研究院全体职工:
按照国家税务总局最新颁布的《个人所得税专项附加扣除暂行办法》,研究院2019年1月启动实施个人所得税专项附加扣除工作,请仔细阅读个人所得税专项附加扣除的条件、操作指引和电子模板填写说明,同时也提请各位职工如实填报,避免影响个人纳税信用甚至违反税收法律。专项附加扣除申请办理可选择如下方式:
一、报送研究院,按月在工资薪金发放时扣除。报送时间:每月10日之前报送至各单位财务经办人(2019年1月延到11日);若扣除信息发生变化,需要及时将变更信息重新提交。
办理流程:

二、可向税务局申报,通过税务局网站或下载税务手机APP上传材料。在次年3月1日至6月30日内,自行向合肥市蜀山区税务局办理汇算清缴申报时扣除(合肥市望江西路279号)。
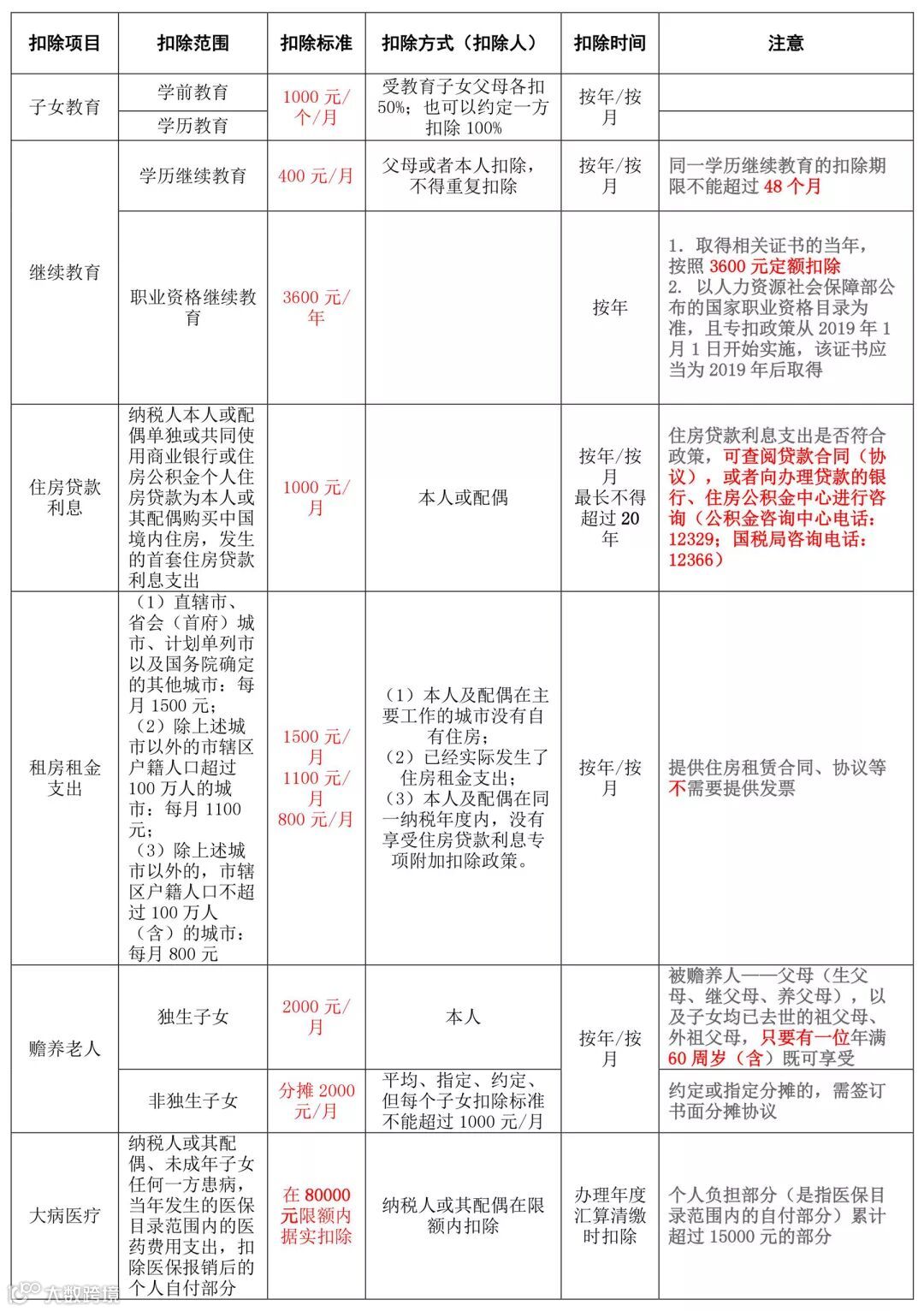
个人所得税专项附加扣除事项一览

各单位经办人员联系方式
所部 |
联系人 |
联系方式 |
|
机关/创新院 |
吴海波 |
65591228 |
wuhb@hfcas.ac.cn |
安光所 |
徐歌 |
65591117 |
xug@hfcas.ac.cn |
等离子体所 |
邓珌龙 |
65591616 |
dengbl@hfcas.ac.cn |
固体所 |
李霞 |
65591416 |
lix@hfcas.ac.cn |
智能所 |
孙莉 |
65591501 |
sunli@aiofm.ac.cn |
强磁场中心 |
赵梦洁 |
65591416 |
zhaomj@hfcas.ac.cn |
生物所 |
储阳 |
65591688 |
chuy@hfcas.ac.cn |
先进所 |
邹琴 |
65591120 |
zouq@iim.ac.cn |
核安全所 |
彭恺 |
65591117 |
pengk@hfcas.ac.cn |
应用所 |
丁明明 |
65393658 |
dingmm@hfcas.ac.cn |
医学物理中心 |
李丛 |
65591228 |
li-cong-lc@cmpt.ac.cn |
医学物理中心自聘人员 |
张丽 |
65595118 |
1064654450@qq.com |
服务中心/大科学中心 |
李清文 |
659916866 |
liqw@hfcas.ac.cn |
附件1、专项附加扣除信息电子模板
附件2、研究院专项附加扣除登记表
附件3、专项附加扣除电子模板样例填写说明
附件4、电子模板填写常见问题
附件5、个人所得税专项附加扣除操作指引(辅导培训版)
附件6、个人所得税专项附加扣除条件(辅导培训版)
财务资产处
2019年1月3日
开拓创新
精益求精

长按二维码扫描关注我们

