7月10日,万达商业、融创中国联合公告称,双方于2017年7月10日签订了十三个文化旅游城项目股权转让以及北京万达嘉华、武汉万达瑞华等七十六个酒店转让协议,总价631.7亿元。

631.7亿出售13个文旅项目、76家酒店
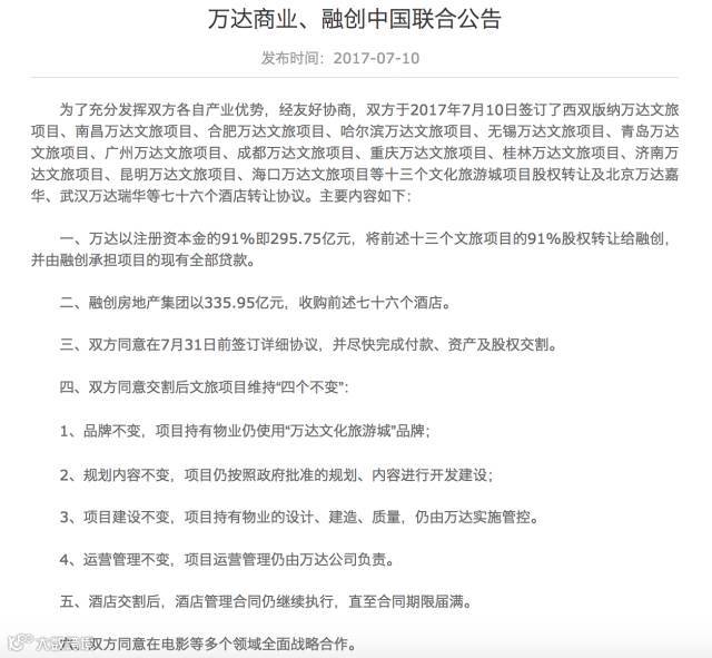
7月10日上午,万达商业、融创中国发布联合公告,万达以注册资本金的91%即295.75亿元,将西双版纳万达文旅项目、南昌万达文旅项目等十三个文旅项目的91%股权转让给融创,并由融创承担项目的现有全部贷款。融创房地产集团以335.95亿元,收购北京万达嘉华、武汉万达瑞华等七十六个酒店。双方同意在7月31日前签订详细协议,并尽快完成付款、资产及股权交割。万达和融创同意在电影等多个领域全面战略合作。

孙宏斌透露,交易涉及资金完全来自融创自有资金,截止2017年6月30日,公司账上还有900多亿元现金。融创在今年上半年的销售业绩为1100多亿元,全年销售额将超过3000亿元。这笔交易金额创造了内地房地产企业间并购的最高金额。
万达酒店发展股价暴涨近一倍
7月10日,受上述收购事项,万达酒店发展(00169,HK)股价涨幅一度超过155%。截至中午收盘,万达酒店发展股价为1.13港元,上涨94.83%,半天成交额达7375万港元。万达酒店发展午间公告表示,董事会并不知悉导致股价及成交量增加的任何原因。

万达文旅城曾是王健林的“心头好”
此次交易中的13个万达文旅城,一部分为万达城近一两年来开通运营,一部分还在规划建设之中。其中哈尔滨万达城,在交易发生前的10天前——6月30日才开业运营。
作为万达转型的重要抓手,万达城一直是王健林的“心头好”。王健林在各种场合的讲话中也一直以万达城的成功运营自豪。

在今年年初,万达在合肥万达城举行了2016年的年会。会上王健林在列举2016年的业绩时重点提到了旅游产业的版块,王健林称:“2016年(万达)开业了南昌、合肥两个“万达城”,在全球引发巨大反响,正是这两个项目的开业促成“万达城”落户海外。去年国庆假期,合肥、南昌“万达城”分别位列中国旅游人次的前两名,7天时间合肥“万达城”旅游人次超过百万,南昌“万达城”旅游人次近90万。去年新开工重庆、桂林“万达城”,签约长沙、西安、海口三个“万达城”,“万达城”大获丰收,基本形成全国布局。”
在谈到布局2017年的规划时,王健林当时表示:“要加大旅游投资。今年计划新开工3个万达城;开业哈尔滨万达城;新签约三个万达城,力争两个是轻资产模式。”
万达城在万达的业务转型中,举足轻重。
万达出售的13个文旅项目总投资约5400亿元。

不仅出售文旅项目令人吃惊,出售酒店业务也颇为意外,因为根据万达酒店发展2016年年报展望,酒店资产将继续投资,并将酒店交给万达自有品牌来经营。同时,该年报显示,万达酒店发展2016年收益3.74亿港元,较2015年的21.77亿港元大幅下滑82.8%,亏损6070万港元。
有意思的是,去年7月3日凌晨,因为入住信息被泄露,王思聪在微博上痛骂长沙万达文华酒店。

健林为何断然出手甩卖?是万达缺钱吗?
王健林表示:“其实万达商业的负债并不算高,通过这次资产转让,万达商业负债率将大幅下降,这次回收资金全部用于还贷,万达商业计划今年内,清偿绝大部分银行贷款。”
或许这与万达进行轻资产转型有关?
王健林曾表示:“企业经营的最高境界就是“空手道”,但这个空手道可不是骗子,是有了品牌,有了能力,别人找上门来,你一分钱不出凭品牌就能挣钱。”
目前,万达广场已经开始大规模实行轻资产运营模式。该模式分为两个类型:投资类万达广场和合作类万达广场。前者投资类即投资者“拿钱下订单”,万达负责找地、建设、招商和运营。而在合作类万达广场模式中,投资者出地又出钱,万达出品牌,负责设计、建设、招商、运营,净租金七三分成,投资者占七成,万达占三成。
2016年四季度,万达连续与中信信托、民生信托、富力集团等新签约了90个万达广场,共1050亿元投资合同。今年6月28日,万达与中信泰富签署合作,后者旗下的商业项目将委托万达商业运营管理,并使用万达广场品牌。
万达此次出让13个万达城,也有轻资产运营的迹象。7月10日的联合公告称:交割后,文旅城仍用万达品牌,其规划、开发和运营仍由万达管控。
万达通过出售万达城之后实现“轻装上阵”,其“重”的部分将由接盘者融创来承受:巨大的土地储备和项目贷款。
双赢交易 为“回A”铺路?
有分析人士指出,从万达的口径来看,以往的文旅项目投资规模不菲,项目投资规模均在数百亿亿元左右。若从这个角度考虑,融创此次收购的价格可谓相当便宜。
易居研究院智库中心研究总监严跃进表示,从资金面压力来说,文旅产业项目实际上也是有很多新的压力的,比如说消费认同的熟悉程度需要培育等。这也是当前此类地产项目的资金方面的压力,通过和大型房企合作,进而有助于资金的快速回笼,也利好后续项目的扩张。
中原地产首席分析师张大伟分析指出,从融创方面来分析原因,“目前已经属于房地产龙头企业,过去单一侧重中高端住宅市场的发展市场显得有所狭窄,这种情况下,介入酒店及文化旅游地产市场,也有利于企业的业务开拓,这笔交易与之前和绿城的合作类似除了资本层面外,也有业务尝试的目的”。
不过,华美顾问集团首席知识官赵焕焱在接受21世纪经济报道采访时表示,融创中国并不会真的接管酒店运营,万达此举是为了打包旅游业务,通过融创中国在香港整体借壳上市。

去年万达商业由于在港股估值被低估,从香港联交所摘牌完成私有化。分析认为万达会选择去内地上市,但根据《万达商业私有化募资推介书》对赌协议,如果退市满2年或2018年8月31日前未能实现在境内主板市场上市的目标,万达集团以每年12%的单利向A类(境外)投资人回购全部股权,以每年10%的单利向B类(境内)投资人回购全部股权;A(境外)、B(境内)类投资人按投资金额分摊境外退市费用,B类(境内)投资人还需另外承担过桥贷款的相关费用;B类(境内)投资人就过桥贷款融资成本、资金出境期间汇率成本等承担补充出资义务。
赵焕焱认为,以退市两年的期限看,在A股排队上市显然来不及,因此选择在香港借壳上市。


