大数跨境
0
0

新书推荐 | TSMaster开发从入门到精通(上期中奖名单来啦)

新书推荐 | TSMaster开发从入门到精通(上期中奖名单来啦) TOSUN同星
2024-08-16
0
导读:《TSMaster开发从入门到精通》ISBN:9787302667193 清华大学出版社

书名:TSMaster开发从入门到精通

书号:9787302667193

作者:杨金升 刘矗 刘功申

定价:99.80元

《CANoe开发从入门到精通》作者又一力作!

本书旨在帮助广大汽车工业领域的研发工程师快速掌握TSMaster的基础应用、仿真开发、诊断及自动化测试实现等实战技能,提高工作效率,缩短研发周期。提供源代码和QQ答疑群。



内容介绍


本书遵循由浅入深的原则,将内容分为三部分,共三篇。基础篇首先介绍车载网络的相关知识,接着介绍TSMaster开发环境和常见功能的使用,以便初学者掌握使用TSMaster进行一般的总线仿真、测试和分析;入门篇首先引导读者开发第一个TSMaster仿真工程,接着结合实例重点介绍总线数据库、面板设计,以及C小程序设计;进阶篇结合广大开发工程师可能面临的技术难题,由简单到复杂地介绍一些典型实例,以提高读者的实战技术。

本书既可作为普通高等院校车辆工程、电子信息、电气工程、自动控制等相关专业师生的参考资料,也可作为从事汽车电子软硬件开发及测试等工作的人员的工具书。


本书结构

本书遵循由浅入深的原则,将内容分为三部分:

第一部分为基础篇,首先介绍车载网络的相 关知识,接着介绍TSMaster的开发环境和常见功能的使用,初学者可以掌握如何使用TSMaster进行一般的总线仿真、测试和分析;

第二部分为入门篇,首先引导读者开发第一个TSMaster仿真工程,接着重点介绍总线数据库、面板设计、C脚本编程基础,并结合实例来讲解;

第三部分为进阶篇,结合广大开发工程师可能面临的技术难题,由简单到复杂地介绍一些典型实例,涉及测试、诊断、标定及自动化控制等应用,提高读者的实战技术。 




作者简介

杨金升,1998年毕业于兰州大学无线电物理学专业,获理学学士学位。2006年,获上海交通大学通信工程硕士学位。拥有20年的汽车行业开发经验,曾参与多个全球及本土智能座舱、智能驾驶的开发项目。现就职于一家世界500强的著名汽车零部件公司,担任测试部门高级经理。著有汽车行业畅销书《CANoe开发从入门到精通》,精通汽车软件测试的理论与实战技术,注重该领域技术分享与人才培养,是中国汽车软件测试领军人物。






读者对象

(1)汽车行业的软硬件研发人员。 

(2)汽车行业的测试验证人员。 

(3)汽车电子相关专业的高校师生。 

(4)想从事汽车电子开发和测试的工程师。 


精彩样章

向上滑动阅览



目录

向上滑动阅览

第一部分 基础篇

第1章 车载网络基础知识

1.1 车载网络的起源

1.2 CAN总线概述

1.2.1 CAN总线简史

1.2.2 CAN总线特点

1.2.3 CAN总线主要应用

1.2.4 CAN-FD协议简介

1.2.5CAN-XL协议简介

1.3 LIN总线概述

1.3.1 LIN总线简史

1.3.2 LIN总线特点

1.3.3 LIN总线主要应用

1.4 FlexRay总线概述

1.4.1 FlexRay总线简史

1.4.2 FlexRay总线特点

1.4.3 FlexRay总线主要应用

1.5 主要车载网络简介

1.6 车载网络发展趋势

第2章 TSMaster概述

2.1 TSMaster简介

2.2 TSMaster安装

2.2.1 系统配置要求

2.2.2 下载路径

2.2.3 自动更新

2.2.4 安装过程

2.3 关于TSMaster授权

第3章 TSMaster开发环境简介

3.1 用户界面简介

3.2 TSMaster主菜单

3.2.1 菜单选项

3.2.2 新建工程

3.3 功能区

3.3.1 分析功能区

3.3.2 硬件功能区

3.3.3 程序功能区

3.3.4 仿真功能区

3.3.5 测试功能区

3.3.6 应用功能区

3.3.7 工程功能区

3.3.8 工具功能区

3.3.9 帮助功能区

3.4 常用快捷键

3.5 通用功能

3.5.1 拖动功能

3.5.2 常用窗口按钮

3.6 关于TSMaster工程

3.6.1 TSMaster工程目录

3.6.2 工程发布

3.7 关于经典范例EasyDemo

第4章 硬件配置

4.1 硬件通道映射

4.2 TSMaster通道映射的意义

4.3 关于虚拟通道

4.4 加载硬件驱动

4.5 通道配置

4.5.1 选择硬件通道

4.5.2 总线硬件

4.5.3 通道映射编辑器

第5章 总线测量与分析简介

5.1 测量设置窗口

5.1.1 功能介绍

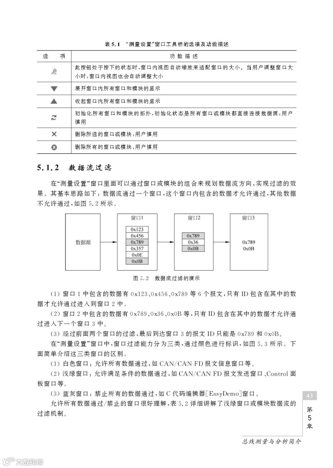
5.1.2 数据流过滤

5.1.3 测量过滤模块

5.1.4 过滤条件的使能/失效

5.2 系统消息窗口

5.2.1 工具栏

5.2.2 消息类型

5.3 实时注释窗口

5.4 报文信息窗口

5.4.1 工具栏

5.4.2 报文过滤器设置

5.4.3 报文信息列表项

5.4.4 信号的显示

5.4.5 快捷菜单

5.5 报文发送窗口

5.5.1 工具栏

5.5.2 报文发送列表项

5.5.3 信号列表和数据字节

5.5.4 信号生成器简介

5.6 图形窗口

5.6.1 工具栏

5.6.2 工具栏显示设置

5.6.3 工具栏设置选项

5.6.4 信号列表栏

5.7 数值显示窗口

5.7.1 工具栏

5.7.2 修改信号的显示设置

5.8 仪表盘窗口

5.8.1 工具栏

5.8.2 信号属性设置

5.9 统计窗口

5.9.1 CAN统计数据窗口

5.9.2 工具栏

5.10 总线记录窗口

5.10.1 工具栏

5.10.2 快捷菜单

5.11 总线回放窗口

5.11.1 工具栏

5.11.2 离线回放

5.11.3 在线回放

5.12 记录转换器

5.13 视频回放窗口

第6章 总线仿真基本功能简介

6.1 系统变量

6.1.1 系统变量管理器

6.1.2 内部变量

6.1.3 用户变量

6.2 信号映射

6.2.1 功能介绍

6.2.2 直接映射

6.2.3 表达式映射

6.2.4 映射方向

6.3 信号激励

6.3.1 添加信号激励窗口

6.3.2 设置激励信号

6.4 剩余总线仿真

6.4.1 剩余总线仿真概述

6.4.2 剩余总线仿真的配置

6.5 关于TSMaster的“上帝之眼”机制

6.5.1 小程序脚本的自由度

6.5.2 小程序的报文接收事件概念

第二部分 入门篇

第7章 开发第一个TSMaster仿真工程

7.1 第一个仿真工程简介

7.2 新建仿真工程

7.3 添加CAN数据库

7.4 创建面板

7.5 编写C小程序

7.6 待测ECU的仿真方案

7.7 运行测试

第8章 总线数据库简介

8.1 总线数据库基本概念

8.2 CAN数据库窗口

8.2.1 工具栏

8.2.2 添加CAN数据库文件

8.2.3 通道分配

8.2.4 CAN数据库信息查看

8.2.5 数据库字段定义查看区/布局查看区

8.3 LIN数据库窗口

8.4 FlexRay数据库窗口

第9章 面板设计

9.1 面板设计窗口简介

9.2 工具栏

9.3 TSMaster控件简介

9.3.1 标准控件列表

9.3.2 控件基本操作

9.3.3 常见属性简介

9.4 典型控件介绍

9.4.1 文本框

9.4.2 输入输出框

9.4.3 按钮

9.4.4 开关

9.4.5 指示灯

9.4.6 图像按钮

9.4.7 路径按钮

9.4.8 仪表

9.4.9 图形

9.4.10 饼图

9.4.11 关系图

9.4.12 容器

9.4.13 启动停止按钮

9.5 面板触发事件及显示的机制

9.5.1 触发事件机制

9.5.2 数值显示机制

9.6 多语言支持面板

9.6.1 创建一个面板

9.6.2 激活多语言支持的功能

9.6.3 创建多语言翻译文件

9.6.4 测试多语言面板

第10章 C代码编程基础

10.1 C代码概述

10.2 C代码编辑器

10.2.1 工具栏

10.2.2 对象浏览区

10.2.3 函数浏览区

10.2.4 属性编辑区

10.2.5 代码编辑区

10.2.6 实时变量查看区

10.2.7 立即文档查看区

10.2.8 编译输出区

10.2.9 API文档查看区

10.3 C代码运行机制

10.3.1 Step函数

10.3.2 定时器定义与触发事件

10.3.3 CAN接收事件

10.3.4 CAN发送事件

10.3.5 CAN预发送事件

10.3.6 LIN接收事件

10.3.7 LIN发送事件

10.3.8 LIN预发送事件

10.3.9 变量变化事件

10.3.10 程序启动事件

10.3.11 按键事件

10.3.12 程序停止事件

10.3.13 自定义函数

10.4 常见变量类型及结构体

10.4.1 C语言基本数据类型

10.4.2 TSMaster常见数据类型

10.4.3 TSMaster常用结构体

10.5 小程序变量

10.5.1 创建小程序变量

10.5.2 小程序变量类型

10.5.3 小程序变量的监控

10.5.4 面板访问小程序变量类型

10.5.5 C小程序访问小程序变量类型

10.5.6 变量变化事件

10.6 数据库信号操作(基于数据库)

10.6.1 读取信号值

10.6.2 修改信号值

10.7 数据库信号操作(基于剩余总线仿真)

10.7.1 CAN剩余总线仿真设置

10.7.2 读取信号值

10.7.3 修改信号值

10.8 系统变量访问

10.8.1 面板关联系统变量

10.8.2 小程序读写系统变量

10.9 TSMaster API库函数简介

10.9.1 app函数库

10.9.2 com函数库

10.9.3 test函数库

10.9.4 函数返回值定义

第11章 C代码编程技巧

11.1 零代码的粘贴法

11.1.1 通过发送报文窗口生成代码

11.1.2 通过报文信息窗口生成代码

11.1.3 通过剩余总线仿真窗口生成代码

11.1.4 通过系统变量管理器生成代码

11.2 快捷复制信号路径

11.3 TSMaster库函数的在线帮助

11.4 调用C++标准库

11.4.1 全局定义中添加头文件

11.4.2 添加字符串处理代码

11.5 调用Windows库函数

11.6 小程序常用的调试方法

11.6.1 利用系统消息窗口调试代码

11.6.2 悬浮窗口

11.6.3 利用小程序变量调试代码

11.7 在Visual Studio环境中调试代码

11.7.1 准备待调试的代码

11.7.2 生成代码调试工程

11.8 小程序库的应用

11.8.1 小程序库简介

11.8.2 小程序库的开发

11.8.3 小程序库的使用

11.8.4 小程序库的管理

第12章 仿真工程开发入门——CAN/CAN FD

12.1 总线仿真工程开发流程及策略

12.1.1 开发流程

12.1.2仿真工程开发策略

12.2 工程实例简介

12.2.1 网络拓扑图

12.2.2 实现功能

12.3 工程实现——IPC测试环境仿真工程

12.3.1 创建仿真工程

12.3.2 DBC文件介绍及导入

12.3.3 CAN剩余总线仿真设置

12.3.4 系统变量

12.3.5 面板设计

12.3.6 C代码实现

12.4 工程实现——IPC仿真工程

12.4.1 CAN剩余总线仿真设置

12.4.2 系统变量

12.4.3 面板设计

12.4.4 C代码实现

12.5 工程运行测试

第13章 仿真工程开发入门——LIN

13.1 LIN总线常见API函数

13.2 工程实例简介

13.2.1 网络拓扑图

13.2.2 实现功能

13.3 工程实现

13.3.1 添加LIN总线支持

13.3.2 数据库LDF文件导入

13.3.3 添加系统变量

13.3.4 面板设计

13.3.5 C代码实现

13.3.6 设置页面布局

13.4 工程运行测试

第14章 仿真工程开发入门——FlexRay

14.1 FlexRay基础知识

14.1.1 常见术语

14.1.2 动态帧与静态帧

14.1.3 FlexRay冷启动机制

14.2 FlexRay总线常见API函数

14.3 工程实例简介

14.3.1 网络拓扑图

14.3.2 关于FlexRay的冷启动节点

14.4 工程实例实现

14.4.1 导入XML数据库

14.4.2 设置硬件通道

14.4.3 设置剩余总线仿真

14.4.4 面板设计——Control

14.4.5 面板设计——Display

14.4.6 C代码实现

14.5 工程运行测试

第三部分 进阶篇

第15章 仿真工程开发进阶Ⅰ——测试

15.1 ECU测试概述

15.2 测试API函数详解

15.2.1 错误检测函数

15.2.2 结果判定函数

15.2.3 信号检测函数

15.2.4 日志生成函数

15.2.5 报告生成函数

15.3 工程实例简介

15.4 工程实例实现

15.4.1 测试方法设计

15.4.2 创建测试系统工程

15.4.3 用户权限管理

15.4.4 测试系统配置

15.4.5 被测件参数管理

15.4.6 测试参数管理

15.4.7 测试用例创建方法

15.4.8 被测件的仿真

15.4.9 测试用例执行与调试

15.4.10 测试报告模板与生成

15.4.11 测试日志查看

15.5 工程运行测试

15.5.1 正常模式

15.5.2 错误注入模式

第16章 仿真工程开发进阶Ⅱ——诊断

16.1 汽车诊断技术概述

16.1.1 诊断术语

16.1.2 OBD诊断与增强型诊断

16.1.3 诊断协议

16.1.4 诊断接口

16.1.5 诊断周期

16.1.6 UDS诊断服务

16.2 TSMaster诊断功能简介

16.2.1 传输层(ISO TP)参数配置

16.2.2 基础诊断配置

16.2.3 诊断控制台

16.2.4 自动诊断流程

16.3 工程实例简介

16.4 工程实例实现

16.4.1 被测件的仿真

16.4.2 传输层配置

16.4.3 创建关联的系统变量

16.4.4 基本诊断配置

16.4.5 自动诊断流程实现

16.4.6 设置控制面板

16.5 工程运行测试

第17章 仿真工程开发进阶Ⅲ——标定

17.1 ECU标定概述

17.1.1 ASAM标准组织

17.1.2 诊断协议介绍

17.1.3 XCP数据包类型

17.1.4 XCP数据结构

17.1.5 关于测量模式

17.1.6 关于A2L文件

17.2 TSMaster标定功能简介

17.2.1 TSMaster主要标定功能

17.2.2 标定窗口

17.2.3 标定数据管理器

17.2.4 A2L同步模块

17.2.5 关于TSMaster标定授权

17.3 工程实例简介

17.4 工程实例实现

17.4.1 创建一个XCP标定工程

17.4.2 导入数据库

17.4.3 XCP设置

17.4.4 DAQ设置

17.4.5 内存设置

17.4.6 添加测量列表

17.4.7 记录引擎设置

17.5 待标定ECU仿真

17.6 工程运行测试

17.6.1 更新简单型标定参数

17.6.2 更新曲线型和Map类型等标定参数

17.6.3 查看记录文件

17.7 关于自动化标定技术

第18章 TSMaster高级编程——Python调用COM接口技术

18.1 COM接口技术简介

18.2 TSMaster COM Server简介

18.3 TSMaster COM Server接口函数

18.3.1 TSApplication类接口函数

18.3.2 TSFormManager类接口函数

18.3.3 TSCOM类接口函数

18.3.4 TSDB类接口函数

18.3.5 TSLog类接口函数

18.3.6 TSMP类接口函数

18.4 工程实例简介

18.5 工程实例实现

18.5.1 操作TSMaster应用API

18.5.2 创建TSCOM对象

18.5.3 运行及停止RBS

18.5.4 发送异步报文

18.5.5 添加周期报文

18.5.6 读写信号值

18.5.7 读写系统变量

18.5.8 在系统消息窗口输出日志

18.5.9 完整代码

18.6 工程运行测试

第19章 TSMaster高级编程——Python小程序的开发

19.1 Python小程序开发环境简介

19.1.1 TSMaster的Python开发环境检查

19.1.2 调试环境设置

19.2 Python小程序常用函数简介

19.2.1 通用函数

19.2.2 app类函数

19.2.3 com类常见函数

19.2.4 test类常见函数

19.3 常见class定义

19.3.1 RawCAN类

19.3.2 CANSignal类

19.4 工程实例简介

19.5 工程实例实现

19.5.1 实现EasyDemo的功能

19.5.2 增加自定义函数

19.5.3 调用自定义函数

19.5.4 Python完整代码

19.6 工程运行测试

第20章 TSMaster高级编程——基于工具箱设计开发环境的开发

20.1 工具箱设计开发环境简介

20.1.1 工具箱列表页面

20.1.2 工具箱代码设计页面

20.1.3 小程序模块页面

20.1.4 实时Python命令行

20.1.5 工具箱窗口设计器

20.1.6 关于工具箱设计的授权

20.2 工具箱控件属性、事件简介

20.2.1 frmTSForm类

20.2.2 Button类

20.2.3 RawCAN类

20.2.4 调用TSMaster资源

20.3 工程实例简介

20.4 工程实例实现

20.4.1 待测ECU的仿真环境

20.4.2 窗体设计

20.4.3 工具箱窗体初始化

20.4.4 添加工具栏按钮

20.4.5 添加事件回调函数

20.4.6 RawCAN中的信号解析

20.4.7 回调函数实现

20.5 工程运行测试

20.5.1 以独立应用程序形式运行工具箱

20.5.2 设置工具栏位置并运行

第21章 TSMaster高级编程——图形程序模块

21.1 图形程序模块介绍

21.1.1 图形程序接口

21.1.2 图形程序界面

21.1.3 工具栏

21.1.4 模块栏

21.1.5 属性栏

21.1.6 图形程序设置窗口

21.2 工程实例简介

21.3 工程实例实现

21.3.1 添加变量

21.3.2 创建内部函数

21.3.3 创建图形程序的流程图

21.4 工程运行测试

参考文献

附录A 英文缩写与全称对照表

后记





作者另一力作


以上文章内容转自书圈公众号。


留言中奖名单

现公布上周五发布的《重磅!翘首以盼的《TSMaster开发从入门到精通》正式出版!(文末有福利)》文章留言点赞中奖名单,本期共有5位小伙伴中奖。中奖者可以私信小编收件信息,我们将第一时间给您寄送书籍!





@WJ,留言共获得52赞!


@贾凯博,留言共获得40赞!


@longzi,留言共获得25赞!


@程,留言共获得23赞!


@快乐不打烊,留言共获得22赞!



更多精彩内容 /





>如有任何问题欢迎与我们联系 👇👇👇


【声明】内容源于网络
0
0
TOSUN同星
软件定义汽车、软件定义装备、软件定义生活,而同星定义软件。专注汽车电子基础工具链产品,提供行业前沿技术与实战解决方案。
内容 367
粉丝 0
TOSUN同星 软件定义汽车、软件定义装备、软件定义生活,而同星定义软件。专注汽车电子基础工具链产品,提供行业前沿技术与实战解决方案。
总阅读104
粉丝0
内容367