人行官网,银行网点,招行app...三种查询方式。
网上自助查询
个人信用信息查询首先要通过中国人民银行征信中心注册(http://www.pbccrc.org.cn/),成功登录后,进行三步操作即可:

第一步,进行身份验证
在百度上搜索并登录“中国人民银行征信中心”后,用户可以选择通过银行卡、数字证书或移动金融IC卡等验证方式可实时获取验证结果;如果选择的是问题验证方式,在提交申请的24小时后,就会有短信通知审核结果。如果多次身份验证都没有通过,那么就可以转用其他验证方式或找到当地人民银行分支机构现场查询自己的信用报告。
第二步,提交查询申请
“中国人民银行征信中心”里面提供的是主要是三种产品的服务,它们分别是:个人信用信息提示、个人信用信息概要以及个人信用报告。“个人信用信息提示”通过一句话来概述提示用户是否有存在逾期的记录;“个人信用信息概要”是为用户概述个人信用状况,其中包括信贷记录、公共记录和查询个人征信记录的汇总信息;“个人信用报告”就是展示个人的信用信息的基本情况,其中就包括最近5年的信贷记录、部分公共记录和查询记录的明细信息。
第三步,获取查询结果
一般在成功提交查询申请后的第2天,中国人民银行征信中心平台会向用户发送含有身份验证码的短信。用户可在收到身份验证码的7天内,登录“中国人民银行征信中心”使用身份验证码查看查询结果。
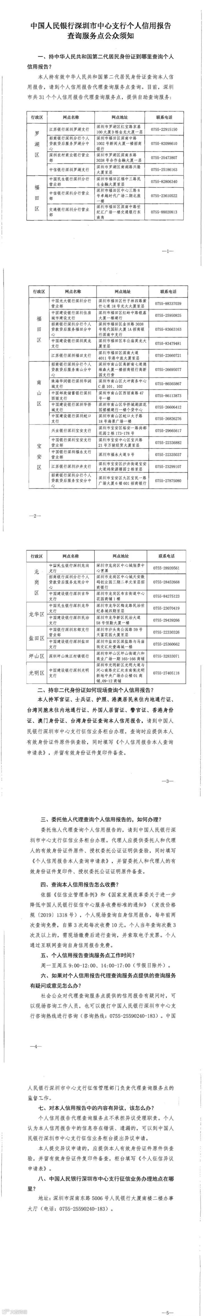
银行网点查询
注:需带上身份证原件到以下网点查询以深圳为例

招商银行app查询
近日,招商银行宣布:在招商银行App可直接查询个人信用报告。
用户无需出门,线上申请,一般24小时内就能获取结果。不仅可以用手机直接在线查看报告内容,还可以将报告以加密附件的形式发送到指定的电子邮箱下载保存。
1.登录招商银行App,进入首页-城市服务-个人信用报告,首批试点城市包括北京、上海、广州和深圳。
2.进入个人信用报告查询页,获取短信验证码,即可免费申请查询个人信用报告。如需下载,填写接收报告的邮箱地址即可。
3.报告发出后,招行会第一时间发送短信和邮件通知你。点击短信里的链接,就可以唤起招商银行App,直接进入“个人信用报告”就能查看报告。
4.点击“查看报告”,即能查阅个人信用报告内容;若点击“查询记录”,还能查询一年内通过招行查询个人信用报告的记录。

扫码合作
深圳石榴星数字科技有限公司
赎楼过桥/提放宝/线上产品





