由中国信息通信研究院、中国通信标准化协会联合主办,中国电信集团有限公司、中国移动通信集团有限公司、中国联合网络通信集团有限公司、中国广电网络股份有限公司、5G应用产业方阵、IMT-2020(5G)推进组共同承办的第八届“绽放杯”5G应用征集大赛已于2025年6月15日正式启动。大赛以“智启新质千行竞,扬帆升级百业兴”为主题,加快5G更广范围、更深层次、更高水平赋能经济社会数字化智能化发展。
2025年9月22日,由中国信息通信研究院、中国通信企业协会主办,中国电信集团有限公司、中国移动通信集团有限公司、中国联合网络通信集团有限公司、信元公众信息发展有限公司、中移互联网有限公司、联通在线信息科技有限公司承办的第八届“绽放杯”5G应用征集大赛5G消息及新通话专题赛决赛及颁奖仪式在合肥蜀山福朋喜来登酒店成功举办。本届5G消息及新通话专题赛以“AI赋能5G消息及新通话”为主题,致力于促进5G消息及新通话技术与人工智能技术的深度融合与“AI+”应用场景创新,激发AI新技术对于行业生产力的全面提升,优化业务流程,提升服务体验,实现业务价值的飞跃性增长。赛事在咪咕视频、智汇堂、国脉文化、宽视界及263通信平台全程直播。
中国通信企业协会增值专委会秘书长李旦在开场时介绍出席决赛的评委嘉宾,并对本次活动主题“AI赋能5G消息及新通话”作出诠释,对于层层选拔进入决赛的项目表示了期许与肯定,希望通过本次决赛,选拔出更多行业内的优秀项目,参与到全国赛的角逐。
经过紧张激烈的竞争,最终遴选出本次竞赛的佼佼者,分别荣获一等奖(10个)与二等奖(17个)。决赛结束后,由参赛评委及颁奖仪式嘉宾举行了颁奖仪式。李旦秘书长担任颁奖仪式主持人,呼吁业界继续深化探索,明确5G消息与新通话的价值导向,利用好AI这一工具,加强反诈和垃圾信息治理,通过业务规模化发展为数字经济发展贡献力量。
安徽省通信管理局党组书记、局长谢全发表致辞。谢局表示,我国在5G应用方面正爆发出蓬勃活力。以5G为代表的新兴技术,正促进社会变革,驱动数字经济蓬勃发展。“绽放杯”5G应用征集大赛——是应用与创新产业融合的重要平台。本次“5G消息及新通话专题赛”聚焦5G消息和5G新通话两大赛道,涌现出一批创意新颖,应用潜力巨大的出色项目,促进网络通信产业高质量发展。谢局给行业提出两点建议:一是加快创新步伐,提升行业优势,用好安徽省政策红利,打造产业创新高地,提升通信行业“创新最活跃,应用最广泛的特点”,辐射带动周边领域,聚焦行业痛点难点,加大研发投入,拓展5G在各个垂直行业应用。二是,融入战略大局,共建良好生态,充分发挥安徽省“一带一路”,“长三角一体化”等多重国家战略叠加优势,拉高标杆,深化跨界协同,强化行业自律,抵制恶性竞争,共同营造良好竞争有序的行业生态。
中国信息通信研究院总工程师敖立在发表致辞时表示,作为 "十四五" 规划收官之年,我国已建成全球领先的数字基础设施体系,5G 基站总数达 455 万个,千兆宽带用户突破 2.26 亿户,算力规模跃居全球第二,为数字经济高质量发展筑牢根基。如何深化信息通信技术对数字经济的赋能作用,加快数实融合步伐,成为 5G-A 时代的重要命题。在本次大赛中,中国电信的5G新通话热线项目,为客户服务带来新的体验、提升服务品质,代表了通信行业为人民服务的宗旨永不褪色;中国移动在5G消息中实现绿色不扰民消息生态的有益尝试,助力了行业高质量发展,代表了通信行业直面问题的自我革命精神;中国联通的数字乡村与5G消息融合项目,以技术创新改善农村的党建、民生、服务,让技术惠及更广泛的电信用户。作为 5G 公众应用的创新标杆,5G 消息和新通话已从技术验证走向规模落地,成为最为群众所熟知的5G-A时代新业务。
中国通信企业协会增值专委会主任、5G消息工作组组长于生多表示,在过去一年,国内5G消息业务实现跨越式发展。中国电信年发送量、行业客户数及终端用户数同比稳步增长;中国联通5G消息用户规模和发送量也在激增和跃升;中国移动通过终端覆盖与“三信协同”方案持续扩大用户规模。“新通话”业务体验也在升级。中国移动率先扩大5G新通话试点范围,推出高清视频通话、智能翻译等增值功能;中国电信聚焦政企市场,强化通话过程中的实时交互与服务集成能力;中国联通则通过融合AI技术,探索沉浸式通话、智能客服等创新应用。三家运营商在标准共建、互联互通方面持续协同,推动传统语音业务向可视化、智能化方向转型。全行业呈现“规模扩容、生态扩容”双轮驱动态势,主流终端厂商协同推进,包括苹果在内的更多手机终端支持5G消息。
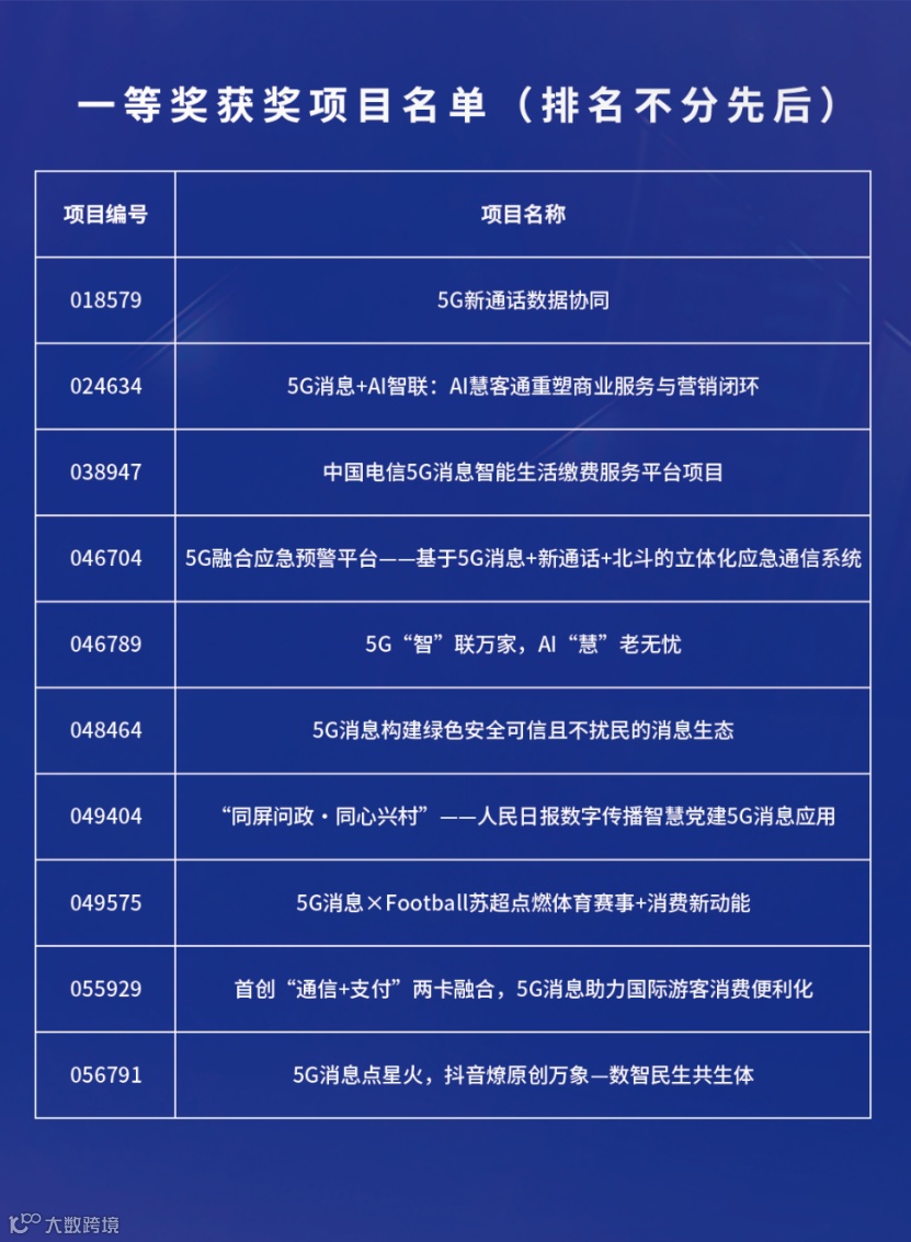
一等获奖项目名单(10个)
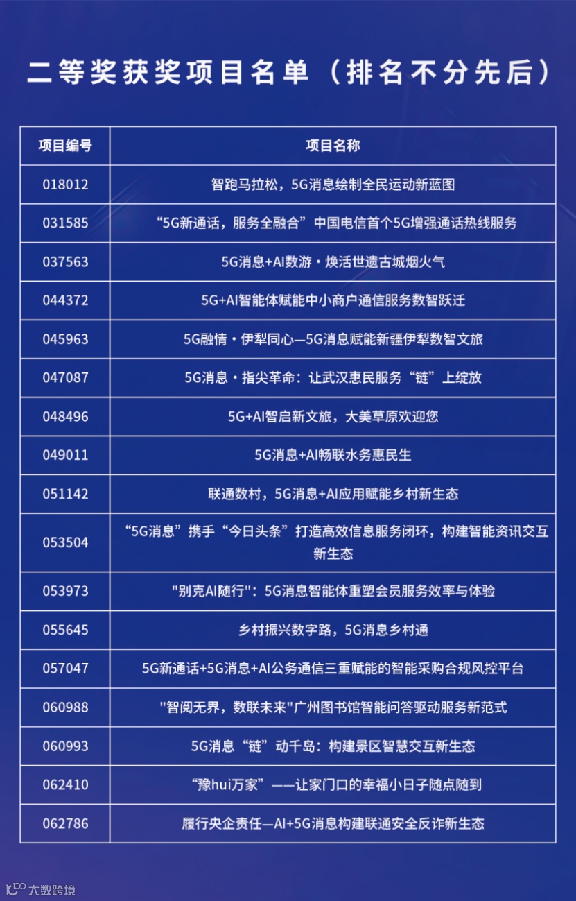
二等奖获奖项目名单(
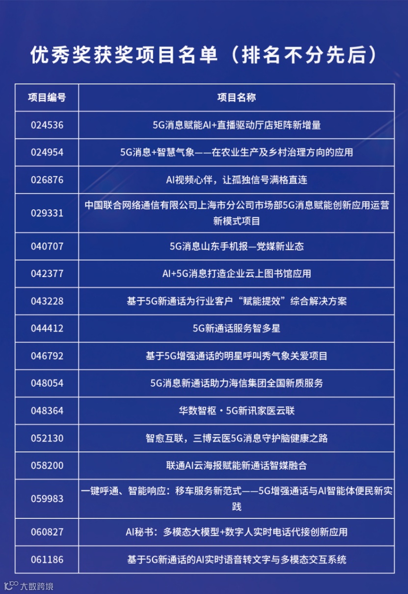
优秀奖获奖项目名单(
特色奖获奖项目名单(

