
1. 实验室常用仪器设备清单 


2. 选用及科研要求的仪器

3. 其它重要补充
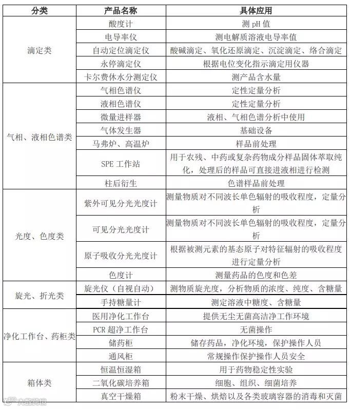
1 酸度计:测 HP 值
2 电导率仪:测电解质溶液电导率值
3 旋光仪(自视自动) :测物质旋光度,分析物质的浓度、纯度、含糖量
4 气相色谱仪:定性定量分析
5 液相色谱仪:定性定量分析
6 自动定位滴定仪:酸碱滴定、氧化还原滴定、沉淀滴定、络合滴定
7 智能崩解仪:在设定温度(人体温度下)进行药片崩解实验
8 药物溶出度仪:在设定温度(人体温度下)进行药片崩解实验
9 脆碎度检查仪:在设定转速下进行药片脆碎度检验
10 熔点仪:测量结晶性化学制品、药品和部分结晶聚合物熔点
11 澄明度检测仪:观察溶液澄清程度,有否颗粒物
12 紫外辐射照度计:紫外辐射照度测量
13 紫外可见分光光度计:测量物质对不同波长单色辐射的吸收程度,定量分析
14 可见分光光度计:测量物质对不同波长单色辐射的吸收程度,定量分析
15 微量进样器:液相、气相色谱分析中使用
16 阿贝折射仪:测透明半透明液体或固体的折射率和平均色散
17 原子吸收争光光度计:根据被测元素的基态原子对特征辐射的吸收程度进行定量分析
18 荧光分光光度计:分析和测试和类微生物、氨基酸蛋白质、核酸及多种监床药物
19 色差计:测量药品颜色
20 红外分光光度计:定性定量分析
21 手持糖量计:测定溶液中糖度、含糖量
22 标准旋光管旋光仪: 测旋光度标准,检验旋光仪准确度
23 超净水器: 制超净水
24 钠离子浓度计: 测钠离子浓度
25 尘埃粒子计数器: 测定空气中的微粒
26 永停滴定仪: 根据电们变化指示滴定终点的滴定用仪器
27 卡尔费休水份测定仪: 测产品含水量
28 薄层色谱仪: 定性分析
29 傅立液变换红外光谱仪: 定性定量分析
30 紫外强度计: 测紫外线强度
31 三用紫外线分析仪: 药物生产和研究中,可用来检查荧光药品的质量
32 生物显微镜: 观察微小物质
33 激光粒子数计: 尘埃粒子计数
34 多小长飞点扫描仪: 凝胶电冰、薄层板等的精密定量
35 风速仪: 测风速
36 数字式光度表: 测量可见光辐照强度
37 反渗透纯水机: 超纯水系统的进水,也可作一般实验室用水
38 环境参数测试仪: 测试环镜参数
39 医用净化工作台: 提供无尘无菌高洁净工作环镜
40 紫外线斑点检测仪: 在药物生产研究中,可用来检查荧光药品质量
41 浮游菌采样器: 监控空气中细菌总数和检测空气中的和种细菌
42 数字白度计: 测试药品白度,以及荧光样品测量
43 散射光浊渡仪: 测量水质浊度
文章来源:科学仪器信息网


