尊敬的各相关单位:
为深入贯彻落实党中央、国务院关于加快发展人工智能的部署要求,贯彻落实《国家标准化发展纲要》《全球人工智能治理倡议》,进一步加强人工智能标准化工作系统谋划,加快构建满足人工智能产业高质量发展和“人工智能+”高水平赋能需求的标准体系,夯实标准对推动技术进步、促进企业发展、引领产业升级、保障产业安全的支撑作用,更好推进人工智能赋能新型领域,经过中国国际科技促进会标准化工作委员会及行业专家的技术审核,正式批准立项两项重要的团体标准:《AI安全大模型技术指南语料库》和《基于大语言模型的人工智能推荐系统技术指南》。
现诚挚邀请贵单位加入我们的标准研制组,成为标准起草的核心成员或单位。您的专业知识和宝贵意见将极大地丰富我们的工作,确保所制定的标准在发布后不仅具有高度的适用性,而且能在更广泛的领域内得到有效实施。参与这一过程,不仅能够为贵单位带来直接的经济效益和社会效益,也是对整个人工智能产业发展的重要贡献。
我们期待着您的积极参与,让我们携手合作,共同推动人工智能产业向更高质量、更安全的方向发展。

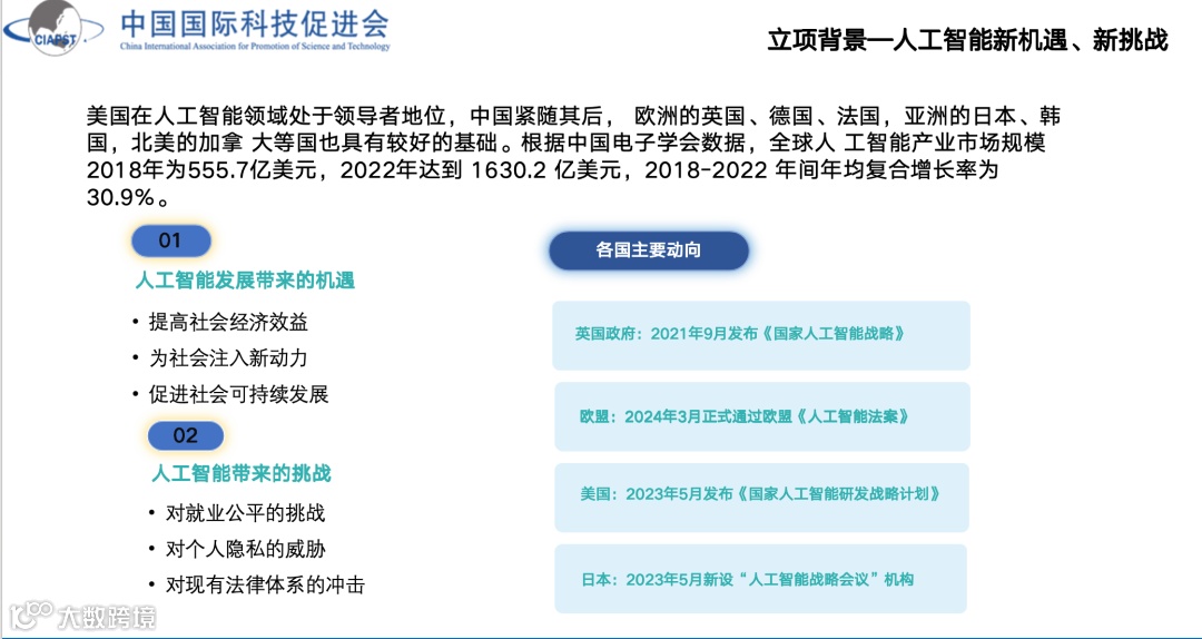
立项背景
附件链接:
关于开展《AI安全大模型技术指南 语料库》团体标准立项通知.pdf关于开展《基于大语言模型的人工智能推荐系统技术指南》团体标准立项通知.pdf
目前成员组单位:
联通数字科技有限公司
北京百度网讯科技有限公司
云南大学
浙江大学
广电计量检测集团股份有限公司
安徽辉一科技股份有限公司
清华大学
云南数派数据科技有限公司
上海电力大学
北京邮电大学
北京理工大学
绿盟科技集团股份有限公司
杭州安恒信息技术股份有限公司
恒安嘉新(北京)科技股份有限公司
中国民航科学技术研究院等
联系我们:
电话/微信:13581804196
Mail:yaowenjing2017@outlook.com
往期回顾:

