
第二十二届中国国际科学仪器
及实验室装备展览会
CISILE 2025
与您相约2025年
CISILE2025!再见!
近日,中国合格评定国家认可委员会(CNAS)发布修订版《检测和校准实验室能力认可准则的应用要求》,该文件已于2024年7月1日正式实施。2024年7月1日至2025年7月1日为文件过渡期,新旧版文件可根据实验室的换版情况使用;2025年7月1日起,CNAS将按照新版文件的要求受理实验室的认可申请并开展评审活动。


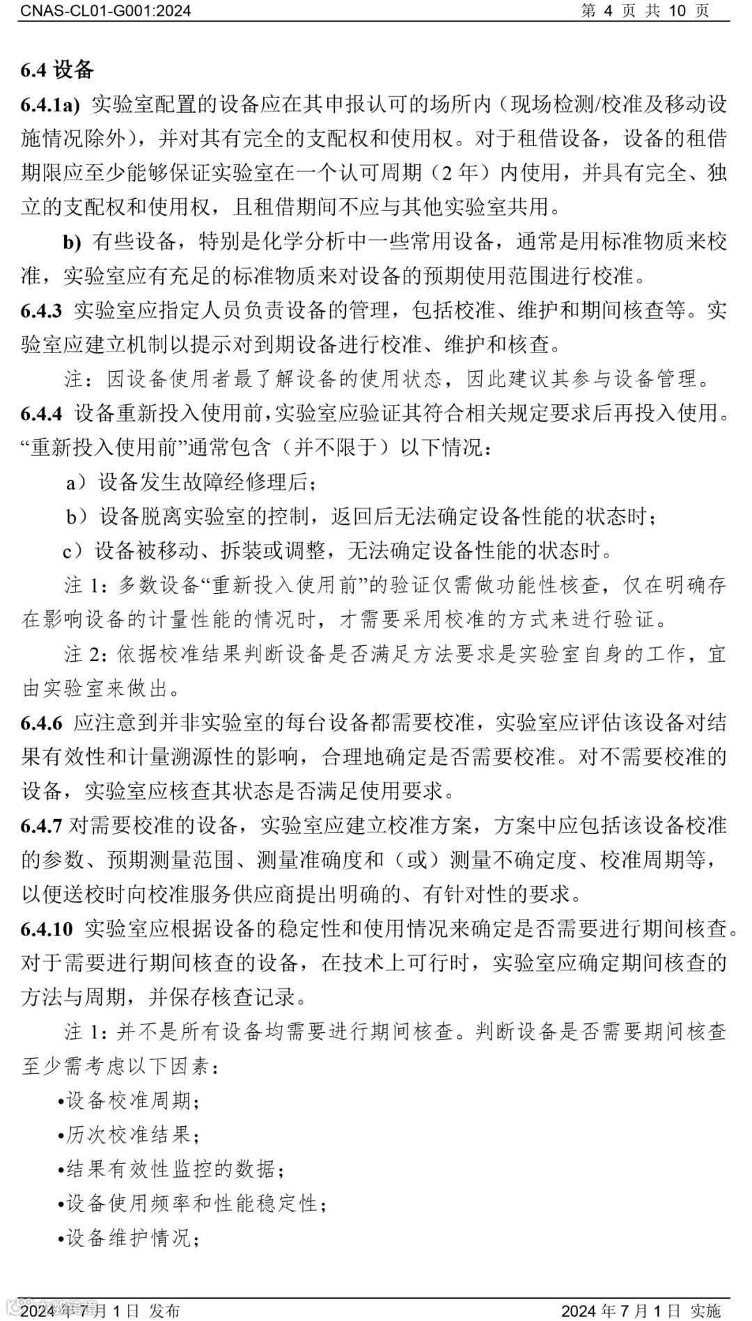
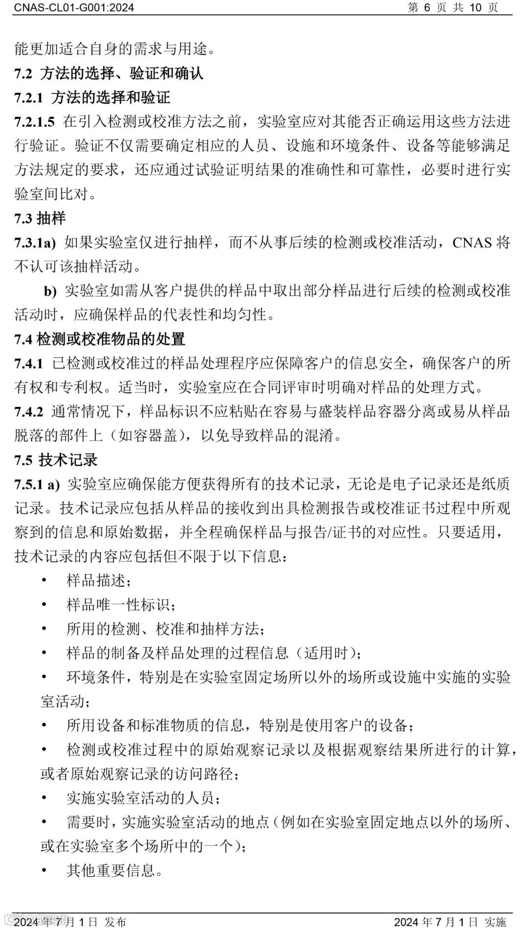
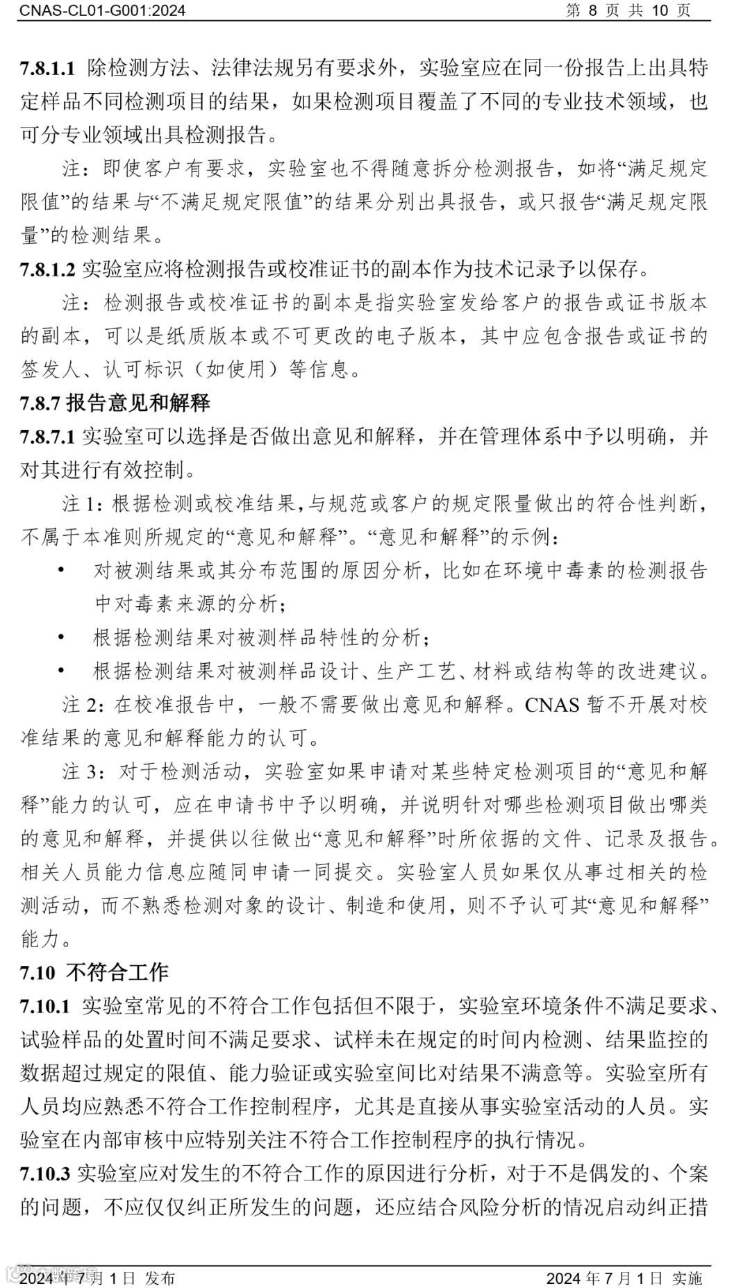
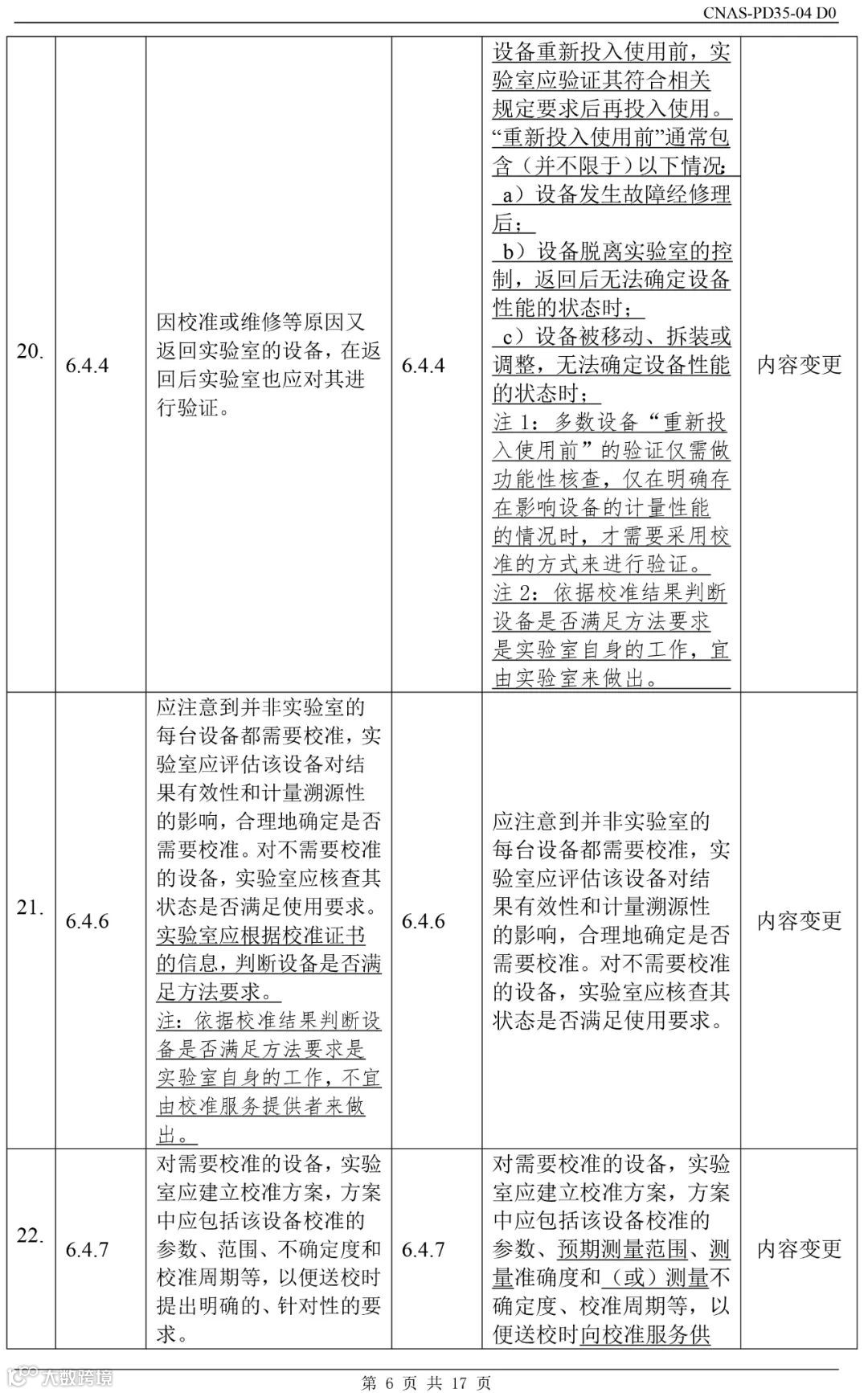
CNAS-CL01-G001:2024











认可规范文件(CNAS-CL01-G001:2018与CNAS-CL01-G001:2024)


















2024年5月31日,备受瞩目的科学仪器及实验室装备领域盛会——第二十一届中国国际科学仪器及实验室装备展览会(CISILE 2024)在中国国际展览中心(顺义馆)圆满收官。


END

CISILE2025中国科仪展
扫一扫下方二维码
关注微信公众号

2025年
不见不散
www.cisile.com.cn
内容低质
不看此公众
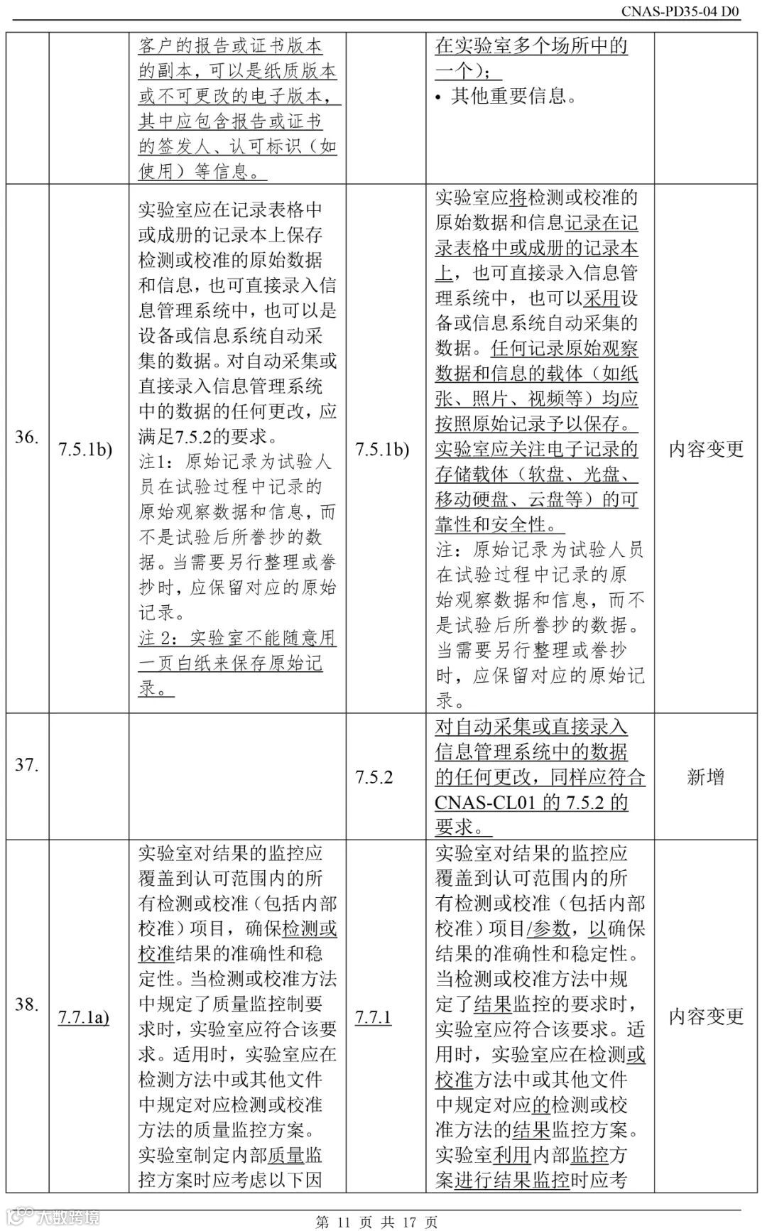
不看此公众号

