身为一个探索物联网领域多年的资深小编,我们来调出一个两年前,关于智能照明设想的小故事:
到了晚上,每次老爸起床上卫生间,刚拉开电灯,老妈噌的一下就照醒了,如此来来回回,一晚上三五遍,老两口总免不了小争吵。现在,老爸晚上起夜的时候,只需要拿手在床头感应开关位置挥一下,床头一侧的床头灯开启,自动调亮到30%的亮度,开启“起夜模式”,既能看清路,又不影响老妈睡觉。同时,从卧室门口到卫生间的所有灯光都开启,并保持低亮度,不刺眼。上完卫生间后,回到床上,再挥一下手,全部灯光关闭。这下老爸起夜方便许多,老妈也可以每晚都睡得踏踏实实。
再回到两年后的今天,设想已经能够变成现实,而实际产品却仍然没有广为家庭所使用。仍然有涉足智能照明的传统照明企业在苦苦探路,不过各类机构预测的2020年总智能照明市场预计达到的81.4亿美元早已成为靶心,传统照明巨头纷纷联手物联网平台,各大幕后台前的平台厂商拔地而起,准备雷打不动的一路走到黑了。

珠联璧合的物联网和LED
从产业上来讲,产业物联网以智能互联的设备和机器为基础,帮助企业拓展全新的数字化服务和商业模式,尤其能够推动已成熟市场的经济增长。
从技术上来讲,LED具有共用低压直流驱动,便于物联网和LED一体化集成,两者结合可以实现按需照明,进一步降低功耗;同时当所有灯都能够被集中控制的时候,再构建局部感知网络,能够实现智能化控制,使照明智能化、信息化就将成为可能。
有机构预测,智能LED照明在物联网消费者应用中将有最高的增长率,从2015年的600万件将增长至2020年的5.7亿件。同时行业研究数据显示,我国照明行业的市场规模2012年已达898亿元,成为全球照明市场最大的消费国,预计至2016年,该市场规模将达到1,236亿元,拥有巨大的数量级。因此对于物联网和LED这两大战略新兴产业来说,如果珠联璧合的话,是1+1大于2,可以带来非常好的应用效果。这也是为什么巨头扎堆纷纷涉足智能照明的原因。

硬件技术汹涌起伏,软件方案波澜不惊
智能照明市场的兴起可以说是机缘巧合也可以说是时代发展的必然结果。
首先,智能手机行业的成熟引发了WiFi核心元器件价格大幅下滑,从最开始只有手机和电脑能连接上网,到如今任何硬件插上一个WiFi模块就可以方便的通过WiFi热点连上网络。之后,LED的价格也被拉下来了,于是手机,WiFi模块,LED这三大行业各自完成改革,引爆了恰如其分的智能照明化学反应。
而在这个工程中,为了将灯和手机连接,各大厂家也是耗费苦心。由去年智能家居火起来的WiFi灯到ZigBee组网的智能化灯具,再由蓝牙升级入侵,智能照明的“沟通语言”一直不断的变化。同时,照明领域有千千万万的使用场景,谁能一统大局还无法下定论。而对于智能照明这件事情来说,硬件潮起潮落,技术不断更迭。不管你底层用ZigBee,蓝牙,还是WiFi,软件层面都可以做到一个统一的完整的解决方案。毕竟,软件的迭代永远比硬件要迅速和灵活得多。这时,时下很火的如Predix,云智易等云平台厂商就成为了传统照明厂商转型智能照明之路的导航地图了。
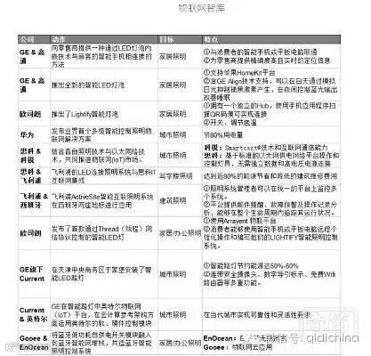
都说站在巨人的肩膀上可以看得更远,那么我们来看看在这智能照明领域里,照明领域的巨头做好了哪些打硬仗的准备。
盘点智能照明蓝海中的合作布局之道
当前,国外的智能照明控制系统已经广泛应用于建筑领域,而我国的灯光调控使用率不到1%。早在2010年,国家建设部已要求全国大中城市中60%的住宅实现智能化。如今,在智能照明控制开关、系统技术逐渐成熟,且成本逐渐降低的大趋势下,智能照明市场的前景十分光明,甚至可以说正当其时。
我们先来盘点一下国内外各大厂商近来的动作如何:

在这个巨头布局的游戏中,飞利浦首先提出了“智能互联照明概念”,除了布局全球办公照明市场以外,其智能家居市场照明产品也尤为突出。而思科这个网络时代弄潮儿,借助其安全可靠的IT基础设施和通信设备,在合作中也成功地在智能照明市场上分得了一杯羹。对苹果而言,鉴于智能家居近年竞争激烈,作为智能家居中重要一环的照明方向,找一家“门当户对”的照明硬件合情合理,这一点上,GE是较佳选择。
除了飞利浦、欧司朗、GE和科锐等国际巨头投身其中外,国内不少知名企业也嗅到了这片新的商业“蓝海”的新契机。在国内,华为结合自己强大的通信和连接技术,一举瞄准了这个巨大的市场。华为是中国最受尊重的企业,欧普作为中国最牛的家居照明企业,这对同样堪称为“门当户对”的“天作之合”,能在智能家居照明上擦出怎么样的火花,也是大家关注的事件。
据了解,国内传统照明企业如雷士、欧普、阳光、鸿雁、亚明、莹辉、洲明、木林森、特优仕、立洋光电、鼎晖等企业均在智能照明领域开拓布局。当然看好智能照明蛋糕的当然也不仅仅是LED业内,传统电工龙头企业鸿雁电器、互联网企业小米,阿里、京东、腾讯、华为、美的、海尔等巨头们也开始纷纷出手布局,也将直接或间接带动智能照明的发展。而当传统照明企业对抗为互联网而生的科技公司,他们的资源整合能力及数据信息调度能力一定是戳在膝盖上的一把箭,如果不立即进行疗养将无法飞奔竞争。
总的来说,在国际上,GE+苹果+高通、飞利浦+思科,一个剑指家居、一个拳展商业,各占“山头”,各有考量。在国内,华为和欧普强强联手,面对巨头的频频出招,传统照明企业肯定是倍感压力,那么是削尖脑子单枪匹马强攻智能照明市场,还是开放合作寻求属于自己的诸葛亮军师?
答案是明显的:传统LED企业除了深谙产业竞争与生存法则,更要善加利用资源的优势互补。来看看下面这三个典型的实际解决方案。

智能照明转型的三个实际解决方案
立达信:智慧照明/智能家居解决方案
立达信是全球知名LED ODM厂家,专注于电子节能灯、LED灯具、智能照明等绿色照明产品研发、生产及销售,立达信、海德信和立莱为旗下三大自主照明品牌,平均每月出货量超过1000万只。
立达信于2014年开始与云智易云平台厂商合作。云智易为其提供智能照明软件和云端支持,为立达信的智能照明产品的提供了全球化云端平台解决方案。云智易帮助立达信实现与Google
Nest平台设备互联互通,打造了温度与照明联动控制,实现通过nest温控器的温度感知调节立达信智能照明灯光强弱和颜色实现告警功能,同时利用灯光的状态告知nest温控器当前用户睡眠与否,启动空调等智能设备,成功拓展了海外市场应用。
GE:CbyGE智能照明软件解决方案
有“LED之父”之称的GE,作为世界五百强,全球照明第一品牌,云智易为其最新智能照明产品提供北美、欧洲、亚太地区的软件和云平台服务。无论产品在世界任何一个地方,不同设备的不同场景需求,都可以享受到协调联动其他设备和应用的智慧生活服务。2016年3月初,GE在美国市场正式推出接入云智易云端服务的最新智能照明产品C
by GE。
“对许多人而言,照明是智能居家的一环,让智慧温控器、闭路监视器和烟雾侦测器等装置都能联机到中枢装置。而跨装置的操作正是众多厂商都挤破头却没有真正赢家的市场。因此,GE照明想带给消费者一个能够独立运作的照明解决方案。”
——GE 照明的创新总监Tom Stimac
欧司朗
作为世界五百强,照明行业领导者,云智易为其提供亚太版智能照明产品提供云平台和软件支持。

所以,传统LED照明企业该怎么“活”?
可以说,智能照明的“智能”除了远程控制多点联动,终究离不开数据的处理和分析。单纯从城市照明来说,目前全国约有10
亿盏路灯,若这些灯都发挥智能照明的作用,互联网照明就有了无限的拓展空间,然而者产生的数据量也是巨大的。无论是智慧城市建设的火热,还是办公照明市场的潜藏机遇,还是被众多“玩家”紧盯的家庭照明市场,按需照明的实现与发展还有很长的路要走。
巨头们在争夺和布局智能照明市场的同时抓住了各自合适的云平台厂商作为合作伙伴,为自己的软件服务和方案提供能力镀了一层“金”。而对于LED照明企业而言,目前只能分享到硬件销售收益,所以如何在保证分得这一杯羹同时,能够在软件及服务方面也有所收益,并在这个成熟的产业里植入新技术进行产业升级,LED照明传统企业压力可是不小。这时就需要云平台厂商出马助传统照明厂商一臂之力,巨头有的,你也可以有。
上面三个案例中,为多家传统照明巨头提供服务的云智易身为智能照明领域领先第三方物联云平台,已经扶持多家传统照明企业在智慧家庭、智慧楼宇和智慧城市方面完成了蜕变。无论从业务熟练度,行业成熟度还是技术方面,云智易都是业内云平台厂商的领先者,是传统照明厂商急需镀的那么一层“金”。
反思自己,在停滞徘徊中,你抗得过这轮“厮杀”吗?
智能照明仅仅只是LED市场的一个细分领域,虽然很诱人,但是竞争也大。首先,LED细分市场同样也很广泛,这其中包括健康照明、植物照明、汽车照明、可见光通信以及LED服饰等等。LED的体量大且数据多,行业分流很重要。其次,相关智能设备硬件需求简单,可以将方案广泛复制,一旦大量的LED照明企业涌入智能照明领域,势必又会引起新一轮激烈的价格“厮杀”,这时当技术不相上下的情况下,提供最优的服务和方案的厂家必先在行业中获得落脚之地。
因此,LED企业在面对智能产品的热现象时,需要全方位思考智慧照明带来的利和弊,做好细分市场。如果你已是传统照明行业的操舵手,那么在这股席卷而来的物联网风暴中,找到值得信赖的云平台厂商,稳住军舰,完成蜕变。而在大风大浪中身经百战的云智易便是传统照明厂商的优先之选。
还记得近年来,LED行业产能过剩,疯狂的价格厮杀大战事件,最终导致4000家企业淘汰出局的“血淋淋”的教训依然历历在目。一个新的环境来临时,如果只是追着别人后屁股跑而没有个人创新,多好的环境也终究面临出局的结果。开放合作,大胆尝试,也会是一种打开思路的好方式。


