为了进一步促进5G赋能经济社会转型发展,第八届“绽放杯”5G应用征集大赛已经正式启动。本届大赛由中国信息通信研究院、中国通信标准化协会联合主办,中国电信集团有限公司、中国移动通信集团有限公司、中国联合网络通信集团有限公司、中国广电网络股份有限公司、5G应用产业方阵、IMT-2020(5G)推进组共同承办。大赛以“智启新质千行竞,扬帆升级百业兴”为主题,加快5G更广范围、更深层次、更高水平赋能经济社会数字化智能化发展。
一、国际邀请赛介绍
2022年,第五届“绽放杯”5G应用征集大赛国际专题邀请赛首次举办。作为中国最具影响力的5G应用大赛品牌,“绽放杯”首次设立国际赛道面向中国境外地区征集5G应用项目,该次赛事辐射四大洲,得到来自15个境外国家和地区的广泛参与,是推动各国家、地区之间5G应用领域的技术交流与合作、促进5G全球规模化发展与创新的重要成功尝试。三年来,国际专题邀请赛取得积极反响,技术交流取得良好成效,对支撑5G与各行各业融合创新应用起到了重要的引领推动作用,在行业内产生了广泛且深刻的影响。第八届“绽放杯”5G应用征集大赛国际专题邀请赛由中国信息通信研究院、中国移动通信集团有限公司、中国联合网络通信集团有限公司共同主办,5G应用产业方阵承办,进一步推动各国家、地区之间5G应用领域的技术交流及务实合作,促进5G应用在国际上的持续创新和规模发展。
二、国际邀请赛特色
5G商用以来,各国家在政策与战略上都给予5G发展以重要的支持,通过了解国际上各区域5G应用发展情况,促进跨行业、跨区域合作,推动各国家、各地区之间的技术与产业深度融合,为5G的建设添加新动能。
三、项目征集
1、项目征集时间:
即日起至2025年10月20日。
2、项目征集范围:
国际专题邀请赛面向中国境外地区征集5G应用及数字化转型优秀案例。
3、参赛对象:
(1)在中国境外地区注册的企业、事业、科研院所、学校等单位;
(2)参赛项目的创意、产品、技术及相关专利归属参赛单位、团队或个人,拥有自主知识产权,且无知识产权纠纷;
(3)参赛单位、团队或个人无不良记录。
4、报名方式:
(1)专题赛采取自愿报名、公开竞赛的方式,参赛单位、团体或个人按照项目申报要求,通过查看本公告下方附件,下载提交模板及国际赛评分标准。
(2)将项目提交至邮箱BloomingCup@outlook.com进行参赛。
(3)项目信息一经提交不可修改,包括项目名称、主要完成单位及主要完成人信息等;
(4)相同项目不可重复申报,经过查重处理后,重复申报项目将被删除,以末次提交为准;
(5)本专题邀请赛不收取任何参赛费用。
四、赛事安排
2025年10月底-11月,由评审专家组对申报项目开展评审,评选出一、二、三等奖。
五、激励机制
1、奖项设置
专题邀请赛拟设置一、二、三等奖。一等奖自动获得第八届“绽放杯”“最佳国际化应用创新奖”。
2、配套支持
全程立体宣传推广:组委会将通过媒体渠道,对获奖项目进行全程宣传推广。
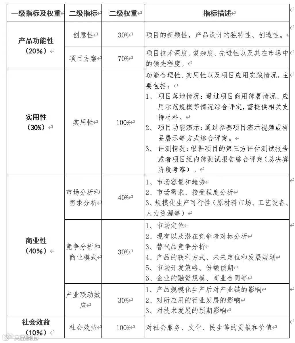
六、评分标准
参赛项目的评分将主要考察项目的产品的实用性、成熟度、商用前途以及社会效应。评分指标如下:
七、联系方式
联系人:王老师
联系电话:+8618600002010
邮箱:BloomingCup@outlook.com
To further promote 5G's role in empowering the transformation and development of the economy and society, the 8th "Blooming Cup" 5G Application Competition will be held on schedule. It is hosted by the China Academy of Information and Communications Technology (CAICT) and the China Communications Standards Association (CCSA). It is jointly organized by China Telecom Corporation Limited, China Mobile Communications Group, China Unicom, China Broadcasting Network, 5G Applications Industry Array, and IMT-2020 (5G) Promotion Group. The competition, themed "Intelligence Unleashes New Drivers for Cross-Industry Competition; Navigating Transformation to Boost All Sectors' Prosperity", aims to accelerate 5G's role in empowering the digital and intelligent development of the economy and society in a wider range, at a deeper level and with higher standards.
I. Introduction
In 2022, the 5th "Bloom Cup" 5G Application Collection Competition - International Special Invitational Tournament was held for the first time. As China's most influential 5G application competition brand, the "Bloom Cup" set up an international track for the first time to collect 5G application projects from outside China. This tournament reached four continents and received extensive participation from 15 overseas countries and regions, serving as an important and successful attempt to promote technological exchanges and cooperation in the field of 5G applications among various countries and regions, and to advance the global large-scale development and innovation of 5G. Over the past three years, the International Special Invitational Tournament has received positive responses, achieved good results in technological exchanges, played an important leading and driving role in supporting the integrated and innovative application of 5G in various industries, and exerted a broad and profound impact within the industry.
The 8th "Bloom Cup" 5G Application Collection Competition - International Special Invitational Tournament is co-hosted by China Academy of Information and Communications Technology (CAICT), China Mobile Communications Group Co., Ltd., and China United Network Communications Group Co., Ltd., 5GAIA undertakes. It further promotes technological exchanges and practical cooperation in the field of 5G applications among various countries and regions, and facilitates the continuous innovation and large-scale development of 5G applications on an international scale.
II. Highlights of Special International Invitational Track
Since the commercialization of 5G, multiple countries have given important policy and strategic support to 5G development. By communicating 5G application development landscape around the world, this international invitational will facilitate cross-industry and cross-regional cooperation, and promote deep integration of technologies and industries in different countries and regions, which will add new momentum to the development of 5G.
III. Project Solicitation
1. Term of Validity:
From now until18:00 on October 20, 2025.
2. Project Scope:
The international invitational track solicits good cases of 5G application and digital transformation from countries and regions outside the Chinese mainland.
3. Participants:
(1)Enterprises, institutions, research institutes, and schools registered in countries and regions outside the Chinese mainland;
(2)The ideas, products, technologies and related patents of the participating projects belong to the participating units, teams or individuals. Independent intellectual property rights shall be possessed without any intellectual property disputes;
(3)The participating units, teams or individuals have clean records.
4. How to Apply:
(1)This special track adopts the method of voluntary application and open competition. Participating units, teams or individuals may download the submission template attached to this notice;
(2)Upon completing the Project Plan according to the requirements, submit the project by email at bloomingcup@outlook.com to enter competition;
(3)Once the project information is submitted, no modifications can be made, including the project name, information about the main completion unit(s) and the main completion person(s);
(4)The same project cannot be submitted repeatedly. After the duplicate review process, the repeated submission will be deleted, and the last submission shall prevail;
(5)There is no entry fee for this International Invitational track.
IV. Competition Arrangement
InNovember 2025, the review panel will assess and review the submitted projects and select the first, second and third prizes.
V. Incentive Mechanism
1. Award Setting
This international invitational track is planned to set up first, second and third prizes.The first prize winners will automatically receive the "Best International Application Award" at the Special International Invitational Track of the 8th "Blooming Cup" 5G Application Competition.
2. Complementary Support
Whole-process full-coverage publicity and promotion: the organizing committee will carry out publicity and promotion of the winning projects through media channels throughout the process.
VI. Scoring Metrics
The scoring of the participating projects will mainly review their practicability, maturity, commercial prospects and social effects.The scoring metrics are as follows:
VII. Contact Information
Contact:Mr. Wang
Email: bloomingcup@outlook.com

