近日,市场监管总局批准发布《科技成果转化为标准指南》(GB/T 33450—2025)国家标准。该标准针对性解决了科研人员在先进科技成果转化为标准过程中“如何转”“转什么”“怎么转”的迫切难题,为科技成果跨越“实验室”到“生产线”的鸿沟、落地为新质生产力搭建起关键桥梁。标准将于2026年2月1日正式实施。

标准制修订背景
标准是促进科技成果转化为生产力的桥梁和纽带。当前,标准研发和科技创新同步趋势明显,标准研制逐步嵌入科技活动各个环节中,为科技成果快速进入市场、形成产业竞争力提供了重要保障。
本次修订依据《中华人民共和国促进科技成果转化法》《中华人民共和国标准化法》《中华人民共和国科学技术进步法》《国家标准化发展纲要》等提出促进科技成果转化、强化标准化与科技创新有效互动的要求,提出了推动科技成果转化为标准的通用技术路径,指导各行业、各类组织将科技成果转化为标准,为持续健全科技成果转化为标准体系、全面提升自主创新能力、加快培育形成新质生产力、以科技创新引领现代化产业体系高质量发展提供技术支撑。
标准核心内容
本文件提供了科技成果转化为标准的需求分析、可行性分析、可行性评估、确定标准类型与内容等方面的指导。适用于基于科技成果研制标准的活动。
1. 需求分析
需求分析是科技成果转化为标准的必要环节,对科技成果转化为标准的必要性进行初步评估。标准从管理效率、技术推广、品牌建设、接口兼容、公益保护、市场规则、国际贸易等7个方面分析转化必要性。
2. 可行性分析
技术属性分类:公益技术、共性技术、专有技术。
特征分析:共同使用性、重复使用性、创新实用性、产业匹配性。
技术价值评估:包括生命周期、推广应用、技术协调性、安全性、市场竞争力等。
推广应用前景:竞争力、产业性质、市场需求、经济与社会带动作用。
协调性分析:与国内外现行标准的协调与一致性。
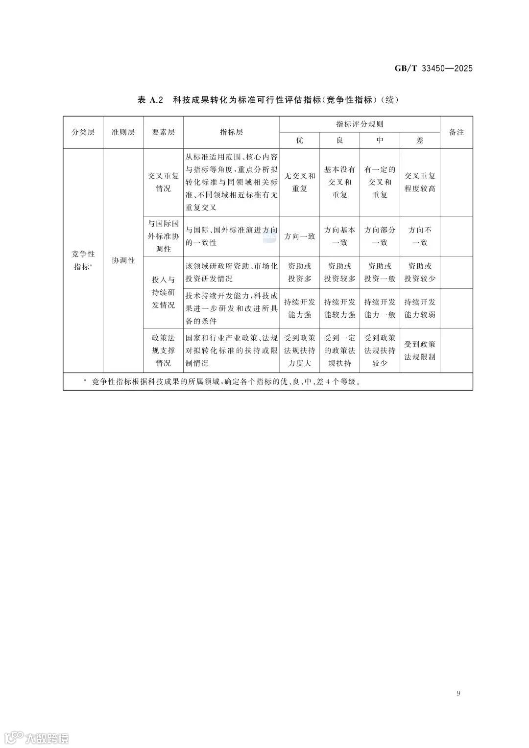
3. 可行性评估
评估指标:分为“筛选性指标”(一票否决)和“竞争性指标”(技术评估)。
评估方法:采用专家评分法,综合定性与定量评估。
结果应用:作为确定是否转化及标准层级的依据。
4. 确定标准类型与内容
标准类型:根据适用范围、约束力、技术成熟度确定,包括企业、地方、团体、行业、国家、国际标准。
核心内容:针对术语、符号、方法、产品、过程、服务等不同类型标准,明确其技术要素和编写要求。
5. 编写内容与程序
程序规定:国内标准遵循国家标准程序,国际标准遵循ISO/IEC/ITU等组织程序。
文本内容:遵循GB/T 1.1等编写规则,编制说明需包含背景、验证、对比、专利、实施建议等。
专利处理:遵循GB/T 20003.1等规定,涉及必要专利信息披露与许可。
以下标准全文:
左右滑动查看标准全文
未来,标委会将继续以国家战略为指引,以服务行业为根本,充分发挥标准的桥梁纽带作用,推动科技成果落地生根、凝聚产业共识合力,为行业高质量发展注入新动能。我们将积极组织本国家标准的宣贯实施,确保其发挥实效。

