大数跨境
0
0

增量配网成为新焦点,模式创新将加快---电力改革暨电力设备行业报告(三)

增量配网成为新焦点,模式创新将加快---电力改革暨电力设备行业报告(三) 电新产业研究
2016-10-12
0
导读:以2015年为转折点,中国电力工业告别黄金30年进入相对过剩的新时期;在此同时,新一轮电力机制改革在摸索中快
以2015年为转折点,中国电力工业告别黄金30年进入相对过剩的新时期;在此同时,新一轮电力机制改革在摸索中快速推进。本轮改革中,增量配网的投资与运营成为了新焦点。由于我国已建立了齐备的配电体系,增量配网的空间与机会都在于存量配电网的划转。配电网具有自然垄断特性,投资重,运营要求高;长期来看,分散、多元化的配电网经营效率可能不会超过现行体系,但预计地方政府、发电等参与者当前有会投入热情。后续的产业机会可能在几个方面:配网主体分散化,具备解决方案能力的装备企业可能加快总包转型与模式创新;能源服务产业大发展,并带来终端能源服务企业整合机会;随着用户选择权的放开,分布式、微网将有更好的发展环境。

摘要
增量配网的投资与运营成为新焦点:电力机制改革自在摸索中快速推进。增量配网的放开范围不仅包括投资,也涉及到垄断的运营环节,行业参与者广泛关注。
 增量配网可能主要靠存量资产重新界定,配电网运营能获得稳健收益:由于我国已经建成了齐备、有效的配网体系,新建配网的体量可能比较小,增量配网将以部分存量配电网资产的重新划转为主。配电网具有自然垄断特性,国内外多采用“成本加成”的定价模式,配网建设投入大,运营的专业要求高,如果能控制投资并加强管理,增量配网的运营能获得稳健收益,服务工商业优质客户的配电网资产,运营收益会可能会更好一些。
 地方政府与部分产业参与者仍会有配网投入热情:以降电价服务当地经济、挤占央企资源为出发点的地方政府,与以抢夺用户为目的发电企业,对回报率要求不高,能在关联产业获得回报,都有选择工商业等优质客户进行配网投入的热情。
 装备企业将加快总包转型和模式创新,将进入大鳄竞争时代:配网主体适度分散化,具备解决方案能力的企业一方面能成真正的总包企业,延伸产业链中的价值量,也更有希望通过模式创新放大优势。租赁、PPP等模式是资源获取、资本投入与电力专业的综合竞争,未来在模式创新领域,可能主要是大企业集团的竞争。
q    能源服务可能大发展,电网企业有可能将能源服务作为新时期的战略业务:以B2B专业托管为代表的综合能源服务将快速发展,配售电企业会将能源服务作为增值业务。尽管受到一些政策限制,电网公司在配网运营中还是有一些显著优势,未来可能将综合能源服务等竞争业务作为战略产业。
 风险提示:改革低于预期,经济持续疲软需求不振。

一、电力行业进入相对过剩时期,产业特征可能从增量转向存量优化

1、电力能源行业进入相对过剩时期
需求下降为低增速:2015年全国电力消费增速0.5%,低于80年代计划经济向市场经济转型时期,也低于1998通缩时期,增速为1975年以来新低。
低增速一方面与2015年天气有关,而更重要的是高耗能企业饱和和落后产能的产业环境。在未来几年里,这一情况暂时难有大改善;尽管新能源汽车、电取暖等新的用电负荷在快速发展,但难以弥补工业特别是重工业下降的影响。

火电电小时创30多年新低:火电的发电小时继续大幅下降,并达到过去40年里中的低位。同时,新能源弃光、弃风率大幅提升,西北部分区域大弃光率达到70%。新能源弃光、弃风的原因,与并网、大规模送出有关,但更加是全国电力相对过剩的结果。在新能源成本通过技术进步显著提升前,火电越多承担调峰职能,电价上涨的压力就越大。

在可预见的中期,需求仍会比较疲软:钢铁、化工等高耗能产能在上一轮经济景气与疯狂的刺激中快速扩张所遗留的过剩产能,还需要一段时期的消化。占据了全社会用电量一半以上重资产、高耗能行业的产业周期调整,将是一个长期过程的。
居民用电的持续增长、新能源汽车等新负荷的出现,当前都远不足以对冲高耗能产业的用电增长萎缩。因此,中短期内,不能预期这部分需求能显著复苏。

2、行业特征可能从增量转向存量优化

行业特征可能从增量转向存量优化:由于发电、输配电环节的资产利用率都相对比较低,在需求可能继续保持低增速的环境下,行业重心可能从增量转向存量优化。

这一特征主要体现在:在用户侧,用户选择权的放开,可能催生综合能源服务市场的繁荣,并加快分布式、微网等模式的发展。


而在在供给侧,总量低增长,但结构性转型加快实现清洁、低碳、可持续化。技术进步仍将是清洁能源的永恒主线,只有依靠不断的技术进步,才能摆脱行业的补贴依赖;新能源的消纳问题,需要在整个电力供需环境下解决。



二、电力改革快速推进,增量配网投资与运营成为新焦点
1、电力机制改革试点快速先行
从2014年以来,受到广泛关注的电力机制改革快速推动。2015年3月,国务院发布《关于进一步深化电力体制改革的若干意见》(2015年9号文)。

9号文:9号文作为本轮改革的指导性文件,明确了电力机制改革的路线图;文件中,明确了“4-1-1”的答题方案,即放开售电、放开电价、放开增量配电、放开发电计划;交易机构相对独立、加强电网规划。

核心配套文件:在9号文发布的后几个月内,国务院相继发布《改善电力运行调节促进清洁能源多发满发的指导意》、《完善电力应急机制做好电力需求侧管理城市综合试点工作的意见》、《加快推进输配电价改革的通知》、《输配电价定价成本监审办法》、《关于完善跨省跨区电能交易价格形成机制有关问题的通知》等系统通知与意见。
之后,国务院又相继发布《关于推进输配电价改革的实施意见》、《关于推进电力市场建设的实施意见》、《关于电力交易机构组建和规范运行的实施意见》、《关于有序放开发用电计划的实施意见》、《关于推进售电侧改革的实施意见》、《关于加强和规范燃煤自备电厂监督管理的实施意见》等六大配套文件。

实施细则:去年底到今年,能源局等主管部门又发布了电力市场、配售电放开、发电计划、输配电价核定等方面的实施细则。

2、输配电价推进比较顺利,新增配网成为关注的新焦点
输配电价改革比较顺利:在过去已有的深圳等试点基础上,国家发改委审核批复云南、贵州、山西、广西综合试点方案,选择重庆、广东、新疆建设兵团为售电侧改革试点方案。至2016年,除西藏等区域之外,有26个省市成为电力改革试点,参与电力改革的省份成为多数。
2015年,开始在新疆、云南、内蒙对输配电价进行核准。深圳、蒙西、安徽、湖北、宁夏、云南、贵州7个试点的输配电价水平已经批复,2016年输配电价改革试点新增12个省级电网、华北电网以及电力改革综合试点省份的电网。

电力交易机构快速组建:北京广州、新疆、青海、宁夏、吉林天津、辽宁、蒙东、江苏、云南、贵州等20余家电力交易中心注册成立。
电力交易机构快速设立,与实施细则文件《电力市场监管办法》、《关于推进售电侧改革的实施意见》中,关于电网公司设立竞争性售电的限制有关(在4种情况下,电网公司暂不参与竞争性售电:电网企业现有机构承担电力交易机构职能的、所在地区电力交易机构采取电网企业子公司的、所在地区电力交易机构采取会员制以外组织形式,且售电公司由电网企业与发电企业合资组建的、能源监管机构、地方政府电力管理部门认为影响市场公平竞争的其他情况)。

增量配网的放开,从投资延伸到了运营,从新建拓展到了存量:在本轮电力改革的主要内容中,增量配网放开是重要环节。中发9号文“关于近期推进电力体制改革的重点任务”中,清晰提出了增量配电放开基本框架和要求。但9号文仅提到怎能过来配电投资业务,并没有提出配网运营。
但在之后的配套文件中,明确了增量配电投资与配电网运营权的关系,其中指出有一些社会资本既有配电网运营权,也开展售电业务。
而在之后国家能源局起草的《有序放开配电网业务管理办法(征求意见稿)》中,就对增量配电业务进行了具体设计,明确配电网运营权的放开;并将配电网放开的范围从新建拓展到部分存量。

一定程度动摇垄断权,成为新焦点:至此,增量配电网在内涵、范畴上超出了产业参与者之前的预期。由于配电网具有自然垄断特性,国内外的配电网都是管制模式下的垄断经营;放开配电网就是一定程度的放开垄断权。这一突破,引起了行业参与者的广泛关注。

三、电力行业是特殊的投资支撑模式,目前尚有能力维持投资规模
1、电力行业的投资是特殊的投资模式
电力投资的投资驱动要素有别于其余投资性板块:作为广义的投资驱动板块,电力行业在2009年之后的一轮调整中仍能保持一定投资规模并稳中有升的主要因素,是国内电价体系的支撑。
即,随着用电规模的不断提升,以及电价的缓慢提高,现有电价体系下所返还用于建设、维护的部分资金,已经能在很大程度满足电力系统正常的运行维护和基本建设投资。
这种依靠行业自身业务支撑的投资模式,与建筑、铁路等直接中央/地方投入或通过银行贷款为主拉动的投资有比较大的不同。
电价与用电量已成为电力行业投资主要驱动因素:从电力投资的资金来源来看,改革开放之前,所有的电力投资基本上依靠国家拨款;1980年后,国内实行“拨改贷”、取消拨款,资金有偿使用,但国有资金仍为主要来源,银行贷款仅占20%~30%。
1990年以后,资金来源发生了比较大的变化,国家资金为辅,银行贷款为主;2000年后,国家资金投入较少,电力投资来源主要为企业自筹和银行贷款,其中银行贷款为主。
过去几年,行业主要企业负债率稳定下来,国家直接投入比例很低,行业投资的主要来源,是电价中各成分返还的支撑。

2、只要用电量不下降,中期不用担心投资
成本加成管制模式助推了投资意愿:对大部分垄断一体化经营企业,由于几乎不可能论证其各类建设、投资、花销的合理性、必要性,因此一般来讲,高折旧、高摊销、过量建设和维护都是这类企业的共同特点。
在垄断一体化经营大企业中,成本加成管制模式的最大问题,是很难厘清这类企业的合理成本;因此,在成本加成管制模式下,国内外业务链条复杂的公用事业,往往都会倾向于高投资、高成本运作。
预计管理模式不出现大的调整,因此只要用电量不下行,行业现有投资规模就可以维系: 国内电价仍处在可承受稳步涨价的基数水平,同时电价承担着培育清洁能源产业的重任,因此中长期看,终端电价显著下调的可能性不大。
我们预计管理模式在可预见的时期不会调整。因此,只要用电量不下行,国内电力行业现有的投资规模,依靠电费池也能基本支撑。

德国、法国电改时期的投资下降主营是需求增长的停滞:投资出现了停滞甚至略微下滑,但其投资受影响的根本原因,更多的是这几个代表性国家在改革时期所伴随的经济停滞,这一点可以从其用电量看出。
如果电力消费还在向上,总体投资不会萎缩(当前国内公用事业企业的成本设计与考核体制,基本也决定这些企业往往愿意通过投资提高成本以消耗掉可能出现的账面利润)。

3、行业收益率可能进一步下降,需要聚集有效投资
以国企为主的发电投资仍在惯性推动,传统发电、新能源的投资,对真正的需求考虑不足:传统的集中式发电(如火电)扩张在2012年得以控制,但近几年,发电装机的增长在“稳增长”、“局部刺激”的政策引导,以及可能未来停止大火电项目的预期下,发电企业加大已批复项目建设,导致电力新增装机又回到高点,新能源发电的光伏、风电规模也已上升到每年新增百万千瓦级别。
在新的用电需求尚未看到,而供给扩张没有得到控制的情况下,行业相对过剩的情况可能更明显;在此背景下发电侧开始市场竞争,可能导致产业收益率可能继续下行。

电装机不能“太超前”,清洁能源发展也将遭遇阻力:在用电量需求低增长背景下,风电、光伏仍在较大规模投运,核电也有希望加大投入,必然导致整个发电产业综合利用率的持续下降。在过去黄金三十年的发展时期,除了在1999-2002年前后在国民经济调整中电力出现一个短时期的相对过剩外,电力供应的相对不足是常态,并一度成为制约地方经济建设的要素
因此,电力建设要“适度超前”成为电力行业的一致认识。但在当前的人均装机水平与供给水平上,发电装机可能不能再“太超前”。
目前新能源发电的成本仍显著高于传统电力,如果考虑长距离输电的配套投入其成本更高;清洁能源发展是依靠全社会的电费附加来驱动的,如果在当前的供需背景下继续大力推广新能源发展,势必会继续显著提高电价负担,并恶化火电等传统发电产业。

输配环节冗余足够:尽管电网领域缺少发电小时数那样直观简单的表征指标,但从电网资产的利用率、容载比等指标可以大致判断,我国电网建设也一样是有足够冗余的。对电力系统而言,目前需要的不是电网,而应该是负荷网。

四、新建配网体量有限,增量配网当前可能期以存量划转为主
1、已经形成了齐备的配电网络和管理体系
我国配电网体系已经比齐备:经过几十年的投入与建设,我国已消灭了无电区,形成了比较健全、齐备和强壮的配电网络,也形成了比较稳定可行的运营与管理体系。
2015年,国家电网30个重点城市核心区用户平均故障停电时间降至5分钟以内,30家非重点城市实现A 类区域用户故障平均停电时间小于 50 分钟,可靠性水平已经达到了非常高的程度。
我国农村电网的供电可靠性与城网差距比较大,与国外平均水平差别也比较大;但主要城市的供电可靠性,已与国外已经比较接近(统计方式一定差异)。

现行配电网资产的利用率不高:高压配电网一般要求满足“N-1”的供电安全准则,即,供电电源出现故障时,仍然能够通过转接供电保证用户端不停电;中压配电网,也要求有一定的备用容量,在一般的故障发生时能够一定范围转供电减少用户损失。
从电网设备的“N-1”、过载率等数据来看,配电网的总体利用率不高(农村部分区域除外),主变重载比例普遍比较低,可见电网设备也足够冗余。
2、纯粹的新建配网空间有限,当前增量配网将主要都来自存量配网资产的重新划分
纯粹的新建配电网空间不大:本轮改革的配套与实施细则中,对增量配网的定义,不仅包括了新建的配电网,也包括了几大电网公司、主要地方电网公司之外的工业园区、地方企业建设和运营的存量配电网。
目前,增量配电试点区域多为用电价格高、负荷特性好的工业园区、高新区等新增独立区域。我国已经建成了非常齐备的配电网,并形成了强大的运营管理体系,现行设施利用率已经比较低。在当前的经济环境下,纯粹新建的配电网资产不会太多。

除地产以外,大部分用户的电力设施,本身也是独立管理:在公用电网之外,用户的高压电力设施,一般是用户自己管理;在权责点之外的部分,都属于用户自己的资产。但地产除外,目前居民小区等项目,一般建成后都托管或者划转给了当地供电企业。
故增量配网放开的政策,本身也对用户的电力设施不会有大的影响。

增量配电网将主要是存量配网资产的重新划分:存量配网资产中可能通过管理圈划转等方式成为“增量配网”的资产,主要由两部分组成,一是油田、煤矿、炼钢、水电等企业形成的自供区配电网资产,二是园区和客户投资建设的客户专用设施。全国已取得电力业务许可证(供电类)的电网企业有三类:
1、中央国有电网企业,主要包括国家电网公司和南方电网公司,两家公司拥有全国大部分输配电网络,分别在各自领域实施输配售一体化经营。
2、地方国有电力企业,其中内蒙古电网公司实行输配售一体化经营(除蒙东外地区)。陕西、山西、四川、广西、湖南等一些省份,还存在地方政府所属的厂网不分的地方电力企业,大部分为县级电力企业。
3、水利、林业、农垦、煤矿、石油等系统拥有的自发自供企业。
根据4-5年前行业与主要企业统计数据可以大致推算,在国内目前的配网资产中,两大电网公司直接管理的占比接近三分之二,地方电网、两大电网公司内不属于电网公司的配电资产分布占比15-16%左右,未来增量配网中有影响的应该主要电网公司直管之外的部分。

五、配网投资与运营可以获得比较稳健的收益
1、配电网是成本加成的管制模式
自然规模效应:电网是自然垄断属性的典型代表,这是为电网自身的物理与技术特性,以及电力的经济特征决定的;正因为如此,一般而言,一定范围内,分散的多个配电网系统经营效率不如一个系统。
在电力得到应用的100多来来,全球电力工业的管制与经营业态大概可以分为4个阶段:低水平市场竞争、以规模效应为基础的垄断经营、以社会资源配置最优为目标的垄断经营、将竞争与管制业务分离并引入竞争的阶段。
只有在电力应用的早期,配电网、发电资产是自由竞争,但从大发电机组等技术逐步成熟之后,电网的自然垄断特性就已经被广泛认可。

配网都是成本加成管制是通行的管理模式,这个模式下难有暴利,正常经营下也将享有稳健的收益水平:全球主要国家的配电网经营,都是受到管制的;在配电网的管制模式中,产最常见的就是“成本加成”的管制模式。在这个定价体系下,持续获得超额盈利能力是很难的。
无论是《电力法》还是配套文件均肯定了配电网络的自然垄断地位。过去,《电力法》、《电力供应与使用条例》等法律、法规基于输配售不分的传统体制,确立了“一个营业区只设立一个供电营业机构”的原则,因此不会存在配电网经营权竞争问题。
《关于推进售电侧改革的实施意见》规定“拥有配电网经营权的售电公司应取得电力业务许可证(供电类)”,同时还规定:“同一供电营业区内可以有多个售电公司,但只能有一家公司拥有该配电网经营权,并提供保底供电服务。同一售电公司可在多个供电营业区内售电。”也就是说,允许增量配电业务的输配分离(即允许社会资本投资增量配电网,而输电网仍由电网企业投资运营),以及输配与售电的分离(即从事输配业务的电网企业与独立售电公司),也明确了在输配环节仍进行排他性许可管制。

2、配电网运营要求非常高
完整的电力系统由发电、输电、配电和用电四个部分组成,配电网是与用户关系最密切的部分,也是向用户提供电力的直接保证。由于配电网直接接触到用电端,也是电网体系中供电范围最大、资产规模最大的部分。
随着社会经济的发展,社会对电力的依赖度越来越高,用户对停电的容忍度越来越低。因此,现代的配电供电体系,对供电可靠性、故障抢修与恢复,面临着更苛刻的要求。例如电能质量,在过去简单的电压合格率、频率合格率、谐波达标等简单指标之上,又开始要求三相不平衡度、电压瞬间跌落、闪变等要求。
维系配电网的运行,需要调度与运行方式、保护、基建、抢修、表计等很专业的管理体系。特别是,由于电的潜在危险性,配网相关的运营管理需要十分强的电力安全管理体系。

3、增量配网运营需要细化和明确输配电价,否则将于现行电网争夺输配电价
增量配网的成本与收入核算模式:增量配网的准许收入,需要建立在其输配电价基础上。目前可能有2种方案,一种是单独定价法,各自核准各增量配网的输配电价;第二种是标杆法,在各电压等级的标杆输配电价基础上进行结算。

需要明确配电电价,否则需要与大电网公司争夺输配电价:近几年,输配电价审核与改革开始,但从已公布的试点地区输配电价改革方案来看,输配电价目前最多只能细化到分电压等级的输配电价,还没有细化到反映出某个具体末端配网(如某个园区配网)的成本。因此,在各电压等级的输配电价基础上进行结算的可行性更高。
这种情况下,增量配电的运营公司就必须与电网公司争夺输配电价。

4、过去地方配售一体化企业经营效率尽管普遍平庸但也很稳健
地方电网公司变迁:1998年实施的农网改革,国务院确定了理顺农村电力管理体制的三种形式:一是“上划”,把县级电力局(公司)上划给省电力局(公司)直接管理;二是“代管”,即对暂时不能上划的,在产权关系不变的前提下,由省电力局(公司)实行代管;三是股份制,以资产为纽带组成股份公司。
“所谓代管,大多是在产权关系、独立法人地位、财税体制、核算方式、趸售政策‘五不变’原则上进行的

地方配售一体化公司,普遍经营效率比较低:历史以来形成的地方电网公司,其中一部分规模较大的在省级国资委平台下管理,另外规模较小的县级供电公司,很多托管给大型电网公司,成为趸售代管企业。
从上一轮电改落地开始,总体的结果,是小电网不如大电网,即地方电网企业经营不如国网、南网;相当比例的趸售代管供电企业,已经划转给了大型电网公司。并且,地方电网公司,过去普遍呈现出“低投资、高电价”的现象

5、如果能控制投资并规范管理,存量配网的运营能够获得稳健的收益
配电网成本为折旧与运维成本、自备:发改委价格部门在2005年明确输电、配电的准许成本,由折旧费用、运行维护费用两个部分构成。其中,折旧费用只要明确了有效资产、账面折旧率,就能基本明确;因此,运行维护费用的核算要更复杂。
运行维护费用的构成,静态看可以分为薪酬、修理费用、材料费用等要素。一般而言,具体核算中以电网经营企业的社会平均水平为基础。
此外,资本成本也应该纳入成本体系。

如果控制投资、精细管理,配网盈利能力有希望有所提高:运行维护费用主要体现的企业经营管理水平;折旧主要与资产规模与折旧率相关,折旧在成本中占比一般在40%多。
现行大电网体系在专业化管理方面已经非常领先,但在设施的更新、改造投入方面,投入比较超前,设施在生命周期中的利用率不够。从电网企业退役的设备使用年限来看,高压配电网很多设施实际服役时间只有10几年,利用率比较低。
因此,增量配网运营最有希望得到改善的是折旧成本,即通过减少投资,适当提高资产的利用率,达到控制长期折旧成本的效果。

六、产业参与者在前期会有配电网的投入热情
1、地方政府具有推动配网投资与运营放开的意愿
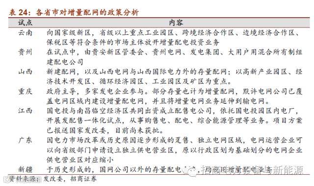
地方政府参与或主导的热情高:改革以来,各地地方政府参与热情普遍比较高。已经开启的各地试点方案中,涉及增量配电的有云南、贵州、山西和广西等综合试点,以及重庆和新疆售电侧改革试点方案。

地方政府的本质出发点是降低电价服务当地经济,以及博取央企的优秀资源:地方政府积极参与的主要原因,可能是希望通过售电侧放开等改革降低电价,降低企业成本,并通过增量配电放开来拉动投资,以拉动地方经济发展。
同时,如果增量配网上规模的发展,势必压缩大型电网公司的供电营业范围,也非常有利于扶持当地供电或配电公司发展,其本质是促使央企给地方企业让利。

各地相关企业积极推进增量配电投资放开试点项目:具体实施上,目前获批的有贵州兴义、贵州贵安新区、重庆两江新区等区域,江西临空经济区仍待批复,试点区域多为配售电一体化区域。
其中,重庆市试点方案提出两江新区由政府主导,三峡集团、国家电投、大唐电力、华润电力等参股组建三家配售电公司;江西省试点方案提出国家电投与南昌临空经济区共同出资,成立售电公司,依托园区内国家电投新昌发电厂,开展发配售一体化试点;贵州贵安新区试点拟在直管区内,由贵安新区管委会、贵州电网公司、各大发电集团等采用混合所有制组建配电公司。
同时,地方电力企业和设备厂商也希望依托与地方政府的密切关系,进入配售电业务,目前正在积极推进配售电合作、交易平台开发等。

2、发电等有希望在关联板块获得回报的参与者,可能有投入热情
尽管增量配电网本身的投入与运营只能获取稳健收益,但如果能盘活或显著提高关联产业的效率,真实的投入产出比会高一些。

发电企业等原有参与者希望直接接触用户:本轮改革中,逐步放开发电量计划(在原发电量计划分配体系下,发电侧的竞争很不充分,效率差不会体现到市场占有率上),将使得发电侧更加市场化和激烈。
而在当前电力需求增长疲软、供应相对过剩的环境下,发电机组利用小时数逐年走低,压力更大。因此,发电企业迫切希望借助改革,以配售一体化的名义,分享自然垄断环节的利益,真正直接接触和掌控客户资源。

拥有发电资产的企业希望提高资产利用率:对于拥有较多自备电厂的企业,在贴近用户的地方,如果能进行一定规模的配电网投入,从而向更多的周边用户供电,就能提高自身资产的效率。还有一种模式,就是在贴近用户的地方进行局部的配网投入,发展分布式或微网(另外还有一种模式,是通过整合地方电力、电网资产,最终实现对该区域的高耗能、电价敏感产业的整合)。

3、在交叉补贴解决之前,服务工商业用户的配电网收益率会偏高
我国电价体系中交叉补贴严重:目前销售电价中的交叉补贴主要就体现在输配电电价环节(交叉补贴指的各电压等级、各用户,用电价格与其占用成本不一致的情况)。
这一现象体现在,工商业用电补贴居民,导致工商业用电成本偏高;高电压等级补贴低电压等级用户;城市用户补贴农村用户等。

如果用平均配网成本对增量配网定价,服务工商业用户的配电网收益率会偏高:我国完整、独立的配电电价体系还没有建立,目前的配电电价还不能反应各不同的具体终端的成本情况;近几年的配电电价核准,也只核准到不同电压等级。
因此,如果用各省市的平均配电电价水平进行统一定价,那么,服务工商业客户这些优质电力用户的配电网,由于其占用的真是成本更低,将有更好的收益情况。
但同时,接受了交叉补贴的用户,如居民用户、农村用户、低压用户,输配电成本的快速提高可能推高用电电价快速提高。

抢夺优质工商业用户的配电网资产,就是利用成本洼地把社会责任都转嫁给电网企业:目前地方政府多以工业园区的增量配网试点放开和划转,主要是因为在交叉补贴解决之前,这部分配网就是显著的成本洼地。
选择最有盈利能力的资产进行市场化,显然,也将成本更高的客户和业务丢给电网公司,让电网公司承担社会责任。

4、资源获取能力、专业能力、投资能力是配网投资运营方的主要素质要求
必须有较强的资源获取能力:获取更多的服务工商业用户的配电网,必须有地方政府的支持;而如果涉及到村里配电网的划转或重新界定,更必须依靠各地方政府。其余的产业参与者,如电网、发电企业、工商业用户,多比较强势。
显而易见,增量配网的投资与运营,要求参与者需要有很强的资源获取能力。

专业能力与资金投入实力要求高:由于配电网投资重,回收期长,增量配网的建设、运维,都必须有较强的资金支撑。
由于电力以光速传播、不能规模储能、能力密度非常高等特点,电力的运行要求高,且涉及到人身安全,必须要有很强的专业水平。

未来最有竞争力的增量配网主体是发电企业、综合能源服务公司:在诸多参与者中,发电企业自身就有电源资源,并且电力的在技术、管理、资金方面具备优势;特别是地方能源集团,与各地地方政府联系更为紧密,资源优势突出。
面向终端用户的综合能源服务商是未来趋势,国内终端能源服务的割裂、独立,主要是管理体系所致,随着改革的放开,电、水、气等综合能源服务企业可能加快形成。终端能源服务公司,如果能拥有配网资产,业务增值的空间较大一些。

七、装备企业可能加快总包转型和模式创新,模式创新将主要是大鳄竞争
1、配网投资主体趋于多元化,具备解决方案能力的装备企业将加快向总包转型
配网的投资与项目主题可能更多元化:由于配电网投资、运营的放开,更多的参与者将涌现。
在目前大型电网公司直管的范围外,发电企业、新能源公司、具有自备电厂的企业都可能成为配电网投资与项目的主体。

配电设备制造仍然总体过剩,价格竞争缓和后盈利能力将有所恢复,但市场壁垒将有所提高:过去电网企业的配电网设备招标主要在各省、地市级电网子/孙公司中完成,配电产品的市场比较高,价格竞争不激烈。
2008年开始加快集中招标机制后,大部分产品的设备招投标价格出现雪崩;但同时出现的情况是,大部分产品的市场集中度都在提升。到近几年,电网企业开始对各类产品领域的份额进行限制。
如果配电网的主体趋于分散化、多元化,配网设备的市场将跟分散,有可能出现2008-2011年的一个逆过程,可能体现出产品毛利率的普遍回升,但企业要扩大规模需要市场能力、解决方案能力的匹配。

具备配电网总包能力的装备企业将先受益:当前,配电网设备的交易主要在大型电网公司通过集中招投标实现,配网的总包、标准等工作,其实主要通过业主(或以电网为主的代甲方)自己制定或委托第三方完成。装备企业在方案设计、总包等方面没有发挥多大作用。
EPC模式是随着企业和市场的发展逐渐成熟而产生的,是国际上工程领域广泛运用的总承包方式,这种模式下的项目管理体系也相当成熟。
国内电力EPC模式发展缓慢的核心原有,是国内的产业土壤――垄断大用户所致;行业体制的改革,可能给装备制造提供相对更宽松的市场环境,未来有综合竞争力、产业储备强的企业,可作为空间将更大。

2、配网租赁、配网PPP等商业模式创新加快,进入大鳄竞争时代
租赁等模式创新加快:在供电范围内,针对投资比较大、用户所在行业格局比较稳定的领域,租赁等模式不失为一种不错的模式。
从2012年开始,国家电网公司已设立江苏、天津、湖北三家重大施工装备租赁公司;近几年,部分地方的电网企业开始正式尝试配电网、用电设备租赁业务。电网控股与参股的主要装备企业,均已经开始融资租赁的尝试。

配网租赁模式有可能快速发展:2015年,部分地区配电网融资租赁项目开始试水。这些项目中,承租方主要为电网公司(或电网公司作为代理业主),租赁公司为许继、南瑞等装备集团,租赁到期后(一般7-8年)承租方回购该资产。预计国网英大租赁也有可能在配电网融资租赁等领域发力。
此外,电网针对供电区的工商业用户的配电、用电资产的租赁也已经开始尝试,在这些租赁项目中,由于租赁方出于其供电区域内,一方面电网用户的用电情况比较了解,另一方面也负责这些企业的供电与服务,因此风险相对可控一些。

政府积极提倡配网等电力项目PPP:从2014-2015年开始,发改委、能源局开始提倡配电网PPP,并在2015年的系列文件中多次提及。
国家发展改革委《关于开展政府和社会资本合作的指导意见》(发改投资〔2014〕2724号)指出“PPP模式主要适用于政府负有提供责任又适宜市场化运作的公共服务、基础设施类项目(包括供电等市政设施)”。
财政部《关于印发政府和社会资本合作模式操作指南(试行)的通知》(财金〔2014〕113号)对适用PPP模式的项目做了特征描述,其第六条规定:投资规模较大、需求长期稳定、价格调整机制灵活、市场化程度较高的基础设施及公共服务类项目,适宜采用政府和社会资本合作模式。
2016年4月13日,国家能源局发布《关于在能源领域积极推广政府和社会资本合作模式的通知》(国能法改〔2016〕96号,下称通知)。通知提出,能源领域推广PPP主要适用于政府负有提供责任又适宜市场化运作的公共服务、基础设施类项目,包括但不局限于下列三类项目:电力及新能源类项目、石油和天然气类项目、煤炭类项目。第一类项目就是“供电/城市配电网建设改造、农村电网改造升级、资产界面清晰的输电项目、微电网建设改造、智能电网项目”。

配网PPP还在探索中:从PPP的相关要求来看,配电网比较适合PPP模式,特别是增量配网,新出现的配网主体如果缺乏投资能力,有可能倾向于采用PPP模式。但在实际操作中,配网PPP面临几个问题:
1、  配电网的运营是网络化的,很难独立进行,并且专业性比较强。这跟污水处理、小型供热/冷项目有质的区别。
2、  目前配电网已经有非常专业、成体系的投资和运营主导方(电网公司),电价体系还是过去的体系;增量配网的运营,除了独立的地方电网项目之外,涉及到与电网争夺输配电价的问题。

配网租赁、配网PPP创新,可能以具有资产负债表支撑能力的大型企业为主,大鳄竞争时代:无论配网租赁还是配网PPP,要求参与者特别是租赁公司、PPP公司代替最终甲方先行进行垫资或投入,这些模式本身就要求参与企业有很强的资产负债表支撑能力。
配电网本身资产很重,而由于电网业务的特殊性,即使是连接用户终端的配电网,也多数是成网络运行的,这也是电网自然垄断特性体现。这些特点也决定了各个配电网主体,最后都必须具有一定的规模,只有达到一定体量和规模,才有经济性;并且配网内的资产又很难独立的核算成本和运营。
因此,配网PPP等模式下,必然导致单个项目的体量比较大。未来能持续参与在租赁、PPP模式中做大的,应该多数是具有很强的资产负债表的大企业。

3、能源服务将是配售电企业的共同选择
同质化售电业务是红海,必须通过增值服务增强竞争力:纯粹的售电业务是轻资产的竞争业务,进入门槛、要求都不高,售电公司在整个业务链条中的业务太短,也比较难体现出差距,且上游、下游又有很清晰、透明的价格。
因此,纯粹的售电业务迟早是红海竞争的态势,广东等地年初售电公司的高盈利是偶然、不可持续的。
而从海外来看,售电公司在前期的替换率能达到20%甚至更高,售电企业只能获得最基本的以劳务回报为主的盈利。

配售电企业,也必须通过增值服务提高收益率:与独立售电公司相比,拥有配网的售电公司在成本上并无优势可言,配电也也只是获得成本加成下的盈利。配售电公司要提高收益率,也必须提供增值服务来实现。

4、能源服务等业务有望成为电网公司的新主业
大力培育竞争业务是电网等管制企业的优选战略:输配电是管制业务,这也决定了在有效、清晰的输配电价体系下,电网企业长期的盈利情况,不会很好。
因此,长期而言,电网公司要提高经济增加值和盈利规模,必须在能源服务、售电等竞争性业务领域获取利润(这也是垄断领域的央企,需要不断拓展竞争业务的共同原因)。

综合能源服务等与主业相关的竞争业务可能是新主业:传统高耗能企业进入周期较长的调整期,新的高附加值、低耗能的产业加速发展,全社会用电量增速可能总体保持在中低增速水平,电网企业过去以售电量增长为主要目标的模式,增长挖掘会更困难。
这个环境下,能源服务等与主营业务相关的竞争业务,可能成为电网企业在新时期下的战略选择。同前几年将装备产业作为重点培育一样,综合能源服务可能作为电网公司的主营业务之一,即使在用电量没有增长的情况下,也能形成新的利润增长点。此外,发展综合能源服务产业,也能增强电网与用户的粘性。

融资租赁是可用的新方式:在配电网、施工装备、用户节能设等领域发展融资租赁,一方面可以与电网的主营业务有较强的协同性,可以有效控制风险;另一方面,可以为电网公司控股的金融、装备产业产生拉动效应。

节能服务是已经开展并有可能壮大的新领域:目前来看,电网旗下的装备、金融等产业中,装备产业已经实现了很大跨越,管理提升明显,在当前需求比较疲软的环境下,装备企业的大发展,需要新的要素来驱动。
在新的市场中,节能服务可能作为重点,特别是面向工商业用户的节能业务,有希望成为用户端综合能源服务一项重要内容。尽管目前电网公司的在竞争性售电领域还没有开展业务,未来应该会放开,节能服务公司参与售电、检修等综合能源服务,是一种可行的方式。

八、公司推荐与经营指标
部分公司相关业务介绍
许继电气:业绩拐点,特高压直流交货明年大年。公司具备很强的配网解决方案能力,集团与上市公司开始尝试配网设备租赁。
涪陵电力:国网节能EMC唯一平台,空间大;节能与能源服务业务很可能是国网未来战略。资产高速扩张将带来高增长,近几年高增长的路径清晰。
恒华科技:主营电力信息化,从售电业务切入新市场,撬动EPC、售电等系统业务。
智光电气:能源服务转型坚决,未来可能能源服务与公司配套装备业务互动协同。
中恒电气:能源服务布局前瞻。


【声明】内容源于网络
0
0
电新产业研究
【领域】新能源汽车、光伏、工业自动化与信息化、电力设备电力改革; 【业务】研究、证券化、投融。
内容 1079
粉丝 0
电新产业研究 【领域】新能源汽车、光伏、工业自动化与信息化、电力设备电力改革; 【业务】研究、证券化、投融。
总阅读352
粉丝0
内容1.1k