◾公司发布可转债预案和员工持股计划草案:2017年12月15日晚,公司公告可转债计划预案,拟发行总额为50亿元的可转债用于建设乐山2.5万吨高纯晶硅项目和包头2.5万吨高纯晶硅项目,项目达产将全面拉升公司ROE水平。同时发布员工持股计划草案,拟募集资金不超过3亿元,每份认购价格为一元,参与员工为13人,为公司各地区、各部门核心人员。充分彰显了管理层对公司的信心。
摘要
1.可转债助力硅料项目推进。2017年12月15日晚,公司公告可转债计划预案,拟发行总额为50亿元的可转债用于建设乐山2.5万吨高纯晶硅项目和包头2.5万吨高纯晶硅项目,旨在全面提高公司多晶硅料产能,扩张市场占有率。
2.成本优势进一步凸显,实现进口与落后产能替代:目前公司通过技术升级及精益管理,将多晶硅生产成本降至5.7万元/吨以下,持续行业领先水平。未来,随着包头、乐山项目达产,公司硅料成本有望实现5万元以下。而进口产能目前依旧占比达到12-16万吨,落后产能约4-8万吨,其成本约9-11万/吨之间,公司替代能力与替代空间清晰。
3.通威以人才为本,持股计划涵盖各领域高管,彰显管理层信心:2017年12月15日晚,公司发布员工持股计划草案,拟筹资不超过3亿元,本次计划涉及各地区、各部门核心人员共计13人,体现公司以人才为本的思想,增强公司凝聚力,同时也体现了管理层对公司的信心。
4.公司评级:考虑到公司募集资金后将加速产能投放进度,提高盈利能力,上调2018-2019年净利润至26.32/38.64,维持强烈推荐-A评级不变,目标价上调至16-17元。
风险提示:硅料价格下降幅度过大;项目产能释放不及预期。
1.可转债加速硅料扩产,巩固行业龙头地位
公司发行可转债预案公告:2017年12月15日晚,公司发布《关于公开发行A股可转换公司债券预案的公告》,预告公司将公开发行总额不超过人民币50亿元A股可转换公司债券。募集资金将用于乐山2.5万吨高纯晶硅项目和包头2.5万吨高纯晶硅项目,旨在提高公司多晶硅项目产能,扩张市场占有率,巩固行业龙头地位。同时,由于公司资产负债率较低,故即使可转债最终没有行权,公司也不会出现债务违约风险。
硅料环节集中度高,通威扩产进军行业龙头:多晶硅料产业CR10占比一直稳定在70%以上,行业集中度较高。2010年以来,保利协鑫以年产65000-70000吨多晶硅稳居行业龙头。2017年,通威股份新设乐山和包头共计10万吨项目,项目如期达产后,通威有望成为世界第一大多晶硅料供给厂商。
2.产量、成本双领先,多晶硅料拉升盈利水平
通威成本全行业领先:通威股份利用四氯化硅冷氢化技术降低生产耗电量,运用良好产业布局降低每度电费,并形成全国唯一循环产业链,实现多晶硅和化工联营互补。目前通威股份多晶硅料生产成本已经降低至小于6万元/吨,达到全行业领先。
项目如期达产,成本将呈现“五四三”格局:公司2017年新设包头5万吨、乐山5万吨多晶硅料项目,此次发行可转债募集资金,预计2018年两个项目各有2.5万吨可以达产,公司新增产量5万吨。由于包头地处内蒙古,电价仅为0.22元/度;同时乐山新建5万吨项目可以沿用老基地的循环产业链,且新老厂房继续沿用原管理团队,减少管理费用开支。多项原因叠加,促使通威股份多晶硅料成本进一步下降,预计项目达产后,多晶硅料成本将呈现“五四三”格局——5万元综合成本、4万元生产成本、3万元现金成本。
多晶硅项目助推公司盈利提升:
(1)长期供过于求,硅料价格下降,但盈利无忧:2017年12月,由于短期供不应求,多晶硅价格上涨至15万元/吨,处于阶段性高点。2018-2019年,由于通威股份、保利协鑫、东方希望等多晶硅料生产大厂产能开始释放,多晶硅料供给上升;同时,由于金刚线技术进一步普及、PERC技术提升电池片效率进而降低单瓦耗硅量,多晶硅料需求趋于平缓。预计2019年硅料价格会持续下跌,合理价格区间应在9-12万元/吨(税前)。
(2)通威产能释放,项目ROE预计为16.79%—34.66%,远高于公司目前ROE:根据假设,明年多晶硅价格为9-12万元/吨(税前),且通威股份多晶硅生产全成本降低至5万/吨以下(包含三费),包头2.5万吨和乐山2.5万吨顺利达产,项目资本金为64.13亿元。据测算,项目ROE处于16.79%—34.66%,远高于当前通威股份平均ROE(14%左右),新项目助推公司ROE提升。
即使考虑转股摊薄ROE,19年公司ROE具有1%——5%的上涨空间:考虑到可转债未来转股会稀释ROE状况,我们进行对于不同转股比例、不同价格、不同成本下的敏感度测算。结果显示即使考虑转股摊薄ROE的情况,如在100%转股的条件下,2019年公司整体ROE水平也全部在16.27%以上。如果保守预计2019年多晶硅料价格位于9万/吨至11万/吨之间,通威股份ROE具有1%——5%左右的上涨空间。
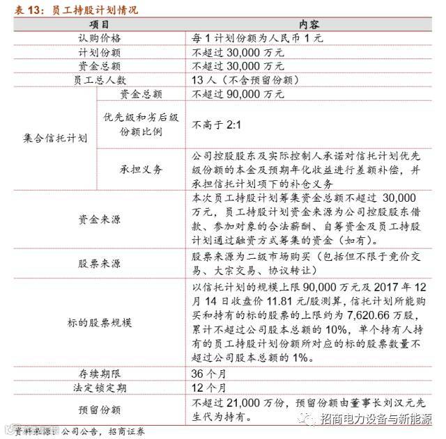
3.通威以人才为本,发布核心员工持股计划
通威以人才为本,持股计划涉及各部门、各地区高管:2017年12月15日晚,公司发布员工持股计划(草案):本次员工持股计划初始成立时的参加对象为公司董事、监事或高级管理人员,初始成立时总人数为13人(不含预留份额)。13位公司高管涉及公司各部门、各地区,既包括公司传统水产项目,也包括公司新兴太阳能光伏项目,同时兼顾华东、华西、华南、华中和海外各地区总裁,以及监事会主席、财务总监和董事会秘书。此持股计划详密、周到,彰显公司发展信心,促进公司建立、健全长期有效的激励机制,充分调动管理者的积极性和创造性,吸引和留住人才,提升公司凝聚力和竞争力,确保公司长期、稳定发展。
设立总额不超过3亿,预留份额不超过2.1亿:本次员工持股计划初始设立时的资金总额为不超过人民币30,000万元,以“份”作为认购单位,每份份额为1元,本次员工持股计划的份数上限为30,000万份。
其中,本次持有人认购持股计划份额为不超过9,000万份,占本次员工持股计划比例上限为30%;预留份额为不超过21,000万份,占本次员工持股计划比例上限为70%。
信托计划分级,投资范围为标的股票和现金:信托计划按照不高于2:1的比例设立优先份额和次级份额,次级份额由本次员工持股计划全额认购。信托计划份额上限为90,000万份,每份价格为人民币1.00元,优先份额上限为60,000万份,次级份额上限为30,000万份。信托计划投资范围主要为购买和持有标的股票及现金类产品等。
采用员工持股计划期考核办法,加强员工激励:为了更好的实施本次员工持股计划,使得员工利益与公司利益保持一致,针对本次员工持股计划,公司设定了针对持有人层面的绩效考核指标,对持有人个人在2017年、2018年、2019年三年的工作绩效做出较为准确、全面的综合评价,只有在达成相应指标的情况下,持有人才能获得相应的持有份额。
(1)如果持有人业绩考核为D级,管理委员会有权将其持有的员工持股计划的50%权益按照其自有资金部分原始出资金额强制转让给管委会指定的具备参与本持股计划资格的受让人。
(2)如果持有人业绩考核为E级,管理委员会有权将其持有的员工持股计划的全部权益按照其自有资金部分原始出资金额强制转让给管委会指定的具备参与本持股计划资格的受让人。
最近研报
1.光伏系列报告之(十):金刚线切割快速普及,显著降低光伏发电成本
2.光伏系列之(九):市场化交易摆脱单一客户风险,分布式将大发展(更新)
3.通威股份(600438):成本优势清晰,强壮的资产负债表支撑新一轮大扩产
4.光伏系列报告之(八):单晶硅片如期降价,替代趋势逐步加强
5.隆基股份(601012):盈利能力维持高位,单晶降价加速替代多晶
6.通威股份(600438):硅料价格维持高位推动毛利率超预期
附:财务预测表
分析师承诺
负责本研究报告的每一位证券分析师,在此申明,本报告清晰、准确地反映了分析师本人的研究观点。本人薪酬的任何部分过去不曾与、现在不与,未来也将不会与本报告中的具体推荐或观点直接或间接相关。
◾游家训:浙江大学硕士,曾就职于国家电网公司上海市电力公司、中银国际证券,2015 年加入招商证券,现为招商证券电气设备新能源行业首席分析师。
◾陈术子:上海交通大学硕士,曾就职于光大证券,2015 年加入招商证券,研究新能源发电产业。
◾陈雁冰:曾就职于远景能源、博世联电、华金证券,2017年加入招商证券,主要研究新能源汽车上游产业。
◾龙云露:清华大学硕士,2017年加入招商证券,主要研究电力设备、新能源汽车上游产业。
投资评级定义
◾公司短期评级
以报告日起6个月内,公司股价相对同期市场基准(沪深300指数)的表现为标准:
强烈推荐:公司股价涨幅超基准指数20%以上
审慎推荐:公司股价涨幅超基准指数5-20%之间
中性: 公司股价变动幅度相对基准指数介于±5%之间
回避: 公司股价表现弱于基准指数5%以上
◾公司长期评级
A:公司长期竞争力高于行业平均水平
B:公司长期竞争力与行业平均水平一致
C:公司长期竞争力低于行业平均水平
◾行业投资评级
以报告日起6个月内,行业指数相对于同期市场基准(沪深300指数)的表现为标准:
推荐:行业基本面向好,行业指数将跑赢基准指数
中性:行业基本面稳定,行业指数跟随基准指数
回避:行业基本面向淡,行业指数将跑输基准指数
重要声明
本微信号推送内容仅供招商证券股份有限公司(下称“招商证券”)客户参考,其他的任何读者在订阅本微信号前,请自行评估接收相关推送内容的适当性,招商证券不会因订阅本微信号的行为或者收到、阅读本微信号推送内容而视相关人员为客户。
完整的投资观点应以招商证券研究所发布的完整报告为准。完整报告所载资料的来源及观点的出处皆被招商证券认为可靠,但招商证券不对其准确性或完整性做出任何保证,报告内容亦仅供参考。
在任何情况下,本微信号所推送信息或所表述的意见并不构成对任何人的投资建议。除非法律法规有明确规定,在任何情况下招商证券不对因使用本微信号的内容而引致的任何损失承担任何责任。读者不应以本微信号推送内容取代其独立判断或仅根据本微信号推送内容做出决策。
本微信号推送内容仅反映招商证券研究人员于发出完整报告当日的判断,可随时更改且不予通告。
本微信号及其推送内容的版权归招商证券所有,招商证券对本微信号及其推送内容保留一切法律权利。未经招商证券事先书面许可,任何机构或个人不得以任何形式翻版、复制、刊登、转载和引用,否则由此造成的一切不良后果及法律责任由私自翻版、复制、刊登、转载和引用者承担。
扫描二维码,持续关注
公众号ID:jiaxun-you
【领域】电力设备、自动化、新能源汽车、新能源发电
【业务】研究、证券化、投融资

