◾公司是国内锂电铜箔龙头企业之一,在锂电铜箔领域完成了技术与工艺积累,研发和制造能力均具备竞争力。在锂电铜箔薄化的趋势下,公司已经成为国内主要的6μm供应商,并且正在布局4.5μm,有望未来持续保持领先。
摘要
一、锂电铜箔为唯一主业,最纯标的
2、公司主要产品及收入结构
二、锂电铜箔迭代速度加快
1、下游应用前景明确向好
锂电铜箔作为锂离子电池负极集流体,既充当负极活性材料的载体,又充当负极电子收集与传导体,其作用则是将电池活性物质产生的电流汇集起来,以产生更大的输出电流。因此,高性能超薄和极薄锂电铜箔可以保持较低的内阻,满足锂离子电池高体积容量要求,间接提升锂离子电池能量密度。
铜箔产业销售定价模式:铜价加加工费。因此,营业毛利润主要取决于加工费,铜价的变化对锂电铜箔企业利润影响较小。
动力电池是未来拉动锂电池需求最大的引擎:按照1GWH用铜箔900吨计算,按照2025年新能源汽车产量600万辆测算,动力电池需求量将达到336GWH,铜箔消费量30万吨,基本上相当于2018年电解铜箔产量。
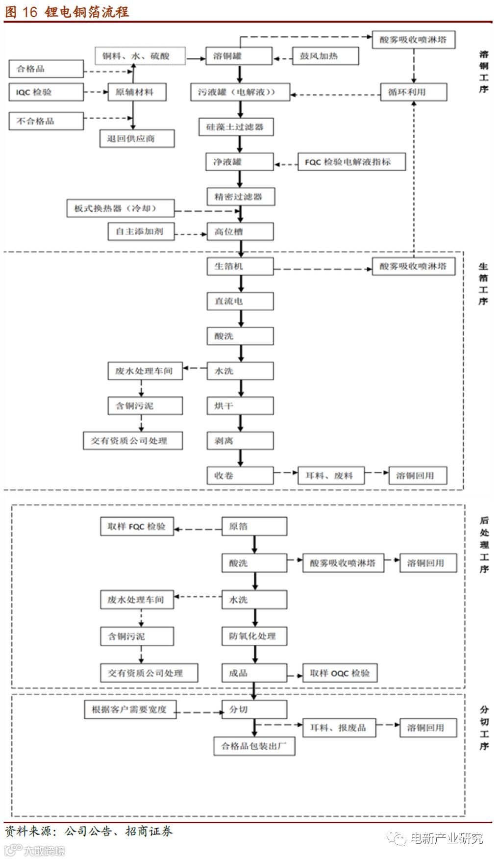
3、锂电铜箔迭代速度加快 面临供应结构性紧缺
三、锂电铜箔领跑者
3、高毛利率、低估值、产品正在高速迭代、国外市场开始打开
4、盈利测算
5、PE-PB Band
四、风险提示
附:财务预测表
分析师承诺
负责本研究报告的每一位证券分析师,在此申明,本报告清晰、准确地反映了分析师本人的研究观点。本人薪酬的任何部分过去不曾与、现在不与,未来也将不会与本报告中的具体推荐或观点直接或间接相关。
◾游家训:浙江大学硕士,曾就职于国家电网公司上海市电力公司、中银国际证券,2015 年加入招商证券,现为招商证券电气设备新能源行业首席分析师。
◾普绍增:上海财经大学硕士,2017年加入招商证券,覆盖光伏、工控自动化与信息化产业。
◾刘珺涵:美国克拉克大学硕士,曾就职于台湾元大证券,2017年加入招商证券,研究新能源汽车上游产业。
◾刘晓飞:南开大学硕士,2015年加入招商证券,覆盖光伏产业。
◾赵旭:中国农业大学硕士,曾就职于川财证券,2019年加入招商证券,覆盖风电、新能源汽车产业。
投资评级定义
◾公司短期评级
以报告日起6个月内,公司股价相对同期市场基准(沪深300指数)的表现为标准:
强烈推荐:公司股价涨幅超基准指数20%以上
审慎推荐:公司股价涨幅超基准指数5-20%之间
中性: 公司股价变动幅度相对基准指数介于±5%之间
回避: 公司股价表现弱于基准指数5%以上
◾公司长期评级
A:公司长期竞争力高于行业平均水平
B:公司长期竞争力与行业平均水平一致
C:公司长期竞争力低于行业平均水平
◾行业投资评级
以报告日起6个月内,行业指数相对于同期市场基准(沪深300指数)的表现为标准:
推荐:行业基本面向好,行业指数将跑赢基准指数
中性:行业基本面稳定,行业指数跟随基准指数
回避:行业基本面向淡,行业指数将跑输基准指数
重要声明
本微信号推送内容仅供招商证券股份有限公司(下称“招商证券”)客户参考,其他的任何读者在订阅本微信号前,请自行评估接收相关推送内容的适当性,招商证券不会因订阅本微信号的行为或者收到、阅读本微信号推送内容而视相关人员为客户。
完整的投资观点应以招商证券研究所发布的完整报告为准。完整报告所载资料的来源及观点的出处皆被招商证券认为可靠,但招商证券不对其准确性或完整性做出任何保证,报告内容亦仅供参考。
在任何情况下,本微信号所推送信息或所表述的意见并不构成对任何人的投资建议。除非法律法规有明确规定,在任何情况下招商证券不对因使用本微信号的内容而引致的任何损失承担任何责任。读者不应以本微信号推送内容取代其独立判断或仅根据本微信号推送内容做出决策。
本微信号推送内容仅反映招商证券研究人员于发出完整报告当日的判断,可随时更改且不予通告。
本微信号及其推送内容的版权归招商证券所有,招商证券对本微信号及其推送内容保留一切法律权利。未经招商证券事先书面许可,任何机构或个人不得以任何形式翻版、复制、刊登、转载和引用,否则由此造成的一切不良后果及法律责任由私自翻版、复制、刊登、转载和引用者承担。
扫描二维码,持续关注
公众号ID:jiaxun-you
【领域】电力设备、自动化、新能源汽车、新能源发电
【业务】研究、证券化、投融资

