投资建议
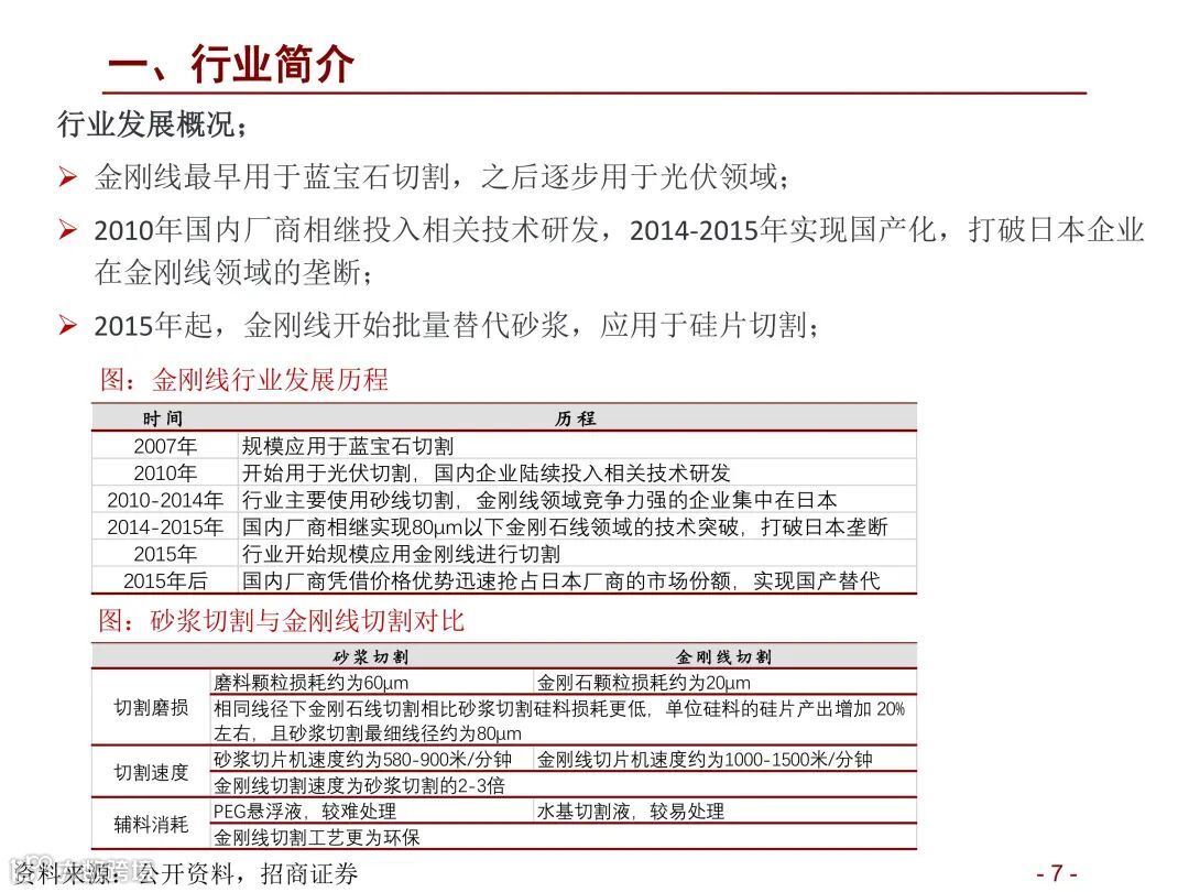
一、行业简介
二、细线化与薄片化带动线耗增加
三、金刚线需求增速高于行业增速,相关企业有望受益
投资建议
相关报告
光伏系列报告之(五十一):TOPCon 规模推广加快,有望带来新一轮电池装备需求2022-06-12
光伏系列报告之(五十):政策频出,继续大力支持新能源发展2022-05-31
光伏系列报告之(四十九):硅料大扩张带来新需求,三氯氢硅盈利可能超预期2022-05-31
光伏系列报告之(四十八):TOPCon溢价未充分反应,规模化应用进度可能显著超预期 2022-04-06
光伏系列报告之(四十七):三部委联手推进解决可再生能源补贴拖欠问题2022-03-29
光伏系列报告之(四十六):欧洲将进一步加强清洁能源投入2022-03-10
光伏系列报告之(四十五):新能源运营环节有望迎来价值重估2022-03-10
光伏系列报告之(四十四):TOPCon开始规模应用,优势企业可能提前开始收获2022-03-07
光伏系列报告之(四十三):组件是光伏行业的战略制高点2022-02-28
光伏系列报告之(四十二):整县推进模式有望激活分布式市场2021-08-10
光伏系列报告之(四十一):BIPV酝酿突破,将是光伏领域的下一个重要应用2021-04-09
光伏系列报告之(四十):十四五超预期或将影响行业估值重构,强者恒强有望延续2020-09-19
风光伏系列报告(三十九):补贴欠款有望解决,行业价格持续上涨利好龙头企业2020-08-02
光伏系列报告之(三十八):行业价格有望提前迎来普涨2020-07-26
光伏系列报告之(三十七):硅片有望通过提价有效传导硅料涨价2020-07-23
光伏系列报告之(三十六):硅料价格大幅上调,涨价具备延续性和较大空间2020-07-22
光伏系列报告之(三十五):硅料涨价的力度与持续性或超预期,头部企业有弹性2020-07-21
光伏系列报告之(三十四):高功率组件迎来爆发,Q4大尺寸电池片供应偏紧—2020-07-16
风险提示
分析师承诺
投资评级定义
重要声明
特别声明
本公众号不是招商证券股份有限公司(下称“招商证券”)研究报告的发布平台。本公众号只是转发招商证券已发布研究报告的部分观点,订阅者若使用本公众号所载资料,有可能会因缺乏对完整报告的了解或缺乏相关的解读而对资料中的关键假设、评级、目标价等内容产生理解上的歧义。
本公众号所载信息、意见不构成所述证券或金融工具买卖的出价或征价,评级、目标价、估值、盈利预测等分析判断亦不构成对具体证券或金融工具在具体价位、具体时点、具体市场表现的投资建议。该等信息、意见在任何时候均不构成对任何人的具有针对性、指导具体投资的操作意见,订阅者应当对本公众号中的信息和意见进行评估,根据自身情况自主做出投资决策并自行承担投资风险。
招商证券对本公众号所载资料的准确性、可靠性、时效性及完整性不作任何明示或暗示的保证。对依据或者使用本公众号所载资料所造成的任何后果,招商证券均不承担任何形式的责任。
本公众号所载内容仅供招商证券股份客户中的专业投资者参考,其他的任何读者在订阅本公众号前,请自行评估接收相关内容的适当性,招商证券不会因订阅本公众号的行为或者收到、阅读本公众号所载资料而视相关人员为专业投资者客户。
一般声明
本公众号仅是转发招商证券已发布报告的部分观点,所载盈利预测、目标价格、评级、估值等观点的给予是基于一系列的假设和前提条件,订阅者只有在了解相关报告中的全部信息基础上,才可能对相关观点形成比较全面的认识。如欲了解完整观点,应参见招商证券网站(http://www.cmschina.com/yf.html)所载完整报告。
本公众号所载资料较之招商证券正式发布的报告存在延时转发的情况,并有可能因报告发布日之后的情势或其他因素的变更而不再准确或失效。本资料所载意见、评估及预测仅为报告出具日的观点和判断。该等意见、评估及预测无需通知即可随时更改。
本公众号所载资料涉及的证券或金融工具的价格走势可能受各种因素影响,过往的表现不应作为日后表现的预示和担保。在不同时期,招商证券可能会发出与本资料所载意见、评估及预测不一致的研究报告。招商证券的销售人员、交易人员以及其他专业人士可能会依据不同的假设和标准,采用不同的分析方法而口头或书面发表与本资料意见不一致的市场评论或交易观点。
本公众号及其推送内容的版权归招商证券所有,招商证券对本公众号及其推送内容保留一切法律权利。未经招商证券事先书面许可,任何机构或个人不得以任何形式翻版、复制、刊登、转载和引用,否则由此造成的一切不良后果及法律责任由私自翻版、复制、刊登、转载和引用者承担。
扫描二维码,持续关注
公众号ID:jiaxun-you
【领域】电力设备、自动化、新能源汽车、新能源发电
【业务】研究、证券化、投融资

