◾公司是集电力咨询设计、电力工程建设、电力设备、智能用电服务于一体的EPCO综合电力服务商,立足江苏省内市场,同时积极向全国跨区域扩张,致力于成为全国性民营电力服务商。公司积极布局新能源领域业务,在分布式光伏和工商业储能领域都取得了一定的项目落地。公司积极扩张产能,募集转债投资电气设备生产基地,向上游元器件延伸,同时大力投入电力电子和储能领域的研发,积极抢占储能发展先机,光储业务未来有望开辟成为第二增长曲线。
摘要
江苏EPCO综合电力服务商积极辐射全国市场。公司是江苏省知名的EPCO一站式服务商,具备工程设计电力行业专业乙级资质,以咨询设计为先导带动电力设备和电力施工业务的发展,大力开拓全国市场,省外业务占比提升至23%,正积极成为跨区域民营电力服务商。
分布式光伏和储能需求旺盛,新能源业务有望开辟成为第二增长曲线。国内分布式装机快速增长,2022年国内新增分布式装机约52GW,占比提升至60%,当前国内存量屋顶的分布式光伏潜在装机空间较为广阔。同时,国内给集中式光伏、风电装机配套的大储和工商业储能需求开始快速放量,未来随着风光大基地的推进和电价上浮空间扩大,大储和工商业储能市场空间广阔。公司有望通过传统电力EPCO业务积累的优质客户资源,获取光伏和储能项目订单,打造EPCO+光伏+储能的商业模式,未来新能源光储业务有望成为新的增长点。
发行定增扩张电力设备产能并延伸至上游元器件,强化电力设备业务的竞争力,同时积极布局储能。公司成功发行定增募资12.89亿,在扩产中低压成套柜等电力设备产能的同时延伸到断路器新产品,加强在上游元器件的自供配套能力,提高整体毛利率,也丰富了电力设备产品的对外销售品类,增强公司的市场竞争力。公司定增募投的新研发中心将进行储能领域研发工作,丰富公司新能源储能和电力电子设备领域技术和产品储备,抢占储能业务发展机遇。
投资建议:公司是江苏知名的EPCO综合电力服务商,积极开拓省外市场,向全国辐射,电力设计带动总承包业务快速发展,同时进一步延伸到Operation运维领域打造全产业链的业务协同。当前国内分布式光伏和储能需求旺盛,公司在获取项目能力上有前期积累的大量客户优势,同时大力投入电力电子和储能领域的研发布局,在光储强劲需求驱动下,新能源业务有望成为公司未来具备爆发力的新增长点。首次覆盖,给予“增持”评级,目标价为78-83元。
风险提示:省外市场开拓不及预期、光储需求不及预期、募投新项目研发不及预期、行业竞争加剧的风险、原材料价格波动。
一、公司基本情况
1.1 发展历程
公司深耕电力工程施工和设计服务行业,延伸覆盖电力工程项目建设的全过程,发展为EPCO一站式供用电服务商。公司前身苏文有限创立于2007年,最初聚焦于电力设计业务,2017年完成股份制改革,并于2021年4月27日在深交所创业板挂牌上市,公司是以电力咨询设计业务为先导,经过多年深耕,拥有涉及多个细分行业的、较为全面的业务资质,积累了丰厚的技术和人才储备,形成了以电力咨询设计、电力工程建设业务为核心,以电力设备供应为支撑,以智能用电服务业务引领未来发展的完整、高效、专业的一站式电力服务业务体系。
公司立足江苏省内,具备区域性品牌效应和市场影响力,正逐步迈向全国市场。公司业务布局立足江苏、面向全国,现已拓展至上海、安徽、浙江、山东、湖南等多个省市。公司是国家高新技术企业、江苏省民营科技企业、江苏省勘察设计质量管理先进单位、江苏省优秀云服务商。公司品牌“苏文电能”荣获江苏省著名商标,在区域电力服务市场具有较高的品牌价值和市场影响力。
1.2 股权结构
公司股权结构清晰且集中度高,内部治理稳定。截至2022年12月26日,公司控股股东为芦伟琴,直接持有公司 35.67%的股份。公司实际控制人为施小波和芦伟琴,二人是母子关系。施小波直接持有公司 8.42%的股份,并通过常州能闯、常州能拼、常州能学和共青城德赢间接持有公司 7.60%的股份,合计持有公司 16.02%的股份。实际控制人施小波和芦伟琴合计持有公司约 51.69%的股份,公司股权结构清晰,且集中度较高,有效保证公司的决策效率和治理的稳定性。
1.3 管理团队
公司高管团队经验丰富,具备深厚的产业背景。公司前身苏文有限创始人芦伟琴现任苏文电能董事。董事长、总经理施小波是芦伟琴之子,毕业于南京工程学院发电厂及电力系统专业,曾任常州市供电公司线路设计员、苏文有限执行董事兼总经理等职务,熟悉供电系统,具备深厚的产业背景,施小波同时是常州市青年商会副会长、常州市工商联合会常委会委员,能为公司业务带来较好的商业和客户资源。公司董事张伟杰、杨波等高管也具备长期一线产业从业经验。
公司拥有一支专业全面的核心技术团队,科研实力扎实,研发成果丰硕。公司打造了一支强大的技术团队,研发体系包括电气研究院、智能科技研究院、储能科技研究院等研究机构,截至2021年底,公司拥有技术人员601人,占比74.20%,其中研发人员257人,占总员工数的31.73%。公司的核心技术人员为姜保光、吴鹏程、蒋超、韩贤斌,具备较好的科研能力,掌握了输变电、配用电、微电网等各领域的重要技术,各自拥有多项相关专利,成果丰硕,助力公司构建在电力领域的核心技术实力,夯实技术壁垒。
公司积极实施股权激励,大力激发骨干员工的积极性,彰显发展信心。公司于2021年实施股权激励计划,授予的限制性股票数量为300万股,其中,首次授予240万股,占本次授予权益总额的80.00%;预留60万股,占比20.00%。公司股权激励主要集中在中层管理人员、核心技术和业务骨干,共计189人,且预留部分也全部授予员工,有利于吸引和保留优秀的管理人才和业务骨干,进一步激发公司战斗力,有助于推进公司战略目标的实施。
1.4 主营业务分析
公司是国内知名的民营EPCO一站式供用电品牌服务商,主要业务涵盖电力咨询设计、电力工程建设、电力设备供应以及智能用电服务。公司以电力设计咨询业务为切入口,延伸到电力工程施工建设,同时积极自研自产电力设备,配套工程建设业务,减少对外采购,提高毛利率。随着用电智能化和新能源的不断发展,公司也继续向更贴近终端客户的运维管理业务延伸,逐步形成了目前的EPCO一站式业务范围。公司凭借优秀的电力咨询设计能力、丰富的工程项目管理经验、自有的电力设备供应能力及后端的智能用电服务,不断的完善管理水平,服务了优质的工商业用户、房地产、政府客户,涵盖了电力设计、电力设备制造采购,土建施工,安装调试,运维服务,售电,光伏等环节。
1) 电力设计咨询(E):电力咨询设计业务是公司的核心业务之一,是公司一站式电力服务业务体系的基础一环。公司电力设计咨询分为电网部、配电部、综合能源部,可为国家电网 220kV 及以下输变电工程,城市及农村配电网工程,工业、商业等多类型企业用户电力建设工程提供工程咨询、设计全过程技术服务,同时也提供光伏发电及并网、余热电站,充电站(桩)工程设计及技术服务;
2) 电力设备供应(P):电力设备是公司业务发展的重要支撑,公司主要从事35kV及以下的高低压柜成套、户外环网箱、箱式变电站、高低压分支箱、计量箱、非标箱、智能用电采集装置、智能通讯装置等产品的生产和销售,设备广泛应用于工矿企业、城乡电网工程、建筑配电行业、工业电气自动化控制等领域。通过设备制造,公司电力施工EPCO项目通过采用自有生产设备,降低成本,提高项目获取竞争力;电力设备销售收入也是近年来公司增速较快的业务之一。由于电力设备的特点,公司的电力设备产品个性化设计和不同客户需求的不同,因为公司采用订单制的生产模式;
3) 电力工程建设(C):电力EPC总承包业务是公司核心业务,近年在电力设计的带动下,以及自身品牌的不断扩大的背景下取得了快速成长。目前,公司可承接330kV及以下电压等级电力设施的相关服务、可承接单机容量20万千瓦及以下发电工程、220kV及以下送电线路和相同电压等级变电站工程的施工;
4) 智能用电服务(O):智能用电服务业务主要利用电能采集设备和通讯设备,将客户端用电设备接入智能用电服务平台,并通过平台对用电数据进行实时采集和监测,从而将用户设备运行情况数据化、可视化,实现客户用电的在线管理并为客户精细化用电管理和决策提供科学数据。同时,智能用电服务业务结合公司线下的专业运维队伍能够降低客户用电管理成本,提高电气设备自动化、智能化水平,延长电气设备的使用寿命,提高供电可靠性和安全性,提升客户端用电管理效率。公司智能用电服务业务主要服务于工业、商业、公共事业等企业端用电环节。针对企业端用电环节体量大、管理粗放等特点,公司自主研发了“苏管家”企业端供用电信息化运营服务平台,并根据企业个性化需求,为客户提供在线监测、节能改造、线下运维等线上和线下相结合的供用电系统综合运营服务。
电力工程建设及智能用电业务是公司主要营收和利润来源。在公司四大主营业务中,电力工程建设业务是公司最大的收入来源,智能用电业务的营收占比最小,2020年营收分别为9.54亿元、0.62亿元,占比分别为69.7%、4.5%。2021年开始公司将二者合并,电力工程建设及智能用电业务成为公司最大业务,2021年营收13.81亿元,占比74.4%,毛利3.88亿元,占比约73%,是公司主要收入和利润来源。
电力设备业务增速高,电力工程建设及智能用电业务保持稳定增长。电力设备业务的营收增速最快,2021年同比增长60.1%,2022年上半年同比增长39.4%,发展势头迅猛。电力工程建设及智能用电业务2021年同比增长35.9%,在地产持续低迷和疫情影响下,2022年上半年增速约22%,仍保持较高水平。
电力工程建设及智能用电业务毛利率整体呈现上升趋势。公司整体毛利水平常年在28-30%的区间波动, 2022年上半年受到疫情扰动工程正常施工和原材料价格上涨影响下降至25.8%,总体上仍维持在一个较高水平。其中电力设备业务毛利率出现较大下滑,从2021年约22%下降5个百分点至17%,主要是由于原材料涨价带来的压力以及来自比亚迪等新的大型客户初始订单毛利率较低所致。公司其他业务毛利率稳中有升,电力咨询设计盈利能力强,2022年上半年毛利率达到51.5%的历史新高,电力工程建设及智能用电业务毛利率从2018年22.9%上升到2021年的28.1%,2022年上半年在疫情扰动下降至25.5%,总体上看仍处于上升趋势。
1.5 财务分析
三季报情况:2022年前三季度营收、归母利润、扣非净利分别为15.02、2.05、1.92亿元,同比分别增长25.76%、0.55%、1.69%。2022年Q3营收、归母利润、扣非净利分别为6.09、0.97、0.98亿元,同比分别变化30.39%、27.78%、29.83%,环比分别增长25.22%、49.12%、64.04%,收入和利润端同、环比快速增长。
公司经营稳健有韧性,营收稳步增长。公司营收自2018年6.68亿增长至2021年的18.56亿,CAGR为40.6%。2022年前三季度营收15.02亿元,同比增长25.76%,下游地产持续低迷影响居民配用电需求,同时疫情扰动影响正常的工程施工活动,但公司顶住压力实现了前三季度的业绩正增长,第三季度同、环比增速亮眼,体现了公司较强的经营韧性。
公司费用率总体呈现下降态势。公司不断加强成本管控,经营效率不断提升,费用率总体呈现下降态势,2018年费用率为16.29%,到2021年降至9.27%,降低了7.02个百分点,费用率控制收效显著。2022年Q1-Q3公司费用率为11.57%,同比增加2.08个百分点,其中管理、研发、财务费用率分别增加1.80、0.13、0.22个百分点,主要是股权激励费用计提增加管理费用、加大光储等新业务研发投入、以及借款利息增加所致。2022年在上游原材料涨价和下游需求被疫情扰动的背景下,公司剔除股权支付费用影响后的实际费用率变化仍处在可控范围。
公司毛利率稳定在较高水平,盈利情况良好。公司业务整体毛利率较为稳定,在2018-2021年基本维持在28%-30%的区间内,2022年上游原材料不断涨价带来成本端压力,同时上半年疫情扰动影响工程进度,增加经营成本,公司毛利率没有出现大幅下滑,2022年前三季度毛利率为27.56%,同比仅小幅减少1.29个百分点,盈利情况保持良好。预计随着疫情管控政策的全面放开和原材料价格的持续回落,公司的毛利率水平有望得到修复,盈利状况进一步提升和改善。
二、行业领先的电力EPCO一站式服务商,光伏和储能业务快速增长
2.1 从电力设计延伸至工程建设、设备、运维环节,打造EPCO一站式服务
公司深耕电力工程行业,从电力设计逐渐向下延伸产业链,打造EPCO一站式服务。公司以电力设计咨询业务为切入口,电力设计能力突出、项目经验丰富,通过发挥电力设计的先导作用,不断延伸电力服务产业链,持续创新业务模式,打造了集电力咨询设计、电力工程建设、电力设备供应以及智能用电服务为一体的一站式 (EPCO) 的供用电服务体系,与同行业企业形成了具备一定差异化的市场竞争能力。
公司电力咨询设计业务经验丰富,客户资源优质,在输变电和配用电侧都有项目落地。公司电力工程咨询设计经验丰富,与省市级电力公司、大型房地产企业、工业企业及新能源发电企业等客户建立了良好合作关系,并取得了江苏省住房和城乡建设厅颁发的多项优秀工程设计奖项。公司在输变电和配用电侧有一大批项目成功落地,在输电网咨询设计方面,承接或参与了江苏、上海、安徽、浙江、山东等地多处220kV 输变电工程或 110kV 输变电工程设计项目,在配电网咨询设计领域,公司承接了省内外多地配网工程自动化设计项目和储能电站、充电塔、光伏发电等电力工程咨询设计项目,成果丰硕。
电力咨询设计是工程项目的第一个环节,也是公司后续一站式业务开展的先导。绝大部分的大型工程项目在正式立项后都需要经过咨询设计-招投标-采购-施工-验收交付等一系列流程,其中咨询设计是工程项目的第一个环节,也是最早与业主客户接触的环节。公司成立之初的业务就是以电力咨询设计业务为主,经过十余年的发展,公司通过不断加强自身技术、资质和专业人员储备,突出品牌影响和服务口碑,广泛积累客户资源,实现了业务规模的快速增长。公司将电力咨询设计作为突破口,在了解客户需求和项目设计的先发优势下,有利于向后续工程项目环节延伸业务触角,具有较强的竞争力。
从设计延伸到施工,公司扩展电力工程建设业务实现一体化。电力设计和电力施工同属于电力勘察行业,业务的最终客户是同一业主,公司从原有的电力咨询设计业务向下延伸到电力工程建设业务,为业主提供设计、采购、施工一体化的EPC总承包服务。
电力设计与电力施工业务形成良好协同,提高公司竞争力。公司在电力咨询设计业务领域所积累的技术团队、市场口碑、品牌形象和客户资源有力支撑了公司电力工程建设业务的开展和壮大,而从事以工程总承包为代表的电力工程建设业务在实际项目施工落地过程中也积累了大量一线实际经验反馈到设计部门,有助于优化咨询设计的方案,提高电力设计业务的能力,强化项目质量、进度、造价控制能力,从而形成设计带动施工、施工优化设计的良性互动、协调发展的业务局面,不断提高公司整体竞争力。
公司电力设备业务聚焦低压配用电领域,得到市场认可。公司主要从事35kV及以下高低压柜成套配电柜生产,主要产品有35kV开关柜、20kV开关柜、10kV开关柜、10kV环网柜、10kV户外环网箱、10kV/20kV箱式变电站、低压开关柜MNS/GCK/GCS/GGD/GBD、户内高压交流真空断路器、多功能仪表、通讯及后台系统等。经过8年的战略投入,公司在电力设备领域已搭建起完善的生产平台和专业团队,在电力设备方面已获得诸多下游大客户的认可,并且有效扩展了省外业务,公司目前在上海、浙江、湖南、安徽、贵州、广东均有设备销售。
公司电力设备业务可以配套供应电力施工业务,满足具体项目非标定制化需求,增强公司的成本竞争力。电力设备供应业务是公司一站式电力服务业务体系的重要支撑环节,能够为电力工程建设业务和智能用电服务业务的开展提供有力支撑。公司电力施工需要采购大量的中低压成套开关、断路器等电力设备,公司扩展设备业务形成自产自供,主要是适用不同电力工程项目的非标定制设备,有助于快速响应客户定制化需求,降低电力施工业务的采购成本,留存更多利润,提高整体毛利率,增强公司施工业务的竞争优势。
公司智能用电业务是向终端用户运维服务的延伸。智能用电服务业务体系包括企业端供用电系统运营服务和信息化及节能工程服务两种类型,对于企业端供用电系统运营服务,公司通过线下安装改造,线上接入“苏管家”企业端供用电管理系统的方式,为客户提供在线监测和线上+线下运营综合服务,并收取相关的服务费用;对于信息化节能工程服务,公司通过为客户提供工程设计方案、施工改造和安装服务,取得相应的合同收入。
公司智能用电业务与电力工程建设业务形成产业链闭环,促进整体业务板块良性互动和发展。公司智能用电服务业务属于智能用电服务行业,该行业尚处于发展初期,各类企业竞相参与,众多民营企业依靠其专业、灵活、市场化的服务模式获得了较快的发展。公司在开展电力工程项目咨询设计和施工过程中形成大量客户资源,为公司开拓智能用电服务业务提供潜在对象。随着公司智能用电服务业务的深入,公司能够及时充分地挖掘客户电力服务需求,为客户量身定制电力设计、电力施工、设备供应和终端集控运维的一站式供用电服务方案,从而有效促进公司其他业务板块良性发展。
2.2 注重研发投入,强化技术实力构筑竞争壁垒
公司注重研发投入,研发费用稳步增长。公司通过不断投入研发掌握输配电、配用电和智能用电相关领域的技术,提高自身技术实力,为公司电力工程设计和施工业务的发展奠定坚实基础。公司研发费用逐年稳步增长,从2018年的2896万元增加到2021年的6486万元,复合增速达到30.8%,体现公司对研发投入的重视。在持续的研发开支下,公司设立了 CNAS 实验室、美国 UL1562 标准试验室、模拟 E2/E3 环境实验室、极限温度 C2/C3 气候实验室等专业实验室,有助于公司对相关产品及其原材料、零部件进行综合检验与试验,同时自主研发的 4D 智能设计平台架构,集成了多个设计工具和仿真软件,可对产品性能进行电磁场、机械场、热流场、声学场等方面的仿真验证,提高产品设计的准确性及效率,缩短新产品的开发周期,提升产品的性能和质量。
公司技术团队取得丰富研发成果,构筑了强大的技术优势。借多年持续不断的积累和完善的内部培训机制,公司拥有一支经验丰富、专业能干的技术人才队伍,持续提升公司的自主研发创新能力,使得公司在激烈的市场竞争环境中,始终保持稳定高速发展。经过长期的技术积累,公司形成了强大的技术创新能力和深厚的科技创新文化,截至 2022 年6 月末,公司已拥有专利 116 项、软件著作权 62 项。同时公司被江苏省科学技术厅、江苏省工业和信息化厅、江苏省民营科技企业协会认定为“国家高新技术企业”、“江苏省企业技术中心”、“江苏省工程技术研究中心”和“江苏省民营科技企业”,构筑了强大的技术优势。
公司通过与科研院所等机构开展产学研合作加强人才的引进、培养和发展。公司十分重视和外部进行产学研合作,持续完善产、学、研、用的创新机制,与中国电子技术标准化研究院华东分院、河海大学等机构、院校开展广泛的产学研合作,借助其丰富的科研资源和专业人才开展外部合作研发,联合公司自主研发力量共同推动关键技术领域的突破和创新,增强技术研发的主动性和前瞻性,加速科技成果的产业化。
公司研发投入有效转化为相关核心技术,推动公司综合竞争力的提升。公司通过自主研发掌握一系列电力工程领域的核心技术,范围主要涵盖电网工程、配电网工程、变电站、智能用电等领域,契合公司主营业务的发展需求。通过将自主核心技术运用于公司承接的相关项目,并在项目中不断根据实际工程条件进一步创新,既提高了工程质量和产品性能,又反哺了技术迭代改进,提升公司的技术实力。
2.3 不断完善提升资质等级,向省外辐射打开全国市场
工程设计电力行业资质是进入行业的重要壁垒。我国对电力工程施工与设计服务行业实行严格的市场准入机制,只有具备相应资质的企业才能在资质许可范围内承揽业务,从事相关活动。依据国家相关主管部门规定,电力工程施工与设计服务行业资质申请需要具有相应的工程设计资历、项目经验以及一定数量的专业技术人员,在经过审查合格后方能取得相关资质,资质获得与提升均需要一定的过程,因此行业具有较高的资质壁垒。
资质等级会限制工程项目承揽范围,资质越高的企业拥有更大的市场,竞争力强。拥有资质的范围、类别和等级直接关系到企业在行业中的竞争地位和业务承接能力,直接影响行业内企业的经营业绩。当前我国工程设计电力行业资质具体分为送电、变电、新能源三大子类,根据企业的能力划分为甲、乙、丙三个等级,甲级资质可承揽的项目体量规模不受限制,资质越高的企业可进入更大的市场,拥有更强的竞争力,资质的高低直接决定了公司的发展空间。
当前我国工程设计电力行业资质等级:
1、 甲级:承担本专业建设工程项目主体工程及其配套工程的设计业务,其规模不受限制;
2、 乙级:承担本专业设计行业中、小建设工程项目的主体工程及其配套工程的设计业务;
3、 丙级:承担本专业小型建设项目的工程设计业务,未来丙级资质可能被取消。
当前公司拥有电力行业工程设计、施工总承包等相关资质,种类齐全,可承揽业务范围广泛。公司目前拥有工程设计电力行业(送电工程、变电工程、新能源发电、智能化系统设计)乙级资质,工程咨询电力专业(含火电、水电、核电、新能源)甲级资质。公司的设计业务涉及国家电网基建、配农网设计;工商业、公共事业等供配电设计;园区、城乡电力规划设计;综合能源设计等。
Ø 在电力咨询设计业务方面,公司具有工程设计电力行业(送电工程、变电工程、新能源发电)专业乙级资质,建筑智能化系统设计专项乙级资质等,可以承担资质范围内电力工程建设项目的主体工程及其配套工程的咨询设计、项目管理等工程技术服务;
Ø 在电力工程建设业务方面,公司取得了电力工程施工总承包二级、建筑机电安装工程专业承包二级、建筑工程施工总承包三级、市政公用工程施工总承包三级、机电工程施工总承包三级、输变电工程专业承包三级等资质,可在资质范围内开展电力工程项目总承包及相关项目专业承包业务。
公司位居行业二线,积极获取更高资质向一线头部企业靠拢。工程设计电力行业资质要求高,需同时具备送电工程甲级、变电工程甲级、新能源发电甲级才可获得行业甲级资质。当前全国甲级资质企业仅36家,乙级95家,公司拥有完整的工程设计电力行业乙级资质,在江苏省内占据优势,在全国范围内位居二线。同时公司不断获取更高资质等级,计划将送变电工程资质提升到甲级,提高竞争力,夯实省内领先地位,努力跻身全国第一梯队。
公司是江苏电力服务商知名头部企业,省内市场收入占比高。公司立足于江苏常州,在江苏省内知名度高,实现了对江苏13个省辖市的业务地域全覆盖,来自省内业务的营收贡献大,省内营收从2016年3.71亿增加到2021年的17.26亿元,2021年以前省内业务占比基本在90%以上。2022年上半年省内收入6.85亿元,占比76.7%,仍保持在较高水平。
积极向外辐射,跨区域进入全国市场,省外业务快速增长,打开成长天花板。面对行业快速发展和区域市场壁垒逐步弱化的有利环境,公司在继续深耕江苏区域市场的同时,不断加大国内重点省市市场的开拓力度,业务区域已覆盖上海、安徽、浙江、山东、湖南等15个省市。公司省外业务营收快速增长,占比不断提升,2016年省外营收仅0.02亿元,2021年增至1.30亿元,CAGR约为120%,增长势头迅猛。2022年上半年省外营收2.08亿元,超过历史全年水平,同时占比提升到约23.3%,达到历史新高。省外业务发展势头迅猛,公司有望成为行业内少数能够跨地域开展电力咨询设计业务的民营企业,有助于打开公司业务成长的天花板。
2.4 分布式光伏和储能需求快速增长,公司取得多个项目落地
公司转向新能源领域的应用项目,积极挖掘客户需求。在光伏和储能新能源领域,公司主要从事分布式光伏的投资和EPCO服务,其中依托公司的新能源设计能力、EPCO一体化运营能力,为众多新能源投资单位提供专业的新能源全流程服务,同时通过智能用电业务深度服务客户并保持客户黏性、及时发现客户需求,公司的能源互联网平台“富兰克林云”已接入工商业企业等各类用户 2500 余家。2022年开拓了陕西、四川、贵州、吉林、重庆等区域,安徽滁州明光项目、广德亨通新能源电磁线项目、比亚迪济南项目、内蒙古华耀项目等完成了交付。
公司综合能源组可提供新能源领域项目的EPCO一站式服务需求。苏文电能综合能源组主要承接光伏电站(集中式、分布式)、储能电站(电源侧、电网侧、用户侧)、园区微电网及能源综合利用、交直流配电网、主动配电网及柔性输电、增量配电网、配网自动化项目以及新能源设计业务。从项目的申报、项目建议书、可行性研究报告、初步设计、施工图设计、设备招标及采购、现场施工及服务、竣工验收及投运等,为用户提供全周期技术服务。
公司在分布式光伏业务上持续突破,承接多个示范项目。公司承接了中天钢铁集团有限公司15.87MW分布式光伏、常州地铁1、2号线车辆基地分布式光伏屋顶电,豪爵铃木摩托车有限公司屋顶9.1MW分布式光伏发电、安徽皖能集团投资的合肥天海路工业厂房二期屋顶、中德教育合作示范基地公共平台分布式发电等示范项目。目前,公司分布式光伏在手订单充足。未来随着工商业用户对于光伏需求常态化,分布式光伏业务有望成为公司业务新增长点。
公司在原有客户资源的基础上开拓储能业务,在工商业和大型储能电站都有项目落地。公司作为EPCO一站式电能运营服务商,具备大量工商企业客户资源及用电数据资源,有助于公司进行储能业务的开拓。目前在大型储能电站领域,公司参与了镇江五峰山24MW48MWh储能电站、九洲创投园 1.5MW/6MWH 储能电站项目建设,在工商业储能领域,公司承建了常州“互联网 +”智慧能源主动配电网综合示范工程,配套建设了光储充一体的柔性智能充电站,取得了丰富的项目经验。公司将积累相关的光伏、储能电站的设计、建设、运维经验,后期可以通过多种方式探索盈利新模式。
三、配用电建设需求持续增长,新能源市场空间广阔
3.1 电力需求增加驱动电网投资增长,智能电网升级带来配用电建设需求
随着我国经济发展和电气化程度的加深,电力需求显著增长。随着国民经济的快速发展,工业用电需求同步快速增长,同时用电侧电气化程度不断加深,终端负荷也在增加,电力需求不断增长。我国全社会用电量从从2010年的41,923亿千瓦时增加到2022年的86,372亿千瓦时,复合增长率达到6.2%,电力需求总体稳定增长,有力带动电力投资规模的快速扩大。
电力工程投资力度总体稳定增长,2020年以来增速加快。电力需求的增长带动我国电力领域的投建和建设,根据中国电力企业联合会的数据,2010年到2022年我国电力工程领域投资完成额总体呈现上升趋势,与电力需求的增长情况大致匹配。2020年以来电力工程投资增速明显加快,2021年首次突破10000亿,2022年完成投资12220亿元,同比增速达到16.6%,其中电源侧投资增长迅猛,增速达到30.3%。
配电网投资企稳恢复,未来有望同步电力需求实现较快增长。在我国过去的电力投资历史中,电力系统的发展建设总体呈现“重电源、重主网、轻配网”的格局,以生产、传输电能满足国民生产生活用电总量需求为首要目标,配电网处于滞后并跟随用电需求的被动发展阶段。2015年以来,配电网建设开始得到重视,投资力度加大,整个十三五期间电网投资完成额2.6万亿,同比十二五的2万亿实现了30.5%的增长。2020年受到疫情扰动影响各地工程施工,电网投资完成额小幅回落,但2022年重新回到5000亿以上水平,未来有望和电力需求匹配,实现较快增长。
智能电网升级是未来电网投资的重点方向。电力系统正朝着新型电力系统过渡,人工智能、大数据、物联网等先进信息通信技术与电力技术交互融合,通过数据赋能,构建智能化、数字化转型的技术平台,不断提高数据利用率,实现由传统制造向智能智造的转变。电网的智能化升级是未来重点发展方向,国家电网推动的坚强智能电网建设、配电网智能化更新改造也极大地推动了电力装备的智能化升级改造,2009-2020年国网规划总投资额达3.45万亿元,其中智能化投资3841亿元,占总投资的11.13%。规划分3阶段实行,智能电网投资占比从第一阶段的6%提高到第三阶段的13%,智能化升级是未来重点方向。
“十四五”电网投资规模增大,配用电是其中重要环节,有望带动相关工程建设需求的增长。根据《国家电网智能化规划总报告》,智能电网的重点环节在用电、配电、变电,其中用电环节投资规模最大,三阶段投资额分别达到101亿元、579亿元和505亿元,占比分别为30%、33%和29%。其次是配电环节,投资额从第一阶段的56亿增长到第三阶段456亿,占比从16%提升到26%,变电环节占比稳定在26%左右。“十四五”期间国网规划电网总投资额约2.4万亿,若按照智能化投资占比12.5%、用电侧占比30%计算,则用电环节投资额约900亿元,相比“十三五”期间505亿元增长了78.2%,用电环节的智能化投资规模持续加大,有望带动相关工程建设需求。
3.2 电力市场改革持续推进,政策鼓励民营企业参与配网建设
电力工程行业具有较强的地域性。在国家独家办电的计划经济阶段,我国电力工程施工与设计服务行业形成了明显的条块分割和地区分割的市场格局。在 2011 年电力体制改革以前,各省级电力勘察设计院均归属于省电网公司,从事本省的电力勘察设计工作,具有很强的地域性和行业性垄断。
电力体制改革打破了行业区域壁垒,相关企业迎来新发展机遇。2011 年国家开始电力体制改革,推动了电网企业主辅分离改革及电力设计、施工企业一体化重组,采取将国家电网公司、南方电网公司省级(区域)电网企业所属勘测设计企业、火电施工企业、水电施工企业和修造企业等辅业单位成建制剥离,与四家中央电力设计施工企业的重组调整相结合的办法,组建了中国电建和中国能建两家设计施工业务一体化的综合性电力建设集团。电力勘察设计企业的省间壁垒初步被打破,部分民营电力勘察设计企业开始了跨区域经营,市场化程度不断提高,相关企业迎来更大市场空间。
电力市场化改革不断深入,市场限制因素在积极放开。随着电力体制改革的深入以及国民经济的发展,电力市场将逐步打破行业垄断,越来越多的电力产业环节放开了对民营企业的准入门槛,非国有资本参与程度将逐步提高,我国的电力行业将逐步走向完全市场化的运作方式,民营电力服务市场规模不断扩大,国内的电力工程施工与设计服务行业也迎来了新的发展机遇。
政策鼓励社会资本参与配电网建设,民营企业有望迎来发展新机遇。2015年国家电改“9号文”明确,在配电领域鼓励社会资本投资,逐步向符合条件的市场主体放开增量配电投资业务,鼓励以混合所有制方式发展配电业务。2019年国务院发布《关于营造更好发展环境支持民营企业改革发展的意见》提出“支持民营企业以参股形式开展基础电信运营业务,以控股或参股形式开展发电配电售电业务”。当前电力政策为“管中间、放两头”,将电力系统中的发电、售电及增量配电环节推向市场,打破以往电网环节的垄断经营,未来增量配电市场主体将会出现多种所有制,具有园区资源的电力企业,具备开发增量配电网的潜能及优势;具备资源和市场开拓能力的地方小电网企业,有望实现增量配电业务扩张,民营企业迎来发展机遇。
3.3 分布式光伏和储能需求旺盛,新能源市场空间广阔
从国家到各地方政策大力鼓励和支持分布式光伏的发展。2021年国家提出整县屋顶分布式光伏建设,开始了分布式的整县推进,十四五规划从顶层设计的角度大力推动分布式光伏开发,重点推进工业园区、经济开发区、公共建筑等屋顶光伏开发利用行动,在新建厂房和公共建筑积极推进光伏建筑一体化开发,规范有序推进整县(区) 屋顶分布式光伏开发。之后各地方政府也积极响应制定相关目标计划,推动分布式光伏应装尽装。
分布式光伏快速发展,新增装机量增长迅猛并超过集中式。在政策的持续发力之下,我国分布式光伏装机量增长显著加快,2021年新增分布式光伏29.28GW,首次超过集中式地面电站,占比达到53.4%,2022年预计新增分布式装机量52GW,创下历史新高,同比增速高达77.6%,占比进一步提升至近60%,分布式光伏快速发展,成为国内光伏新增装机的主力,增长势头迅猛。
较高的经济性是驱动分布式光伏发展的主要动力。分布式光伏发电有“自发自用,余电上网”和“全额上网”两种模式,分布式光伏的终端用户主要是居民户用和工商业用户,都有电力消费的需求,采用自发自用模式可以减少从电网购电量,降低用电成本,同时节省的购电价格要高于上网售电价格(一般为当地煤电标杆电价),自发自用的经济性更高。同时国内组件价格开始逐步回落,到2023年2月1日,国内分布式项目的组件平均价格约1.75元/W,相比高位下跌了约12.1%,光伏项目的建设成本下降将提高分布式光伏项目的经济性,进一步促进终端装机需求增长,分布式光伏有望保持快速发展。
分布式光伏潜在市场空间广阔,将带来极大的分布式光伏的需求。统计局数据显示2012-2022年间,国内房屋建筑竣工面积约443亿平米,其中住宅房屋296亿平米,占比约67%,工业、商业建筑紧随其后。考虑建筑密度、平均层数等因素后,测算屋顶面积整体为97亿平,假设户用、工商业、公共建筑的分布式光伏渗透率空间分别可达到40%、60%、80%,对应屋顶分布式光伏潜在装机空间分别可达296、579、192GW。
限电停产风险和用电成本上涨助推光储经济性,工商业储能需求旺盛。由于煤价上涨以及极端气候因素,2021年以来我国在用电高峰时期的局部缺电情况频发,各地对工商业企业的限电停产严重影响了企业正常生产经营,同时也增加了用电成本。安装分布式光伏+储能可以缓解对电网供电的需求,在一定程度上保障企业基本生产经营活动正常开展,而且在提高光伏发电自用率的同时也可通过低充高放削峰填谷,降低用电成本,储能的经济性和保障价值凸显,极大激发了用户侧储能的需求。
国内大型储能的规划目标明确,项目招标情况持续强劲。随着相关储能扶持政策的制定和落实,全国各省在“十四五”期间开始积极规划储能装机量目标,其中前20省在十四五期间的总装机目标合计高达54.85GW,若按2小时配储时长估计,则装机容量将有望超过百GWh级别。在政策大力推动下,国内储能项目招标情况持续火热,2022年下半年以来国内储能进入招标旺季,招标规模迅速增加,2022年中国储能市场共计完成了超300次的项目招投标,共涉及278个项目,总容量超过44GWh,涵盖独立储能电站、可再生能源储能、用户侧、调频和集采等不同类型,其中独立式储能项目占比47.5%,储能景气度持续高涨。
政策积极扶持储能行业发展,储能未来市场空间广阔。过去国内储能项目多为政策上对新能源发电的强制配储,在盈利模式上较为单一,经济性较差,阻碍了储能的发展。国家积极出台政策,从电力市场交易、电价机制、独立储能市场地位等多角度扶持储能行业的发展,国内储能行业发展未来可期。随着电力市场改革和储能商业模式的不断完善,中国储能市场有望开启快速增长,市场空间广阔。根据GGII的预测, 2025年新增装机容量约90GWh,2021-2025年新增装机的CAGR为43.2 %,国内储能将保持较快的增速发展。
四、扩产电气设备及上游元器件,积极布局储能领域研发
4.1 定增扩张电力设备产能,同时延伸至上游断路器环节
公司定增发行落地,募资13.89亿投入产能扩张和新技术研发项目。2022年,公司成功面向特定对象发行定增,募资金额达13.89亿元,扣除发行费用后实际募资13.66亿元,投入智能电气设备生产基地建设项目、电力电子设备及储能技术研发中心建设项目、以及补充流动资金。
公司当前电力设备成套产品的上游元器件需要外采,影响毛利率的同时也存在质量和供应链风险。目前公司的电力设备业务主要是配套电力工程建设的中压、低压成套开关柜产品,公司自产的电力成套设备的所需上游元器件需要从外部采购,包括断路器、接触器、继电器、电容器、熔断器、避雷器、补偿器、电流互感器、开关仪表等元器件。外采元器件影响了公司电力设备业务的毛利率,同时在质量保障和及时供货方面也存在一定的风险。
本次募投项目除扩产成套设备外,还向上游元器件延伸到断路器产品。公司智能电气设备生产基地项目计划新增中压成套柜、低压成套柜产能0.8万、1.5万台/年,同时还将扩产断路器,包括真空断路器、智能型万能式断路器、塑料外壳式断路器,年产能分别新增0.8万、2.4万、26万台。
公司已积累了丰富扎实的研发和制造基础,支撑向上游断路器元器件的延伸。公司现已取得高低压成套设备、电气二次设备等 50 余项设备型号的产品认证及型式试验报告,对于本次募投项目拟生产的断路器产品,公司已取得 12 个系列产品的型式试验报告,且前期已通过 OEM 方式实现了产品量产并已在公司承建的“安徽明光九洲光伏玻璃产业园”、“亿晶光电东产区建设”等电力工程总包项目中为电力成套设备的生产供应配套使用。公司断路器产品小批量产线已于 2022 年 7 月投产,现有 4 条断路器产线可年产各类断路器 2万台左右,前期产品主要用于公司电力工程总包项目中电力成套设备产品的配套供应,为后续大规模扩产积累了大量经验。
本次新增断路器产能可部分配套公司成套开关柜,提高毛利率水平。断路器属于电力成套设备上游元器件之一,电力成套设备款式较多、规格型号不一且定制化需求较高,本次新增电力成套设备产能所需的断路器,将根据客户需求、项目情况等条件,通过公司自行生产及外采相结合的方式配套。公司通过自建生产基地将公司生产的电力设备产品延伸至上游断路器产品等核心原器件,提高元器件的自供率,同时降低产品成本,提高电力设备供应的稳定性和可靠性,增强盈利能力,从而强化电力设备业务对公司业务链条的支撑作用。
扩产的断路器产能同时计划外售,坚持高性价比定价策略,将提高省外市场电力设备的产品竞争力。公司本次扩产的断路器产能除配套公司自身电力设备和电力工程建设业务外,还计划招募销售人员、搭建销售渠道、发展经销商,积极参与国网、南网等大型下游客户组织的产品集采等方式,直接对外销售断路器产品,拓展省外业务的产品种类。同时公司外售的断路器定价均低于国内一线品牌良信股份、常熟开关同类型对标产品的价格,平均差额水平约在15-25%之间,有望提高公司在全国电力设备市场的竞争力。
低压智能配电产品市场空间广阔,断路器需求旺盛。断路器属于低压电器产品之一,广泛应用在配用电侧设备中。在“双碳”目标及物联网创新技术应用的加持下,智能配电市场将保持高速增长,2021年国内低压智能配电产品的市场规模约21.2亿,预计2026年有望达到105.2亿元,CAGR高达37.8%。公司扩产的智能型万能式(智能框架)断路器、塑料外壳式断路器等属于低压智能配电产品,未来市场需求旺盛。
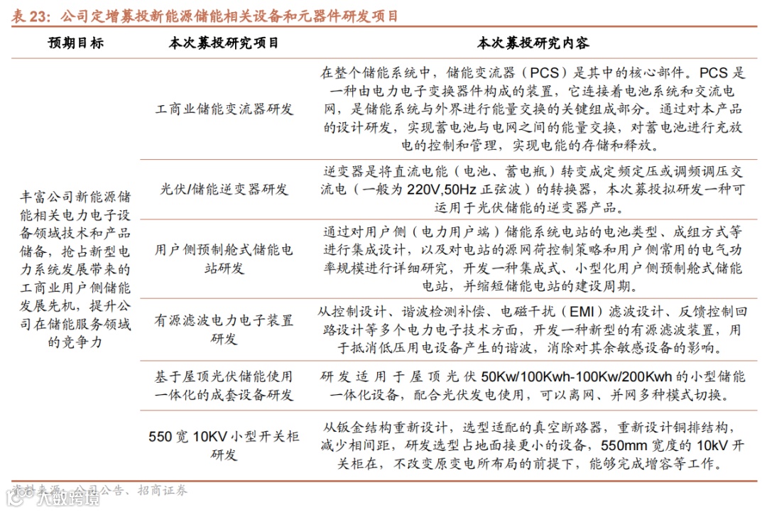
4.2 设立研发中心开发储能设备,积极布局储能赛道
公司定增项目投资建设电力电子设备及储能技术研发中心。公司定增项目除扩产电力设备产能外,还投资1.17亿元新建了电力电子设备及储能技术研发中心,大力投入研发资源,对新能源储能和电力电子设备重点技术研发,进一步完善公司技术研发平台的建设,进一步增强公司的研发水平和创新能力,扩大公司核心竞争力,持续完善EPCO+光伏+储能的商业模式,为公司未来持续快速发展夯实技术基础。
公司布局储能赛道,持续完善EPCO+光伏+储能的商业模式。储能的快速发展带来市场对储能变流器、逆变器、储能电站、电力成套设备等配套设备和储能工程建设需求暴增,储能市场处于发展机遇期。公司新研发中心将进行储能变流器、逆变器、预制舱式储能电站、光伏储能一体化成套设备、有源滤波电力电子装置等技术和产品的研发,加快技术创新,丰富公司新能源储能和电力电子设备领域技术和产品储备,抢占新型电力系统发展带来的工商业用户侧储能发展先机,提升公司在储能服务领域的竞争力。
投资建议
公司是集电力咨询设计、电力施工、电力设备、智能用电于一体的EPCO综合电力服务商,立足江苏省内市场,同时积极向全国跨区域扩张,致力于成为全国性民营电力服务商。公司积极布局新能源领域业务,在分布式光伏和工商业储能领域都取得了一定的项目落地。公司积极扩张产能,募集转债投资电气设备生产基地,向上游元器件延伸,同时大力投入电力电子和储能领域的研发,积极抢占储能发展先机,光储业务未来有望开辟成为第二增长曲线。
选取永福股份、特锐德、苏交科为可比公司,其中永福股份属于福建省电力工程施工与设计服务知名企业,与公司同属电力细分行业,特锐德与公司同属电力行业,苏交科与公司同处工程施工与设计服务大行业,可比公司相应业务与公司对应的细分业务领域相近,具备一定的可比性。参考采用wind一致性预测的估值,可比公司2023年平均PE水平在30倍左右。我们对于苏文电能2023年EPS预测为2.83元,给予公司2023年27.5-29.5倍PE的估值水平。首次覆盖,给予“增持”评级,目标价为78-83元。
风险提示
1. 省外市场开拓不及预期:公司从日渐饱和的江苏省内市场向往开拓,电力工程行业具有一定的区域壁垒,省外市场竞争程度更加激烈,可能存在省外市场开拓不及预期的风险。
2. 光储需求不及预期:当前国内分布式光伏和工商业储能行业正处于快速发展的初期,受国家相关政策影响大,同时供应链能力和系统成本变化等问题可能会影响终端业主装机意愿,存在需求不及预期的风险,可能影响公司分布式光伏和储能业务的发展。
3. 募投新项目研发不及预期:公司募投项目对电力电子设备及储能行业进行研发,行业变化过快、研发难度加大,产品研发过程存在一定的不确定性。若公司研发不及预期,公司或面临投入大量研发费用但未能达到研发目标的风险,可能会对公司的财务和业绩产生负面的影响,降低公司的市场竞争力。
4. 行业竞争加剧的风险:随着电力市场化的不断深化,公司的电力工程业务未来市场竞争程度加剧,同时电力设备可能面临产品价格下降的压力,影响公司相关业务的盈利水平。
5. 原材料价格波动:公司业务成本中原材料占比高,主要原材料是铜、铁、电子元器件等各类电气材料和设备,大宗商品价格波动将影响公司的毛利,可能造成毛利率修复不及预期或者下降的风险。
附:财务预测表
分析师承诺
负责本研究报告的每一位证券分析师,在此申明,本报告清晰、准确地反映了分析师本人的研究观点。本人薪酬的任何部分过去不曾与、现在不与,未来也将不会与本报告中的具体推荐或观点直接或间接相关。
◾游家训:浙江大学硕士,曾就职于国家电网公司上海市电力公司、中银国际证券,2015 年加入招商证券,现为招商证券电气设备新能源行业首席分析师。
◾刘巍:德国斯图加特大学车辆工程硕士,曾就职于保时捷汽车、沙利文咨询公司,2020年加入招商证券,覆盖新能源车汽车产业链、工控自动化。
◾赵旭:中国农业大学硕士,曾就职于川财证券,2019年加入招商证券,覆盖风电、光伏产业。
◾张伟鑫:天津大学电气工程硕士,曾就职于国金证券,2021年加入招商证券,覆盖新能源发电产业。
评级说明
报告中所涉及的投资评级采用相对评级体系,基于报告发布日后6-12个月内公司股价(或行业指数)相对同期当地市场基准指数的市场表现预期。其中,A股市场以沪深300指数为基准;香港市场以恒生指数为基准;美国市场以标普500指数为基准。具体标准如下:
◾股票评级
强烈推荐:预期公司股价涨幅超基准指数20%以上
增持:预期公司股价涨幅超基准指数5-20%之间
中性:预期公司股价变动幅度相对基准指数介于±5%之间
减持:预期公司股价表现弱于基准指数5%以上
◾行业评级
推荐:行业基本面向好,预期行业指数将跑赢基准指数
中性:行业基本面稳定,预期行业指数跟随基准指数
回避:行业基本面向淡,预期行业指数将跑输基准指数
特别声明
本公众号不是招商证券股份有限公司(下称“招商证券”)研究报告的发布平台。本公众号只是转发招商证券已发布研究报告的部分观点,订阅者若使用本公众号所载资料,有可能会因缺乏对完整报告的了解或缺乏相关的解读而对资料中的关键假设、评级、目标价等内容产生理解上的歧义。
本公众号所载信息、意见不构成所述证券或金融工具买卖的出价或征价,评级、目标价、估值、盈利预测等分析判断亦不构成对具体证券或金融工具在具体价位、具体时点、具体市场表现的投资建议。该等信息、意见在任何时候均不构成对任何人的具有针对性、指导具体投资的操作意见,订阅者应当对本公众号中的信息和意见进行评估,根据自身情况自主做出投资决策并自行承担投资风险。
招商证券对本公众号所载资料的准确性、可靠性、时效性及完整性不作任何明示或暗示的保证。对依据或者使用本公众号所载资料所造成的任何后果,招商证券均不承担任何形式的责任。
本公众号所载内容仅供招商证券股份客户中的专业投资者参考,其他的任何读者在订阅本公众号前,请自行评估接收相关内容的适当性,招商证券不会因订阅本公众号的行为或者收到、阅读本公众号所载资料而视相关人员为专业投资者客户。
一般声明
本公众号仅是转发招商证券已发布报告的部分观点,所载盈利预测、目标价格、评级、估值等观点的给予是基于一系列的假设和前提条件,订阅者只有在了解相关报告中的全部信息基础上,才可能对相关观点形成比较全面的认识。如欲了解完整观点,应参见招商证券网站(http://www.cmschina.com/yf.html)所载完整报告。
本公众号所载资料较之招商证券正式发布的报告存在延时转发的情况,并有可能因报告发布日之后的情势或其他因素的变更而不再准确或失效。本资料所载意见、评估及预测仅为报告出具日的观点和判断。该等意见、评估及预测无需通知即可随时更改。
本公众号所载资料涉及的证券或金融工具的价格走势可能受各种因素影响,过往的表现不应作为日后表现的预示和担保。在不同时期,招商证券可能会发出与本资料所载意见、评估及预测不一致的研究报告。招商证券的销售人员、交易人员以及其他专业人士可能会依据不同的假设和标准,采用不同的分析方法而口头或书面发表与本资料意见不一致的市场评论或交易观点。
本公众号及其推送内容的版权归招商证券所有,招商证券对本公众号及其推送内容保留一切法律权利。未经招商证券事先书面许可,任何机构或个人不得以任何形式翻版、复制、刊登、转载和引用,否则由此造成的一切不良后果及法律责任由私自翻版、复制、刊登、转载和引用者承担。
扫描二维码,持续关注
公众号ID:jiaxun-you
【领域】电力设备、自动化、新能源汽车、新能源发电
【业务】研究、证券化、投融资

