大数跨境
0
0

1000家!10大热门产业百强企业汇总

1000家!10大热门产业百强企业汇总 新材料行业研报
2023-11-30
0
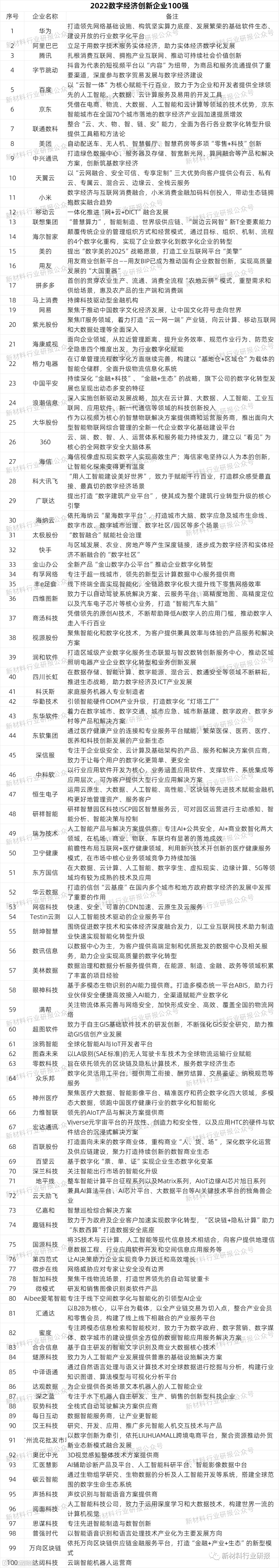
导读:本文将对10大热门产业的百强企业名单进行梳理,以供参考。

百强企业是城市发展的强劲推动力,是经济增长的稳健驱动。本文将对10大热门产业的百强企业名单进行梳理,以供参考。

免责声明:本文内容来源于网上公开资料,仅供参考,如文中所用的文字、视频、图片等涉及版权问题,请第一时间联系小编,我们将立马删除!

【声明】内容源于网络
0
0
新材料行业研报
分享新材料行业最新行业资讯!
内容 389
粉丝 0
新材料行业研报 分享新材料行业最新行业资讯!
总阅读420
粉丝0
内容389