本文将对低空经济4大重点细分赛道eVTOL、无人机、直升机、空管系统概况进行梳理,以供参考。
eVTOL优势凸显,被认为是未来UAM市场主流方案
eVTOL(Electric Vertical Take-off and Landing),全称为电动垂直起降飞行器,是指以电力作为飞行动力来源且具备垂直起降功能的飞行器。相比其他类型飞行器,eVTOL可实现垂直起降,摆脱了对传统机场的依赖,采用的分布式推进动力系统和电动技术也提高了飞行器的安全水平和环保性。此外,eVTOL还具有智能操作、低成本、低噪音、易维护等优势,被认为是未来UAM市场的主流方案。

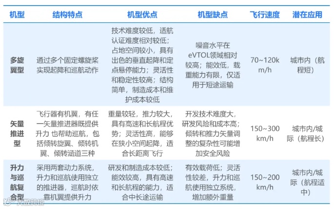
eVTOL机型丰富,矢量推进型性能较好,包括倾转旋翼、复合型、多旋翼等技术路线,目前,国内龙头研发方向以复合翼为主;倾旋翼方向更先进、技术难度更大,国际龙头Joby、Archer、Lilium和Vertical等公司已推出相应产品。


无人机分为军用、消费级和工业级三类,工业无人机占据主导
根据中国民航局发布的《民用无人机驾驶员管理规定》,无人机是指由控制站管理(远程操纵或自主飞行)的航空器,主要特征含无人驾驶、远程操控、超视距飞行等。根据用途无人机可划分为军用和民用无人机。民用无人机已经成为中国低空经济发展的主力机型,2023年产业规模达到1,174.3亿元,同比增长32%。


军用无人机以国企主导,民用无人机领域,大疆创新优势明显
从竞争格局来看,我国军用无人机产业由军工国企主导。军用无人机研究经费主要来自国家资金投入,研制单位主要有国家下属研究院、高校和民营企业。中国航空工业集团公司、中国航天科工集团、中国航天科技集团公司等国家下属研究所和单位是军用无人机研制的主力军,整体营收体量最大。北航、南航和西北工业大学等高校则主要聚焦于军用无人机前沿技术的研究。除此之外,部分民营企业也在军用无人机领域有所布局,参与相关研制。
在民用无人机领域,大疆占据绝对优势地位。在消费级无人机市场,大疆占全球范围内市场份额的80%,处于领先地位。工业级无人机市场,纵股份招股说明书显示,大疆创新以55.1%的市场份额位居中国工业无人机整机市场第一纵横股份以5.4%的市场份额位居第二。因细分领域需求的多样性,工业无人机行业竞争分化趋势日益显著。

中国直升机市场稳步增长,海外巨头占据我国主要市场份额
直升机是20世纪航空技术中极具特色和重要性的创造之一,拥有垂直起降、空中悬停、灵活性高等优势,在紧急救援、交通监管、城市旅游等场景中有广泛的应用。
中国直升机市场稳步增长。根据航空工业数据,2022年中国民用直升机飞行时间约20万小时,机队规模为1,037架;预计到2032年,在中国全面实现低空空域开放的预期下,中国民用直升机规模有望超过2,000架,飞行时间有望达到近50万小时。
民用直升机主要应用于石油服务领域。从应用领域来看,我国民用直升机重点应用于石油服务、空中巡查、航空喷洒、航空护林等领域,年飞行量占比分别约为22.5%、12.5%、12.5%、11.5%。
国际巨头占据我国民用直升机大部分市场份额。罗宾逊、空客、贝尔等企业凭借成熟的技术和产品、完善的服务网络占据国内市场95%的份额,国内供应商(以中航工业为代表)市场份额仅5%左右。

空管系统由ATM和CNS组成,低空空域释放将助力空管系统市场持续增长
空管系统是利用技术手段对飞行器进行监视和控制,以保障飞行秩序和安全的系统,是低空经济产业的重要基础支撑。空管系统的完整描述是通信、导航、监视与空中交通管理系统,简称CNS/ATM系统,其中通信、导航、监视(CNS)部分属于外围设施范畴;空中交通管理系统(ATM)是空管人员实际用于管理空中交通运输的信息处理系统,由空中交通服务(ATS)、空中交通流量管理(ATFM)和空域管理(ASM)组成。
政策助推+技术更迭,我国低空经济对空管系统需求将大幅提升,市场空间广阔。相较于欧美发达国家,目前我国通用航空产业仍处于发展初期,基础设施尚不完善、低空空域利用率较低(仅为美国的3.8%)。未来,随低空经济领域政策助推、技术更新迭代,低空空域利用率加速释放,空管系统需求量将进一步扩大,中信证券预计到2027年,全国低空空管系统的建设规模有望达到280亿元-560亿元。
空中交通管理系统(ATM)是指空管人员实际用于管理空中交通运输的信息处理系统,以维护空中交通安全和秩序。
低空空域流量管理、飞行服务等方面仍以传统民航空域技术为基础。因此,传统民航空管龙头企业凭借技术和业务积累,具备低空领域先发优势,有望通过前沿技术突破,抢抓低空空管系统发展先机。
通信系统主要由地面通信设备和机载通信设备组成,以实现航空器与地面管制单位、航空器和航空器之间的语音和数据通信,达到安全和高效指挥目的。
导航系统由地面导航设备和机载导航设备组成,主要提供航空器在空中的位置航向和飞行高度等信息,引导航空器按照规定的航路和高度进行飞行,主流导航方式有全球导航卫星系统(GNSS)和惯性导航等。
监视系统由雷达设备和广播式自动监视(ADS-B)设备组成,雷达设备包括一次雷达和二次雷达,ADS-B设备包括地面站和机载设备。利用监视系统可实时监测航空器的位置、速度、航向和高度等信息,提供航空器的态势感知和交通管制支持,保障飞行安全。
我国现有的CNS系统仅能满足高空飞行需求,不能支撑低空经济的发展。传统民航飞行的通信主要通过电台实现管制台和飞行员的语音交流,因此无法实现对无人驾驶航空器的通信和控制。目前卫星导航系统更适用于在开阔场景提供精准定位和作为信号源,因此,在低空飞行场景下,面对更多城市遮挡物和低空飞行的高密度,传统的卫星导航系统的可靠程度将降低。未来,低空CNS将依托5G-A(5G-Advanced)通感一体化基站、北斗卫星导航系统和天体一体化网络的建设,实现对低空飞行器更精准和智能化的管理。

免责声明:本文内容来源于 36氪研究院,仅供参考,如文中所用的文字、视频、图片等涉及版权问题,请第一时间联系小编,我们将立马删除!


