
人人都说DRG,但未必人人都懂DRG。现如今,DRG支付改革的政策即将在全国落地开花。究竟什么是DRG/DIP,它如何运作,如何深刻影响中国的医疗服务保障体系,又会给圈内圈外的你、我、他带来哪些影响和机遇?
海卓科赛整理了对外经贸大学于保荣教授、天风证券研究所等专业人士和机构的相关文献资料,推出DRG/DIP专题解读系列以飨诸位。
专业知识通俗讲、复杂事情简单说,希望能解答您心中所惑。
一文讲透什么是DRG/DIP
一、什么是DRG?
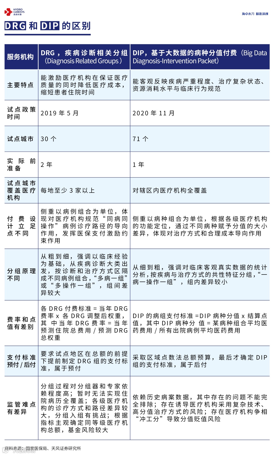
DRG(Diagnosis Related Groups,疾病诊断相关分组),1983年在美国医保局首次出现,作为医疗质量管理和医疗费用支付的革命性手段,迅速在全球推广开来。
DRG是按诊断和治疗方式,将病例细分到不同的组,每一个组都有一个统一的收费价格。医疗机构按相应DRG组的收费标准进行收费,医保和患者按规定的比例付费。
收费标准包括了患者住院期间发生的诊断、治疗、检査、化验、手术、麻醉、床位、护理、药品和医用耗材等全部医疗费用(特殊另行收费耗材与服务除外)。
DRG 组是对同一主要诊断大类(MDC)下的疾病按照内科治疗、外科治疗和非手术操作三种方式进行分组,然后按“疾病诊断、手术或操作临床过程相似,资源消耗相近”的原则,将三组的具体疾病诊断及操作进行归纳,从而形成核心疾病诊断相关组ADRG;再根据“合并症与并发症”的情况,将ADRG细化为具体的DRG组。一个ADRG中包含一个或以上的DRG。


DRG付费,是对各DRG制定支付标准,预付医疗费用的付费方式。
DRG模式下,医保不再按照病人在院的实际费用(即服务项目)支付给医疗机构,而是按照病例所进入的DRG的付费标准进行支付。
DRG实行“一口价”的收费政策,不会因为多服药、多检査增加患者的医疗费用。但也不影响患者的特殊医疗需求,患者仍可自主选择部分医用耗材及医疗服务、超出普通病房标准的床位等,这些特殊的医疗费用由医院按原有政策规定收费。
DRG结算公式
医保基金DRG应支付住院费用=∑〔(参保人员住院所属DRG组的支付标准-全自费费用-先自付费用-起付线 ) × 政策规定的基金支付比例〕
支付标准=各DRG调整后权重x当年DRG费率
DRG基于“预付费”实行“超支分担、结余留用”。按DRG支付之后,低于支付额的差价形成医院的“利润”,高于支付额的部分形成了医院的医保损失,原来是利润来源的耗材使用变成了医院的成本,从而遏制了医疗费用的上涨。
例如:

| 类别 |
处理方式 |
| 未入组病例 |
|
| 费用极高病例 |
|
| 费用极低病例 |
|
| 其他特殊申请按项目付费患者 |
1)急诊入院的危急症抢救患者; 2)已在医保经办备案的新技术项目。可暂先按项目付费执行一年后,再根据数据进行测算,修订该病种分组的支付标准。 3)住院天数过长或住院费用过高等特殊情况; 4)经医保经办机构核准可申请按项目付费的其他情况。 |
已在多数医院开展的成熟技术、急性住院病例。
不适用于以下情况,应作“除外”处理:①门诊病例;②康复病例;③需要长期住院的病例;④某些诊断相同,治疗方式相同,但资源消耗和治疗结果变异巨大的病例(如精神类疾病)。
DRG其实是一个医疗服务产品化的过程,将数十万种不同的治疗方案,归纳为几百个医疗服务产品,医保局的管理成本大幅下降,可以掌握价格谈判和产品管理的主动权。
打个比方,水管工到客户那里,需要一个扳手才能拧紧螺丝。按项目付费,在医保的角度看来就是为水管工的扳手买单,而与患者的需求并无直接关联,这个扳手是铁质的、银质的还是黄金打造,作为付费方的医保不能决定。
采用DRG模式,医保资金只考虑患者需求,不考虑满足需求时供给方使用了什么工具。实现了价值购买,是付钱解决问题,而不是购买解决问题的工具。
例如一个阑尾炎手术可以通过传统的开腹手术完成,也可以通过腹腔镜完成,还可以用达芬奇手术机器人完成。但无论操作方式为何,DRG均归属为GD29“阑尾切除术”组,实施统一的标准化定价。
DRG引入了权重和费率,彻底改变了价格形成机制。
过去
支付金额(医保局)=价格(物价局)X数量(医院)
现在
支付金额(医保局)=权重(医保局)X费率(医保局)X数量(医院)
权重和费率的决定权都在医保局手中,医保决定采购什么、采购价格,而且可以利用权重控制医院提供某个DRG的意愿从而控制采购量。假如医保局有导向性地增加初级医疗服务产品的权重,就可以使医保资金向基层医院转移,从而促进分级诊疗的形成。
医保资金的一个最重要的管理目的就在于,将更多的资金分配到初级医疗服务和疾病预防。DRG就是带着这个使命诞生的。
作为住院服务产品的支付方式,DRG所激励的不是提供更多的医疗服务,而是成本控制。
因此,在DRG核定支付价格的时候,并不纳入医院基础设施成本,人力资源成本,硬件配置成本,更不会去考虑医院的床位数和患者量。
这样一来,公立三甲医院面临的处境就相当尴尬了。
对于一般疾病的治疗,由于成本的问题已经不得不放弃留给基层医院,对于疑难病的治疗也要面对私营医院的竞争。成本规模巨大的三甲医院在DRG模式下无疑将受到严酷的挑战,于是三甲医院的专家提出了一个缓解压力的方案,这个方案就是DIP。
二、什么是DIP?
DIP(Big Data Diagnosis-Intervention Packet,按病种分值付费)为我国独创,是基于大数据的病种分值付费技术。是根据真实住院病例,将每个诊断按其治疗方式不同进行分组。例如,诊断为阑尾炎,采用保守治疗是一组;采用阑尾切除术是另一组。
DIP通过对临床病案中“疾病诊断”与“治疗方式”的随机组合,穷举形成 DIP 的病种组合,从而奠定 DIP 目录库的基础。
比如上海根据 2018 年全市出院病例,以“疾病诊断”与“治疗方式”客观匹配后,形成“核心病种”(年病例数大于等于15例)1.4 万余组、“综合病组”(年病例数小于 15例)2499 组。而广州的 DIP 则形成了12005 个核心病组和 25个综合病组。
DIP 主要适用于住院医疗费用结算(包括日间手术、医保门诊慢特病医疗费用结算),精神类、康复类及护理类等住院时间较长的病例不宜纳入DIP支付范围。
DIP可以应用于普通门急诊付费标准的建立,也可以应用于医疗机构收费标准的改革。因而,DIP 付费试点地区,如广州,包含了针对基层医疗卫生机构(社区卫生服务中心与乡镇卫生院、 社区卫生服务站与村卫生室)的疾病组。
上文讲到,DRG不为服务项目买单,只考虑患者需求,而不考虑满足需求时供给方使用了什么样的“扳手”。
DIP则是悄悄地将“扳手”又放了进去,是否在治疗中使用某些技术项目成为了分组依据。
因为增加了这些项目因素,使分组数量猛增,医保局在DRG模式下只需要采购几百个产品,但是在DIP模式下就需要采购上万个,管理成本的大幅增加削弱了医保的管理能力。
由于在治疗中是否应该增加一个操作项目的决定权不在医保,医保也无法判断医生的决策是否恰当,因此产品采购谈判的主动权被DIP又拿回到了医院的手中。尽管大数据分析的技术听上去即先进又科学,但是那些数据都是由医生的诊疗行为产生的,医生能决定产生什么数据,也就能决定数据分析的结果。由于项目因素的加入,DIP实际上有按项目付费的色彩。
DRG:支付金额(医保局)=权重(医保局)X费率(医保局)X数量(医院)
DIP:支付金额(医保局)=点数(医院)X费率(医保局)X数量(医院)
在DRG定价机制中,核心要素是权重,医保局完全有能力对DRG的权重进行主动调控来决定医疗服务价格调整。但是DIP通过大数据计算点数代替权重的办法,使得定价的主导权重新回到了医院的手中。
DRG创造的竞争环境是基于医疗服务产品的竞争,而不是医院规模的竞争,成本在竞争中起决定性的作用,而不是技术。
在DRG的分组中,大多数的组都是一般综合医院能够提供的服务产品,留给三甲医院独享的产品组数量很少,这就导致大型三甲医院的规模优势、技术优势、人才优势无法充分转化为竞争力。
DIP通过将被DRG摒弃的一些技术操作重新纳入进来,大幅扩充了DRG产品的组数。由于很多决定分组的技术操作都是下级医院不能开展的项目,这就使三甲医院大幅增加了自己独享的产品数量,从而使自己的技术优势重新成为竞争的实力。

三、总而言之
无论是 DRG 还是 DIP,都是在既往医保资金总额预算下的支付方式,每个病种组都有一个权重值,且确定思路基本相同。
区别在于,由于既往按项目付费的模式扭曲了医务人员的人力价值和物耗的关系,根据历史数据形成的 600~800 个 DRG 病组权重或 CMI 值,经过了专家的合理化调整,比如降低循环系统的权重值、提高儿科系统的权重值,更能体现医疗服务的真实价值,对医疗行为形成正向的激励机制。
而 1.2 万~1.4万组的 DIP,估计很难通过专家判断去调整病组权重或CMI 值。可以推断,分组越细,越容易导致编码时“诊断升级(即高编)”的问题。
对外经贸大学保险经济学院于保荣教授说,经过各地的探索和修正,DIP 试点一定可以达到预期的效果,为医保支付方式改革探路。但放眼长远,相信DIP 仍然只是完成全面 DRG 付费的一个过渡手段;随着地方实践的成熟,必将会形成更具科学性、系统性和长期性的医保支付体系。
参考文献:
[1]卫生经济研究 2021 年 1 月第 38 卷第 1 期,《DRG与DIP的改革实践及发展内涵》
[2]健康体检与管理 2020年10月 第1卷 第2期 ,《DRGs支付方式的关键技术:原理、分组、权重值与病历首页》
[3]于华,《DRG与DIP,无非是医保与医院相互妥协的结果》,县域卫生管理
下期预告:
DRG专题解读② | DRG/DIP给医械圈带来的影响和机遇
撰稿:黄雪琴
设计:彭俊立
责编:魏星
往期回顾 BREAK AWAY
海卓水刀-走进南方医科大学南方医院
创新起航,精准发展| 医疗器械创新发展论坛暨海卓水刀产品发布会圆满落幕
见证·制造到智造 | 图说2014-2021年我国创新医械发展





