本文将对传感器产业链、市场规模、总体竞争格局、16大重点领域概况进行梳理,以供参考。
一、传感器产业链
传感器产业链上游为材料和元器件,材料涵盖半导体材料、陶瓷材料、有机材料、金属材料等。上游敏感元件、转换元件属于半导体产业链,占据价值链主要部分,形成设计一制造/代工一封装一测试分工格局,国际龙头普遍采用IDM(垂直整合制造)生产模式,国内企业以Fabless(无晶圆厂,仅专注设计)+委托代工为主。传感器产业链中游为传感器模组组装,传感器产业链下游即终端设备、物联网系统集成、消费电子、汽车电子、工业电子、医疗电子等。模组组装及终端设备处于中下游,国内已有基础优势。
二、市场规模
根据赛迪智库数据,2023年中国传感器市场规模达到3644.7亿元,同比增长14.9%,预计2026年将达到5547.2亿元,三年复合增长率15.0%,如下图所示:
从我国传感器的市场结构来看,下游应用主要包括消费电子、汽车电子、工业制造、网络通信、医疗电子等类别,其中2023年消费电子领域传感器市场规模为862.1亿元,占比23.7%,力压汽车电子,成为中国最大的传感器行业应用市场。从具体产品来看,2023年我国传感器市场中,压力传感器占比17.8%、位居第一,图像传感器占比12.7%、位居第二;流量传感器、位置传感器、运动传感器、距离传感器、温湿度传感器、生物传感器、射频传感器、气体传感器位列第三至第十,如下图所示:
根据赛迪智库数据,2023年我国智能传感器市场规模为1435.2亿元,同比增长20.6%,其中2021-2023年三年复合增长率达到17.9%,与全球市场相同,中国智能传感器市场增长亦快于整体传感器市场。
三、总体竞争格局
我国传感器企业以组装模式为主,技术含量较低。对传感器等半导体企业的划分,一般有IDM、Fabless、Foundry几种,主要根据有无晶圆产线来区分。而中国传感器企业,则存在大量的“第四种”模式,也即组装厂模式,不涉及任何对传感器敏感元件、MEMS芯片的研发,通过购买国际传感器巨头的MEMS芯片、敏感元件,进行封装、测试再重新出货,技术含量较低。敏感元件、MEMS芯片、ASIC芯片是传感器的核心,全球有能力制造、设计敏感元件、MEMS芯片的IDM企业较少,排名靠前的MEMS企业,博世、意法半导体、TDK.霍尼韦尔都是IDM公司。瑞典Silex(我国赛微电子全资子公司)、Teledyne、TSMC台积电则为纯MEMS品圆代工企业,我国企业则以Fabless+组装为主,包括MEMS传感器规模前二的歌尔股份(歌尔微电子)、瑞声科技,其MEMS出货量产品中,大量采购了来自英飞凌的MEMSDie(裸片)和ASIC芯片,再自己封装整合出货,自主设计产品未能成为出货主力。
四、重点领域概况
(一)MEMS传感器
MEMS传感器是智能传感器的核心。MEMS全称为微电子型机械系统(MicroElectroMechanicalSystem),是利用半导体制造工艺和材料,将传感器、执行器、机械机构、信号处理和控制电路等集成于一体的微型器件或系统,其内部结构一般在微米甚至纳米量级。MEMS传感器相较于传统传感器,具有体积小、重量轻、成本低、功耗低、可靠性高、适于批量化生产、易于集成和智能化等优势。
常见的MEMS传感器类别包括加速度计、高精度压力传感器、多轴陀螺仪、硅麦克风、振荡器、能源收集器、射频传感器、高灵敏度气体传感器、电子罗盘等。MEMS传感器分类方法如下图所示:
根据赛迪顾问的数据统计与预测,预计到2025年中国MEMS市场规模将达到1571.3亿元,2022-2025年复合增长率为17.0%。
(二)压力传感器
在我国,压力传感器是市场最大的传感器种类,生产压力传感器的企业也是占比最多的。压力传感器的下游行业主要是石油、化工、电力、冶金、机械制造、国防工业、计量等。
根据赛迪顾问数据,2023年中国压力传感器市场规模为650.5亿元,占中国传感器市场比重为17.8%、位居第一。预计2026年,压力传感器仍然是市场份额最高的产品品种,市场规模将达到867.3亿元。
(三)图像传感器
图像传感器是手机摄像头、安防监控、智能车载摄像头和机器视觉的核心部件,决定着摄像头的成像品质以及其他组件的结构和规格,是当今应用最普遍、重要性最高的传感器之一。根据赛迪智库统计,2023年我国图像传感器市场规模463.2亿元,占国内传感器市场规模的12.7%,仅次于压力传感器。
综合比较来看,国际视觉传感器企业在数量、产品丰富度以及技术基础方面具有优势。虽然国内在视觉传感器领域的研究起步较晚,但近年来我国的光学视觉传感器技术实现了突飞猛进的发展,推出了一系列具有国际同类领先水平的高性能视觉传感器产品,在全球图像传感器市场所占的市场份额逐步提升,韦尔股份(豪威科技)等企业的研发能力已经达到国际同类的最高水平。全球及我国CMOS图像传感器主要企业如下表所示:
(四)惯性传感器
惯性传感器是一种用于测量物体的加速度、角速度和倾斜角度等参数的电子传感器。惯性传感器属于力学传感器的一种。MEMS惯性传感器指采用MEMS工艺制备的惯性传感器,主要包括MEMS加速度计(测量线加速度,有大小有方向)、MEMS陀螺仪(测量角速率,有大小有方向)、磁力计(用于测试磁场强度和方向,定位设备的方位,原理跟指南针类似)和MEMS惯性测量单元(IMU)(通常是3个轴向的MEMS陀螺仪+3个轴向的MEMS加速度计组合组成,可实现三维空间中对角速率和加速度的检测)。
我国MEMS惯性传感器市场仍然被国际巨头瓜分,且市场集中度非常高,国产厂商将直面国际巨头的竞争。Bosch、ST等头部企业合计占据中国加速度计市场70%以上份额,占据陀螺仪80%以上份额,占据IMU(惯性测量单元)85%以上份额。加速度计市场CR3(前三名份额)大于80%,陀螺仪计市场CR3大于90%,IMU市场CR3大于95%。尽管中国MEMS惯性传感器市场具有巨大的潜力,但目前主要由国际企业主导,国内企业需要在激烈的国际竞争中寻找突破
国内企业以Fabless+代工协同为主,国际厂商主要使用DM模式。MEMS惯性传感器对制造节点要求并不高,但其工艺要求较为独特,且产业链条较为复杂。因此,国际上的龙头企业为了增强设计与生产协同整合能力,多采用IDM模式。相比之下,国内厂商由于规模相对较小,整体制造以委托代工为主,不过也有部分厂商采用IDM模式。在设计能力方面,中国本土设计企业在MEMS加速度计方面已具备高端加速度计设计能力,其产品广泛应用于手机、可穿戴设备等消费市场。在MEMS陀螺仪领域,国内厂商现有产品多定位于消费级产品。至于MEMSIMU领域,国内厂商与国外设计能力仍存在一定差距,不过上海矽睿、士兰微等国内厂商正在集中力量攻坚,未来在高端产品方面有望实现突围。
(五)声学传感器
声学传感器是把外界声场中的声信号转换成电信号的传感器。它在通讯、噪声控制、环境检测、音质评价、文化娱乐、超声检测、水下探测和生物医学工程及医学方面有广泛应用。常见的声学传感器类型包括麦克风阵列、压电传感器、超声波传感器和声表面波传感器可以用于声音识别、方向定位、距离测量、材料测试、声呐应用等。MEMS声学传感器是一种运用MEMS技术将声学信号转换为电信号的传感器,具有体积小、功耗低、一致性好、可靠性及抗干扰能力强等优势,广泛应用于智能手机、智能无线耳机、平板电脑、智能可穿戴设备和智能家居等消费电子领域及汽车电子等领域。
(六)射频传感器
只要涉及到无线通信,就要利用射频技术。射频MEMS属于MEMS执行器的一种,是MEMS的第二大类别。射频前端器件(RFFE)中,除了功率放大PA以外,MEMS器件占主要比例,包括射频开关Switch)、滤波器(SAW、BAW、FBAR等)、振荡器/谐振器(Oscillator/Resonator)等。射频开关主要用于在射频设备中对不同方向(接收或发射)、不同频率的信号进行切换处理的装置,实现通道的复用。滤波器(SAW、BAW、FBAR等),负责接收通道的射频信号滤波,将接收的多种射频信号中特定频率的信号输出,将其他频率信号滤除。以SAW声表面波为例,通过电磁信号一声波一电磁信号的两次转换,将不受欢迎的频率信号滤除。振荡器是将直流电能转变成交流电能的过程,用来产生一定频率的交流信号,属于有源器件谐振器是电路对一定频率的信号进行谐振,主要是用来选出某一频率,属于无源器件。
(七)磁传感器
磁传感器是根据受外界影响,敏感元件磁性能变化,来检测外部环境变化的器件,可检测的外界因素有磁场、电流、应力应变、温度、光等。磁传感器主要分为四大类,霍尔效应(HallEfect)传感器、各向异性磁阻(AMR)传感器、巨磁阻(GMR)传感器和隧道磁阻(TMR)传感器。其中,磁阻传感器是第四代磁传感技术,基于纳米薄膜技术和半导体制备工艺,通过探测磁场信息来精确测量电流、位置、方向、转动、角度等物理参数。MEMS技术可以将传统的磁传感器小型化因此MEMS磁传感器具有体积小、性能高、成本低、功耗低、高灵敏和批量生产等优点,制备衬底材料以Si为主,消除了磁传感器制备必须采用特殊磁性材料及其对被测磁场的影响
磁传感器可应用于汽车电子、可穿戴设备、智能安防、变频器、智能手机、扫地机器人、数据中心、平板电脑、电视、空调等领域。其中,汽车电子是主要的应用领域,汽车工作环境复杂,磁传感器使用寿命长、可靠性高、性价比高,满足汽车对器件一致性、稳定性的要求,可应用于汽车安全、汽车舒适性、汽车节能降耗等应用。目前霍尔传感器芯片是车规级磁传感器芯片中的主流类型,主要用于车速倾角、角度、距离、接近、位置等参数检测以及导航、定位等,具体应用涵盖车速测量、踏板位置、变速箱位置、电机旋转、助力扭矩测量、曲轴位置、倾角测量、电子导航、防抱死检测、泊车定位、安全气囊与太阳能板中的缺陷检测等。在新能源汽车“三电系统”中,磁传感器可应用于电池热管理、电机控制、运动辅助等领域。
在汽车“三化”发展带动下,汽车磁传感器单车使用数量和单车价值量明显提升。根据ICVTank数据,传统燃油车中使用约30个磁传感器,混合动力或者纯电汽车中,磁传感器数量增加到约50个,单车磁传感器价值量由120元增长至250元,单车价值量显著提升。磁传感器(霍尔为主)使用标准的CMOS晶圆生产工艺,具备相对成熟且充足的产能资源,行业参与者均采用品圆代工,自主封装的业务模式。
(八)汽车雷达
自动驾驶传感器系统一般包括4种雷达:激光雷达(Lidar)、毫米波雷达(mmWaveRadar)、超声波雷达(UltrasonicRadar)和红外雷达(InfraredRadar)。目前激光雷达和毫米波雷达是基本和必要的车载传感器设备,而超声波雷达和红外雷达则可以根据情况选择,但未来可能会发生改变。
根据盖世汽车数据,2024年中国乘用车市场激光雷达标配量突破150万台,其中速腾聚创、华为、禾赛科技、图达通四大供应商几乎垄断市场。
(九)气体传感器
气体传感器是检测气体的种类和浓度等信息的装置,可以将气体的某些信息,包括浓度和种类转换为可以被操作人员、仪器仪表、计算机等利用的声、电、光或者数字信息,用于现场采集空气数据。通过气体传感器将气体信号转换为电信号,再通过串口通信,传至单片机中进行数据处理。气体传感器是气体监测仪器仪表及整个气体监测系统的核心,对气体监测系统起着决定性的作用,气体传感器的发展历程影响着气体监测仪器仪表行业的发展历程。
气体传感器下游应用领域众多,覆盖了智能家居、汽车电子、消费电子、可穿戴设备、医疗、工业过程、环境监测等行业,各个领域占比相对分散,工业领域整体占比较高。
气体传感器技术种类比较多,有不同的分类维度,按照技术原理的不同可以划分为半导体气体传感器、固体电解质气体传感器、催化燃烧气体传感器、电化学气体传感器、光学气体传感器等;根据被测气体的种类不同作用在汽车上的气体浓度传感器可以划分为氧传感器、NOX传感器、稀薄混合气传感器、烟雾浓度传感器、柴油机烟度传感器。不同类别的气体探测器主要探测气体有一定区别,在性能表现方面也有一定差别。
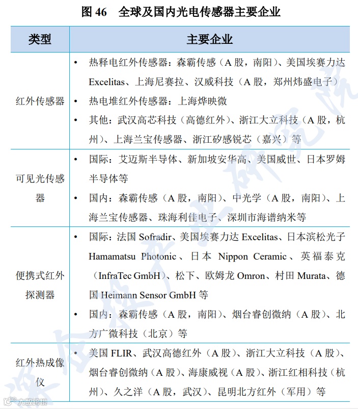
(十)红外传感器
光电传感器是采用光电元件作为检测元件的传感器,其基本原理是以光电效应为基础,把被测量的变化转换成光信号的变化,然后借助光电元件进一步将非电信号转换成电信号。光电传感器按其可接受光线波长分为X射线传感器、紫外光传感器、可见光传感器、红外传感器等,如下图所示。
(十一)温度传感器
温度传感器是指能感受温度并转换成可用输出信号的传感器,按照传感器材料及电子元件特性划分,可分为热敏电阻和热电偶两类。热电偶型温度传感器是由在一端连接的两条不同金属线构成,当一端受热时,电路中就有电势差,由此测量温度;热敏电阻型温度传感器的电阻值随温度增加而变化,由此测量温度。目前,热敏电阻型温度传感器具有灵敏度高、低成本的优势,应用最为广泛。
温度传感器是自动化测量及控制系统中使用最多的传感器类型。相比其他种类传感器,温度传感器出现得最早,市场应用相对成熟,下游应用广泛,在日常所需的汽车电子、家用电器、医疗电子等产品上均存在一个至数个温度传感器。在家用电器领域,温度传感器得到广泛应用,并且这种趋势还在逐渐增加,覆盖空调、冰箱、洗衣机、微波炉、电磁炉、烤箱、暖风机、冷柜、热水器、咖啡机、饮水机、洗碗机、消毒柜、烘干机以及中低温干燥箱、恒温箱等众多应用场景。在汽车领域,温度传感器主要用于汽车空调以及动力系统的水温、油温、燃料温度、进气温度、排气温度、动力电池单元等的监测和控制,大多属于功能件,产品验证周期较长,进入壁垒较高。在医疗电子领域,温度传感器可用于皮肤、体腔、体温的测量。
(十二)热敏电阻
热敏电阻属于敏感元件的一类,是电阻值随其电阻体的温度呈现显著变化的热敏感半导体电阻,是温度传感器的核心元件。按照温度系数不同,热敏电阻可分为正温度系数热敏电阻(PTC,PositiveTemperatureCoefficient)和负温度系数热敏电阻(NTC,NegativeTemperatureCoefficient)。其中,PTC是一种当温度增加到居里温度以上时,其电阻值呈阶跃式增加的热敏感半导体电阻,以钛酸钡陶瓷或碳化合物为主要构成,主要用于过流、过热保护、恒温发热等用途。NTC是一种随温度上升,其电阻值下降的热敏感半导体电阻,以锰、钴、镍和铁等金属氧化物为主要材料,主要用于温度测量、温度控制、温度补偿、抑止浪涌电流等用途。按照材料不同,热敏电阻可分为陶瓷热敏电阻、玻璃态热敏电阻、塑料热敏电阻、金刚石热敏电阻、半导体单晶热敏电阻、铂热敏电阻、铜热敏电阻等,其中陶瓷热敏电阻产量最多,应用最广。
(十三)应变式传感器
应变式传感器是将工程构件受力后的形变转化为可测量的电阻变化的传感器,属于压力传感器的另一种分类方式。使用应变片器件,应变敏感的可变电阻器粘合到结构的一部分上,当基体受力发生应力变化时,应变片随之产生变形,使应变片的阻值发生变化,输出与重量数值成比例的电信号,经显示仪表或计算把重量信号输给计算机、打印机等设备,组成测力监控、称重管理系统,可对机械部件的轴向力和弯曲角度进行电信号采集与传输。根据弹性膜片的材料类型和应变电阻的封装方式,应变式传感器压敏元件可分为陶瓷电阻式、溅射薄膜式和硅应变片式。
(十四)六维力传感器
力传感器按照测力的维数,可分为1-6维力传感器,其中以一维、三维、六维力传感器最为常见。一维力传感器适用于测量轴线和力的方向完全重合的场景,比如称重传感器;三维力传感器适用于力的作用点固定,且与标定参考点重合,但力的方向随机变化的场景,常用于医疗器械、自动化设备。六维力传感器适用于力的作用点和方向均随机变化的场景,比如机器人末端关节控制。
六维力传感器是实现复杂、精密作业的刚需。在复杂、精细作业场景下,机器人末端工具或工件与外界环境的接触力需要被精确地感知,控制系统据此修正机器人的运动,以保证机器人作业质量。此时六维力传感器对机器人实现柔顺化、智能化操作起到关键作用。目前六维力传感器主要用于铸件打磨抛光、工件装配等工业生产领域,协作机器人、康复机器人等医疗服务领域,汽车部件和系统级测试、发动机和动力总成测试、车辆和试验厂测试、总装和最终测试等汽车测试领域,航空航天、深海及核环境等国防领域。近年来,随着AI技术和传感器技术的发展,智能机器人拥有了强大的自主感知、自主决策能力,可以完成更复杂的任务,应用场景得到了进一步拓展。
表20:全球六维力传感器主要企业
光纤传感是一种新型传感技术,通过光的反射、折射和吸收效应光学多普勒效应、声光、电光、磁光和弹光效应等,可使光波的振幅、相位、偏振态和波长等参量直接或间接地发生变化,因而,可将光纤作为敏感元件来探测各种物理量。光纤传感器是一种将被测对象的状态转变为可测的光信号的传感器。光纤传感器由光源、入射光纤、出射光纤、光调制器、光探测器及解调器组成。其基本原理是将光源的光经入射光纤送入调制区,光在调制区内与外界被测参数相互作用使光的光学性质(如强度、波长、频率、相位、偏振态等)发生变化而成为被调制的信号光,再经出射光纤送入光探测器、解调器而获得被测参数。
光纤传感器可按照技术特点分为分布式光纤传感器、准分布式传感器和点式传感器三种;根据被测对象的调制形式可以分为强度调制型、偏振态制型、相位制型、频率制型;根据光纤在传感器中的作用可以分为功能型(FF)和非功能型(NFF)。
光纤传感器企业一般会延伸至下游应用及解决方案。目前光纤传感器行业市场集中度不高。中国光纤传感器及解决方案市场中的前三厂商包括武汉理工光科(A股)、苏州光格科技(A股)、上海波汇科技(A股至纯科技子公司),其他企业还有苏州南智传感、浙江振东光电(宁波)、鞍山睿科光电、上海兰宝传感器等,MEMS光纤传感器芯片IDM及代工企业主要有上海拜安半导体(建成6寸线)等。
(十六)柔性传感器
柔性传感器是指采用柔性材料制成的传感器,具有良好的柔韧性、延展性,可以自由弯曲甚至折叠,由于材料和结构灵活,柔性传感器可以根据应用场景任意布置,能够方便地对被测量单位进行检测。所谓柔性,是与刚性相对而言的,柔性传感器采用了柔性基板,其本质上是一种薄膜,通常采用聚酰亚胺(PI)、聚酯(PET)、聚二甲基硅氧烷(PDMS)等材料制成。从刚性到柔性的突破,极大拓展了传感器的应用场景,不仅是游戏领域中的智能穿戴设备,还有医疗大健康领域的电子皮肤、疾病诊断设备、健康监测设备、智能颈枕、智能按摩设备,消费领域的智能手环、元宇宙手套,智能家居领域的智能床垫,甚至是马斯克提出的脑机接口。
柔性传感器种类丰富,新型材料应用带来多种可能。按照感知机理分类,柔性传感器包括柔性电阻式传感器、柔性电容式传感器、柔性压磁式传感器和柔性电感式传感器等。按照用途分类,柔性传感器包括柔性压力传感器、柔性气体传感器、柔性湿度传感器、柔性温度传感器、柔性应变传感器、柔性磁阻抗传感器和柔性热流量传感器等。
其中,柔性压力传感器还包括电容式、压阻式、压电式等,其所用的基础材料包括纳米线、碳纳米管、聚合物纳米纤维、金属纳米颗粒、石墨烯等。柔性传感器分类如下图所示:
柔性触觉传感器(电子皮肤)让机器人拥有类人触觉。人形机器人要走进家庭,与人类安全地交互、灵巧操作各种物体,触觉感知是基础。柔性触觉传感器又称为“电子皮肤”(E-skin),电子皮肤作为机器人外表面蒙皮可为机器人提供丰富的触觉信息,能够实现与环境接触力、温度、湿度、震动、材质、软硬等特性的检测,是机器人直接感知环境作用的重要传感器,促进机器人控制领域及新一代人机交互领域的发展。高柔弹性、高灵敏度的电子皮肤触觉传感器使机器人更加灵活、纤细、智能、人性化,有助于智能化的人形机器人实现产业化落地。
柔性触觉传感器具备三大特点:(1)像人皮肤一样具有柔韧性。(2)在保证测量准确度和灵敏度的同时,能够实现任意弯曲变形、有弹性。(3)能够覆盖在非规则、非平面的机器人本体表面,可扩展、分辨率高。电阻式、电容式、压电式为目前应用最广泛的柔性触觉传感器类型
材料技术和加工工艺是柔性触觉传感器的关键技术。功能敏感材料是传感器之本。柔性传感器材料选择包括敏感材料(有机聚合物、碳纳米管、石墨烯等)和基底材料(PDMS、PET等)。敏感材料的早期研究主要集中在对聚偏二氟乙烯(PVDF)聚合物的压电柔性材料上,目前主要集中在基于柔软、韧性好的压敏导电橡胶和薄膜电容器上。柔性触觉传感器的加工技术包括MEMS技术(早期为刚性MEMS技术,近几年出现柔性MEMS技术)和以3D打印、电子印刷、聚合物微机械加工为代表的新兴加工工艺。新型加工技术为高密度大阵列触觉传感器的实现创造了新可能,国内多家学术机构大力研发新加工工艺,通过3D打印技术制造的柔性触觉传感器在灵敏度、传感范围和线性度方面已经近似大多数已发布的高性能触觉传感器。

