新一代人工智能白皮书(2020年) ——产业智能化升级
新产研中心
近日,由中国电子学会、中国数字经济百人会、商汤智能产业研究院联合编制的《新一代人工智能白皮书(2020年)——产业智能化升级》(以下简称白皮书)正式发布。

人工智能发展进入新阶段。经过60多年的演进,人工智能加速发展,呈现出深度学习、跨界融合、人机协同、群智开放、自主操控等新特征。世界主要发达国家把发展人工智能作为提升国家竞争力、维护国家安全的重大战略。我国也把人工智能发展放在国家战略层面系统布局,牢牢把握人工智能发展新阶段国际竞争的战略主动,打造竞争新优势、开拓发展新空间。
人工智能作为新一轮产业变革的核心驱动力,将进一步释放历次科技革命和产业变革积蓄的巨大能量,并创造新的强大引擎,催生新技术、新产品、新产业、新业态、新模式,引发经济结构重大变革。同时,人工智能在教育、医疗、养老、环境保护、城市运行、司法服务等领域广泛应用,将极大提高公共服务精准化水平,全面提升人民生活品质,为我国经济发展注入新动能。

一、新一代人工智能在产业升级发展中的作用
新一代人工智能与产业各领域、各环节深度融合,加速推动数据和知识成为经济增长的 第一要素,人机协同成为主流生产和服务方式,跨界融合成为重要发展模式,共创分享成为 经济生态的基本特征,持续引领产业向价值链高端迈进,加快推进产业智能化升级。
新一代人工智能加速渗透融入设计、生产、管理、物流和营销等核心环节,重构产业组织 结构和运营方式,助力产业降本增效,成为产业经营效益提升的新动力。
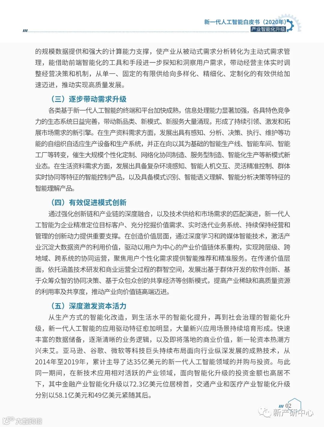
通过群体智能、混合智能以及人机交互等新一代人工智能关键技术的链接协同以及海量数据和强大的计算能力支撑,带动经营主体实时调 整经营决策和机制,从单一、固定的有限供给向多样化、精细化、定制化的有效供给加 速迈进,推动实现高质量发展。
各类基于新一代人工智能的终端和平台加快成熟,信息处理能力显著加强,各具特色竞争 力的生态系统日益完善,带动新品类、新模式、新服务大量涌现,形成了持续引领、激发和拓 展市场需求的新引擎。
通过强化创新链和产业链的深度融合,以及技术供给和市场需求的匹配演进,新一代人 工智能为企业精准定位目标客户、充分挖掘价值需求、实时迭代业务系统、持续保持经营和 管理的创新动力提供重要支撑。
从生产方式的智能化改造,到生活水平的智能化提升,再到社会治理的智能化升 级,新一代人工智能的应用驱动特征愈加明显,大量新兴应用场景持续培育形成。快速丰富的数据储备,逐渐清晰的业务逻辑,以及即将落地的商业价值,新一轮资本热潮方兴未艾。
二、白皮书主要内容
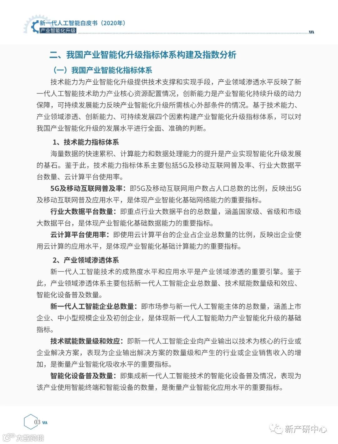
该白皮书全面梳理了全球产业智能化升级的主要表现与特征,在此基础上结合我国产业发展实际,构建了我国产业智能化升级指标体系并进行指数结果分析,论证了全球制造、金融、医疗、教育、安防、交通等产业智能化升级的普遍路径和效应,对我国产业智能化升级提出:积极打造智能化新型基础设施、加快推进行业数据开放融通、大力培育产业智能化运营系统、优化构建智能化安全保障体系四大措施。












































新产研中心
新兴科技产业的研究、咨询、交流、推广及应用
新产研中心
新兴科技产业的研究、咨询、交流、推广及应用