3月16日,公司公告与正弦电气及上海艾临科两家公司的主要股东签署了意向性收购协议,拟以合计不超过6.4亿现金收购两家公司各51%的股权,同时公司还与上述企业达成排他约定,将迅速展开尽职调查。如果实现控股,公司原有业务系统集成能力增强,产业链也将成功拓展至工控自动化、电能质量领域,竞争力持续加强,上调至强烈推荐评级。
摘要
1.拟并购标的具有较强的竞争力,预计并购进度会比较快。本次拟收购标的资产较为优质,我们估计该两家公司2017年净利润都在2000万元以上。其中,正弦电气聚焦于变频器、专机一体化领域,具备一定的竞争力;艾临科在电能质量、配电领域具有系统集成的软实力,此前已获风投,与公司协同效应显著。公司此次并购为现金收购方式,预计推进速度会比较快。
2.公司短期经营有一定波动,全年仍有望实现稳健发展。公司此前已经公布了2017年业绩快报,全年实现收入14.5亿,同比增长18.5%;净利润2.1亿,同比增长29.2%,基本符合预期。公司去年下半年管理层进行了内部调整,创业团队将日常经营放权至原中层管理人员,我们估计这一调整可能造成了一定的短期影响。但公司管理层以内部培养为主,发展思路有较好延续,并且更趋年轻化。全年来看,通过新行业开发及深挖大客户需求,公司原有业务仍有望实现20%左右业绩增长。
3.收购实施后将带来业绩贡献,公司业务延伸到工控、电能质量领域。如收购实施,2018年至少可带来1000万以上的业绩增厚,且中长期业绩贡献还会加大。并购后,公司从低压电器元器件延伸到工控自动化、电能质量领域,公司管理能力较强,2018年对应估值约21-22xPE,上调至“强烈推荐”。
风险提示:收购无法完成或进度低预期,传统行业大客户波动。
1. 签订意向收购协议,拟以现金方式展开收购
3月16日晚,公司公告与深圳正弦电气股份有限公司及上海艾临科智能科技有限公司的主要股东签署了意向性收购协议,拟以合计不超过6.4亿现金,购买两家公司各51%的股权,并皆达成了排他约定。公司将立刻展开对收购标的的尽调工作,正式收购协议尚需公司董事会和股东大会审议批准,最终收购价格也将在正式签订的《股权转让协议》中约定。
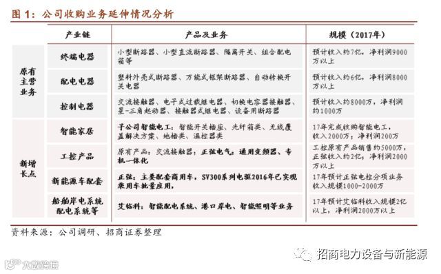
2017年以来,公司积极展开了新行业、新产业的拓展,原有低压电器业务除在传统的电信、建筑行业稳健发展外,新能源领域订单也有显著增长。产业拓展方面,17年8月完成了对智能电工的收购,(持股比例从35%上升至100%),切入了智能家居产业,如果公司此次顺利实现对正弦电气及艾临科的控股,产业链将延伸至配电系统及工控、新能源车电驱领域,成长前景更为广阔。
公司有望通过现金方式,较快实现收购。公司发展低压电器业务时,资源集中在研发、组装与检测环节,除核心配件自制外,供应链较好的实现了社会化分工,加之公司坚持中高端定位,客户质量较为优质,多年以来保持着轻资产高效运营的状态,现金流指标良好,本次收购,如果双方协商顺利,公司通过现金方式有望较快的实现资产交割。
2. 正弦电气:聚焦工控自动化,切入新能源车电驱领域
正弦电气(SINEE)成立于2003年4月,主要从事工业自动化控制产品的研发、生产和销售,定位于服务中高端设备制造商。主要产品包括:通用变频器、专用变频器、一体化专机、伺服系统、电动汽车控制器、电梯驱动控制器、专用电源等产品,公司2015年12月挂牌新三板。
公司股权结构较为清晰,实际控制人为涂从欢先生与张晓光先生,两位合计占公司68.86%的股权。深圳市信通力达投资合伙企业占公司3.98%的股权,其余为自然人股东。涂从欢先生担任公司董事长兼总经理,张晓光先生担任公司董事,两人均参与公司治理,对公司具有决策权,2011年12月28日两人签订《一致行动协议》,双方为一致行动人。根据公告,良信已与涂从欢、张晓光、何畏达成了股份转让的意向性协议。
公司工控产品进入了下游主流客户的供应链。公司成立以来一直专注于工控自动化产品的研发、生产和销售,业务集中于国内。工控产品的重要客户包括三一集团、上海宝达、沃得精机、广西建工等,产品在胜利油田、大庆油田、富士康等大型企业中也有成功应用。通用变频器在公司收入及利润中占比超过70%,其中EM600 系列是公司高端闭环产品,具备进口替代能力,并且已经实现了批量应用。
公司 2015 年进入新能源车电驱领域。2015年公司电动汽车驱动器销售规模484万,2016年SV300系列在乘用车市场实现了批量应用,收入规模也迅速增长至1000万以上,目前公司电驱产品可生产60V至540V,5kW至110kW的规格,仍有较强的成长潜力。
过去三年,公司经营波动较大。2015年挂牌以来公司经营波动较大,2015年由于市场竞争较为激烈,公司降价参与市场竞争,作为经营支柱的通用变频器和专机一体化业务均出现了较大幅度的下滑,同时费用支出并未同比例下降,因此营业利润出现了亏损。
2016年以来,随着行业的复苏,公司经营重回增长轨道,2017年上半年公司经营态势依旧较为乐观,尤其利润率提升较为明显,预计全年收入、净利润、ROE等各项指标都有望创新高。
公司同样是专业者创业,较为重视研发,创办以来聚焦于工控自动化领域,与良信理念有相似之处。正弦电气的核心团队具备多年行业经验及丰富的工作经历,其中杨志洵、梁克宇、张强、时新海曾任职于华为技术有限公司、艾默生网络能源有限公司等知名企业。
与良信类似,公司研发同样借鉴了华为的矩阵式的组织结构:横向以项目运作为主线,推进项目运作,纵向以技术和资源为主线负责资源建设和技术平台建设。既保证了项目的高效运作,又确保了技术平台的建设和人力资源的增值。
公司将自身的资源主要集中在价值链的核心部分:研发与销售环节,公司具备较强地研发实力并建立了完善的研发体系,同时拥有包含15项发明专利在内的多项专利技术。多年以来,研发投入占营收比例基本在8%以上。
总体来看,正弦电气此前受制于规模、渠道等因素,对下游行业的波动较为敏感,过去5年,收入基本在1.5-2亿之间波动,净利润受费用等影响,波动更大。但公司专业型研发特质也极为突出,并且与良信在创业背景、发展历史、业务模式等方面有极为类似的特征。考虑到公司股权结构较为清晰,且此前已实现新三板挂牌,二者收购及整合有望以较快的进度推进。
目前正弦工控自动化产品已有一定竞争力,受益于自动化与信息化产业红利,工控业务长期发展前景较好,此外新能源车电驱以及海外市场发展潜力较大,如果良信实现控股,强化管理精细化以及渠道支持,公司规模及业绩都有望实现较大的突破。
3. 艾临科:具备配电系统集成软实力,协同效应显著
上海艾临科智能科技有限公司,(艾临科ELECON),成立于2012年,总部位于上海,目前在国内已有7个营销中心、32个办事处,公司主营业务包括电能质量、配电安全、智能系统集成、智能照明、港口岸电、电力巡检等产品及系统的设计研发、生产、销售及服务,公司下游行业分布广泛:电网、交通枢纽、航天军工、大型公建、智能家居等领域都有所涉及。
艾临科同样具有较强的研发型特质。根据工商信息披露,公司员工总人数217人,研发、技术及辅助技术人员72人,占总人数33%。公司与同济大学电气系合作,共同进行新的大功率谐波保护装置的研究;与中科院合作建立嘉定研发基地,主要针对电能质量,无功、谐波、三相不平衡及紫外巡检仪等产品进行创新。
艾临科与良信业务具有较强关联性,从公司披露情况来看,其定位为智能系统行业集成,因此艾临科应该在系统软实力方面可以与良信现有业务形成较好的协同。公司在2016年获得上海寅辰、上海科升等机构的风投资金。
良信目前已与与上海立莱企业管理中心(有限合伙)、张静、陈平就艾临科股权转让达成意向性协议,根据投资网站信息,整理艾临科股权结构如下,由于艾临科并非上市公司,且前期已有风投介入,预计谈判交易进程较正弦电气相对复杂。
投资建议
1、原有业务短期经营有一定波动,全年仍有望实现稳健发展。公司此前已经公布了17年业绩快报,全年实现收入14.5亿,同比增长18.5%;净利润2.1亿,同比增长29.2%,基本符合预期;但单四季度经营及业绩增速有所下滑。公司去年下半年管理层进行了内部调整,创业团队将日常经营放权至原中层人员,我们估计这一调整可能短期造成了一定影响。但公司管理层以内部培养为主,发展思路有较好延续,并且更趋年轻化。全年来看,通过新行业开发及深挖大客户需求,公司原有业务仍有望实现20%左右业绩增长。
2、如果实现控股,当期可带来业绩贡献,并且中长期业绩弹性加大。拟收购的两家标的公司正弦电气、艾临科17年业绩预计均在2000万以上,如果可以顺利实现控股(51%的股权),18年至少可带来1000万以上的业绩贡献,并且标的公司资产较为优质,工控自动化及电能质量具备中长期成长的空间,公司业绩弹性较大。18年对应估值约21-22xPE,上调至“强烈推荐”评级。
风险提示
1、收购无法完成或整合进度低预期。目前公司仅签订了意向协议,最终交易可能无法完成,或谈判及尽调耗时过长,进度低预期。
2、我们认为公司原有业务波动仅为短期因素,但大客户在公司收入中占比较高,如果大客户出现波动,可能影响公司全年经营。
3、2017年公司在建筑、新能源领域拓展较为成功,如果今年上述领域业务较为平淡,公司原有业务可能无法实现较快增长。
最近研报
1.福能股份年报点评:新能源业务持续高增长,热电联产受累于煤炭价格
2.福特斯年报点评:EVA龙头地位稳固,聚焦新材料产业链延伸
3.自动化行业报告(四):仍有十年以上的产业繁荣,自动化产业进入大公司时代
4.天赐材料(002709):年报预告基本符合预期,液体6F放量于循环产业是新增长动力
5.国轩高科(002074):获大量汽车7.5亿大单,员工持股建立激励机制
6.正泰电器(601877):经销商与集团员工持股计划增持公司股份
附:财务预测表
分析师承诺
负责本研究报告的每一位证券分析师,在此申明,本报告清晰、准确地反映了分析师本人的研究观点。本人薪酬的任何部分过去不曾与、现在不与,未来也将不会与本报告中的具体推荐或观点直接或间接相关。
◾游家训:浙江大学硕士,曾就职于国家电网公司上海市电力公司、中银国际证券,2015 年加入招商证券,现为招商证券电气设备新能源行业首席分析师。
◾陈术子:上海交通大学硕士,曾就职于光大证券,2015 年加入招商证券,研究新能源发电产业。
◾陈雁冰:曾就职于远景能源、博世联电、华金证券,2017年加入招商证券,主要研究新能源汽车上游产业。
◾龙云露:清华大学硕士,2017年加入招商证券,主要研究电力设备、新能源发电。
◾普绍增:上海财经大学硕士,2017年加入招商证券,主要研究工控自动化与信息化产业。
投资评级定义
◾公司短期评级
以报告日起6个月内,公司股价相对同期市场基准(沪深300指数)的表现为标准:
强烈推荐:公司股价涨幅超基准指数20%以上
审慎推荐:公司股价涨幅超基准指数5-20%之间
中性: 公司股价变动幅度相对基准指数介于±5%之间
回避: 公司股价表现弱于基准指数5%以上
◾公司长期评级
A:公司长期竞争力高于行业平均水平
B:公司长期竞争力与行业平均水平一致
C:公司长期竞争力低于行业平均水平
◾行业投资评级
以报告日起6个月内,行业指数相对于同期市场基准(沪深300指数)的表现为标准:
推荐:行业基本面向好,行业指数将跑赢基准指数
中性:行业基本面稳定,行业指数跟随基准指数
回避:行业基本面向淡,行业指数将跑输基准指数
重要声明
本微信号推送内容仅供招商证券股份有限公司(下称“招商证券”)客户参考,其他的任何读者在订阅本微信号前,请自行评估接收相关推送内容的适当性,招商证券不会因订阅本微信号的行为或者收到、阅读本微信号推送内容而视相关人员为客户。
完整的投资观点应以招商证券研究所发布的完整报告为准。完整报告所载资料的来源及观点的出处皆被招商证券认为可靠,但招商证券不对其准确性或完整性做出任何保证,报告内容亦仅供参考。
在任何情况下,本微信号所推送信息或所表述的意见并不构成对任何人的投资建议。除非法律法规有明确规定,在任何情况下招商证券不对因使用本微信号的内容而引致的任何损失承担任何责任。读者不应以本微信号推送内容取代其独立判断或仅根据本微信号推送内容做出决策。
本微信号推送内容仅反映招商证券研究人员于发出完整报告当日的判断,可随时更改且不予通告。
本微信号及其推送内容的版权归招商证券所有,招商证券对本微信号及其推送内容保留一切法律权利。未经招商证券事先书面许可,任何机构或个人不得以任何形式翻版、复制、刊登、转载和引用,否则由此造成的一切不良后果及法律责任由私自翻版、复制、刊登、转载和引用者承担。
扫描二维码,持续关注
公众号ID:jiaxun-you
【领域】电力设备、自动化、新能源汽车、新能源发电
【业务】研究、证券化、投融资

