◾3月4日,中共中央政治局会议指出要加快新型基础设施建设进度,其中新能源汽车充电设施被纳入其中,预计未来可能加强政策端扶持。充电桩的组装壁垒较低,大部分电源企业、电力设备企业都参与其中,过去几年竞争激烈,导致大部分企业已不盈利;充电模块参与者相对较少,但竞争也在加剧。运营类企业盈利能力的关键在于资产利用率即充电时间,过去几年,主要省份的利用率有所提升,但是面向c端的充电网络仍然很难盈利;另一方面,服务公交、出租等B端客户群的充电运营企业盈利情况比较稳定。总体来看,随着新能源汽车销量持续增长,充电设施的资产利用率会进一步提升,而伴随政策扶持力度加强,充电设施建设也可能会有所加快。
摘要
充电设施建设纳入新基建。从2015年开始,国家连续密集出台政策推动充电桩建设,涉及顶层规划、财政扶持等方面。2019年3月出台的新能源汽车补贴政策中,明确要求地方转向支持充电基础设施建设和配套运营服务。地方层面,国内已有超过40座城市开始补贴充电设施建设。本次充电设施建设被纳入新基建框架,未来有可能迎来政策端催化。
充电设施需求空间大,发展可能加速。2019年底国内新能源车保有量已达419.5万辆,充电桩保有量约121.9万根,车桩比约3.4:1,车桩比偏低,充电焦虑问题仍然比较突出,深圳等新能源汽车保有量较大的地区经常出现充电排队的现象。充电桩数量距离此前发展指南提出的2020年480万个仍有较大差距,未来电动车保有量仍将有较大的增长,加上现有的缺口,充电设施的需求空间很大。如果2019-2025年我国新能源汽车销量复合增速保持30%,2025年车桩比达1.5:1,对应充电桩保有量达1610.5万根,2019-2025年均复合增速将超过50%。
运营环节集中度在提高,C端充电盈利难,B端已开始盈利。2019年底,特来电、星星充电、国网的公共充电桩保有量比较高,CR3约69%,行业集中度比较高。充电桩运营公司主要成本是资产折旧,因此利用率和服务费的水平对盈利能力影响最大。针对公交公司、出租车公司服务的toB端充电服务,由于资产利用率高,已在连续盈利,而面向C端客户的充电网络盈利情况比较差。但总体来看,充电量较大的省份如广东、江苏、山东、湖北,充电桩利用率已经比较明显的提升。
充电模组与充电桩都处于微利或不盈利状态,红海中可能逐渐走出差异化。充电桩组装壁垒较低,大部分电源公司与电力设备公司都参与其中,多数企业处于微利或不盈利状态,竞争主要是销售和市场端比拼。充电模组参与者相对较少,但激烈竞争也使得盈利大幅下降。充电桩产品的可靠性、稳定性要求较普通电气产品更高,红海竞争中,可能逐步形成产品品质和品牌的差异化,就产品壁垒而言,充电模组壁垒还是要高一些。
投资建议:运营领域推荐或关注:北巴传媒(联合传媒)、特锐德;
装备领域,推荐或关注:科士达、盛弘股份、英可瑞、国电南瑞、许继电气、中恒电气、金冠股份。
风险提示:新能源汽车政策和销量低于预期,充电设施产品价格持续下降。

1.充电设施纳入新基建,政策端有望迎来催化
充电桩建设被纳入新基建。2020年3月4日中共中央政治局会议指出要加快新型基础设施建设进度。这类新基建包括5G基站建设、特高压、大数据中心、城际高速铁路和城市轨道交通、新能源汽车充电桩、人工智能、工业互联网等七大领域。充电桩建设被纳入新基建领域。
政策重视充电桩建设和运营。从2015年开始,国家连续密集出台政策推动充电桩建设,政策主要侧重于建设规划等顶层设计方面。2019年3月出台的新能源汽车补贴政策中,明确要求地方取消新能源汽车的购置补贴,转向支持充电基础设施建设和配套运营服务等方面,政策重视充电桩建设和运营。
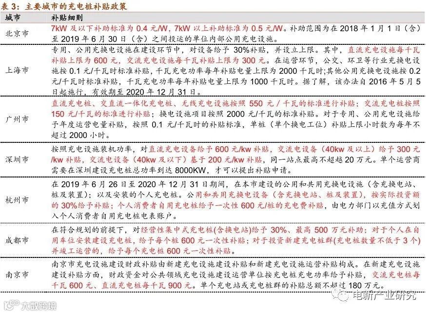
省市层面对充电桩补贴政策逐渐落实。地方层面包括直辖市、各省内的副省级城市在内的超过40座城市均已经开始对充电设施的补贴,其中直流桩和交流桩的补贴金额基本在500-600元/kw和150-300元/kw左右。
2.汽车电动化浪潮开启,充电桩需求持续增加
汽车电动化浪潮开启,下游需求潜力巨大。国内新能源车销量在连续多年的高速增长后,基数已比较大,2019年底保有量已达419.5万辆。目前国内新能源汽车市场导入基本完成,消费者都已有一定消费认知,随着整车性能的持续提升,以及产业扶持政策持续护航,渗透率总体仍将会继续提升。
充电桩需求持续增加,目前车桩比仅约3.4:1。随着国内新能源汽车保有量持续增加,充电设施需求也在进一步增加。2019年底国内充电桩保有量约121.9万根,车桩比约3.4:1,车桩比比较低,并且充电桩数量距离此前发展指南提出的2020年480万个仍有较大差距(1:1左右的车桩比),充电设施配套发展空间巨大。
京津冀鲁和长三角投资强度较大。考虑到各个城市参与充电网络建设的投资主体存在差异性,所以国网在投资金额方面会有结构性考虑。在2015-2019年国网充电桩中标情况中,京津冀鲁和长三角及福建、湖北、陕西是投资强度较大的区域,与这些区域新能源汽车产业发展较快有关。
直流桩占比持续提升。近几年国内公共充电桩中直流桩占比持续提升,由2016年的27%提升至2019年的41.6%。而从国家电网2015-2019年的招标情况看,直流桩占比一直比较高,5年合计招标量中直流桩占比78%,其中2019年前3批均为直流桩。
国网为代表的国家级设备投资企业,在充电设备投资建设方面越来越具有针对性。一方面,降低交流充电设备的招标数量,逐步向社会资本让渡交流充电市场;另一方面,直流充电设备投资更加聚焦,其目标服务的市场,越来越向高速公路和城市公交集中。
预计公共桩和直流桩需求更大。未来我国在出租、网约车等领域仍有大量电动化空间,公交车也在稳定替换,运营领域有大量公共充电桩需求。而国家电网直流桩需求更大,主要系与国网总的充电网络建设布局思路有直接关系。随着国家电网“七纵四横”高速快充网络建设速度提升,大功率充电设备在总的招标产品中居于主导地位。
3.运营环节集中度在提高,B端模式已盈利,C端盈利较难
运营市场集中度继续保持高位。中国充电联盟数据显示,截止到2019年底,国内公共充电桩主要由前3-5家企业所运营,CR3约69%,行业集中度比较高。其中特来电、星星充电、国网保有量分别达14.8、12、8.8万根。
盈利模式基本形成,利用率即充电小时数,是盈利能力的关键。充电桩运营公司的收入主要包括电费、服务费、广告费及政策补贴等。成本端主要是电费、固定资产折旧和运维费用。运营企业主要依靠服务费、广告费、补贴等获得利润,电费主要是平进平出,基本不获得利润。未来如果财政扶持政策继续加强,也将强化企业盈利能力。
运营企业的成本主要是固定资产的折旧费用,在总成本中占比约40%左右。一般60kw的直流桩投资额在7万元左右,按照10年折旧对应7000元的折旧成本。经过对不同的服务费和利用率进行敏感性测算后发现,在利用率4%、服务费0.4元/KWh的情况下,可以覆盖折旧费用。
利用率正在提升。根据中国充电联盟数据,选取广东、江苏、山东、湖北四个充电量较大的省份,2018和2019年4省整体平均每天每根桩充电量约25.5和29.3KWh。假设直流和交流桩功率分别为60和7kw,采用2019年底国内公共桩中直流和交流桩数量比例进行加权测算,对应单桩功率29.1kw。以24小时满载运转测算,2018和2019年4省整体单桩利用率约3.6%和4.2%,利用率正在提升。
B端模式盈利,C端服务目前盈利较难。针对城市公交车、出租车等客户群比较固定的充电网络,资产利用率更好,很多已开始盈利。如北巴传媒旗下的隆瑞三优,从2017年至今持续盈利,2019年上半年营收和净利润约1.97和0.24亿元,净利率约12%。
4.充电模组与充电桩都处于微利状态,红海竞争中可能逐步形成差异化
充电桩市场高度分散,模组市场稍好一些。从2015-2019年国网中标情况看,CR3/5/10均在下滑,2019年分别为27%、40%、66%,较2018年下滑4、10、1个百分点,排名在5-10名的企业中标数量快速提升。此外,过去几年中每年中标最多最大和最小的企业份额一般约15-20%和1.5-2%,但2019年中标最多和最少的企业份额分别为9.6%和2.5%。
充电桩、充电模组都处于微利状态。激烈的竞争导致国内充电设备制造企业的毛利率近几年下滑较多,而需求的下滑也导致企业收入锐减。从过往利润率情况看,具备模块生产研发能力的企业毛利率更高。未来如果充电设施建设速度加快,随着行业开工率提升,预计行业内主要企业的利润率和收入规模都将快速修复。
红海竞争中逐步形成差异化。目前新进入者大量出现,但大部分是“组装、销售”依赖性企业,主要是市场渠道的竞争。但是从产品本身来讲,充电桩在可靠性、安全性、稳定性上的要求,比大部分电器产品要高得多,长期来看,应该会逐步形成产品品质的差异和分化。
充电模组本身是基于电力电子变换的产品,壁垒相对较高一些,如果市场供需回暖,有可能较快出现业绩弹性。总体来看,具备充电模块研发和生产能力企业,有望逐步体现出优势。
国网系企业在国网招标中优势明显,民营企业中标数量占比正在提升。根据国网2015-2019年充电桩中标情况,在排名前10的企业中,有6家企为国网系企业。国网系中标的企业中包括浙江、北京和山东省网公司、南瑞集团、许继集团、平高集团、山东电工电气集团、信息通信产业集团、鲁能集团。整体看,国网系企业在2015-2019年充电桩中标总数中占比达62.8%,主导了设备市场。
民营企业中中标数量较高的是长园深瑞、青岛高科通信、中恒电气等。民营企业在2015-2019年充电桩中标总数中占比约31.8%,仅次于国网系企业。在2019年的招标中,民营企业份额较2018年提升5.7个百分点。
5. 充电桩市场空间测算
乘用车与商用车对充电桩的需求场景不尽相同。由于乘用车与客车、专用车应用场景不同,因此对充电桩需求场景有所差别。乘用车数量级更大,并且驾驶者对充电时间有一定要求,因此一般在住宅区、工作地点、商超等地点建设充电桩以满足充电需求,若充电桩成本能持续下滑,车桩比越接近1,越契合消费者需求。商用车一般按照固定路线运营,因此集中式充电站更适合。
2025年充电桩保有量有望超1600万根,车桩比接近1.5:1。2016年发改委等四部委发布的《电动汽车充电基础设施发展指南(2015-2020)》,规划2020年我国将建成集中充换电站1.2万座,分散充电桩480万个,满足全国500万辆电动汽车充电需求,车桩比低于1。国内目前车桩比约3.4:1,同时深圳等新能源汽车保有量较大的地区经常出现充电排队的现象,充电桩数量仍显不足。考虑到政府对新基建领域的刺激政策,预计2019-2025年我国新能源汽车销量CAGR在30%左右,同时2025年车桩比达1.5:1,对应充电桩保有量达1610.5万根,2019-2025年CAGR约54%。
6.投资建议
随着我国新能源汽车保有量在快速增长,对充电设施的需求日益增加,我国政府已经要求地方将新能源汽车补贴转向补助充电设施,在3月政治局会议定调“新基建”的建设方向后,政策端扶持可能加强,行业发展可能加速。
运营领域,推荐或关注:北巴传媒(联合传媒)、特锐德;
装备领域,推荐或关注:科士达、盛弘股份、英可瑞、国电南瑞、许继电气、中恒电气、金冠股份。
风险提示
1)新能源汽车政策低于预期:中国政府正努力推动新能源汽车行业的发展,以实现我国汽车产业的弯道超车,国家产业政策变化将会影响动力电池市场发展,进而影响公司产品的销售及营业收入。如果相关产业政策发生重大不利变化,将会对公司的销售规模和盈利能力产生重大不利影响,因此存在一定的政策风险。
2)新能源汽车销量低于预期:近年来,国内新能源汽车市场增长较快,但目前中国新能源汽车的发展仍处于起步阶段,新能源汽车产销量在汽车行业总体占比依然较低,购买成本、充电时间、续航能力、配套充电设施等因素仍会对新能源汽车产业的发展形成一定的制约。未来如果受到产业政策变化、配套设施建设和推广、客户认可度等因素影响,可能导致新能源汽车市场需求出现较大波动。
3)产品价格持续下降:近年来,随着国家对充电设施产业的支持,充电设施市场在快速发展的同时,市场竞争也日趋激烈,不断吸引新进入者通过直接投资、产业转型或收购兼并等方式参与竞争。如果未来市场需求不及预期,市场可能出现结构性、阶段性的产能过剩,将面临一定的市场竞争加剧的风险。
相关报告
系列报告(四十五):干法电极与超级电容能否新能源车上应用?
系列报告(四十四):媒体披露特斯拉或采用无钴电池,铁锂电池受关注
系列报告(四十三):铜箔轻薄化已成趋势,工艺将拉开企业间差距(招商有色联合)
系列报告(四十二):特斯拉2019年业绩超预期,2020年开启ModelY新品周期
系列报告(四十一):新技术应用带动铁锂电池性能提升,车用渗透有望提高
系列报告(四十):Model Y启动国产化,特斯拉未来发展将更具爆发力
系列报告(三十九):特斯拉为代表的优质供给,拉开行业新一轮发展序幕
系列报告(三十八):全国财政工作会议再提新能源汽车,财政支持力度有望加强
系列报告(三十七):下游应用领域持续拓展,磷酸铁锂产业可能良性发展
系列报告(三十六):美国电动化政策有望加码,全球电动化持续推进
系列报告(三十五):中国新能源车长期规划出台,全球电动化再获强支撑
系列报告(三十四):德系车企启动新一轮电动化进程,中国中游将显著受益
系列报告(三十三):德国新能源汽车补贴升级,全球电动化正在加速
系列报告(三十一):全球重磅车展接连而至,海外车企电动化正在加速
系列报告(二十九):燃料电池:还在商业化初期,每一年都是产业元年
系列报告(二十七):电动自行车新国标与认证实施在即,行业将有巨变
系列报告(二十六):海外车企将在近几年拉开新一轮快速增长,中国中游将深度参与全球供应
系列报告(二十五):新能源车1月产销大增,中游Q1有望保持较高景气
系列报告(二十四):孚能科技开始全球产能扩张,动力软包电池发展加速
系列报告(二十二):第8批推荐目录发布,高能量密度保持与燃料电池车型增
系列报告(二十一):上半年锂电池数据分析:动力电池库存已降到合理水平
系列报告(二十):2018年第7批推荐目录发布,高能量密度趋势不改
系列报告(十九):从去库存向备库存转变,中游库存拐点正在来临
系列报告(十七):新能源汽车国补力度可承受,长期看好板块投资机会
系列报告(十五):动力软包正在回归主流,铝塑膜大范围国产化替代启动
系列报告(十三):双积分近期或落地,六大电气系统机会将贯穿未来几年v
系列报告(十二):第8批推荐目录发布,电池技术趋势延续,专用车型放量
系列报告(十一):第7批推荐目录发布,技术路线、技术进步趋势延续
系列报告(十):需求强劲,电解液及其上游产业已经触底并即将恢复
分析师承诺
负责本研究报告的每一位证券分析师,在此申明,本报告清晰、准确地反映了分析师本人的研究观点。本人薪酬的任何部分过去不曾与、现在不与,未来也将不会与本报告中的具体推荐或观点直接或间接相关。
◾游家训:浙江大学硕士,曾就职于国家电网公司上海市电力公司、中银国际证券,2015 年加入招商证券,现为招商证券电气设备新能源行业首席分析师。
◾刘珺涵:美国克拉克大学硕士,曾就职于台湾元大证券,2017年加入招商证券,覆盖新能源汽车上游产业。
◾普绍增:上海财经大学硕士,2017年加入招商证券,覆盖工控自动化与信息化产业。
◾刘晓飞:南开大学硕士,2015年加入招商证券,覆盖光伏产业。
◾赵 旭:中国农业大学硕士,2019年加入招商证券,覆盖风电和新能源汽车。
投资评级定义
◾公司短期评级
以报告日起6个月内,公司股价相对同期市场基准(沪深300指数)的表现为标准:
强烈推荐:公司股价涨幅超基准指数20%以上
审慎推荐:公司股价涨幅超基准指数5-20%之间
中性: 公司股价变动幅度相对基准指数介于±5%之间
回避: 公司股价表现弱于基准指数5%以上
◾公司长期评级
A:公司长期竞争力高于行业平均水平
B:公司长期竞争力与行业平均水平一致
C:公司长期竞争力低于行业平均水平
◾行业投资评级
以报告日起6个月内,行业指数相对于同期市场基准(沪深300指数)的表现为标准:
推荐:行业基本面向好,行业指数将跑赢基准指数
中性:行业基本面稳定,行业指数跟随基准指数
回避:行业基本面向淡,行业指数将跑输基准指数
重要声明
本微信号推送内容仅供招商证券股份有限公司(下称“招商证券”)客户参考,其他的任何读者在订阅本微信号前,请自行评估接收相关推送内容的适当性,招商证券不会因订阅本微信号的行为或者收到、阅读本微信号推送内容而视相关人员为客户。
完整的投资观点应以招商证券研究所发布的完整报告为准。完整报告所载资料的来源及观点的出处皆被招商证券认为可靠,但招商证券不对其准确性或完整性做出任何保证,报告内容亦仅供参考。
在任何情况下,本微信号所推送信息或所表述的意见并不构成对任何人的投资建议。除非法律法规有明确规定,在任何情况下招商证券不对因使用本微信号的内容而引致的任何损失承担任何责任。读者不应以本微信号推送内容取代其独立判断或仅根据本微信号推送内容做出决策。
本微信号推送内容仅反映招商证券研究人员于发出完整报告当日的判断,可随时更改且不予通告。
本微信号及其推送内容的版权归招商证券所有,招商证券对本微信号及其推送内容保留一切法律权利。未经招商证券事先书面许可,任何机构或个人不得以任何形式翻版、复制、刊登、转载和引用,否则由此造成的一切不良后果及法律责任由私自翻版、复制、刊登、转载和引用者承担。
扫描二维码,持续关注
公众号ID:jiaxun-you
【领域】电力设备、自动化、新能源汽车、新能源发电
【业务】研究、证券化、投融资

