◾公司是行业内积淀最为深厚的公司之一,管理层多数为技术背景出生且在业内耕耘多年,此前公司放弃短期利益,专注技术积累,预计将受益于单机功率大型化升级。此外,公司积极应对市场变化,目前已推出海上机型,有望充分受益于海风发展。预计公司2021-2022年归母净利润分别为3.7、5.8亿元,首次覆盖,给予“强烈推荐-A”评级,目标价为38-40元。
摘要
公司基本情况。公司于2001年成立,前身为浙江省机电设计研究院风能研究所,2019年4月公司在创业版上市。公司实控股东为机电集团,直接持有公司61.23%股份。2020年公司收入的98.79%来源于风电机组,全年实现营业收入114.78亿元,同比增长133.5%;实现归母净利润1.72亿元,同比增长61.68%。
管理层深耕产业多年,引领风电技术发展。公司是国内最早成立的风电企业之一,多位高管有较长从业经历,管理层稳定且重视技术研发。公司拥有完整的技术体系和良好的市场口碑,此前已开发了750KW、1.5MW、2.XMW、3.XMW及更高单机功率系列产品,随着大型化发展趋势确立,公司顺应趋势升级产品:2020年公司3MW机组销量大幅增加,并已开始销售3MW以上机组。此外,公司在此前已有长时间研发布局的前提下,于2021年4月正式下线海风平台机组(WD175-6250),进入海风竞争市场。公司在技术积累方面极为扎实,在有技术变革的行业发展期,公司有望凭借扎实的积累,成为第一梯队的整机制造商。
十四五期间,行业将高速发展。2020年抢装结束后,整机招标价格快速下降,区别于2016-2017年整机价格战,本次降价主要原因是大型化可以带动成本快速下降。目前机组大型化降本对需求的影响已经清晰体现于招标量:2020Q4、2021Q1国内风电项目招标放量分别为16、15GW,招标规模水平为历史前三。随着整机招价格下降,本次在整机环节正在发生技术革命将带动行业在十四五期间高速发展,预计十四五期间风电装机将迎来质的飞跃,年均装机中枢为65GW、2025年国内风电新增装机有望高于80GW。
投资建议:预计公司2021-2022年归母净利润为3.7、5.8亿元,对应估值22倍、14倍,首次覆盖,给予“强烈推荐-A”评级。
风险提示:风电并网速度低于预期,政策风险。
一、公司基本情况
1.1 历史沿革与股权结构
历史沿革:公司于2001年成立,前身为浙江省机电设计研究院风能研究所,2010年公司变更设立为股份有限公司,并于2019年4月在创业版上市。
股权结构:公司实控股东为机电集团,直接持有公司61.23%股份,为浙江省人民政府出资设立的省属国有独资企业,公司实际控制人为浙江省国资委。公司的第二大股东为中节能投资,持股13.61%。
1.2 主营业务与产品
公司主营业务为大型风力发电机组的研发、生产和销售。目前产品主要为1.5MW、2.XMW系列、3.XMW、4.XMW、5.XWM系列产品风电机组。2.XMW系列产品配套80m-140m不同高度塔筒,3.XMW系列配套90m-150m不同高度塔筒,实现了海拔4,000m及以下所有陆上风电场类型全覆盖。3.XWM系列、4.XWM系列、5.XWM系列分别是针对内陆中高风速区域、上地低风速区域及海洋环境开发的平价市场产品。2020年公司收入的98.79%来源于风电机组,全年实现营业收入114.78亿元,同比增长133.5%;实现归母净利润1.72亿元,同比增长61.68%。
1.3 生产模式、销售结构、客户结构
生产模式:公司的生产模式为“按单定制、以销定产”,以合同的具体要求为基础,与客户沟通各项目供货进度后制定生产计划。据生产计划进行风电机组的整机个性化设计、集成总装。
销售模式:公司销售的产品专业性强。目前产品销售主要通过招投标方式进行。通过与业主直接谈判的方式取得订单的情形较少。
客户结构:公司作为风力发电机组供应商,主要客户为大型发电集团下属项目公司,客户集中度相应较高。包括华能新能源股份有限公司、中国电力建设集团有限公司、中国三峡新能源有限公司、中国广核集团有限公司、华润电力控股有限公司等电力集团。
二、管理层深耕产业多年,引领风电技术发展
2.1 重视技术,底蕴沉淀深厚
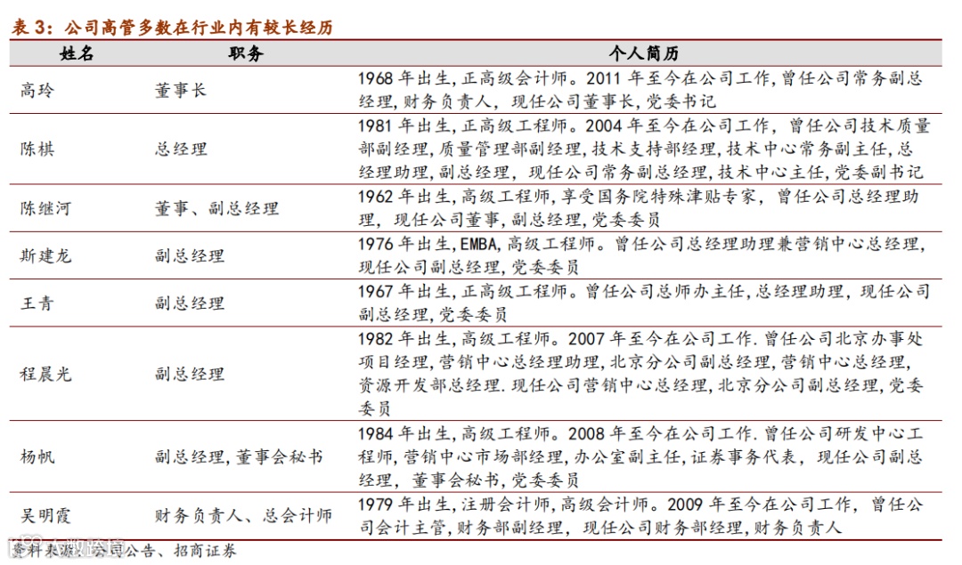
多数管理层具备技术背景。公司是国内最早进入风电整机市场的企业,拥有完整的技术体系和良好的市场口碑。此外,公司多位高管均有较长从业经历,包括总经理与多位副总经理,均扎根技术领域多年,对风电行业理解深刻。
公司重视研发。公司管理层均有较强的从业背景,理解行业变化,并持续在研发方面倾斜较多资源。2020年公司研发费用4.33亿元,研发占比达3.77%,近年以来研发费用占比始终高于3.5%。截至2020年末,公司共有技术人员925人,占员工总量63.7%。
技术沉淀深厚,科研成果丰富。公司始终把研究和技术摆在首要位置,建成了设施先进的风力发电系统专业实验室。在国家科研经费的资助下,开展各项技术研究共发表论文204篇。目前公司主持或参与了13项“973”计划、“863”计划、国家科技支撑计划等重点科技攻关项目,8项浙江省重大科研项目,主持或起草19项国家标准、20项行业标准、1项地方标准、1项浙江制造团体标准。
2.2 顺应发展趋势,升级产品并推出海上机型
大兆瓦机型销量大幅增长。公司此前已开发了750KW、1.5MW、2.XMW、3.XMW及更高单机功率系列产品,随着大型化发展趋势确立,公司顺应趋势升级产品:2020年公司3MW机组销量大幅增加,并已开始销售3MW以上机组。公司在技术领域积淀深厚,预计2021年大兆瓦机型销量将进一步增长。
推出海上机型。随着行业技术的持续升级与度电成本持续下降,预计国内海上风电将在2023-2024年实现平价,相对于陆上风电,海风不占用土地且更靠近负荷中心,因此沿海各省均较为重视海风发展。2021年后海上风电国补取消,公司在此前已有长时间研发布局的前提下,于2021年4月正式下线海风平台机组(WD175-6250)。
有望成为第一梯队企业。公司是国内最早的一批风电企业,在我国风电发展早期,较多风电整机制造商缺乏自主研发实力,普遍从国外引进技术或者通过许可证方式生产,消化吸收并不彻底,而公司在这一时期放弃短期利益,扎实投入研发,逐步积累技术经验。目前公司整机业务市占率排名第四,在国企整机企业当中排名最为靠前,公司在技术积累方面极为扎实,在有技术变革的行业发展期,公司有望凭借扎实的积累,成为第一梯队的整机制造商。
2.3 布局运营业务,有望贡献业绩增量
截止2020年底,公司控股并网风场项目规模为200MW,参股并网风场规模超500MW,并于2020年7月发布可转债募集说明,拟募集资金5.77亿元用,其中3.242亿元用于昔阳县皋落风电场二期50MW工程项目、0.797亿元用于智能型风电机组产品系列化开发项目、1.731亿元补充流动资金。预计随着募投项目达产,公司运营业务规模将进一步增加,并为公司持续稳定的现金流与业绩增量。
三、十四五期间,行业将高速发展
大型化显著拉动下游需求。2020年抢装结束后,整机招标价格快速下降,区别于2016-2017年整机价格战,本次降价主要原因是大型化可以带动成本快速下降。目前机组大型化降本对需求的影响已经清晰体现于招标量:2020Q4、2021Q1国内风电项目招标放量分别为16、15GW,招标规模水平为历史前三。
十四五期间风电行业将高速发展。随着整机招价格下降,本次在整机环节正在发生技术革命将带动行业在十四五期间高速发展,预计十四五期间风电装机将迎来质的飞跃,年均装机中枢为65GW、2025年国内风电新增装机有望高于80GW。
3、投资建议
公司是行业内积淀最为深厚的公司之一,管理层多数为技术背景出生且在业内耕耘多年,此前公司放弃短期利益,专注技术积累,预计将受益于单机功率大型化升级。此外,公司积极应对市场变化,目前已推出海上机型,有望充分受益于海风发展。
预计公司2021-2022年归母净利润分别为3.7、5.8亿元,首次覆盖,给予“强烈推荐-A”评级,目标价为38-40元。
风险提示
1)风电并网速度低于预期。并网速度受众多因素影响,如电网接入、海陆工况等,公司整机并网后确认收入,并网速度会影响到当期报表业绩。
2)政策风险。风电已经平价,但政策仍有变化的可能,可能会影响交付。
附:财务预测表
分析师承诺
负责本研究报告的每一位证券分析师,在此申明,本报告清晰、准确地反映了分析师本人的研究观点。本人薪酬的任何部分过去不曾与、现在不与,未来也将不会与本报告中的具体推荐或观点直接或间接相关。
◾游家训:浙江大学硕士,曾就职于国家电网公司上海市电力公司、中银国际证券,2015 年加入招商证券,现为招商证券电气设备新能源行业首席分析师。
◾刘珺涵:美国克拉克大学硕士,曾就职于台湾元大证券,2017年加入招商证券,覆盖新能源汽车中游产业。
◾刘巍:德国斯图加特大学车辆工程硕士,曾就职于保时捷汽车,沙利文咨询公司,2020年加入招商证券,覆盖新能源车产业链、工控自动化。
◾赵 旭:中国农业大学硕士,曾就职于川财证券,2019年加入招商证券,覆盖风电、光伏产业。
投资评级定义
◾公司短期评级
以报告日起6个月内,公司股价相对同期市场基准(沪深300指数)的表现为标准:
强烈推荐:公司股价涨幅超基准指数20%以上
审慎推荐:公司股价涨幅超基准指数5-20%之间
中性: 公司股价变动幅度相对基准指数介于±5%之间
回避: 公司股价表现弱于基准指数5%以上
◾公司长期评级
A:公司长期竞争力高于行业平均水平
B:公司长期竞争力与行业平均水平一致
C:公司长期竞争力低于行业平均水平
◾行业投资评级
以报告日起6个月内,行业指数相对于同期市场基准(沪深300指数)的表现为标准:
推荐:行业基本面向好,行业指数将跑赢基准指数
中性:行业基本面稳定,行业指数跟随基准指数
回避:行业基本面向淡,行业指数将跑输基准指数
特别声明
本公众号不是招商证券股份有限公司(下称“招商证券”)研究报告的发布平台。本公众号只是转发招商证券已发布研究报告的部分观点,订阅者若使用本公众号所载资料,有可能会因缺乏对完整报告的了解或缺乏相关的解读而对资料中的关键假设、评级、目标价等内容产生理解上的歧义。
本公众号所载信息、意见不构成所述证券或金融工具买卖的出价或征价,评级、目标价、估值、盈利预测等分析判断亦不构成对具体证券或金融工具在具体价位、具体时点、具体市场表现的投资建议。该等信息、意见在任何时候均不构成对任何人的具有针对性、指导具体投资的操作意见,订阅者应当对本公众号中的信息和意见进行评估,根据自身情况自主做出投资决策并自行承担投资风险。
招商证券对本公众号所载资料的准确性、可靠性、时效性及完整性不作任何明示或暗示的保证。对依据或者使用本公众号所载资料所造成的任何后果,招商证券均不承担任何形式的责任。
本公众号所载内容仅供招商证券股份客户中的专业投资者参考,其他的任何读者在订阅本公众号前,请自行评估接收相关内容的适当性,招商证券不会因订阅本公众号的行为或者收到、阅读本公众号所载资料而视相关人员为专业投资者客户。
一般声明
本公众号仅是转发招商证券已发布报告的部分观点,所载盈利预测、目标价格、评级、估值等观点的给予是基于一系列的假设和前提条件,订阅者只有在了解相关报告中的全部信息基础上,才可能对相关观点形成比较全面的认识。如欲了解完整观点,应参见招商证券网站(http://www.cmschina.com/yf.html)所载完整报告。
本公众号所载资料较之招商证券正式发布的报告存在延时转发的情况,并有可能因报告发布日之后的情势或其他因素的变更而不再准确或失效。本资料所载意见、评估及预测仅为报告出具日的观点和判断。该等意见、评估及预测无需通知即可随时更改。
本公众号所载资料涉及的证券或金融工具的价格走势可能受各种因素影响,过往的表现不应作为日后表现的预示和担保。在不同时期,招商证券可能会发出与本资料所载意见、评估及预测不一致的研究报告。招商证券的销售人员、交易人员以及其他专业人士可能会依据不同的假设和标准,采用不同的分析方法而口头或书面发表与本资料意见不一致的市场评论或交易观点。
本公众号及其推送内容的版权归招商证券所有,招商证券对本公众号及其推送内容保留一切法律权利。未经招商证券事先书面许可,任何机构或个人不得以任何形式翻版、复制、刊登、转载和引用,否则由此造成的一切不良后果及法律责任由私自翻版、复制、刊登、转载和引用者承担。
扫描二维码,持续关注
公众号ID:jiaxun-you
【领域】电力设备、自动化、新能源汽车、新能源发电
【业务】研究、证券化、投融资

