公司完成捷泰科技权益收购,并且已披露将会置换出钧达股份原汽车内外饰业务,上市公司未来主业将变更为光伏电池片等业务。捷泰科技过去长期在光伏领域耕耘,2020年完成老旧多晶产线减值,2021年产线从3GW扩产到8.2GW,产能更新,成本优势比较显著。公司过去在N型领域长期布局和投入,近期披露规划投建16GW光伏电池,其中一期8GW将采用TOPCon路线,未来其盈利情况与出货量都将进一步提升。行业方面,过去几年电池片环节扩产相对保守和节制,供需逐步向好,该环节在整个产业链的利润分配开始占据有利位置,光伏电池环节的盈利情况近期已经迎来比较显著的修复。首次覆盖并给予“审慎推荐”与80-87元目标价。
摘要
收购捷泰能源并拟置出汽车饰件资产,上市公司主业变更为光伏制造。上市公司钧达股份原主业为汽车塑料内外饰件。2021年9月,公司完成收购上饶捷泰新能源科技51%的股权,2018、2019年捷泰电池出货量位居全球前五,以2020年收入口径测算,备考的并表后电池业务占比超过70%,并且公司在2022年1月份披露拟置出钧达原来的汽车饰件业务,上市公司主业变更为光伏制造。
捷泰科技是有竞争力的第三方电池供应企业。捷泰科技前身为展宇新能源,公司于2010年设立电池工厂,2011年首期300MW电池项目投产,2015年产能突破GW,据PVinfolink统计,2018-2019年公司(展宇)电池出货排名位列第三、第四。因融资能力跟不上,加上之前对N型等电池新技术的不确定性,公司在上一轮光伏大发展中扩产节奏相对滞后,但公司过去长期在电池片领域深耕,积累深厚,有较强的竞争力和较大的潜力。
捷泰产能年轻有竞争力,在N型TOPCon领域率先布局和发力。2020年捷泰多晶电池产线全部停产并计提减值,2021年其产能从3GW扩产到8.2GW,公司较新的产线在尺寸兼容性、工艺先进性上都更有优势。公司已经披露未来几年投建16GW高效电池,其中2022年拟投产8GW的TOPCon产线。公司过去在TOPCon领域长期投入和布局,这一轮发力,带来的不仅是量的增长,有希望在N型电池领域成为领跑者之一。
电池片盈利显著回暖,新技术孕育变革。行业方面,放过去几年电池片环节扩产相对保守和节制,供需逐步向好,该环节在整个产业链的利润分配开始占据有利位置,光伏电池环节的盈利情况已经迎来比较显著的修复。从全产业链来看,目前电池由p型向n型转换是具有变革意义的技术迭代。从成熟度和经济性多个角度看,TOPCon将在今明年率先起量,新产能新工艺优势企业将先行受益。
投资建议:公司业务完成向光伏产业的转变,公司近几年开始快速扩张,并可能成为新技术领跑者之一。预测2022-2023年公司归上净利润2.49、4.61亿,给予“审慎推荐”与80-87元目标价。
风险提示:政策调整风险,新产线扩张不及预期,原材料价格波动。
一、公司概况
1、公司简介及股权结构
钧达原主业为汽车零部件。海南钧达有限公司成立于2003年4月,原主业为汽车塑料内外饰件。2017年海南钧达股份在深交所挂牌上市。
剥离汽车相关业务,公司主业变更为光伏制造
1)2021年9月公司完成重组,钧达通过江西产交所以支付现金的方式受让宏富光伏持有的捷泰科技47.35%股权,交易金额为13.3亿元;以协议转让方式受让上饶展宏持有的捷泰科技3.65%股权,交易金额为1.03亿元。重组完成后,公司持股捷泰达到51%,捷泰成为钧达控股子公司。上饶展宏作为业绩承诺方,承诺2021-2023年捷泰科技扣非归母净利润分别不低于2.1、2.7、3.1亿元。
2)钧达股份控股股东锦迪科技将持有11.14%股权转让给上饶宏富光伏(原捷泰科技股东)的间接控股股东上饶产投,一致行动人杨氏家族科技将所持有的3%股权转让给上饶产投,5%转让给捷泰科技持股平台上饶展宏。
3)从2020年收入口径看,并表后电池业务营收占比超过70%,经营主业发生实质性变更。2022年1月公司公告拟向杨氏家族科技出售所持有的苏州钧达车业科技、海南新苏模塑工贸等与公司原汽车配件相关资产组,交易完成后公司将成为单一主业的三方光伏电池厂。
2、管理团队
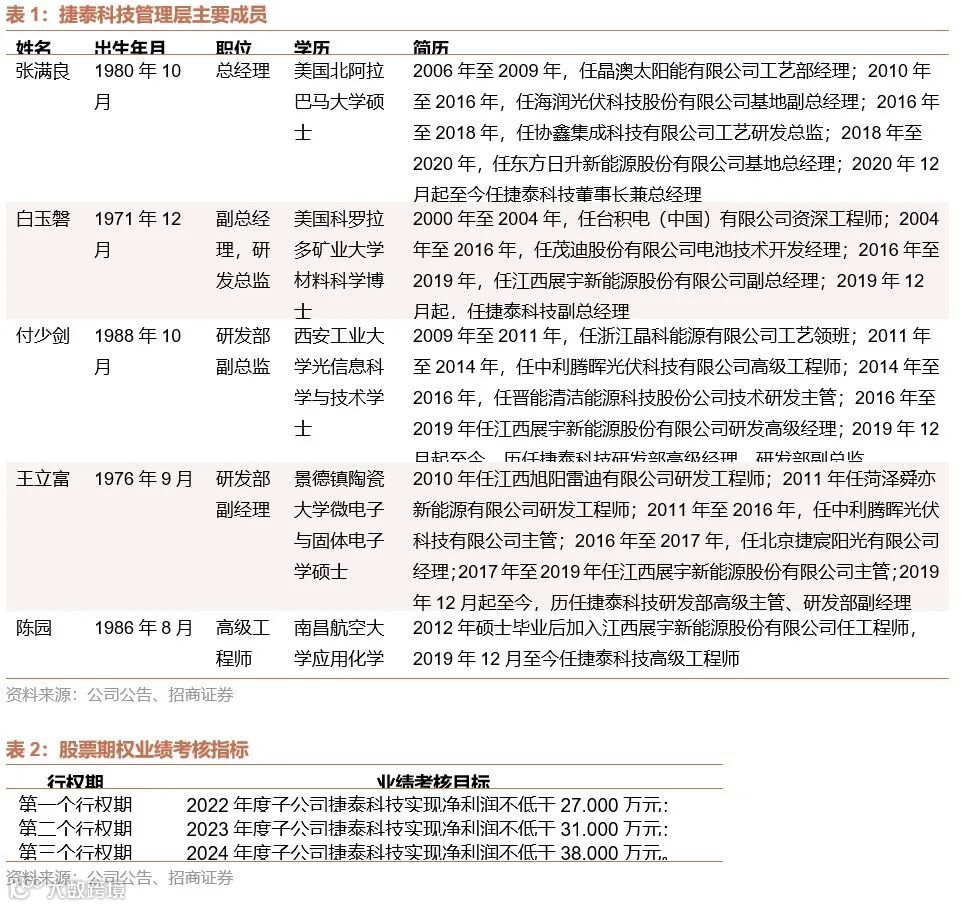
捷泰科技核心团队成员从业经验丰富,且多位具有深厚的研发积淀。总经理张满良曾任职于晶澳、海润、协鑫及日升等企业,从业经验丰富,副总白玉磐博士先后任职台积电、茂迪等,自2016年起在公司履职。其余高管均在光伏领域有较深积累。
2022年1月,公司完成股票期权激励计划,向捷泰科技核心团队109人合计授予277.6万份股票期权,行权业绩考核目标设置为2022-2024年间,捷泰科技扣非净利润分别不低于2.7/3.1/3.8亿元,激励方案有望进一步激活并购后企业活力。
3、产品与业务
捷泰科技定位专业的三方电池供应商,上游为硅片企业,下游面向组件环节。光伏电池片市场价格相对透明,定价参考主流市场报价。2020年公司停产多晶产线,全面转向单晶,主要产品覆盖166-210尺寸。2021年底公司公告N型电池扩产计划,产品结构将进一步升级。
4、财务分析
公司规划剥离汽车零部件相关资产,本节着重分析捷泰科技财务表现。
捷泰2020年完成单晶切换,计提多晶资产减值后,轻装上阵,盈利能力出色。2020年捷泰科技实现营收27.8亿,同比增加8%,毛利率14%。2019-2020年间捷泰对公司多晶产线分别计提减值损失1.5亿、3.3亿,大额减值造成当年净利润受损,而剔除上述项目后,2019-2020年捷泰科技实现净利润1.8亿、1.9亿。
考虑目前公司产线较新,多晶产线“包袱”出清后,公司盈利表现将会优化。2021年上游涨价造成电池环节整体盈利承压,捷泰科技上下游合作关系稳定保障较高的产能利用率,新投建大尺寸产能定价能力更优,以扣除偶发事项及非经常性损益口径测算,2019、2020及2021年公司单W盈利维持在3-5分。
扩产造成负债率上升。2019、2020年公司大规模扩建perc产线,由于公司融资渠道有限,债务性融资造成负债率短期内拉升,2019、2020、2021Q1公司负债率分别为49.9%、66.3%、67.8%。
二、捷泰科技是有竞争力的三方电池厂
1、历史出货领先,技术工艺积淀扎实
捷泰科技为专业的三方电池供应商。公司由展宇新能源电池业务分拆构建,展宇成立于2008年,公司在2010年即设立电池工厂,2011年首期300MW电池项目投产,2015年产能突破GW,据PVinfolink统计,2018-2019年公司电池出货排名至第三、第四。2017年前后光伏行业开始单晶替代进程,展宇在2020年公司停产所有多晶产线,截止2020年末公司单晶电池产能合计达到8.2GW。
技术工艺积淀深厚,处于行业领先位置。目前公司产品包括M6、M10、M12主流尺寸,perc量产转换效率达到23.5%,PID、LID参数处于行业领先位置。围绕光伏降本增效主旨,公司持续投入精力突破电池技术门槛,至2021三季末,捷泰获取专利104项(发明专利29项、实用新型65项),且公司研发和生产深度融合,立项产业化率超过90%。同时前瞻性的在N型包括TOPCon、HJT等方向部署。
2、既有产线较新,具备后发优势
公司在2020年完成了老旧产线的资产处置,轻装上阵,测算2021年非硅成本大致在0.18元/W上下。同时公司产线兼容大尺寸,预留了TOPCon升级空间,在新一轮竞争中胜算更大,保证较高的运转效率。
1)现有电池产线兼容大尺寸。公司既有8.2GW perc产线分别于2019年7月(3GW)、2021年5月(5GW)投产。其中2019年产线设计面向166,未来可改造至兼容182。2021年5GW产线直接面向182/210大尺寸。
大尺寸降本效果明显,趋势不可逆。预计2022年M10、M12大尺寸电池份额将进一步提升,相应的M6以下小尺寸产线面临较大的出清压力。公司既有产能尺寸结构适应需求演进趋势,保证产能的高效利用。
a)硅片环节,拉棒、切片尺寸增加摊薄设备人工成本,摊薄单W能耗;b)电池环节,产能以片数计,与面积正相关,大尺寸直接增加单台设备产能;c)组件环节,其一硅片尺寸增加形成的功率增加额为面积函数,而边框、焊带等均为边长/周长函数,摊薄辅材成本,其二大尺寸硅片减少电池片间距,提升CTM效率;系统环节,汇流箱、支架、变压器等同样受益通量效应摊薄。
2)预留TOPCon改造升级空间。捷泰科技TOPCon 高效太阳能电池项目已通过前期验证。除规划新建TOPCon产线外,既有产线预留了TOPCon改造升级空间。考虑未来1-2年TOPCon电池有希望迎来相对perc的性价比拐点,既有产线在追加升级后,仍可以维持较长的生命周期,且享受N型电池溢价。
3、客户结构稳定
公司与晶科能源等大客户保持良好的合作关系。公司大客户包括晶科能源、锦州阳光、英利等行业客户,电池片产品的第一大客户为晶科能源,2020、2021Q1收入占比达到44%、50%,晶科能源为全球领先的一体化组件供应商,2021年晶科产能结构为硅片32.5GW、电池24GW、组件45GW,捷泰是其电池环节的主要供应商之一。2021年底晶科推出搭载TOPCon电池的Tiger Neo系列组件,率先开始N型推广,钧达子公司捷泰在2021年底公告滁州8+8GW的N型电池扩张规划,有望在N型TOPCon等领域继续保持合作。
三、电池行业盈利触底回暖,新技术可能带来产业变革
1、电池片环节已进入盈利修复期
硅料价格高位重塑产业链利润分配格局,2021年电池环节处于底部。2021年硅料企业基本处在满产满销状态,上半年销售均价提升至10万/吨,三季度硅料价格维持在20万上下,十一后再次拉升,单吨净利润甚至超过10万。从公司业绩表现看,Q1-3通威净利润+78%,大全+799%,特变+233%),而下游包括电池、组件、电站等环节承压。尤其电池环节价格传导能力偏弱,第三方电池供应商毛利率压缩至个位,盈利空间处于底部。
2022年起,硅料价格平稳回调,产业利润重分配。2021年全球硅料产能合计56万吨,其中国内产能42万吨。11月开始,通威5+5万吨、协鑫2万吨颗粒硅、大全3.5万吨硅料产能投产爬坡,至年底硅料名义产能将爬升至约70万吨。2022年下半年包括通威内蒙古、新特内蒙古、协鑫乐山等项目有望投产,据硅业分会数据2022年硅料有效产能将达到85万吨。
Ø 硅料-装机:2022年全年硅料有效供应量对应装机240-260GW上下,预计全年装机需求约200-220GW,总量角度看供需仍然是平衡态。而考虑硅料主要增量产能在今年下半年释放,届时硅料价格将逐步调整至合理区间。
电池环节整体扩张节奏相对节制,有望迎来盈利修复。截止2021年底,国内硅料名义产能攀升至约230GW,单晶硅片达到385GW,电池、组件环节大致在400GW上下。2022年末,硅料名义产能将扩张至400GW,硅片近600GW,电池、组件大致在480-500GW上下。
硅料的瓶颈逐渐打破后,产业链利润格局将重新分配,电池环节盈利能力或恢复至合理区间,考虑2021年的底部现状,电池企业或是边际改善最明显的标的。从2021年12月下旬开始,硅料价格开始逐渐震荡回调,下游电池、组件盈利已开始修复回暖。
此外,假设TOPCon为代表的N型电池开启结构性替代,对N型结构性需求或更为旺盛,成熟的高效N型电池产能在初期的稀缺性也有希望形成一定溢价。
2、N型趋势明朗,TOPCon将率先上规模
光伏电池技术经历多轮迭代,按产业化成熟度分,可以大致分为1)perc主流成熟期路线、2)TOPCon、HJT发展导入期路线、3)IBC、钙钛矿等前沿方案。目前perc电池量产效率接近理论极限24.5%,且降本进程趋缓,进一步降板增效要在技术方案上突破。
2020年PERC市占率约86%,BSF电池市占率降至8.8%,N型份额仅为3.3%。但N型电池量产效率、极限效率都更高,且随着设备端、材料端的成本持续优化,N型尤其TOPCon已经开始由中试向规模化发展,截止目前规划产能接近百GW,在接下来一段时间市占率将逐步提升。
3、平价打开光伏成长空间
20年前后平价是光伏提速的第一个大节点。国内工商业售电价>居民售电价>脱硫煤标杆电价,光伏度电成本下降过程以此经过工商业用户侧平价(分布式)、居民用户侧平价(分布式)、发电侧平价(集中式)。2018年以来,国内部分地区光伏项目中标价格已降至煤电标杆电价以下,而目前光伏在全球范围已全面进入平价。
兼顾环保与经济性的光伏电源成为投建优先选项。2020年全球光伏新增装机容量139GW,同比增长21%(IEA PVPS),2021年国内光伏新增装机53GW,其中分布式装机29GW,同比增长87%,增量占比首次超过集中式。
从存量空间看,实际光伏电源的电量贡献占比在全球大部分地区仍处低位,渗透空间还远未饱和,平价后光伏装机将持续拉升。预测到2025年全球/中国光伏年新增装机有望达到350~400、110~130GW。
光+储平价后光伏将兼顾电能质量、经济性、环保性, 友好并网特性加速光伏电源渗透。光伏产业持续降本增效,同时电价整体抬升,未来3-5年有望在目前电源侧平价的基础上,进一步实现光伏+储能平价,光伏替代传统能源的速度将更快。
四、证券化后扩张能力更强,可能发力N型技术
1、上市后融资能力更强
重启扩张。2019年前后,国内光伏产业链进入扩张的大周期,公司融资渠道相对受限,也造成了产能扩张滞后。重组后公司融资渠道优化,钧达公告将“继续扩大太阳能电池片业务产能,以提升规模效应”。
2、TOPCon产能扩张领先
筹建8+8GW高效电池产能。公司在TOPCon技术路线上进行了长期研发探索,2021年完成项目验证,12月与安徽来安汊河经济开发区管委会签署《高效太阳能电池片生产基地项目投资合作协议》,计划投资112亿建设16GW高效电池片项目。项目预期在2022年下半年投产爬坡,成为国内首批大规模量产的TOPCon产线。
优惠扶持政策放大成本优势。依据协议内容,经开区将依照公司需求提供厂房及配套设施,并免费租赁给公司使用6年。设备厂房的成本减省缓解资金压力,摊薄公司产品的成本水平。
五、盈利预测
公司完成捷泰科技权益收购,并且已披露将会置换出钧达股份原汽车内外饰业务,上市公司未来主业就是光伏电池片等相关业务。捷泰科技过去长期在电池片领域耕耘,2020年完成老旧多晶产线减值,2021年产线从3GW扩产到8.2GW,产能更新,成本优势显著。公司过去在N型领域长期布局和投入,近期披露规划投建16GW光伏电池,其中一期8GW将采用TOPCon路线,未来其盈利情况与出货量都将进一步提升。行业方面,放过去几年电池片环节扩产相对保守和节制,供需逐步向好,该环节在整个产业链的利润分配开始占据有利位置,光伏电池环节的盈利情况已经迎来比较显著的修复。首次覆盖并给予“审慎推荐”与80-87元目标价。
风险提示
1) 产业政策调整风险:光伏行业发展与国家地方政策高度相关,“双碳”趋势下新能源发展势头良好,但若政策调整或影响行业发展节奏。
2) 新产线扩张不及预期:公司规划8+8GW高效电池项目,若项目未能如期投产将影响公司产销交付及在N型领域的领先优势。
3) 原材料价格波动:2021年硅料价格拉升造成电池环节盈利承压,随新产能投放硅料供需格局改善。但若上游产能释放节奏低于预期造成价格波动,或影响电池环节盈利。
附:财务预测表
分析师承诺
负责本研究报告的每一位证券分析师,在此申明,本报告清晰、准确地反映了分析师本人的研究观点。本人薪酬的任何部分过去不曾与、现在不与,未来也将不会与本报告中的具体推荐或观点直接或间接相关。
◾游家训:浙江大学硕士,曾就职于国家电网公司上海市电力公司、中银国际证券,2015 年加入招商证券,现为招商证券电气设备新能源行业首席分析师。
◾刘珺涵:美国克拉克大学硕士,曾就职于台湾元大证券,2017年加入招商证券,覆盖新能源汽车中游产业。
◾刘巍:德国斯图加特大学车辆工程硕士,曾就职于保时捷汽车,沙利文咨询公司,2020年加入招商证券,覆盖新能源车产业链、工控自动化。
◾赵 旭:中国农业大学硕士,曾就职于川财证券,2019年加入招商证券,覆盖风电、光伏产业。
◾张伟鑫:天津大学电气工程硕士,曾就职于国金证券,2021年加入招商证券,覆盖新能源发电产业
投资评级定义
◾公司短期评级
以报告日起6个月内,公司股价相对同期市场基准(沪深300指数)的表现为标准:
强烈推荐:公司股价涨幅超基准指数20%以上
审慎推荐:公司股价涨幅超基准指数5-20%之间
中性: 公司股价变动幅度相对基准指数介于±5%之间
回避: 公司股价表现弱于基准指数5%以上
◾公司长期评级
A:公司长期竞争力高于行业平均水平
B:公司长期竞争力与行业平均水平一致
C:公司长期竞争力低于行业平均水平
◾行业投资评级
以报告日起6个月内,行业指数相对于同期市场基准(沪深300指数)的表现为标准:
推荐:行业基本面向好,行业指数将跑赢基准指数
中性:行业基本面稳定,行业指数跟随基准指数
回避:行业基本面向淡,行业指数将跑输基准指数
特别声明
本公众号不是招商证券股份有限公司(下称“招商证券”)研究报告的发布平台。本公众号只是转发招商证券已发布研究报告的部分观点,订阅者若使用本公众号所载资料,有可能会因缺乏对完整报告的了解或缺乏相关的解读而对资料中的关键假设、评级、目标价等内容产生理解上的歧义。
本公众号所载信息、意见不构成所述证券或金融工具买卖的出价或征价,评级、目标价、估值、盈利预测等分析判断亦不构成对具体证券或金融工具在具体价位、具体时点、具体市场表现的投资建议。该等信息、意见在任何时候均不构成对任何人的具有针对性、指导具体投资的操作意见,订阅者应当对本公众号中的信息和意见进行评估,根据自身情况自主做出投资决策并自行承担投资风险。
招商证券对本公众号所载资料的准确性、可靠性、时效性及完整性不作任何明示或暗示的保证。对依据或者使用本公众号所载资料所造成的任何后果,招商证券均不承担任何形式的责任。
本公众号所载内容仅供招商证券股份客户中的专业投资者参考,其他的任何读者在订阅本公众号前,请自行评估接收相关内容的适当性,招商证券不会因订阅本公众号的行为或者收到、阅读本公众号所载资料而视相关人员为专业投资者客户。
一般声明
本公众号仅是转发招商证券已发布报告的部分观点,所载盈利预测、目标价格、评级、估值等观点的给予是基于一系列的假设和前提条件,订阅者只有在了解相关报告中的全部信息基础上,才可能对相关观点形成比较全面的认识。如欲了解完整观点,应参见招商证券网站(http://www.cmschina.com/yf.html)所载完整报告。
本公众号所载资料较之招商证券正式发布的报告存在延时转发的情况,并有可能因报告发布日之后的情势或其他因素的变更而不再准确或失效。本资料所载意见、评估及预测仅为报告出具日的观点和判断。该等意见、评估及预测无需通知即可随时更改。
本公众号所载资料涉及的证券或金融工具的价格走势可能受各种因素影响,过往的表现不应作为日后表现的预示和担保。在不同时期,招商证券可能会发出与本资料所载意见、评估及预测不一致的研究报告。招商证券的销售人员、交易人员以及其他专业人士可能会依据不同的假设和标准,采用不同的分析方法而口头或书面发表与本资料意见不一致的市场评论或交易观点。
本公众号及其推送内容的版权归招商证券所有,招商证券对本公众号及其推送内容保留一切法律权利。未经招商证券事先书面许可,任何机构或个人不得以任何形式翻版、复制、刊登、转载和引用,否则由此造成的一切不良后果及法律责任由私自翻版、复制、刊登、转载和引用者承担。
扫描二维码,持续关注
公众号ID:jiaxun-you
【领域】电力设备、自动化、新能源汽车、新能源发电
【业务】研究、证券化、投融资

