◾公司在国内率先实现NCM811大规模量产,高镍产品技术水平和生产规模均处于领先地位。随着三元正极高镍化趋势的逐步确立,下游需求快速释放带动公司高镍产品出货快速增长。同时,公司正极产能进入快速释放期,预计2021、2022年底产能有望扩张至12、25万吨,并且凭借建设方案、设备的自主设计能力,建设周期、投资额均低于同行。此外,公司前驱体产能也在加速扩张。随着出货快速增长后的规模效应体现,以及高镍前驱体自供比例提升,公司盈利能力有望持续提升。首次覆盖给予“强烈推荐-A”评级,目标价160-178元。
摘要
高镍三元龙头,竞争力领先。自2014年公司成立之初便确立了坚持高镍化的发展战略,于2017年成为国内首家实现NCM811 大规模量产的企业。公司的NCM811系列产品持续迭代,目前已是第三代量产产品,产品性能方面在行业内持续领先,同时公司的超高镍Ni90产品也开始走向市场。凭借优秀的产品性能,公司成为宁德时代高镍主力供应商,并积极开拓海外大客户,目前在三元正极市场的份额约13.5%。
正极、前驱体产能快速扩张。公司2020年三元正极产能约4万吨,预计2021年底湖北、贵州及韩国产线陆续达产,年末产能达12万吨,2022年末规划产能25万吨,产能持续扩张。公司产能设计方案自主完成,并掌握设备设计能力,单位产能投资额约3.4亿,低于行业平均,折旧更低。同时前驱体产能建设也在提速,IPO募投的6万吨前驱体产能将于2021年底和2022年初逐步投产,2022年底前驱体产能有望达到9万吨。伴随新客户拓展与原有大客户的需求增长,公司有望实现快速增长。
盈利能力持续提升。随着公司正极出货快速增长后规模效应体现,以及高镍前驱体自供比例提升,公司单吨盈利同比实现较快增长,经测算2021年Q3公司单吨扣非净利润约1.45万元/吨,去年全年约为0.6万元/吨,公司正处于量利齐升的高速发展期。
三元正极高镍化趋势确立。高镍三元的优势在于对电池能量密度的提升以及成本降低,并有效提升电动车的续航里程。同时随着镍含量上升,三元正极中成本占比最高的钴元素的用量将有效降低,相较于NCM523,每kg NCM811的所需的硫酸钴用量约为0.42kg,降低了近60%,可有效降低电池成本。随着下游车企特斯拉、蔚来、奔驰、宝马等陆续推出高镍车型,针对高端车系,车型对续航里程的要求越高,整车厂越来越多的采用高镍三元方案,这使得高镍三元装机量占比持续增长,2021年1-7月国内高镍三元装机量约13.7Gwh,同比增长超过140%,在三元电池中的占比超过40%。
投资建议:预测2021、2022年公司实现归上净利润8.4、17.2亿,首次覆盖给予“强烈推荐-A”评级,目标价160-178元。
风险提示:新能源汽车政策和销量低于预期,产品结构升级进度低于预期,产能建设不及预期。
一、高镍三元龙头,竞争力领先
1.1 发展历程
公司由中韩产业专家共同打造。容百科技主要从事锂电池正极材料及前驱体的研发、生产和销售,前身为宁波金和新材料公司,于2014年9月重组成立,团队由中韩两国具有丰富产业经验的专家共同打造。
深耕高镍三元。2015年容百控股、上海容百将所投资的湖北容百、JS株式会社、EMT 株式会社注入注入金和锂电,形成目前的主营业务板块。2016年成功突破了高镍三元关键工艺技术,并于2017年成为国内首家实现NCM811 大规模量产的企业。公司持续稳步推进高镍产品技术的研发,无论在高镍技术水平还是生产规模都处于行业领先地位。
1.2股权结构
公司股权结构稳定。截止2020年底,董事长白厚善先生为公司实际控制人,通过上海容百新能源投资企业(有限合伙)、北京容百新能源投资管理有限公司、北京容百新能源科技投资管理有限公司等合计持股约27.89%。
员工激励充分。公司设有三个员工持股平台,共青城容诚投资管理合伙企业(有限合伙)、共青城容科投资管理合伙企业(有限合伙)、共青城容光投资管理合伙企业(有限合伙),其中容诚合伙直接持有公司3.38%股份。董监高及核心技术人员通过员工持股平台间接持有公司股份,股权激励充分。2020年10月29日首次发布限制性股票激励计划,12月16日向激励目标首次授予限制性股票,并在2021年7月7日公司发布新的限制性股票激励计划,授予135位高管等激励对象2,022,000股,其中第一类限制性股票674,000股,第二类限制性股票1,348,000股。业绩考核年度为2022-2024年三个会计年度,考核目标高,有利于公司长期发展。
1.3管理层及核心人员介绍
公司核心技术人员由中韩背景的行业专家组成。董事长白厚善先生是锂电材料行业资深技术专家、教授级高级工程师,拥有超过30年的锂电正极材料研发经验,曾任当升科技总经理超过10年。副董事长刘相烈先生曾任三星SDI材料药品制造部长、L&F锂电正极材料事业部总经理等职务,为韩国著名锂电材料专家,行业研发经验超30余年。同时,公司管理团队在上游冶金、前驱体、正极材料领域均具备深厚的经验与积累。
1.4 主营业务
公司主打高镍三元正极材料及前驱体。2017年公司成为国内首家实现NCM811大规模量产的企业,NCM811出货占比迅速攀升,2020年公司NCM811出货约2.1万吨,同比增长94%,2021年上半年高镍三元出货约1.8万吨。NCM811产品的高克比容量、优秀的循环性能以及低成本使得三元动力电池领域的高镍化趋势愈发明显(高能量密度需求)。公司的NCM811系列产品持续迭代,目前已是第三代量产产品,产品性能在行业内领先,同时公司的超高镍Ni90产品也开始逐步走向市场。
1.5 财务分析
公司自2020年下半年起盈利能力快速修复。2020年公司实现营收、归上净利、扣非净利约37.95、2.13、1.6亿元,同比减少9.43%、增长143.73%、增长183.72%。2021年H1公司实现营收、归上净利、扣非净利35.92、3.21、2.64亿元,同比增长191.7%、491.4%、443.2%。2021年上半年公司毛利率达到14.4%,盈利能力明显回升,主要系随着公司持续满产规模效应体现,以及高镍前驱体产能利用率提升带动盈利能力回升。
报表比较扎实。公司现金流持续优化,2020年经营现金流净额与税后净利润比达338.26%,同比增加202个百分点。赊销比呈现下降趋势,2020年为21.46%,同比减少3个百分点,2021年上半年赊销比同比减少18.97个百分点,存货营收比也在快速下降主要系公司产销两旺,整体保持比较优秀的现金流回款能力。同时,公司2020年负债率26.81%,保持相对稳定。公司回报率也在明显提升,2021年上半年公司ROE、ROA、ROIC分别为6.88%、4.43%、6.4%,分别同比增长5.6、3.5、5.3个百分点,报表整体较为健康。
1.6、高镍技术领军,研发体系成熟
公司三元高镍正极出货量第一。容百科技是国内三元正极材料的领先企业,高镍产业化进度领先。2020年公司三元正极出货量2.6万吨,市占率14%,其中高镍正极出货量市占率近47%,居于国内首位。2021年上半年高镍正极出货量约1.8万吨,市占率仍保持行业领先。
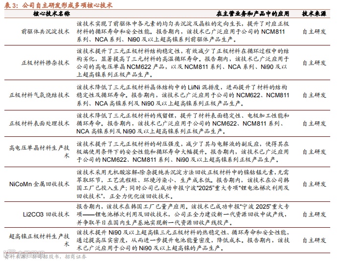
产业化进度领先,高镍技术成熟度更高。公司自主研发形成产业领先的前驱体共沉淀技术、正极材料气氛烧结技术、正极材料表面处理技术、高电压单晶材料生产技术等,是国内最早推出单晶NCM523、NCM622正极材料的企业,也是首家实现高镍NCM811大规模量产的正极企业,已实现高镍三元的多代迭代。
从产品参数看,几家国内的正极材料企业间未形成明显的差异。而公司在产业化进度上更为领先,在市场对高镍产品安全性格外重视的背景下,容百率先被CATL等主流大厂认可,批量装机并可靠运行让公司产品的成熟度具备较强说服力。
持续研发投入维持技术优势地位。公司设立中央研究院,形成“集团层、事业部层、工厂层”三级研发组织架构,融合中韩研发资源。2020年末,公司研发人员数量为287人,研发团队规模领先同业公司。2016年以来公司研发支出整体呈现增长趋势,占营业收入比例维持在4%上下。据公司公告,2020年公司新增专利数目37件,累计达到119件,领域覆盖正极、前驱体制造工艺及制造装置等,自主技术体系基本建立完善。作为正极领域的“新面孔”专利总数快速追进老牌企业,体现了公司的技术研发实力。
前瞻储备新一代技术。电池应用场景的不断延拓,电池领域的技术革新还远未到稳态。除三元体系外,公司开展全固态电池材料、钠电池材料、富锂锰基材料的研发,有望在未来电池材料体系的演进中领先身位。
二、公司加速扩产,下游客户高需求未来业绩有保障
2.1、产能快速释放
2021年起,公司产能进入快速扩张期。2020年公司已建成正极产能4万吨,2020年下半年启动国内外产能新一轮扩建,预计2021年湖北、贵州及韩国产线陆续达产,年末规划产能12万吨。
公司在全球设厂,海外市场增长空间大且盈利能力更强。自2021年起,公司正极产能提升明显加速,国内方面,公司在贵州遵义投资建设年产10万吨正极材料生产线二期及后续项目,二期项目将于年内完成;国外方面,公司在韩国投资建设高镍正极材料产业基地,一期建设2万吨/年,预计于2025年建设完成总产能7万吨/年,并且逐步开辟海外产线,形成中+韩+欧+美的全球产能空间分布,覆盖全球主要电动化片区。
2.2、下游深度绑定电池大厂,产品销量有望快速增长
深入合作宁德时代等电池大厂,公司销量有望持续高增。高镍产品的优势带动公司下游客户顺利延拓,2018年公司成为宁德时代高镍正极材料供应商,当年交易额达到2.1亿,测算销量接近千吨。2019年公司第一大客户销售额大幅拉升至20.6亿,测算销量或超过万吨(假设交易单价18~19万元/吨),以1700~2000吨/GWh的单耗假设测算,对应811电池装机容量在4~6GWh,显示公司已成为宁德时代高镍正极的主要供应商。除宁德时代以外,公司也是孚能科技、亿纬锂能、蜂巢能源等电池厂的正极供应商,海外方面进入SK供应链,下游渠道通畅将保证公司产能的顺利消化。
宁德时代供应的高镍车型销量向好。宁德时代为蔚来、宝马、小鹏、威马、爱驰等车企提供三元高镍电池,2021年1-7月宁德时代国内供应的高镍车型电池装机量达到5.7GWh。2020年使用宁德时代供应电池的车型销量总计超10万台,且年报表示,海外市场赢得多个重点客户关键平台定点,811体系产品在海外实现大批量交付。
公司客户积极进行产能扩张。宁德时代下游中生产高镍车型的客户众多,其中宝马5系、蔚来ES6、小鹏G3以及蔚来ES8这4个车型2021年1-5月国内总销量同比增长涨幅分别为18.5%、62.5%、179.2%以及492.8%。作为供应商,宁德时代积极扩产,在宁德相继规划了漳湾区、车里湾、福鼎三大基地,并在四川宜宾、江苏溧阳、广东肇庆等地相继投建扩产项目以应对高需求。
海外电池生产企业中,韩国SKI在中国、韩国、匈牙利和美国均有生产基地,并将原计划2025年扩产125GWh升到200GWh,增幅60%。作为公司主要客户,宁德时代与SKI的大幅度扩产,使其对正极材料需求稳步增长,保证公司出货量高增。
三、高镍正极龙头,快速扩产有望量利齐增
3.1、产能利用率提升,盈利能力转好
下游高景气度拉动产能利用率回暖,单吨盈利能力提升。2019年公司湖北四期、贵州1-1期新增产能投产,且同期计提比克电池坏账约1亿元及2020年上半年疫情的阶段性扰动造成了过去两年产能利用率下降,公司正极单吨盈利能力下滑,于2020年达到底部。2021年行业高景气背景下,公司产能利用率恢复,带动盈利能力明显回升,公司单吨盈利保持季度环比增长,经测算公司2021年Q2单吨扣非净利润约1.45万元,预计Q3也将维持该盈利水平。
单位产能投资额显著低于同业。公司新建生产基地项目设计、方案实施自主完成,且掌握设备设计能力,单位产能投资额较行业均值更低。公告显示公司每万吨材料产能投资额大致为3.4亿,相较竞争企业有望带来1000~2000元/吨左右的折旧成本优势。
前驱体自供提供毛利优化空间。公司具备前驱体生产自供能力,但正极产能快速扩张造成短期内自供比例下降,2019~2020年前驱体自供比例不及20%,影响了公司毛利水平。2019年公司IPO募投6万吨前驱体项目,将于2021年底至2022年初开始分期达产,预计2022年底公司前驱体产能将达到9万吨,届时将进一步优化公司盈利空间。
四、三元正极高镍化已确立
4.1高镍在三元正极材料中占比持续提升
目前国内主要的三元材料是NCM,随着镍钴锰三种元素的比例不同,三元材料的物理性能和化学性能会有所差异。三种元素中只有镍和钴具有电化学活性,在充放电的过程中能够贡献容量。镍含量的提升有助于容量和循环性能的提升,钴元素稳定层状结构,起到提升电导率减低阻抗的作用,锰能够降低成本,提升热稳定性和安全性能。
高镍三元就是将镍元素的含量提高(一般来说镍的摩尔分数大于0.6),同时降低钴和锰的含量,以获得更高的比容量和倍率性能。此外,高镍三元也包括Al(过渡金属)代替Mn形成的NCA材料。
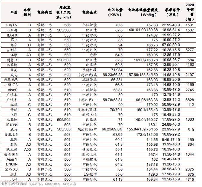
高镍是三元正极的发展趋势。随着市场对于乘用车续航能力要求的提高,高镍化成为发展的主要方向,高镍正极能量密度高,具备续航里程优势,在三元材料中的额占比快速提升。三元市场主要分为5系及以下、6系、8系和NCA系列,从各个型号的比例上来看,NCM523仍然是在三元材料中占比较大,但是NCM811所占比例正在快速提升,从2018年的6%迅速提升至24%。在下游装机量中,高镍三元电池在三元电池中的装机量占比也由2019年的7.9%,快速提升至今年前7月的40.4%。
高镍三元的能量密度优势明显。镍含量的提高能够有效地提高能量密度,NCM811的比容量约为195 mAh/g,相较NCM523提高了约22%,宁德时代的NCM811电池单体能量密度达到240 Wh/kg,系统能量密度可以达到182 Wh/kg。高能量密度意味着在同等电池重量的情况下拥有更高的电量,因此带来长续航能力。
NCM811具有一定成本优势。三元正极的成本中原材料占比达到80%以上,控制原材料采购成本十分关键。通过对不同型号三元材料成本的拆分,NCM811的原材料为17.01万元/吨,低于NCM523和NCM622系列,NCM811的成本优势将在高镍产品实现大规模产业化后更加凸显。
4.2高镍三元材料发展历史
在高镍产品的研发中,容百科技是国内首家实现 NCM811 系列产品量产并应用于国际主流终端车企的正极材料生产企业,NCM811 系列产品技术与生产规模均处于全球领先。产品已进入到多家著名车企的产业链当中。
中国动力电池装机量中三元材料占比基本稳定在60%以上,2021年动力电池正极材料领域三元材料占比略微下滑。2021年8月,三元材料占比达到43%,呈现下降趋势,主要系磷酸铁锂电池返潮所致。
中国三元材料中高镍三元比例正在快速提高。从各个型号的比例上来看如今NCM523仍然是三元材料市场主流,但是NCM811所占比例正在快速提升,从18年的6%迅速提升至24%。随着国内能够量产NCM811的企业增加,这一比例有望持续增长。
4.3 高镍三元材料制备难度较高具有技术壁垒
高镍低钴趋势更加考验技术及工艺制造能力。三元电池中,提高Ni元素含量可提高材料活性获得更高的比容量,但增加Li和Ni元素含量会降低放电容量和热稳定性;Co元素含量提升可减少Li、Ni混排带来的循环寿命下降、热稳定性变差的问题,增加材料的有序性提高放电容量;Mn元素稳定晶体结构,提升循环性能。高镍三元材料在前驱体烧结和材料生产环境上要求极为苛刻,有效产能释放难度极高,对动力锂电池对生产环节要求极高;随着高镍低钴的趋势,在提高锂电池的能量密度及高可容量,降低成本的前提下,保证材料结构性稳定、电池的安全性及热稳定性、延长续航里程等的技术能力和工艺制造的要求也更加严苛。
制造工艺更复杂,仅部分头部企业可以大规模量产。高镍三元和低镍三元在工艺流程上大致相似,但工艺细节存在差异。氢氧化锂的碱性更强,与普通三元材料的区别主要在于,高镍前驱体制备难度大、锂源采用分解温度更低、振实密度和倍率性能更好的一水合氢氧化锂。在核心的窑炉煅烧环节,煅烧温度、时间、气氛控制对正极材料容量、首效、循环性能等影响较大。一般而言高镍三元材料需要在低于800℃的纯氧环境中多次烧结,工艺更为复杂。此外,在粉碎、分级等环节针对高镍三元材料采用的工艺也更为复杂。高镍三元在充放电过程存在阳离子混排导致降低首次充放电的效率、热稳定性差、倍率性能低等问题,目前仅容百、巴莫、当升、长远等国内头部企业具备比较完善的解决方案。
4.4 整车厂陆续推出高镍三元车型
随着中上游NCM811正极产品的逐步成熟,各整车厂自2019年开始陆续推出高镍车型。宁德时代于2019年推出NCM811电池,正式将高镍电池引入公众视野。蔚来汽车成为第一个公开表示采用宁德时代811电池的知名纯电车企在ES6汽车上搭载NCM811电池。至2021年上海车展之际,国内外车企如奔驰、宝马、奥迪、本田、极氪、极狐、欧拉、蔚来、小鹏、哪吒、零跑、智己、一汽红旗、上汽大众等发布高镍车型。高端车型系列中三元正极材料的高镍化趋势明显。
多家车企未来计划发布更多高镍车型,高镍化趋势仍在持续。在今年4月的上海车展上,不少概念车型如奔驰VISION AVTR、蔚来EVE、丰田BZ 4X、雷克萨斯LF-Z、上汽名爵Cyberster等,都计划搭载高镍三元电池。海外方面,LG化学于今年7月开始向特斯拉供应NCMA四元电池,该电池含镍量高达90%,钴含量大幅下降,计划应用在特斯拉上海工厂生产的Model Y车型上。
高镍车型在续航能力方面具有明显优势,在长续航车型中占比较高。常规三元电池的能量密度低,较难满足长续航里程的要求。而高镍三元电池凭借高能量密度的特性能够提高车辆续航里程,主要配套长续航里程车型和中高端车型,在500km+续航里程车型中占比较高。目前在售的500km+续航里程的纯电车型中,采用三元锂电池的车型共有45个,其中25个车型搭载了高镍三元电池,占比56%。550km+续航里程的车型共有19个,其中14个车型搭载了高镍三元电池,占比73%。在600km+续航里程的车型中,高镍车型的占比更高,12个车型中有9个为高镍车型,占比75%。相比之下,采用磷酸铁锂电池方案且续航里程达到500km以上的,只有比亚迪的纯电动乘用车。由此可见,对续航里程的要求越高,整车厂就越倾向于采用高镍三元方案,高镍车型在满足续航需求方面优势显著。
盈利预测
公司深耕高镍三元领域,在国内首先实现NCM811 大规模量产,无论在高镍产品的技术水平还是生产规模都处于领先地位。随着三元正极高镍化趋势的逐步确立,下游需求快速放量带动公司高镍产品出货持续高增长。
同时,公司正极产能进入快速释放期,预计2021、2022底产能有望扩张至12、25万吨,并且凭借建设方案、设备的自主设计能力,建设周期、投资额均低于同行。此外,公司前驱体产能也在加速扩张。随着公司出货快速增长后的规模效应体现,以及高镍前驱体自供比例提升,公司盈利能力有望持续提升。
预计2021、2022年公司实现归上净利润8.4、17.2亿,首次覆盖给予“强烈推荐-A”评级,目标价160-178元。
风险提示
1、新能源汽车销量低于预期:
如果受到产业政策变化、配套设施建设和推广、客户认可度等因素影响,可能导致新能源汽车市场需求出现低于预期情况。
2、高镍三元渗透率提升低于预期:
公司目前的高镍三元产品的安全性与可靠性存在提升空间,其渗透率的提升速度可能出现低于预期的风险。
3、产能建设不及预期:
公司正极和前驱体产能正处在快速扩张中,可能出现投产进度不达预期的风险。
附:财务预测表
分析师承诺
负责本研究报告的每一位证券分析师,在此申明,本报告清晰、准确地反映了分析师本人的研究观点。本人薪酬的任何部分过去不曾与、现在不与,未来也将不会与本报告中的具体推荐或观点直接或间接相关。
◾周铮:招商证券化工行业首席分析师。金融学硕士,2015年加入招商证券。曾供职于天相投顾、华创证券、方正证券。
◾曹承安:招商证券化工行业高级分析师。上海交通大学硕士,2020年加入招商证券,曾供职于中化国际、浙商证券。
◾赵晨曦:招商证券化工行业研究员。化学工程硕士,2021年加入招商证券,曾供职中国节能、首创证券。
◾游家训:浙江大学硕士,曾就职于国家电网公司上海市电力公司、中银国际证券,2015 年加入招商证券,现为招商证券电气设备新能源行业首席分析师。
◾刘珺涵:美国克拉克大学硕士,曾就职于台湾元大证券,2017年加入招商证券,覆盖新能源汽车产业链。
◾刘巍:德国斯图加特大学车辆工程硕士,曾就职于保时捷汽车、沙利文咨询公司,2020年加入招商证券,覆盖新能源车汽车产业链、工控自动化。
◾赵旭:中国农业大学硕士,曾就职于川财证券,2019年加入招商证券,覆盖新能源发电产业。
◾张伟鑫:天津大学电气工程硕士,曾就职于国金证券,2021年加入招商证券,覆盖新能源发电产业。
投资评级定义
◾公司短期评级
以报告日起6个月内,公司股价相对同期市场基准(沪深300指数)的表现为标准:
强烈推荐:公司股价涨幅超基准指数20%以上
审慎推荐:公司股价涨幅超基准指数5-20%之间
中性: 公司股价变动幅度相对基准指数介于±5%之间
回避: 公司股价表现弱于基准指数5%以上
◾公司长期评级
A:公司长期竞争力高于行业平均水平
B:公司长期竞争力与行业平均水平一致
C:公司长期竞争力低于行业平均水平
◾行业投资评级
以报告日起6个月内,行业指数相对于同期市场基准(沪深300指数)的表现为标准:
推荐:行业基本面向好,行业指数将跑赢基准指数
中性:行业基本面稳定,行业指数跟随基准指数
回避:行业基本面向淡,行业指数将跑输基准指数
特别声明
本公众号不是招商证券股份有限公司(下称“招商证券”)研究报告的发布平台。本公众号只是转发招商证券已发布研究报告的部分观点,订阅者若使用本公众号所载资料,有可能会因缺乏对完整报告的了解或缺乏相关的解读而对资料中的关键假设、评级、目标价等内容产生理解上的歧义。
本公众号所载信息、意见不构成所述证券或金融工具买卖的出价或征价,评级、目标价、估值、盈利预测等分析判断亦不构成对具体证券或金融工具在具体价位、具体时点、具体市场表现的投资建议。该等信息、意见在任何时候均不构成对任何人的具有针对性、指导具体投资的操作意见,订阅者应当对本公众号中的信息和意见进行评估,根据自身情况自主做出投资决策并自行承担投资风险。
招商证券对本公众号所载资料的准确性、可靠性、时效性及完整性不作任何明示或暗示的保证。对依据或者使用本公众号所载资料所造成的任何后果,招商证券均不承担任何形式的责任。
本公众号所载内容仅供招商证券股份客户中的专业投资者参考,其他的任何读者在订阅本公众号前,请自行评估接收相关内容的适当性,招商证券不会因订阅本公众号的行为或者收到、阅读本公众号所载资料而视相关人员为专业投资者客户。
一般声明
本公众号仅是转发招商证券已发布报告的部分观点,所载盈利预测、目标价格、评级、估值等观点的给予是基于一系列的假设和前提条件,订阅者只有在了解相关报告中的全部信息基础上,才可能对相关观点形成比较全面的认识。如欲了解完整观点,应参见招商证券网站(http://www.cmschina.com/yf.html)所载完整报告。
本公众号所载资料较之招商证券正式发布的报告存在延时转发的情况,并有可能因报告发布日之后的情势或其他因素的变更而不再准确或失效。本资料所载意见、评估及预测仅为报告出具日的观点和判断。该等意见、评估及预测无需通知即可随时更改。
本公众号所载资料涉及的证券或金融工具的价格走势可能受各种因素影响,过往的表现不应作为日后表现的预示和担保。在不同时期,招商证券可能会发出与本资料所载意见、评估及预测不一致的研究报告。招商证券的销售人员、交易人员以及其他专业人士可能会依据不同的假设和标准,采用不同的分析方法而口头或书面发表与本资料意见不一致的市场评论或交易观点。
本公众号及其推送内容的版权归招商证券所有,招商证券对本公众号及其推送内容保留一切法律权利。未经招商证券事先书面许可,任何机构或个人不得以任何形式翻版、复制、刊登、转载和引用,否则由此造成的一切不良后果及法律责任由私自翻版、复制、刊登、转载和引用者承担。
扫描二维码,持续关注
公众号ID:jiaxun-you
【领域】电力设备、自动化、新能源汽车、新能源发电
【业务】研究、证券化、投融资

