◾11月19号,拜登1.85万亿美元的《重建更好未来框架》在国会预算办公室公布了对其的预算估计报告后,获得众议院通过(220 VS 213)。接下来将移交参议院再次投票。该法案与11月5号通过的1.2万亿美元的《基础设施投资和就业法案》将共同组成拜登主要财政政策。
摘要
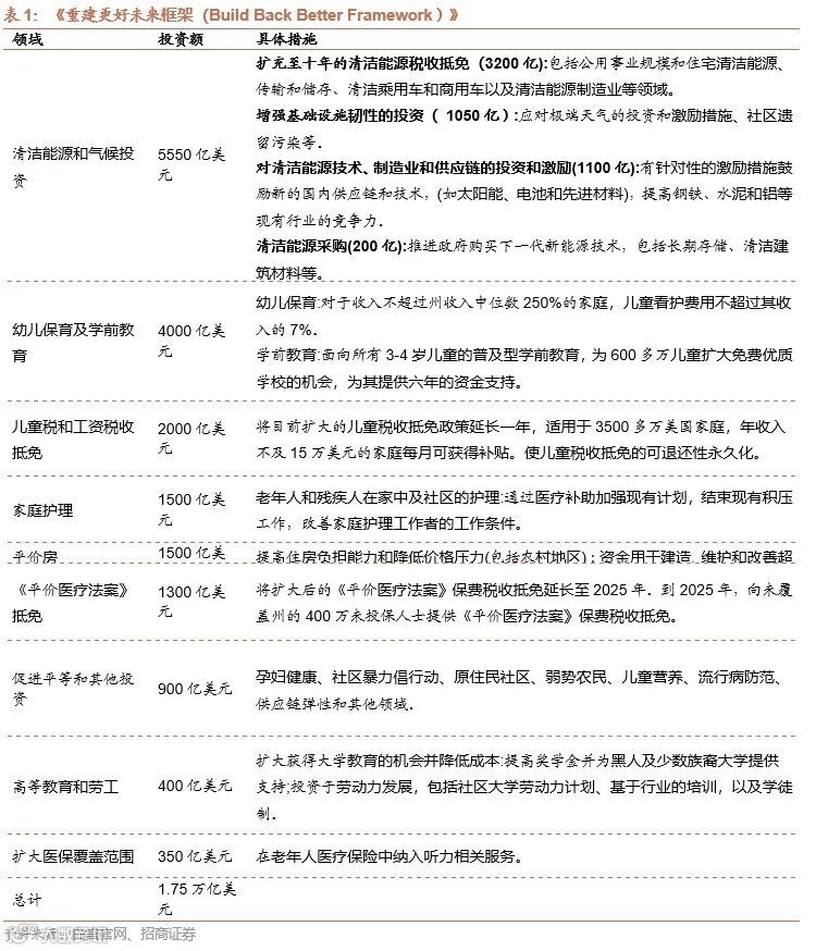
重建更好未来框架介绍。拜登的3.5万亿财政支出计划因受到共和党的强烈反对,10月28日拜登提出该框架最新版并将预算缩减至1.85万亿美元(1.75万亿财政支出+1000亿改革移民系统)。其中清洁能源投资部分被基本完全保留,约5550亿美元,以实现到2030年将温室气体排放量降低50-52%(相较于2005年)的目标。
电动车:每辆电动车最高可获1.25万美元补贴。根据众议院通过的版本,其中关于电车的补贴情况如下,a)2027年1月前,税收补贴7500美金(带电量小于40kwh则为4000美金)b)工会工厂组装,额外获得4500美金(最初版本为2500美金)税收补贴(目前主要适用车企为通用、福特、Stellantis,而特斯拉、Toyota被排除在外)。c)使用美国生产(至少50%以上零部件)的电池,额外补贴500美金(最初版本为2500美金)。合计最高单辆电动车可获得1.25万美金税收补贴。
光伏:ITC抵免额度调增、期限延至2026。依据《重建更好未来框架》,光伏项目ITC政策将延续至2026年,同时减免比例较当前26%提升4pcts,即在2022-2026年间符合条件的光伏发电投资企业将获得30%的税收抵免。此前基于ITC抵免额度退坡的假设,SEIA预测2024年美国装机或出现明显的回落。而考虑相关优惠扶持政策加码延期,美国光伏市场高景气度将持续,装机量或超预期,成长曲线更为平顺。
预计通过概率较大。众议院435人中222人为民主党,根据此次投票中220人赞成票看,民主党内部意见比较一致。未来几周法案将移交参议院再次投票,参议院民主党和共和党席位均为50席,平票则议长的最后一票有决定权,议长为副总统哈里斯,因此出现平票法案基本就可以通过。据媒体判断,参议院投票前的关键节点可能在12月底前是否能与参议院中民主党温和派达成一致,他们此前对该法案有担忧。
投资建议:电车中游未来3-4个季度或者更久应该都是高增长,多数公司估值在合理区间。锂电池继续推荐:宁德时代、亿纬锂能、蔚蓝锂芯、珠海冠宇(电子)/欣旺达(电子)。电池材料推荐与关注:当升科技/中伟股份/容百科技、璞泰来/贝特瑞、华友钴业(有色)、天赐材料/新宙邦、恩捷/星源、德方、芳源(有色)、振华。电气系统与结构件:宏发/法拉(电子)、震裕科技(机械)/科达利/斯莱克(机械)。
双碳背景下全球光伏市场高景气,推荐:组件:隆基股份、晶澳科技、天合光能;胶膜:福斯特、海优新材(化工);硅料:通威股份、特变/新特、大全能源;逆变器:阳光电源、锦浪科技、固德威;玻璃:信义光能、福莱特。
风险提示:新能源车促进政策落地、销量不及预期。新冠疫情未能得到有效控制造成芯片供给短缺。产业链价格波动。
一、《重建更好未来框架》获众议院通过
11月19号,拜登1.85万亿美元的《重建更好未来框架》在国会预算办公室公布了对其的预算估计报告后,获得众议院通过(220 VS 213),接下来将移交参议院再次投票。该法案与11月5号通过的1.2万亿美元的《基础设施投资和就业法案》将共同组成拜登财政政策。
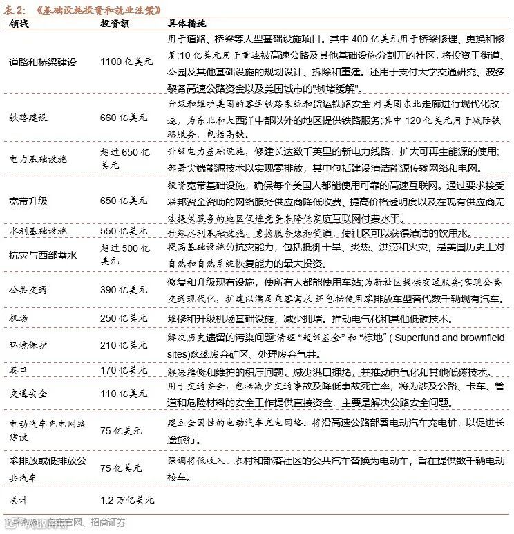
《基础设施投资和就业法案》(Infrastructure Investment and Jobs Act)介绍。最初法案的版本为2.3万亿美元的“美国就业计划”(Job Plan),民主党为了争取共和党对基建法案的支持,做出了一定妥协,部分剔除了新能源等环保措施(原有法案中其中针对清洁能源的税收减免3630亿美元、电动车1570亿美元等),主要保留了对传统基建投资的内容。目前预算总额为1.2万亿美元,主要针对美国基础设施建设增加大量投资。2021年11月5号,该法案在众议院投票通过(228vs206)。
3.5万亿财政支出计划介绍。8月9号,“美国就业计划”中剩余部分(即除去传统基建投资部分)和“美国家庭计划”合并构成了3.5万亿美元的财政支出计划。
重建更好未来框架介绍。拜登的3.5万亿财政支出计划因受到共和党的强烈反对,10月28日拜登提出该框架最新版并将预算缩减至1.85万亿美元(1.75万亿财政支出+1000亿改革移民系统)。其中清洁能源投资部分被基本完全保留,约5550亿美元,以实现到2030年将温室气体排放量降低50-52%(相较于2005年)的目标。
预计通过概率较大。众议院435人中222人为民主党,根据此次投票中220人赞成票看,民主党内部意见比较一致。未来几周法案将移交参议院再次投票,参议院民主党和共和党席位均为50席,平票则议长的最后一票有决定权,议长为副总统哈里斯,因此出现平票法案基本就可以通过。根据美国媒体判断,参议院投票前的关键节点可能在12月底前是否能与参议院中民主党温和派达成一致,他们此前对该法案有担忧。
二、美国电动车补贴政策迎大幅加强
新版补贴政策中单辆电动车最高可获1.25万美元补贴(现有补贴为7500美金)。根据众议院通过的版本,其中关于电车的补贴细节如下,
a)2027年1月前对于符合要求的电动车提供7500美金的税收补贴(带电量小于40kwh则为4000美金)。
b)对于工会工厂组装的电动车将额外获得4500美金(最初版本为2500美金)税收补贴(目前主要适用车企为通用、福特、Stellantis,而特斯拉、Toyota被排除在外)。
c)使用美国生产(至少50%以上零部件)的电池再额外补贴500美金(最初版本为2500美金)。
合计最高单辆电动车可获得1.25万美金税收补贴。
美国新能源车市场仍处于初级阶段,未来发展有望持续加速。近年来相较于中欧的新能源车市场,相比之下美国的新能源车市场发展较为缓慢,2020年美国电动乘用车销量约为33.2万辆,渗透率2.2%。主要系美国党派对立严重,特朗普政府对上届政府方针全盘否定阻碍了美国新能源补贴政策的及时更新。2021年以来美国电动车市场呈现加速趋势,美国电动车的月度销量、渗透率已经开始不断攀升,已达约5.5万辆、5%左右。而随着未来更强有力的新能源车补贴政策落地,明年美国新能源车市场有望复刻中欧市场的辉煌,成为世界新能源车市场的主要增长极。
三、美国光伏市场将延续高景气
《重建更好未来框架》如期落实,将延长并调增太阳能ITC抵免额度,提供PTC抵免。
1)太阳能ITC(Investment Tax Credit)原定于2023年逐步下调税收减免比例。ITC政策是美国光伏产业的主要扶持政策之一,对项目投资方提供约定额度的税收抵免。2006年通过以来ITC经过数次递延,自2020年减免比例由30%调降至26%,且2022年为26%减免最后一年,23年开始降逐渐的退坡。
2)ITC或延至2026,减免比例调增至30%。依据《重建更好未来框架》,光伏项目ITC政策将延续至2026年,同时减免比例较当前提升4pcts至30%。
3)恢复光伏发电PTC(Production Tax Credit)抵免。PTC对可再生能源发电项目提供0.5美分/kWh的基础抵免或2.5美分/kWh的全额抵免(满足相应规划要求)。在《重建更好未来框架》中,指出将恢复对光伏发电项目的PTC优惠,延续至2026年。
美国光伏装机仍将维持高景气度。美国市场是全球光伏装机增长的重要一极。2020年美国新增光伏装机容量19.2GW,同比增长超过40%,且全球占比达到13%,今年上半年装机10.7GW处于历史高位。
基于此前ITC抵免额度退坡的假设,SEIA预测2024年美国装机或出现明显的回落。而考虑相关优惠扶持政策加码延期,美国光伏市场高景气度将持续,装机量或超预期,成长曲线更为平顺。
四、投资建议
电车中游未来3-4个季度或者更久应该都是高增长,多数公司估值在合理区间。
锂电池继续推荐:宁德时代、亿纬锂能、蔚蓝锂芯、珠海冠宇(电子)/欣旺达(电子)。
电池材料推荐与关注:当升科技/中伟股份/容百科技、璞泰来/贝特瑞、华友钴业(有色)、天赐材料/新宙邦、恩捷/星源、德方、芳源(有色)、振华。
电气系统与结构件:宏发/法拉(电子)、震裕科技(机械)/科达利/斯莱克(机械)。
双碳背景下,光伏是最为确定的成长赛道,推荐一体化组件:隆基股份、晶澳科技、天合光能;胶膜:福斯特、海优新材(化工);硅料:通威股份、特变电工、大全能源;逆变器:阳光电源、锦浪科技、固德威;玻璃:信义光能、福莱特。
五、风险提示
1)新能源车促进政策落地不及预期
若全球新能源车促进政策落地过程不及预期,可能对美国新能源车销量带来较大的不利影响。
2)新能源汽车销量低于预期
产业政策变化、配套设施建设和推广、客户认可度等因素波动,都可能导致新能源汽车市场需求出现较大波动。
3)新冠疫情未能得到有效控制
若新冠疫情未能得到有效控制,新能源车的供给侧和需求侧均会受到较大影响,可能对新能源车销量带来较大冲击。
相关报告
系列报告(八十五):国务院印发《2030年前碳达峰行动方案》,电动化加速
系列报告(八十四):8月中国销售超预期,电车中游Q4投资机会可能提前
系列报告(八十三):磷酸锰铁锂可能是磷酸铁锂升级方向,产业化开始启动
系列报告(八十二):4680圆柱电池应用可能加快电池技术进步
系列报告(八十一):负极石墨化新工艺开始推广,一体化布局企业占得先机
系列报告(八十):电动车电驱系统趋势:扁线、永磁、高压、高转速
系列报告(七十九):钠电池是锂电池的良好补充,产业化开始加快
系列报告(七十八):负极中端产品再次提价,高端产品可能提价在即
系列报告(七十七):锂电用PVDF供需缺口扩大,紧张可能持续到明年
系列报告(七十六):锁定长单后的产能扩张,六氟行业明年成长确定性更清晰
系列报告(七十五):铁锂电池快速增长,上游磷酸铁可能阶段性供给受限
系列报告(七十四):电解液添加剂供应缺口扩大,成为制约锂电池放量瓶颈
系列报告(七十三):锂电铜箔加工费开始回升,将继续维持供需紧张状态
系列报告(七十二):六氟长单开始落地,六氟与电解液明年确定性逐步体现
系列报告(七十一):拜登发表1740亿美元电动车提案演讲,美国今明年可能实现高强度增长
系列报告(七十):六氟产业格局将进一步集中,明年供应仍将比较紧张
系列报告(六十七):爆款Model Y,中国供应链将继续展现业务弹性
系列报告(六十五):新型添加剂LiFSI,电解液下一个制高点
系列报告(六十四):欧洲二次疫情下电动车再超预期,中游三部曲进入第三阶段
系列报告(六十三):电动工具无绳化和锂电化趋势确立,国产锂电进口替代加速
系列报告(六十二):中、欧共振开启电动车大时代,中游三部曲进入第三阶段
分析师承诺
负责本研究报告的每一位证券分析师,在此申明,本报告清晰、准确地反映了分析师本人的研究观点。本人薪酬的任何部分过去不曾与、现在不与,未来也将不会与本报告中的具体推荐或观点直接或间接相关。
◾游家训:浙江大学硕士,曾就职于国家电网公司上海市电力公司、中银国际证券,2015 年加入招商证券,现为招商证券电气设备新能源行业首席分析师。
◾刘珺涵:美国克拉克大学硕士,曾就职于台湾元大证券,2017年加入招商证券,覆盖新能源汽车中游产业。
◾刘巍:德国斯图加特大学车辆工程硕士,曾就职于保时捷汽车,沙利文咨询公司,2020年加入招商证券,覆盖新能源车产业链、工控自动化。
◾赵 旭:中国农业大学硕士,曾就职于川财证券,2019年加入招商证券,覆盖风电、光伏产业。
◾张伟鑫:天津大学电气工程硕士,曾就职于国金证券,2021年加入招商证券,覆盖新能源发电产业
投资评级定义
◾公司短期评级
以报告日起6个月内,公司股价相对同期市场基准(沪深300指数)的表现为标准:
强烈推荐:公司股价涨幅超基准指数20%以上
审慎推荐:公司股价涨幅超基准指数5-20%之间
中性: 公司股价变动幅度相对基准指数介于±5%之间
回避: 公司股价表现弱于基准指数5%以上
◾公司长期评级
A:公司长期竞争力高于行业平均水平
B:公司长期竞争力与行业平均水平一致
C:公司长期竞争力低于行业平均水平
◾行业投资评级
以报告日起6个月内,行业指数相对于同期市场基准(沪深300指数)的表现为标准:
推荐:行业基本面向好,行业指数将跑赢基准指数
中性:行业基本面稳定,行业指数跟随基准指数
回避:行业基本面向淡,行业指数将跑输基准指数
特别声明
本公众号不是招商证券股份有限公司(下称“招商证券”)研究报告的发布平台。本公众号只是转发招商证券已发布研究报告的部分观点,订阅者若使用本公众号所载资料,有可能会因缺乏对完整报告的了解或缺乏相关的解读而对资料中的关键假设、评级、目标价等内容产生理解上的歧义。
本公众号所载信息、意见不构成所述证券或金融工具买卖的出价或征价,评级、目标价、估值、盈利预测等分析判断亦不构成对具体证券或金融工具在具体价位、具体时点、具体市场表现的投资建议。该等信息、意见在任何时候均不构成对任何人的具有针对性、指导具体投资的操作意见,订阅者应当对本公众号中的信息和意见进行评估,根据自身情况自主做出投资决策并自行承担投资风险。
招商证券对本公众号所载资料的准确性、可靠性、时效性及完整性不作任何明示或暗示的保证。对依据或者使用本公众号所载资料所造成的任何后果,招商证券均不承担任何形式的责任。
本公众号所载内容仅供招商证券股份客户中的专业投资者参考,其他的任何读者在订阅本公众号前,请自行评估接收相关内容的适当性,招商证券不会因订阅本公众号的行为或者收到、阅读本公众号所载资料而视相关人员为专业投资者客户。
一般声明
本公众号仅是转发招商证券已发布报告的部分观点,所载盈利预测、目标价格、评级、估值等观点的给予是基于一系列的假设和前提条件,订阅者只有在了解相关报告中的全部信息基础上,才可能对相关观点形成比较全面的认识。如欲了解完整观点,应参见招商证券网站(http://www.cmschina.com/yf.html)所载完整报告。
本公众号所载资料较之招商证券正式发布的报告存在延时转发的情况,并有可能因报告发布日之后的情势或其他因素的变更而不再准确或失效。本资料所载意见、评估及预测仅为报告出具日的观点和判断。该等意见、评估及预测无需通知即可随时更改。
本公众号所载资料涉及的证券或金融工具的价格走势可能受各种因素影响,过往的表现不应作为日后表现的预示和担保。在不同时期,招商证券可能会发出与本资料所载意见、评估及预测不一致的研究报告。招商证券的销售人员、交易人员以及其他专业人士可能会依据不同的假设和标准,采用不同的分析方法而口头或书面发表与本资料意见不一致的市场评论或交易观点。
本公众号及其推送内容的版权归招商证券所有,招商证券对本公众号及其推送内容保留一切法律权利。未经招商证券事先书面许可,任何机构或个人不得以任何形式翻版、复制、刊登、转载和引用,否则由此造成的一切不良后果及法律责任由私自翻版、复制、刊登、转载和引用者承担。
扫描二维码,持续关注
公众号ID:jiaxun-you
【领域】电力设备、自动化、新能源汽车、新能源发电
【业务】研究、证券化、投融资

