大数跨境
0
0

低空经济产业链标的全景图

低空经济产业链标的全景图 新材料行业研报
2024-07-29
0

低空经济是以低空飞行活动为牵引,辐射带动相关领域融合发展的综合性经济形态。


从产业链维度看:包括低空飞行器制造、低空运营服务、低空基础设施与配套保障等方向。从飞行器维度看:包括无人机、电动垂直起降飞行器(eVTOL)和直升机、小型固定翼飞机等产品。



低空飞行器制造包括:整机、飞控系统、动力系统、机载系统、材料、元器件、模具及零部件等。
1、整机

1)eVTOL:未来产业正在步入现实。

主要公司亿航智能-全球首家三证齐全的eVTOL型号制造商。

相关公司包括万丰奥威、商络电子、山河智能等。

2)无人机:工业级无人机有重要应用场景。

相关公司包括观典防务、纵横股份、中无人机、航天彩虹、航天电子等。

3)直升机:主机厂商主要为中直股份。

2、分系统及材料、零部件等。包括动力系统、飞控系统、机载系统、材料、元器件、模具及零部件等。

1)动力系统
航空发动机(航发动力、宗申动力、应流股份);
电驱、电机、电控(卧龙电驱、蓝海华腾);
电池(宁德时代、国轩高科、孚能科技);

2)机载系统:芯动联科、星网宇达、中航机载;

3)材料
碳纤维复合材料(中复神鹰、吉林化纤、中简科技、光威复材);
钛合金(宝钛股份、西部超导);
复合材料(中航高科)。

4)元器件:中航光电、全信股份。

5)模具、零部件:双一科技、广联航空。

低空运营服务
1、核心标的:中信海直:通航龙头在低空经济浪潮下的三重受益逻辑与发展潜力。
1)开拓C端消费市场,包括低空游览、短途运输等。
2)大国央企*战略新兴:产业链延伸机遇;
3)作为运营端最具实力和经验的公司,我们预计公司或有望参与新型低空运营网络标准的建设中。

2、核心标的:观典防务:低空经济+数据要素,特色无人机运营服务或迎应用扩张机遇。
1)国内领先的无人机禁毒服务商,三大优势构建核心竞争壁垒。(先发优势、影像积累、核心算法)。
2)无人机飞行服务市场:量*价均有提升空间。
3)核心能力可复制性+低空经济浪潮,打开复制至多领域的想象空间。

3、其他公司:低空物流(顺丰控股)、低空旅游(*ST西域)、无人机服务(咸亨国际)

低空基础设施与配套保障
包括信息基础设施、低空规划、飞行培训、检测检验、地面保障等环节。

1、信息基础设施:新型低空智联基础体系,空管/监管平台先行。

1)低空空管:莱斯信息是目前行业龙头,已经斩获低空飞行服务平台相关订单。
其他包括新晨科技、四川九洲等。

2)低空导航/监视
北斗/导航:中科星图、海格通信、北斗星通、航天宏图、司南导航;
通信5G-A通感一体:中兴通讯、通宇通讯、盛路通信、灿勤科技、武汉凡谷;
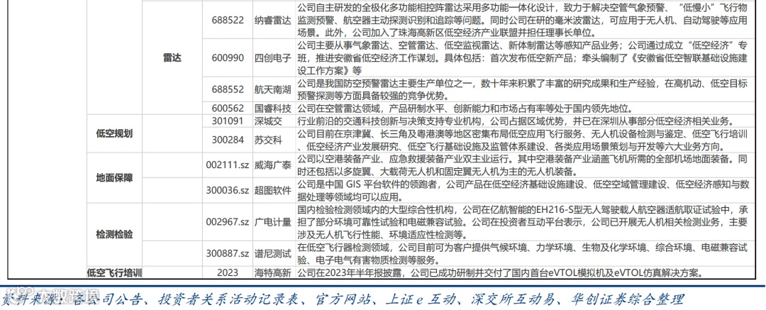
雷达:纳睿雷达、四创电子、航天南湖、国睿科技;
低空规划:深城交、苏交科。

2、其他配套保障
检测检验:广电计量、谱尼测试;
地面保障:威海广泰、超图软件;
低空飞行培训:海特高新。

免责声明:本文内容来源于华创证券,仅供参考,如文中所用的文字、视频、图片等涉及版权问题,请第一时间联系小编,我们将立马删除!

【声明】内容源于网络
0
0
新材料行业研报
分享新材料行业最新行业资讯!
内容 389
粉丝 0
新材料行业研报 分享新材料行业最新行业资讯!
总阅读63
粉丝0
内容389