搜索
首页
大数快讯
大数活动
服务超市
文章专题
出海平台
流量密码
出海蓝图
产业赛道
物流仓储
跨境支付
选品策略
实操手册
报告
跨企查
百科
导航
知识体系
工具箱
更多
找货源
跨境招聘
DeepSeek
首页
>
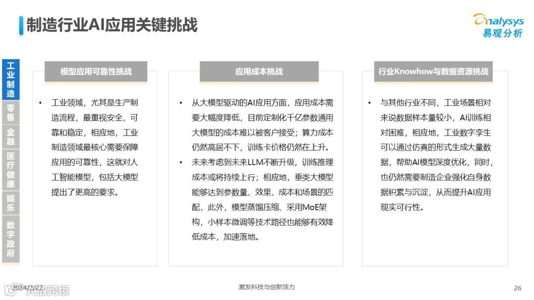
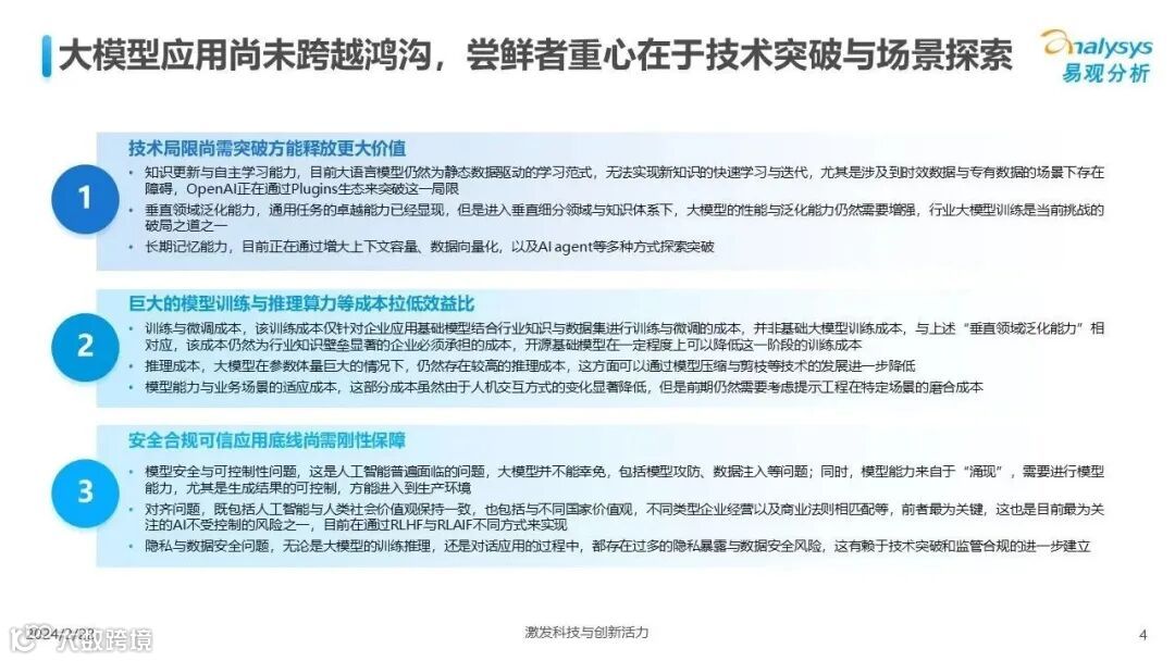
120页 | 中国人工智能行业应用发展图谱
>
0
0
120页 | 中国人工智能行业应用发展图谱
新材料行业研报
2024-06-24
0
导读:值得收藏!
免责声明:本文内容来源于易观分析,仅供参考,如文中所用的文字、视频、图片等涉及
版权
问题,请第一
时间
联系小编,我们将立马删除!
【声明】内容源于网络
0
0
新材料行业研报
分享新材料行业最新行业资讯!
内容
389
粉丝
0
关注
在线咨询
新材料行业研报
分享新材料行业最新行业资讯!
总阅读
164
粉丝
0
内容
389
在线咨询
关注