本文将对低空经济概览、产业链、政策支持、市场规模、三大核心市场及规模、催生相关产业、应用场景等进行梳理,以供参考。
低空经济是以科技创新为引领,以各种有人驾驶和无人驾驶航空器的各类低空飞行活动为牵引,积极开展相关航空器的研发、生产和销售,并广泛辐射带动低空飞行活动相关的基础设施建设、飞行服务、产业应用、技术创新、安全监管等相关领域产业融合发展的综合性经济形态。
它是由技术革命性突破、生产要素创新性配置、产业深度转型升级催生而来,具有高科技、高效能、高质量特征,符合新发展理念的先进生产力质态。它的主战场在天空中,价值也产生于空中,是空天时代竞争的重要一环,也是打开未来空间的重要一步,成为新质生产力的新赛道。
低空经济产业构成分为四大板块。低空经济作为综合体主要包括低空基础设施建设、低空航空器制造(飞行器制造)、低空运营服务、低空飞行保障为主的四大板块。低空基建是发展低空经济的基石,包含监管设施等,其中 ADS-B 系统随着雷达的发展成为新的航空管理设备。低空航空器的创新则主要在无人机和 eVTOL。
低空经济的产业链长、辐射范围广,具体包括:上游:主要为构建中游各类低空产品的原材料(包括金属原材料、特种橡胶与高分子材料等)与核心零部件(包括电池、电机、飞控、机体等);中游:主要为低空产品制造、低空飞行、低空保障与综合服务等;下游:主要为运营和各种应用场景(包括旅游业、物流业、文旅业与巡检业等)。
中长期看,低空经济的发展趋势有四方面:装备方面,以无人机及 eVTOL 为引领的新通用航空将成为我国低空经济发展的主要形态。体系方面,以绿色电动为方向的产业配套体系、低空智联为代表的运营支持体系、垂直体量为特征的基础设施体系、安全可控为目标的监管服务体系、跨界融合为趋势的产业组织体系将是低空经济体系的发展方向。政策审批积极创新与低空经济相互支撑;区域融合持续深化与低空经济相辅相成。

(1)省级“一把手”密集调研低空经济,多省政府工作报告重点布局。据不完全统计,今年以来至少已有 16 个省级行政区的四套班子“一把手”参与了关于低空经济的调研、会议等活动;此外,约20个省级行政区的 2024 年政府工作报告提出了积极发展低空经济的各项政策。省级“一把手”作为地方“关键少数”密集调研低空经济,表明了对低空经济的高度重视,而且对促进低空经济健康发展起着关键作用。地方前瞻展开相关布局与中央顶层作出战略部署形成了有效互动,有利于各地抢抓低空经济“风口”。
(2)地方低空经济专项政策密集出台,加速产业拐点来临。部分地方已经出台了支持低空经济发展的政策文件,涵盖省(比如安徽省)、市(比如珠海市)、县(比如长沙县)三级地方政府,此外更多地方政府正在紧锣密鼓地研究起草具有一定特色、符合当地实际情况的政策文件。这些积极举措将为后续低空经济健康发展形成一个个有力的催化节点,推动相关产业链的深度融合与协同发展,加速低空经济产业拐点的到来。
(3)各地积极培育新动能,低空经济相关项目加速建设。河南安阳于 2022 年 4 月发布的“5G泛在低空技术应用示范基地建设项目(一期)”(约1.4亿元)和广东深圳于 2023 年 6 月发布的“低空智能融合基础设施建设项目一期工程”(约5.2亿元)开启了地方低空经济项目建设的浪潮。2024 年3月全国两会后,各地纷纷加速低空经济项目建设,仅 2024 年 4 月已经发布了广东广州黄埔“低空产业园首期项目”(约7亿元)、广东珠海“珠海市陆海低空空域监测运营管控系统的投资建设”(约5亿元)等一系列项目,反映了各地培育低空经济增长“新动能”的决心。
(4)各地发挥优势禀赋发展低空经济,实现差异化发展。各地在发展低空经济方面都具有一定的独特优势,包括人才(山东、广东、河南等省的无人机操控员执照考试点和颁发数量居前,陕西、四川等省拥有较多的低空经济航空专业院校)、创新主体(广东、河南等省拥有较多的低空经济企业)、空域改革(湖南、江西、安徽是全国三个全域低空空域管理改革试点省份)、航空文化(比如广东恩平“冯如故里”、河南安阳“飞翔之城”)等优势,各地政府正根据自身优势积极引导低空经济产业实现差异化发展。
(5)各地争创低空经济示范区,竞逐产业高地。2024年3月27日消息,近日,中国民用航空局明确支持深圳市建设“国家低空经济产业综合示范区”,为深圳低空经济产业高质量发展提供了强力支撑。与此同时,河南安阳、江苏苏州、辽宁沈阳等地亦在密切跟踪国家政策,争取相关部委支持,推进低空经济示范区申报建设。我们认为,后续国家级示范区的建设实施非常重要,相关示范区有望争取到改革先行和政策先试的发展机遇,突破制约产业发展的体制机制障碍,抢占低空经济发展先机。



据测算,2023年中国低空经济规模达5059.5亿元,增速达 33.8%。随着低空飞行活动日益增多,低空基础设施投资拉动成效逐步显现,未来几年,我国低空经济仍将保持快速增长态势。预计到2026年,低空经济规模有望突破万亿元,达到10644.6亿元。其中,在低空经济规模贡献中,低空飞行器制造和低空运营服务贡献最大,接近55%;围绕供应链、生产服务、消费、交通等经济活动带来的贡献接近40%,而低空基础设施和飞行保障的发展潜力尚未充分显现。

-
未来低空经济总体可分解为三大核心市场:共享出行、货运、短途航空。
-
共享出行领域:替代少量打车与传统商业直升机通勒市场,提供省时又经济的中短途出行。以美国市场为例,预测美国共享出行市场在2040年规模达1280亿美元。
-
货运领域:飞行汽车将优先发力替代一部分传统短途航空货运和中短途卡车货运,未来核心城市中央仓到郊区配送站点的交付市场,替代部分航空货运和中途卡车货运,及无人机偏远地区配送市场,预测2040年美国货运市场规模达到1440亿美元。
-
短途航空领域:新的飞行汽车运营公司将替代部分短途航班,但替代量或非常有限,主要系短途飞行在航空旅行总量中占比小,且受限于电池技术。飞行汽车在美国短途航空领域2040年的市场规模为50亿美元。

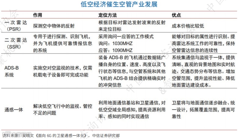
“新基建”先行低空基础设施包括通用机场、无人机起降场地等的地面保障基础设施,也包含了网络设施、数据设施、监管设施等的新兴基础设施建设。低空空域管控系统、飞行信息系统、通讯导航系统等“新基建”有望先行。通感一体有望解决低空飞行中的监视、管控不足的问题,是相对来说较为有效可行的方案,并成 为航空领域广播式自动相关监视技术(ADS-B)和 雷达的有效补充。
联系紧密且直接受益低空经济产业链上游为原材料与核心零部件供应领域,是与新质生产力、高端制造紧密联系且直接受益于行业发展的核心环节。

-
“低空经济 +”模式下,催生各类应用场景:应急救援、航空消费、通航运输、传统作业等。

(1)载货应用场景。针对固定航线、固定时刻的快递场景,顺丰集团旗下丰翼科技已在深圳常态化运营部分路线,重点聚焦快递件及包括疫苗血清等医疗物资。针对固定航线、不固定时刻的外卖配送场景,美团也以核心商圈为中心,开通由商场至周边社区的航线,配送餐饮、药品、电子消费品等物资。货运类无人机尽管在电池、降噪、主动避让等方面仍需提升,但技术上已较成熟,可支持大规模商业应用,未来需核心关注如何提升经济性。
(2)载人客运交通。作为直升机运营方的各通航企业不断拓展航线及飞行架次,如东部通航建设与管理运行机场达 30 个以上,不断延伸业务至跨境、商务、城际、游览、应急等众多场景。但由于安全考量对载人飞行器技术标准要求更严格,更多企业仍需提速技术研发以尽早获取适航审批。
(3)城市管理应用。大疆也作为行业级无人机运营方不断探索与供电局、公安局等部门合作,将无人机批量应用于电力巡检工作,涉及工作包括日常巡检、红外测温、故障定位和清除外飘物等。
-
中国低空经济场景分布:低空空域满足多种应用场景需求
目前已经进行商业化探索的应用领域有物流、农业、旅游等。此外,潜在的低空飞行场景还有许多,可以按照生产作业类、公共服务类、航空消费类这三类进行细化产业门类和服务链条的拓展。

免责声明:本文内容来源于中国科技咨询协会、北京智囊维实企业管理有限公司,仅供参考,如文中所用的文字、视频、图片等涉及版权问题,请第一时间联系小编,我们将立马删除!
