本文将对人形机器人定义、形态分类、应用场景、市场规模、商业化限制因素、商业化进程中的降本途径、厂商盘点、企业产品盘点等进行梳理,以供参考。
一、定义
人形机器人是一种仿生机器人,其外观和功能与人类相似,具备复杂的结构、传感、驱动和控制系统,能够模仿人类的运动、表情、互动及动作,并具有一定的认知和决策智能。人形机器人通常具有类似于人的头部、躯干、四肢和手部等结构,这使得它们能够在人类的环境中更加自如地移动和操作物体。
现代人形机器人还集成了诸如机器学习、计算机视觉和自然语言处理等先进技术,从而增强了它们的认知能力和适应性,使它们能够在不同的场景下工作,无论是家庭、服务业还是工业生产领域。
二、形态分类
人形机器人按形态分类可分为轮式、足式和通用人形机器人;从功能实现上,人形机器人可分为五个能力等级,从目前产业技术现状上看,全球绝大多数人形机器人产品处于Lv1(基础能力实现)等级。
三、应用场景
人形机器人toB场景复杂度和运控要求较高;toC场景目前复杂度和运控要求较低,但未来将向高复杂度、高控制方向延伸。未来技术攻坚场景为汽车制造、灾害救援等,潜力场景包括康复训练、情感陪伴等。
四、市场规模
中国人形机器人市场在短期(2024-2025年)以研发迭代与供应链优化为主,市场规模受限于小批量试产;中期(2025-2030年)规模化量产推动成本下降,行业进入商业化探索阶段;长期(2030年后)产能与生态扩长形成正循环,人形机器人渗透至更多工业与服务领域。
中国人形机器人市场规模预计将由2024年的115.1亿元增长至2030年的4524.3亿元,CAGR为84.4%。当前全球人形机器人行业仍处于研发向量产过渡的早期阶段,2024年尚未实现全面商业化量产,但产业化进程正在加速。中国部分企业如傅利叶(GR-1)、宇树(H1)已率先于2023年实现小批量订单交付,小米等企业也启动试制计划,但交付对象多为内部或核心VIP客户,市场渗透仍以研发与试点为主。
2024年中国人形机器人市场仍以技术验证与供应链准备为核心,人形机器人核心零部件(如传动系统、电子电气元件)因技术溢价导致成本高企,短期内难以大幅下降。预计2024年下半年若量产规模达到5万-10万台,上游供应商将通过订单放量推动部分零部件降本,但整体市场规模仍受限于小批量试产阶段。随着技术成熟度不断提升,预计2025年进入规模化量产拐点,行业有望实现20万-30万台的量产能力,规模化效应将推动成本下降30%-40%,为商业化落地奠定基础,同时应用场景逐步扩展。
预计到2030年,在技术溢价持续消退的背景下,人形机器人产能将提升至500万-600万台,产能与生态扩张形成正循环,人形机器人渗透至更多工业与服务领域。
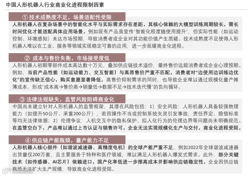
五、商业化限制因素
中国人形机器人商业化面临技术适配性不足、成本售价失衡、法律法规缺失、供应链产能瓶颈四大核心制约。在商业化的进程中,中国人形机器人企业降本需通过规模化量产、技术优化、供应链本土化和行业标准化四重路径协同推进。
六、商业化进程中的降本途径
七、厂商盘点
根据企业的成立时间、行业背景、技术路径、市场定位等维度分类,人形机器人企业主要可分为先驱型、初创型、跨界型人形机器人企业,以及传统工业/协作机器人企业和科技/互联网巨头企业。
八、企业产品盘点
先驱型人形机器人企业推出的最新产品包括Walker S1(优必选)、Kuavo-MY(乐聚机器人)、XR4(达闼科技)等。波士顿动力也抛弃了此前液压驱动的Atlas,并推出了全电动版的Atlas机器人。
初创型人形机器人企业推出的最新产品包括G1(宇树科技)、灵犀X2(智元机器人)、Galbot 1(银河通用)、GR-2(傅利叶智能)、先行者K2(开普勒机器人)、小麦(魔法原子)等。
扫描下方二维码
加入知识星球
免费下载1000+份行业研报
备注:本文完整版研报已上传至知识星球,扫描上方二维码即可下载搜索【1142】即可下载
向下滑动,查看详细目录
▼▼▼
1、中国纯电新能源汽车年度报告
2、 2023中国智能电动汽车产业发展洞察研究报告
3、 2024年我国人工智能产业发展形势展望
4、 绿色低碳产业园区发展白皮书
5、 中国工业互联网发展成效评估报告(2024年)
6、 中国人形机器人产业发展蓝皮书(2024)
7、 2024工业机器人方向行业研究报告-物流机器人
8、 一文了解45个国家先进制造业集群布局(附重点产业集群概况)
9、 2023年59个“千亿县”GDP排名
10、 2024 年上半年我国乘用车市场洞察报告
11、 2024全球汽车供应链核心企业竞争力白皮书
12、 2024产业名区、产业名县评价研究“百强”榜单出炉
13、 2024工业互联网500强名单
14、 2024年汽车行业热门细分赛道深度分析与展望
15、 中国人工智能企业竞争力研究(2024)
16、 2024中国半导体投资深度分析与展望
17、 2024中国分布式存储市场研究报告
18、 2024智能算力产业发展白皮书
19、 汽车行业ESG白皮书
20、 2024省级开发区升级潜力百强(附解析)
21、 中国数字经济发展研究报告(2023年)
22、 2024云计算白皮书
23、 2024中国工业互联网发展成效评估报告
24、 中国文娱行业人工智能行业应用发展图谱
25、 中国新能源汽车产业可持续发展报告2024
26、 2024园区高质量发展百强榜单(附解析)
27、 碳达峰碳中和政策法规汇编(2024年7月刊)
28、 2024埃森哲中国企业数字化转型指数
29、 2023-2024年度中国智能制造产业发展报告
30、 2024年中国AI大模型产业发展报告
31、 2023中国大数据产业发展指数报告
32、 2024全球独角兽榜-胡润百富
33、 2024深圳人工智能发展白皮书
34、 智能网联汽车产业研报
35、 中国储能(含动力电池) 产业集群发展白皮书
36、 中国5G发展和经济社会影响白皮书(2023年)
37、 中国5G行业关键零部件及材料重点企业分布图
38、 2024中国新型储能行业发展白皮书-机遇与挑战
39、 2024中国生物医药产业研究报告
40、 2023晶科能源环境、社会与公司治理(ESG)报告
41、 中国绿证绿电政策解读、应用场景与企业机遇
42、 2024年中国光伏技术发展报告简版
43、 物流数字孪生白皮书2024
44、 绿色氢能产业发展白皮书(2024)
45、 新材料行业-2024中国战略前沿新材料发展研究报告
46、 区块链白皮书(2023年)
47、 2024中国新能源汽车出海洞察
48、 2024年《财富》中国科技50强(附50家企业概况)
49、 中国数字经济发展研究报告(2024年)
50、 中国上市公司数字化转型报告2024
51、 2023中国工业机器人应用与趋势研究报告
52、 2024中国工业PaaS应用洞察报告
53、 2024智能算力产业发展白皮书
54、 2024上海低空经济发展白皮书
55、 低空经济及中国通用航空发展趋势
56、 《民用无人驾驶航空器系统安全要求》强制性国家标准(GB+42590-2023)
57、 软件定义汽车驶入快速道(2023)
58、 智能汽车软件白皮书
59、 2023中国汽车基础软件发展白皮书4.0
60、 具身智能发展报告(2024)
61、 数字乡村发展实践白皮书(2024年)
62、 数字政府一体化建设白皮书(2024年)
63、 药品监督管理统计年度数据(2023年)
64、 2024全球量子计算产业发展展望
65、 全球数字经济白皮书(2023年)
66、 2024生成式人工智能治理与实践白皮书
67、 2023年全球人工智能基础设施报告
68、 智能机器人行业技术产业发展白皮书
69、 人工智能技术及其在生物制药领域不断扩大的作用
70、 人工智能大语言模型发展技术研究2024
71、 我国375家独角兽企业名单
72、 400家!长三角制造业百强企业汇总
73、 2023年中国瞪羚企业1000强
74、 2024年《财富》中国500强排行榜
75、 上海辖区上市公司名录(截至2024.7.31)
76、 北京辖区深交所上市公司名录(截至2024年6月30日)
77、 深圳辖区上市公司名录(2024年7月)
78、 中国新能源车总量、盈利能力探讨
79、 2024中国新能源汽车产业发展趋势报告
80、 2024新能源车产业链报告
81、 2024自动驾驶出租车(Robotaxi)商业化趋势展望白皮书
82、 2024自动驾驶行业研究报告
83、 汽车数据发展研究报告(2023)
84、 2024中国汽车品牌综合竞争力研究报告
85、 2024新能源车险发展报告
86、 谁引爆了小米汽车-单身车市洞察报告(2024版)
87、 2024年中国汽车金融报告
88、 智能驾驶研究框架:总章及特斯拉专题
89、 智能驾驶:新技术+新认知+新机会
90、 二手车市场洞察
91、 全国二手车市场深度分析
92、 新能源乘用车市场白皮书
93、 2023年度智能驾驶报告
94、 2023汽车行业分析蓝皮书-用户洞察篇
95、 用户研究:汽车行业分析蓝皮书(客户体验篇)
96、 新能源汽车与动力电池产业展望报告
97、 2023年乘用车市场总结及明年趋势报告
98、 2024中国神经外科手术机器人市场研究报告
99、 特斯拉汽车核心供应商企业名单(附企业详情)
100、 特斯拉十大核心供应商介绍
101、 2024年上半年中国医疗器械市场动态及全年趋势洞察
102、 数字信任产业图片
103、 2024中国智能制造装备产业发展机遇蓝皮书
104、 33个地区第八批制造业单项冠军企业公示名单汇总
105、 深入剖析:新能源六大核心领域产业链图谱与发展趋势
106、 2024年我国电子信息制造业发展概况
107、 2024年《财富》世界500强排行榜出炉
108、 275家中国大数据(潜在)独角兽企业
109、 《中国的能源转型》白皮书
110、 中国绿色算力发展研究报告(2024年)
111、 产业园区可持续发展实践白皮书
112、 中国集成电路行业科技趋势与创新调研报告
113、 半导体设备:光刻机产业发展现状与技术发展趋势分析(7549字)
114、 2024人形机器人研究报告
115、 2024高通AI白皮书-让AI触手可及
116、 制造业数字化转型发展指数报(2024)简版
117、 企业出海蓝皮书
118、 2024上半年中国高端MPV保值率研究报告
119、 出租汽车巡网融合发展白皮书
120、 EVCIPA充电联盟:2024年7月电动汽车充换电基础设施运行情况
121、 全国碳市场发展报告(2024)(中英)
122、 2024氢能产业报告
123、 中国新能源汽车市场机遇与挑战并存
124、 中国能源大数据报告(2024)
125、 中国新一代人工智能科技产业发展报告(2024)
126、 能源需求转型白皮书
127、 中国人工智能城市竞争力排行研究报告
128、 2024年中国交通运输行业数字孪生市场研究报告
129、 智能驾驶兴趣人群研究报告
130、 车载SoC芯片产业分析报告
131、 2024年中国银发经济发展报告
132、 15个重点城市“专精特新”奖励政策汇总
133、 2024年广东中小企业特色产业集群分布版图及重点产业集群概况
134、 2024年我国生物医药产业分布版图一览
135、 我国医疗器械产业发展一览(附百强企业榜单)
136、 我国预制菜产业发展概况及生产企业百强分布版图一览
137、 我国10大重点省市电子信息制造业全景分析
138、 2024胡润中国元宇宙潜力企业榜
139、 手机行业研究报告(下)
140、 手机行业研究报告(上)
141、 一文看懂OLED设备产业链全景
142、 一图读懂 OLED 全球产业链
143、 MiniLED产业研究分析报告
144、 新材料上市公司高质量发展百强
145、 光伏产业链企业分布地图 | 含重点企业名单
146、 2024从中国企业视角 看元宇宙发展研究报告
147、 大健康行业BI解决方案
148、 2024中国智慧医院发展白皮书-蓝凌研究院
149、 2023年度中国手机安全状况报告
150、 2024年电商发展报告
151、 中国研学产业发展趋势报告(2024版)
152、 24044-2024年中国AR产业发展洞察研究
153、 2024未来工业技术融合创新报告
154、 24029-2024AI智算产业趋势展望——数据智能时代的到来
155、 中国AIGC文生图产业白皮书2023
156、 中国行业趋势报告
157、 中国软件技术发展洞察和趋势预测研究报告2023
158、 2023中国民营企业500强调研分析报告
159、 全球电子元器件分销商营收排名TOP50
160、 广东省制造业高质量发展“十四五”规划
161、 【一文看懂】什么是算力网络?
162、 2024年中国低空经济产业研究报告
163、 新质生产力研究报告——从数字经济视觉解读(2024年)
164、 平台经济发展观察(2024年)
165、 2023年电子信息行业经济运行报告
166、 中国上市及新三板挂牌公司低空经济发展报告(2024)
167、 2024装备制造业的云上转型白皮书
168、 2023原料药产业白皮书
169、 2024年中国白酒行业数字化转型研究报告
170、 2024国产算力链产业端、政策端发展机遇及相关央国企分析报告
171、 2024国内茶饮市场现状、海外市场机遇及未来发展趋势分析报告
172、 2024年智能穿戴设备海外市场报告
173、 世界机器人大会:人形机器人十大趋势展望
174、 人形机器人-黎明破晓-AI归宿
175、 2024中国核医学现状报告
176、 2024燃气行业智能表计白皮书
177、 2024年中国新型PCB产业发展报告及十大集聚区
178、 人形机器人场景应用联盟:2024人形机器人产业半年研究报告
179、 电信业发展蓝皮书(2024年)——智能化发展
180、 全球数字经贸规则年度观察报告(2024年)
181、 互联网域名产业报告(2024年)
182、 量子计算发展态势研究报告(2024年)
183、 2024年具身智能产业发展研究报告
184、 新能源发电行业及其市场化进程概览白皮书-仲量联行
185、 国内外虚拟电厂发展阶段及商业模式分析报告
186、 虚拟电厂与电力市场
187、 双碳目标下数字化虚拟电厂创新研究与实践报告
188、 虚拟电厂产业链商业模式及相关标的分析报告
189、 虚拟电厂的概念思辨与现实发展路径
190、 2024年中国白酒行业数字化转型研究报告
191、 2023-2024中国游戏企业研发竞争力报告
192、 2023年广东电力市场年度报告
193、 2024 年上半年中国宏观经济分析报告
194、 2024大模型行业可信应用框架研究报告
195、 2024低空航行系统白皮书
196、 2024低空经济场景白皮书v1.0
197、 2024工商业储能研究报告
198、 2024功率转换技术在绿氢生产中的重要性白皮书
199、 2024广州外商投资发展报告
200、 2024国产创新药出海市场机遇、商业模式及支持政策分析报告
201、 2024国产算力链产业端、政策端发展机遇及相关央国企分析报告
202、 2024国内茶饮市场现状、海外市场机遇及未来发展趋势分析报告
203、 2024化妆品行业现状、未来发展趋势及行业内重点公司分析报告
204、 2024江苏省A股上市公司发展报告
205、 2024锂电产业高质量发展蓝皮书
206、 2024年1-6月中国电子竞技产业报告
207、 2024年3D打印行业出海洞察报告
208、 2024年7月人工智能行业研究报告
209、 2024年7月新能源汽车营销月报
210、 2024年9月电动汽车充换电基础设施运行情况
211、 2024年储能行业市场全景分析及发展趋势展望报告
212、 2024年全球人工智能现状全景报告(英译中)
213、 2024年长三角三省一市“专精特新”企业分布报告
214、 2024年制造业布局东南亚市场指南报告
215、 2024年智能算力快速发展对电力供需的影响分析报告
216、 2024年中国工业MCU产业分析报告
217、 2024年中国光伏技术发展报告简版
218、 2024年中国钠离子电池报告——提质降本,探索钠领新未来
219、 2024年中国氢储运中长期布局图景和技术展望报告
220、 2024轻量云产业发展研究报告
221、 2024氢能及燃料电池全产业链白皮书
222、 2024全球碳中和年度进展报告附录
223、 2024人工智能术语研究阶段性成果报告-清华大学战略与安全研究中心CISS
224、 2024人形机器人减速器行业市场前景、竞争格局及投资机会分析报告
225、 2024上半年家电市场核心品类发展趋势与未来预测
226、 2024数字经济报告
227、 2024特斯拉的自动驾驶系统FSD发展历程、技术原理及未来展望分析报告
228、 2024无人机产业链发展现状、支持政策及未来趋势分析报告
229、 2024线上饮料白皮书
230、 2024小米汽车发展战略研究报告
231、 2024智能电动汽车发展趋势洞察完整版
232、 2024中国动力电池发展历程-技术进展与前景展望报告-清华大学
233、 2024中国核医学现状报告
234、 2024中国空间零售发展研究报告
235、 2024中国跨境电商发展报告
236、 2024中国量子计算应用潜力洞察报告
237、 2024中国企业全球化深度洞察报告-产业篇
238、 2024中国汽车全球化之路蓝皮书
239、 2024中国热泵产业发展报告
240、 2024中国物联网产业创新白皮书
241、 2024中国智慧工厂新质生产力融合发展报告
242、 2024中国智慧医院白皮书
243、 2024自动驾驶发展趋势报告-从龙头企业小鹏理想、蔚来布局分析
244、 2025中国新厨电白皮书
245、 2024年上半年中国海外投资概览报告
246、 2024智能制造行业洞察报告
247、 2024燃气具市场趋势分析报告
248、 2024人工智能趋势下的全球电子科技及家电消费品分析报告
249、 2024年“盈”在海外-线上消费市场洞察报告——消费电子篇
250、 安徽省工业和信息化厅:2024年安徽制造业发展报告
251、 2024年9月中国家电市场简析报告(线上篇)
252、 2024年9月中国家电市场简析报告(线下篇)
253、 2024年AI赋能下一代光网络技术创新演进报告
254、 2024化妆品行业白皮书
255、 2024年第三季度中国经济观察报告
256、 2024年人形机器人实验室应用场景研究报告
257、 产业园区可持续发展实践白皮书
258、 产业园区综合金融服务创新蓝皮书 2024
259、 绿氢促进化工行业低碳转型报告
260、 汽车芯片产业发展报告(2023)
261、 全球新能源汽车产业发展报告2022
262、 我国城市汽车电动化观察及发展建议
263、 中国新能源汽车国际化发展研究报告
264、 2024年6月汽车智能网联洞察报告
265、 2024年7月份上海汽车市场分析报告
266、 抽水蓄能产业发展报告2023年度
267、 大规模光伏电站的分层分布式调控
268、 2024中国人工智能(AI)各行业应用研究报告
269、 2024释放人工智能潜能报告-衡量医药创新回报
270、 低空经济产业发展研究报告
271、 电信业发展蓝皮书(2024年)
272、 2024年7月全球新药月度报告-分析篇
273、 2024全球人工智能发展研究报告
274、 2023年环境、社会与公司治理(ESG)报告
275、 2024年8月全球医疗健康领域投融资月报
276、 2024年中国游戏产业新质生产力发展报告
277、 2024年中国乘用车轮胎市场分析白皮书
278、 2024年中国工业自动化市场白皮书
279、 物联网标准体系建设指南(2024版)
280、 工业智能2024年行业洞察
281、 2024上半年全球量子计算产业发展展望报告
282、 2024年第二季度广东省药品监管统计季度报告
283、 广东海洋经济发展报告(2024)
284、 广西数字经济发展白皮书2024
285、 2024新型电力系统主配微网通信协同发展探索报告
286、 2024工业机器人方向行业研究报告-物流机器人篇
287、 浙江省A股上市公司发展报告(2024年)
288、 2024年度海南省A股上市公司发展报告
289、 2024年广东省A股上市公司发展报告
290、 2024年贵州省A股上市公司发展报告
291、 2024年中国食品饮料(A H)股上市公司新增长研究报告-新食代,破局新增长
292、 2024天津市A股上市公司发展报告
293、 2024年中国光伏焊带行业企业洞析报告
294、 2024年中国网络安全产品行业企业洞析报告
295、 2024年中国药用辅料行业企业洞析报告
296、 华为终端可持续发展报告(2023-2024)
297、 2024机器人技术赋能的第三方物流_零售履约的未来研究报告
298、 家居品类出海指南
299、 2024能源管理行业简析报告
300、 2024年智能照明行业简析报告
301、 数智时代的医药零售新生态实践报告
302、 快速吃透产业链之新能源汽车
303、 2024年全球汽车市场趋势发展白皮书
304、 2024可替代燃料系列报告之核能
305、 工业互联网标识解析体系建设进展及下一步推进思路
306、 2024年上半年热门行业招聘趋势洞察报告
307、 中国零排放货运年度进展报告2023
308、 零售行业灵活用工报告
309、 2024全球汽车供应链核心企业竞争力白皮书
310、 2024年共享善治AI智绘未来金融白皮书
311、 美妆细分市场机会与策略洞察
312、 2024新型电网和新型电力系统的技术思考报告
313、 2024年中国茶产业成熟度分析简报
314、 2024年北京市投资发展报告
315、 2024智能电动汽车发展趋势洞察完整版
316、 2024年中国智能电动车发展趋势洞察报告
317、 2024年电动牙刷行业洞察白皮书——伺服电机掀起行业发展新变革
318、 2024年深圳“20+8”之智能传感器产业——前景机遇与技术趋势探析报告
319、 氢燃料电池重型车辆全球市场展望
320、 2024年成都国际车展专题报告
321、 全球半导体制造类EDA行业白皮书(2024)
322、 燃气行业智能表计白皮书
323、 人工智能基础与应用—— 初探人工智能
324、 人形机器人十大趋势-乔红院士
325、 我国软件上市公司2024年半年报简析
326、 2024年新材料上市公司高质量发展百强研究报告
327、 2024年中国新型PCB产业发展报告及十大集聚区
328、 2024中国城市数据要素发展指数报告
329、 发达经济体工业碳管理政策动向及启示
330、 2024年AI搜索行业发展报告
331、 经合组织2024年中小企业和企业家融资记分牌报告
332、 2024年世界知识产权报告:让创新政策为发展服务
333、 厦门市元宇宙科技创新白皮书2024
334、 中国外资统计公报2024
335、 无尽探索,无限可能新能源汽车数据价值的挖掘之旅
336、 2024年数智时代的AI素养-内涵、框架与实施路径研究报告
337、 深度解读半导体行业
338、 深信服云计算VMware替代解决方案
339、 2024年轨道交通行业低压配电边缘智能管理系统应用白皮书
340、 十五五规划编制指导手册
341、 2024中国食品饮料行业白皮书-沙利文_每日食品
342、 新能源行业洞察报告
343、 2024人工智能&大数据创新应用案例集
344、 2024年中国eVTOL产业发展报告
345、 2024年天津经开区可持续发展(ESG)报告
346、 2024年从新型电力系统需求看通信发展报告
347、 光伏电池、组件生产企业零碳工厂建设参考指南
348、 汽车资讯月报-24年8月刊
349、 行业知识报告—自动驾驶(自动驾驶,智能驾驶,新能源,智能化,NOA)
350、 2024年3月-汽车行业资讯月报(新能源汽车、汽车政策、自动驾驶、小米汽车)
351、 2024专精特新政策研究报告-专精特新、中小企业、小巨人、强链补链
352、 汽车资讯月报2024年6月
353、 中国车载冰箱行业研究报告(车载冰箱、户外出行、汽车后市场、电子商务平台)
354、 中国户外电器行业研究报告(户外电器、户外出行、精致露营、电商消费)
355、 2024年储能行业市场全景分析及发展趋势展望报告
356、 2024全球碳中和年度进展报告
357、 2024年智能制造产业高端化、智能化、绿色化发展蓝皮书
358、 2024年连锁零售业财务数智化趋势洞察白皮书
359、 新疆平台经济发展调研报告(2024)
360、 新疆数字经济发展研究报告(2023)
361、 《搜索型数据库白皮书》发布及解读
362、 2024年中国创新药十年巨变
363、 医药信息的有效性
364、 2024年人形机器人核心场景发展洞察研究报告
365、 中国传媒业人工智能应用发展图谱2024
366、 2024年5G-TSN技术发展白皮书
367、 英伟达人工智能发展战略研究报告
368、 2023年度上市公司、挂牌公司审计分析报告
369、 智能驾驶行业深度报告系列之一:汽车行业:特斯拉FSD进化之路
370、 智能网联及新能源汽车产业专题报告(打印版)
371、 智驭未来:人工智能与制造业的融合创新之路
372、 2024年央厨供应链产业发展趋势报告
373、 2023-2024德国新能源汽车公司名录
374、 中国的能源转型白皮书
375、 中国的氢能政策和技术现状及发展建议
376、 2024年生成式人工智能在新型电力系统建设中的应用报告
377、 2024基于电力物联网的人工智能关键技术及应用报告
378、 中国电力统计年鉴2023
379、 2024年“全国一体化算力网”融合“时空大数据平台”赋能新质生产力报告
380、 我国核电运行年度综合分析核心报告(2023年度)
381、 中国联通6G核心网系统架构及关键技术展望白皮书2024
382、 2023-2024中国汽车行业可持续发展报告
383、 中国软件产业高质量发展报告(2024)
384、 中国上市公司数字化转型报告2024
385、 中国上市公司高端制造业发展报告2024
386、 中国数字贸易发展报告2024
387、 中国算力发展报告(2024年)
388、 2024年金融科技产业生态及数据中心重点领域解读
389、 2024年AIGC重构应用开发智能化新格局报告
390、 2024年度中国医疗设备品牌实力调研报告
391、 5G-A无线融合新架构白皮书2024
392、 2024年1-6月中国电子竞技产业报告
393、 中国运力发展报告(2024年)
394、 中国智算中心服务发展报告(2024年)
395、 2024年医疗器械行业海外商标保护白皮书
396、 2024人形机器人行业研究简报
397、 上市公司人效分析系列报告
398、 人工智能开启汽车产业智能化新时代
399、 中国碳纤维行业现状与发展趋势(碳纤维,风电叶片,航空航天,碳_碳复材)
400、 2023年深度氢能行业分析研究报告
401、 2023年铜产业绿色低碳发展现状及其展望报告
402、 2024“人-车-桩-路-网”耦合下的智能车网互动技术研究报告
403、 2024叉车行业电动化发展现状、未来趋势及产业链相关标的分析报告
404、 2024工业机器人方向行业研究报告——物流机器人篇
405、 2024光伏行业研究报告
406、 2024年《财富》世界500 强排行榜
407、 2024年6月份全国新能源市场深度分析报告
408、 2024年7月份全国乘用车市场分析报告
409、 2024年包装机械行业报告
410、 2024年储能变流器主导构网的大规模光伏经LCC送出系统报告
411、 2024年第二季度深圳经济分析报告
412、 2024年光伏行业上半年发展回顾与下半年形势展望
413、 2024年国家医保药品目录调整通过初步形式审查的申请药品名单
414、 2024年食品工业预制化发展研究——预制菜产业发展报告
415、 2024汽车行业AI大模型TOP10分析报告
416、 2024生物医药行业研究及人才洞察报告
417、 2024长江经济带核心城市Daas市场研究报告
418、 2024中国上市非上市游戏企业竞争力报告
419、 2024中国生成式人工智能应用与实践展望白皮书
420、 2024中国智能电动汽车域控制器产业分析报告
421、 2024自动驾驶线控底盘行业研究报告
422、 2024年中国最具价值医药品牌榜单报告
423、 CCF中国数字经济50人论坛:2024数据要素化与数据要素市场体系构建研究报告
424、 2024塑造未来数字化转型的五大趋势报告
425、 2024华为手机品牌变革历程研究白皮书
426、 2024年7月全球新药月度报告-数据篇
427、 2024年7月全球医疗健康领域投融资月报
428、 2024年广西壮族自治区及各市工业园区全景洞析报告
429、 2024年四川省及各市州工业园区全景洞析报告
430、 2024年中国快递服务行业企业洞析报告
431、 2024年中国炭黑行业企业洞析报告
432、 工业园区大数据系列:2024年湖南省及各市州工业园区全景洞析报告
433、 2024速食快餐行业简析报告
434、 解析2024上半年中国原料成分市场的动力与创新-用户说
435、 2023数字物流产业带报告
436、 企业专精特新与绿色发展转型路径要点解读
437、 2024年前瞻中国AI大模型场景应用趋势蓝皮书
438、 2024跨境电商物流报告:百舸争流千帆竟,长风破浪正
439、 自主手术机器人行业研究报告
440、 中国医疗器械供应链发展报告(2024)重点内容解读
441、 2024年中国太阳能电池产业现状及发展趋势研究报告
442、 创新驱动,智胜全球,中国高端制造业的新征程
443、 2024生物制造与微生物产业研究报告-生物经济新引擎
444、 2024 中国宏观经济形势分析与预测年中报告
445、 2024“十五五”时期软件产业十大趋势研判报告
446、 2024半导体硅片行业产业链、供需现状及全球主要硅片厂商分析报告
447、 2024光刻机行业市场格局、国产替代现状及相关标的分析报告
448、 2024化工制造企业数字化白皮书
449、 2024年6月新能源汽车三电系统洞察报告
450、 2024年中国车联网产业报告及十大基地
451、 2024年中国民营企业500强榜单
452、 2024智能算力产业发展白皮书
453、 2024中国具身智能创投报告
454、 安徽省金融运行报告(2024)
455、 北京市金融运行报告(2024)
456、 2024年6月全球新药月度报告-分析篇
457、 福建省金融运行报告(2024)
458、 甘肃省金融运行报告(2024)
459、 光刻机行业产业链竞争格局市场空间及相关公司分析报告
460、 广东省金融运行报告(2024)
461、 广西区块链产业发展白皮书(2024 年)
462、 广西人工智能产业发展白皮书(2024年)
463、 广西壮族自治区金融运行报告(2024)
464、 贵州省金融运行报告(2024)
465、 国家能源集团2023年可持续发展报告
466、 中国天然气发展报告(2024)
467、 新能源汽车发展趋势报告
468、 海南省金融运行报告(2024)
469、 2024智能音箱市场简析报告
470、 山东与江苏分布式光伏发展新挑战
471、 小米SU7用户满意度报告
472、 新能源汽车电池安全问题消费者态度研究报告
473、 新能源汽车动力电池生产碳足迹研究
474、 河北省金融运行报告(2024)
475、 河南省金融运行报告(2024)
476、 黑龙江省金融运行报告(2024)
477、 2024中药行业现状与未来趋势白皮书
478、 2024年H1医疗健康领域投融资趋势盘点报告
479、 2024中国文娱产业人工智能行业应用发展报告
480、 数智医疗服务时代营销机遇洞察报告2024
481、 2024生物制造与微生物产业研究报告-生物经济新引擎
482、 2024家装灯饰照明行业洞察报告
483、 中国电力企业低碳转型实践研究报告2023(简版)
484、 重点行业产业链供应链绿色发展路径研究报告(2024年)——以钢铁和新能源汽车行业为例
485、 中国新能源车市发展现状、培育推广经验和合作展望
486、 中国智能交通与智能网联汽车协同发展研究报告2024-中国智能交通产业联盟
487、 2024年车载SoC发展趋势及TOP10分析报告
488、 2024新能源发电行业及其市场化进程概览白皮书
489、 锂离子电池行业知识报告
490、 能源新纪元系列:储能行业趋势洞察
491、 2024年汽车HUD发展趋势和TOP10分析报告
492、 能源互联网发展新趋势
493、 2024中国超融合市场发展研究
494、 2023 年纺织行业经济运行报告
495、 2023 年化学制药行业经济运行报告
496、 2023 年有色金属工业经济运行报告
497、 2023年中国机械工业经济运行报告-中国机械工业联合会
498、 2023年中国家电行业年度报告
499、 2023智能座舱白皮书-聚焦电动化下半场-毕马威
500、 2024超高清视频显示终端质量分析报告—单片液晶(LCD)投影机
501、 2024从全球“灯塔工厂”建设经验看我国中小企业数字化转型的三大着力点
502、 2024低空智联网技术体系白皮书-中国移动
503、 2024光伏逆变器与储能集成行业现状、海内外需求及市场展望分析报告
504、 2024合成生物学中国市场前景及产业链上中下游投资机会分析报告
505、 2024化工园区综合竞争力百强研究报告
506、 2024家用冰箱市场简析报告
507、 2024家用洗衣机行业简析报告
508、 2024年干式变压器白皮书
509、 2024年中国低压变频器白皮书
510、 2024年中国电线电缆白皮书
511、 2024年中国中低压成套市场白皮书
512、 2024年中国中压电器白皮书
513、 2024氢能产业活力报告
514、 2024人形机器人研究报告
515、 2024上海先进核能产业发展白皮书
516、 2024医疗器械物流重点企业全景分析报告-中物联医疗器械供应链分会
517、 2024中国AI医疗产业研究报告:AI重塑医疗服务全流程,开启AI自主医疗时代
518、 2024中国食药同源大健康产业消费洞察与产业发展分析
519、 2024中国数字孪生行业研究报告-清华五道口
520、 2024自动驾驶行业研究报告:“端到端”渐行渐近
521、 中国智能语音市场分析:未来的语音世界
522、 2024年6月全球医疗健康领域投融资月报
523、 2024年新型储能产业链图谱
524、 中国现制茶饮行业洞察报告
525、 国家“东数西算”枢纽节点绿色算力指数研究报告
526、 2023年能源行业年度经济运行报告
527、 医药生物(A股)上市公司市值战略研究报告(2023年报)
528、 2024中国券商数字化转型白皮书
529、 2024年7月中国汽车产销报告
530、 2024年9月中国汽车产销报告
531、 理想汽车发展战略研究报告
532、 量子产业发展白皮书
533、 特斯拉:集能源生态与汽汽车生态为一体的高维玩家研究报告
534、 中国半导体制造行业发展分析
535、 中国可再生能源发展报告2023
536、 中国上市公司 2023 年发展统计报告
537、 数字服务适老化人机交互分级白皮书(2024年)
538、 2023年食品工业经济运行报告
539、 中国外商投资报告2023
540、 2024化工上市公司发展报告
541、 2024年中国合成生物行业洞察报告
542、 2024年显示面板研究报告1029
543、 5G信息安全白皮书
544、 2023 年电力行业经济运行报告
545、 2023 年机械工业经济运行报告
546、 2023 年汽车工业经济运行报告
547、 2023安徽制造业发展报告
548、 2023绿色低碳行动报告
549、 2024工业制造业案例合集
550、 2024年全球家具行业贸易报告
551、 2024年三季度5G产业和市场发展报告
552、 2024未来产业潜力指数报告
553、 2024中国人工智能城市竞争力排行研究报告
554、 2024中国松下可持续发展报告
555、 AI眼镜行业深度:现状及趋势、竞争格局、产业链及相关公司深度梳理
556、 中国上市发电公司2023年回顾及未来展望报告
557、 2024年4月汽车智能网联洞察报告
558、 2024年5月份上海汽车市场分析报告
559、 储能和虚拟电厂
560、 串联混合动力汽车
561、 全国主要城市工业互联网发展指数报告
562、 风电机组及场站惯量响应与一次调频调压关键技术与核心装备
563、 混合动力乘用车发展前景研究报告-63页
564、 混合动力汽车市场现状及发展趋势研究
565、 2024家用空调行业简析报告
566、 青岛市投资指南
567、 氢能产业链概况-吉利控股集团甲醇汽车生产基地布局
568、 A股上市公司ESG评级分析报告2024
569、 中国外商投资指引(2024版)
570、 特斯拉Cybertruck电机拆解
571、 香港氢能发展策略
572、 2024中国中小企业数字化发展白皮书
573、 中国电信业人工智能行业应用发展图谱2024
574、 中国能源转型展望2024
575、 2023年轻工行业经济运行报告
576、 中国氢能源及燃料电池产业白皮书
577、 中国人工智能产业创新版图:“极化”和“扩散”2024
578、 中国人工智能行业应用发展趋势2024
579、 中国上市建筑公司2023年回顾及未来展望
580、 中国上市矿业与金属公司2023年回顾及未来展望
581、 中国算力产业高质量发展白皮书
582、 中国新一代人工智能科技产业区域竞争力评价指数(2024)
583、 中国制造业人工智能行业应用发展图谱报告2023
584、 中国智能汽车车载计算芯片产业报告
585、 中国智能网联汽车自动驾驶仿真测试白皮书(2023版)
586、 5G小基站发展现状和发展趋势
587、 2024年度A股医药上市公司市值战略研究报告
588、 2024小米SU7详细介绍和核心竞品对比报告
589、 2024中国分布式存储产业未来发展空间广阔
590、 2024中国智能制造装备产业发展机遇蓝皮书
591、 中国独角兽排行榜2024
592、 中国低空经济发展研究报告(2024)
593、2024中国城市科技创新竞争力研究
594、 绿色氢能产业发展白皮书(2024)
595、 中国氢能产业发展报告2024
596、 先进封装行业深度:发展历程、竞争格局、市场空间、产业链及相关公司深度梳理
597、 新型储能发展及商业模式
598、 2024中国汽车流通行业二手车经销商百强排行榜
599、 中国新能源产业全球化白皮书
600、 2024中国服务业民营企业100强榜单
601、 2024年智启新质生产力之二:生成式人工智能(AIGC)在医药零售的潜在应用报告
602、 2024年中国“芯科技” 新锐企业50报告(第五届)
603、 依托工业的氢燃料电池重卡可行性研究
604、 2024中国制造业民营企业500强榜单
605、 2024AI手机发展历程、竞争格局、市场空间及相关标的分析报告
606、 2023年药品流通行业运行统计分析报告
607、 2024年最新中国PCB百强(TOP 100)排行榜
608、 2024年10月份全国乘用车市场分析报告
609、 2024年先进电池材料产业集群白皮书
610、 2024年中国工业机器人与减速机产业发展白皮书_半年度
611、 低空智能网联体系参考架构(2024版)
612、 智算产业发展研究报告(2024)
613、 2024年新能源产业深度研究
614、 2024人形机器人行业研究简报
615、 2024锂电产业高质量发展蓝皮书
616、 2024年安徽制造业发展报告
617、 中国外资统计公报2024
618、 2024年度中国医疗设备品牌实力调研报告
619、 2024年汽车音响系统产业研究报告
620、 2025年度中国汽车十大技术趋势
621、 2023年度中国食品工业创新发展报告
622、 2024年声纹识别产业发展与创新白皮书
623、 中汽协:2024年10月中国汽车产销报告
624、 2024年10月新能源车企销量
625、 2024上海量子科技产业发展白皮书
626、 2024上海未来制造白皮书
627、 2023上海合成生物产业发展白皮书
628、 2023上海基因与细胞治疗产业发展白皮书
629、 2023上海新型储能产业发展白皮书
630、 2023未来产业潜力指数报告
631、 2024医药研发趋势年度回顾白皮书
632、 5G行业终端切片研究
633、 十大新型5G终端应用指南
634、 2023-2024年度中国智能制造产业发展报告
635、 2024中国智能驾驶数据闭环应用新生态分析报告
636、 “新质生产力”学习材料合集
637、 2024两轮电动车行业简析报告
638、 2024年中国低空经济数据分析报告
639、 智能网联汽车感知技术标准体系建设
640、 核电行业深度-技术发展、趋势展望、产业链及相关公司深度梳理
641、 储能解决方案
642、 2024医药研发趋势年度回顾增刊:新活性物质信息图
643、 2023医疗健康行业报告
644、 东莞市数字经济发展报告(2023 年)
645、 2024中国汽车智能底盘产业技术趋势研究报告
646、 光伏高比例接入应对技术白皮书
647、 2024《汽车整车信息安全技术要求》要点解析
648、 2023-2024中国区块链年度发展报告
649、 城市轨道交通智能全自动运行系统 白皮书
650、 2024预制菜行业简析报告
651、 生物制药行业技术展望报告
652、 中国能源市场:探讨2024年值得关注的五大发展要点
653、 赵克斌:2024新能源高占比电力市场的实践与探索报告
654、 2023中国车规级芯片产业白皮书
655、 2024年云南投资指南
656、 【药融咨询】市场洞察,精准决策,医疗大数据赋能药企市场准入
657、 中国双碳新能源行业资本市场趋势2023年度报告
658、 2024北京车展总结报告
659、 超高清视频显示终端质量分析报告2024
660、 中国工业机器人行业现状及发展趋势研究报告2023
661、2024年研发投入前1000家民营企业创新状况报告
662、 2024年10月电动汽车充换电基础设施运行情况
663、 2024年全球95+家人形机器人企业深度调研报告
664、 2024年全球人形机器人产品数据库
665、 2024年汽车出行未来展望报告
666、 2024年中国数据安全企业全景图
667、 2024年中国新能源汽车制造集群和企业选址专题报告——绿色出行 擎动未来
668、 新能源飞行器发展白皮书(2024)
669、 人形机器人武汉城市应用场景研究报告(2024年)
670、 无锡人工智能融入产业发展评估报告
671、 2060碳中和目标下的电力行业
672、 中国储能市场现状及应用研讨
673、 新型储能产业发展路径和投资机会
674、 2024年智能汽车行业观点报告
675、 2024中国全固态电池产业研究
676、 2024年第三季度人工智能行业研究报告
677、 2023年中国光伏组件设备市场深度调研分析报告
678、 五大重点细分行业中小企业数字化转型路线图
679、 消费电子行业报告
680、 2024年先进制造业集群竞赛胜出集群名单
681、 50家重点装备制造业企业详情梳理
682、 2023年长三角数字经济独角兽(潜在)企业榜单
683、 2023年长三角最具价值数字经济独角兽(潜在)企业榜单
684、 2023年长三角最具创新活力数字经济独角兽(潜在)企业榜单
685、 2023年长三角最具潜力数字经济独角兽(潜在)企业榜单
686、 中小企业特色产业集群发展情况报告(2024)
687、 2024年5g工厂名录
688、 2024中国汽车供应链100强企业名单
689、 2024甲醇汽车行业研究报告-深企投产业研究院
690、 2024医学影像设备行业研究报告-深企投产业研究院
691、 广东数字政府建设产业发展研究报告
692、 2024年中国工业生物技术发展白皮书
693、 2024年浙江省上市企业可持续表现白皮书
694、 2024人形机器人产业链白皮书-觅途咨询
695、 2024年生物科技报告-生物科技稳健创新;融资何时回归?
696、 深圳市超高清视频显示产业发展报告(2024版)
697、 2024年智能制造现状报告:生命科学版
698、 2024年全球半导体行业展望报告
699、 2024粉末涂料涂装产业白皮书
700、 中国人工智能区域竞争力研究报告(2024)
701、 新型储能发展及商业模式
702、 2024医药研发趋势年度回顾白皮书
703、 2024年AI制药产业逆势而上:扬帆起航,智领医药未来
704、 2024广东投资指南-广东省商务厅
705、 2024小微电动市场发展研究报告
706、 全球医疗器械报告2024
707、 2023深圳市氢能与燃料电池产业发展报告
708、 2024有线智能控制发展研究报告
709、 2024中国储能技术与产业最新进展与展望报告
710、 2024工商业储能解决方案白皮书
711、 小米汽车SU7发布会PPT
712、 2024汽车传感器市场洞察报告:开启汽车感知新时代
713、 2024中国汽车行业趋势报告(新能源、SUV和智能网联)
714、 2024新能源并网技术发展现状及展望报告-中国电力科学研究院
715、 氢能先机系列之:为清洁氢能经济增速的创新业务模式
716、 2024易凯中国健康产业白皮书-健康产业并购篇
717、 智启新质生产力:生成式人工智能在医疗医药领域的潜在应用
718、 专精特新智能化转型白皮书之基础设施解决方案(223页)
719、 2024中国绿氢行业市场调研报告
720、 化工园区发展白皮书
721、 机器人行业创新发展应用蓝皮书
722、 2024易凯中国健康产业白皮书-合成生物学篇
723、 国际氢能市场动向与投资形势分析
724、 中国汽车全球化发展报告2024
725、 智能装备制造产业园可研报告
726、 2024储能专用电芯白皮书
727、 2023 AI机器人产业报告
728、 2024储能高质量发展:市场机制与商业模式创新(简版报告)
729、 关于新能源汽车出口现状及其支持贸易合作健康发展相关政策分析
730、 2024汽车雷达行业研究报告23页
731、 新能源及储能参与电力市场交易白皮书(2024)
732、 2024年中国云计算产业现状及发展趋势研究报告
733、 2024年中国传感器行业现状及发展趋势研究报告
734、 储能产业研究白皮书2024
735、 2024全球独角兽榜-胡润百富
736、 新能源车行业简析报告-16页
737、 2024人工智能行业发展研究报告
738、 2023年国家生物医药产业园区综合竞争力前50名
739、 2024人形机器人行业研究报告
740、 2024软磁材料行业研究报告
741、 2024增材制造行业研究报告
742、 2024中国AI独角兽50强
743、 全国31个省市区783个产业集群汇总
744、 人形机器人产业链深度梳理
745、 2024充电桩行业研究报告
746、 中国锂电上市企业最具竞争力50强排行榜
747、 中国耐火材料百强企业名单
748、 车载摄像头产业分析报告
749、 2023新能源电池材料发展概览报告
750、 2023-2024年中国太阳能热发电技术产业发展现状报告
751、 2023年度医药政策法规材料汇编
752、 2023年中国新能源汽车行业并购活动回顾及未来展望
753、 2024年度混合动力乘用车发展前景研究报告
754、 2024中国合成生物学创投市场分析报告
755、 高性能医疗器械2023年度发展报告-国家高性能医疗器械创新中
756、 光伏电站发电量进入电力市场的经济性分析与趋势展望
757、 广州市新能源汽车大数据分析白皮书(2023)
758、 2024中医药行业简析报告.pdf
759、 2024汽车零部件市场简析报告-15页
760、 2024全球氢能产业展望报告
761、 量子精密测量行业赋能白皮书
762、 率捷咨询:2024中国车衣膜产业发展趋势自皮书
763、 千际投行:2023年数字李生行业研究报告
764、 研墨AI-钒,电池行业简报-23页
765、 医药行业“港澳药械通“高质量发展报告
766、 2024泛半导体产业黑灯工厂发展研究洞察白皮书
767、 2024年中国AR产业发展洞察研究报告
768、 中国储能市场现状及应用研讨PPT
769、 中国汽车业人工智能行业应用发展图谱2024
770、 重点行业产业链供应链绿色发展路径研究报告(2024年)
771、 66大国家级战略性新兴产业集群
772、 2024年中国新经济独角兽企业百强榜
773、 2024年中国新经济准独角兽企业百强榜
774、 2024年中国新经济未来独角兽企业百强榜
775、 2024中国汽车市场发展预测报告
776、 持续发展:半导体行业芯片绿色精益制造
777、 2024年产业互联网发展报告
778、 海上光伏行业组件白皮书
779、 2024年前三季度中国骨科手术机器人市场洞察
780、 人工智能发展报告(2024年)
781、 2024年10月人工智能行业研究报告
782、 2024年11月份全国乘用车市场分析
783、 2024年度AI十大趋势报告
784、 2024人形机器人在工业领域发展机遇行业壁垒及国产替代空间分析报告
785、 2024四大城市群产业链创新链融合发展比较研究报告-中国银行研究院
786、 2024医药制造数字化白皮书
787、 2024中国汽车后市场年度发展报告(乘用车)
788、 2024中国高端家电市场趋势报告
789、 2024年中国电子竞技产业报告
790、 AR行业:2024年中国AR产业发展洞察研究
791、 2024年新质生产力引领的新机遇研究报告
792、 中国人工智能行业应用发展趋势2024
793、 2024年中国汽车行业可持续发展实践案例集
794、 2024中国医疗器械企业全球化发展-热门市场概览与制胜因素报告
795、 2025年人形机器人产业发展蓝皮书
796、 一图看懂芯片产业
797、 2025六大未来产业发展趋势与人工智能八大落地场景洞察
798、 113家电芯企业汇总名单
799、 2024中国数字经济产业机会深度洞察报告
800、 低空经济行业:2024年前三季度投融市场报告
801、 2024具身智能科技前沿热点
802、 2024汽车行业年度关键词盘点报告
803、 2025中国汽车行业转型驱动力展望白皮书
804、 2025低空经济产业发展及薪酬趋势研究报告
805、 中国能源大事年鉴(2024)
806、 2024年人工智能(大模型)产业发展应用研究白皮书
807、 2024年汽车智能座舱投融资研究白皮书
808、 2024年中国经济简报提振需求重启动能
809、 2024碳中和白皮书
810、 2024年陶瓷瓷砖行业简析报告
811、 2024年最新供应链计划技术发展趋势报告
812、 人形机器人产业发展研究报告(2024年-中国信通院
813、 2024年人工智能全景报告
814、 新一代智能终端蓝皮书(2024年)
815、 中国大数据产业白皮书V9.pdf
816、 中国能源展望报告2060(2025年版)
817、 2023年储能产业年度回顾及趋势展望报告
818、 2024智能家居行业创新发展与前景展望研究报告
819、 2024年11月全国电动汽车充电基础设施运行情况
820、 2024年全球人工智能简史
821、 中国创新药研发:在逆境中披荆斩棘
822、 《中国能源转型展望2024》执行摘要
823、 2024-2026年中国信创硬件产业发展建议报告
824、 中国产业区块链发展报告(2024)
825、 低空经济发展白皮书3.0-安全体系
826、 2025年智能网联汽车数据分类分级白皮书
827、 福建省县域重点产业链发展白皮书(2024)
828、 2024年中国功能型湿电子化学品镀层材料市场报告
829、 2024年11月全国二手车市场深度分析报告
830、 2024年12月份全国乘用车市场分析报告
831、 2024年毕马威中国金融科技企业双50报告
832、 2024年中国食品饮料行业消费者洞察报告
833、 2025年低空经济网络安全体系化研究报告
834、 预见2025-罗兰贝格中国行业趋势报告
835、 中国汽车后市场供应链白皮书
836、 2025年最值得关注的药物预测报告
837、 2024智能化医疗装备产业蓝皮书
838、 2024智能网联汽车零部件行业研究报告
839、 绿色计算产业发展白皮书(2024版)
840、 县域工业经济发展报告(2024年)
841、 2025人工智能生产内容(AIGC)作品版权认定分析报告
842、 2025年AI转型的进展洞察报告
843、 2025可信人工智能治理白皮书-安永
844、 广东省游戏产业协会:2024年小游戏高质量发展报告
845、 2024年新型电力系统技术路线展望报告
846、 2025年中国对外贸易潜力产品分析报告
847、 2024年中国新能源汽车行业全球竞争力分析与各国进口贸易法规影响白皮书
848、 2024年新质生产力产业发展趋势报告
849、 2025年医疗行业的可持续发展之路研究报告
850、 2024年中国人工智能系列白皮书-AI驱动下的艺术教育革新
851、 2024年中国人工智能系列白皮书-复合多态机器人
852、 OpenGMS:长江三角洲高质量发展评价研究报告(2023年)
853、 2024年中国充电桩及储能设备出口分析及各国进口政策影响白皮书
854、 智能驾驶2024年度报告
855、 2024年全球能源统计手册(简版)
856、 人工智能+制造业应用落地研究报告(2024年)
857、 2024年中国半导体照明及应用领域出口统计及市场发展趋势分析
858、 2020年数字政府发展指数报告
859、 2024年全球AI应用趋势年度报告
860、 2024汽车选址洞察报告典型车企销售渠道布局
861、 2024行业回顾&2025展望年度白皮书-制造业经济概览、智能化、电动化
862、 先进计算暨算力发展指数蓝皮书(2024年)
863、 智算中心综合评价报告(2024年)
864、 2024年中国乘用车城市NOA市场研究报告
865、 能源统计手册—全球篇
866、 全球数字经济发展研究报告(2024年)
867、 2025年具身智能行业发展研究报告:具身智能技术发展与行业应用简析
868、 AI产业全景洞察报告2025
869、 广州市智能网联汽车创新实践年度报告(2024年)
870、 智能汽车产品功能全景图(2025版)-中文版
871、 宁波人工智能发展白皮书(2024)
872、 2024世界智能产业大脑演化趋势报告(12月上)
873、 中国低空经济发展研究报告2024
874、 中国移动2024年智能硬件质量报告
875、 2024年12月新能源汽车三电系统洞察报告
876、 44个地区低空政策
877、 专精特新中小企业数字化转型研究报告(2024年)
878、 【104页超详细】DeepSeek从入门到精通
879、 DeepSeek教程-从入门到精通
880、 3个DeepSeek隐藏玩法,99%的人都不知道
881、 DeepSeek V3 搭建个人知识库教程
882、 Deepseek 高效使用指南.docx
883、 deepseek 应该怎样提问
884、 DeepSeek与 DeepSeek-R1 专业研究报告
885、 DeepSeek-30个喂饭指令
886、 DeepSeek-R1使用指南(简版)
887、 DeepSeek案例大全
888、 DeepSeek指令公式大全_Password_Removed
889、 人工智能专题:DeepSeek V3 搭建个人知识库教程
890、 小白入门DeepSeek50个高阶提示词
891、 2025年DeepSeek军用场景智能化应用白皮书
892、 2025普通人如何抓住DeepSeek红利
893、 Deepseek 如何赋能职场应用
894、 112页!DeepSeek 7大场景+50大案例+全套提示词 从入门到精通干货
895、 2025年教大家如何使用Deepseek AI进行超级降维知识输出V1
896、 2025深度解读DeepSeek:原理与效应
897、 2025年汽车以旧换新政策继续接力报告
898、 中国新能源汽车:2024年总结与2025年趋势报告
899、 2025年十五五智能制造推进的战略思考报告-数字化转型基本普及 智能化升级战略突破
900、 一图看160家企业集体接入DeepSeek
901、 王传福:比亚迪智能化战略(2月10日发布会)
902、 DeepSeek搞钱教程(0基础入门)
903、 少年商学院《DeepSeek中小学生使用手册》
904、 个人使用篇-DeepSeek入门宝典
905、 开发实战篇-DeepSeek入门宝典
906、 技术解析篇-DeepSeek入门宝典
907、 行业应用篇-DeepSeek入门宝典
908、 智灵动力:DeepSeek模型本地部署与应用构建
909、 2024富士胶片中国及富士胶片商业创新中国可持续发展报告
910、 爱分析:2025年360亿方智能航空AI白皮书
911、 2024年度汽车市场分析报告
912、 2025年DeepSeekDeepResearch让科研像聊天一样简单
913、 DeepSeek+DeepResearch应用报告-清华大学
914、 中国广电:5G手机产品白皮书(2025年1月版)
915、 2024年中国海外投资概览报告
916、 2025年中国人工智能计算力发展评估报告
917、 2025年自然受益转型:汽车行业的作用洞察报告
918、 嘉世咨询:2025年人形机器人行业简析报告
919、 2025年中国省级绿色电力市场建设:现状与展望报告
920、 2024年12月全国二手车市场深度分析报告
921、 2024年AI在制药领域的应用报告-罗兰贝格
922、 中企云链:2024年中国产融数字化发展年度报告
923、 中国光大银行:2025年一季度投资策略报告
924、 2025年中国半导体行业出口分析及各国进口政策影响白皮书
925、 DeepSeek图解
926、 一份写给普通人的DeepSeek速成指南
927、 2024年药品行业趋势分析报告
928、 2024年中国能源转型展望报告-CET
929、 2025广东省制造业数字化转型典型案例集(第二批)
930、 2025年1月份全国乘用车市场深度分析报告
931、 中汽协:2025年1月中国汽车产销报告
932、 清华大学:2025年DeepSeek与AI幻觉研究报告
933、 智灵动力-北京-科技-DeepSeek行业应用与实践
934、 摩熵咨询:2024年FDA批准上市的新药分析报告
935、 浙江省发改委:2024浙江省优化营商环境条例
936、 浙江省发改委:2024浙江省优化营商环境条例解读手册
937、 2025年1月电动汽车充换电基础设施运行情况
938、 数字政府一体化建设蓝皮书
939、 数字乡村发展实践蓝皮书(2024年)
940、 中国工业互联网发展成效评估报告(2024年)
941、 云计算蓝皮书(2024年)
942、 具身智能发展报告(2024年)
943、 中国数字经济发展研究报告(2024年)
944、 全球数字经贸规则年度观察报告(2024年)
945、 电信业发展蓝皮书(2024年)--智能化发展
946、 人工智能发展报告(2024年)
947、 信息光子技术发展与应用研究报告(2024年)
948、 数字消费者权益保护蓝皮书(2024年)
949、 数字技术适老化发展报告(2024年)
950、 量子信息技术发展与应用研究报告(2024年)
951、 无线经济发展研究报告(2024年)
952、 人工智能治理蓝皮书(2024年)
953、 新一代智能终端蓝皮书(2024年)
954、 综合算力评价研究报告(2024年)
955、 智能化医疗装备产业蓝皮书(2024年)
956、 金融科技生态蓝皮书(2024年)
957、 先进计算暨算力发展指数蓝皮书(2024年)
958、 全球数字经济发展研究报告(2024年)
959、 专精特新中小企业数字化转型报告(2024年)
960、 车联网蓝皮书(数据赋能)(2024年)
961、 DeepSeek1小时快速入门
962、 2025年DeepSeek战略创新分析报告-围绕DeepSeek尖刀点 加速打造AI产业刀锋链
963、 2025年新兴产业瞭望白皮书系列:低空经济-驾乘低空经济新风 畅享新质出行体验
964、 2025年电力人工智能多模态大模型创新技术及应用报告
965、 2025年锂离子电池回收:面向绿色未来的市场及创新趋势报告
966、 广东省药品监管统计分析年度报告(2024年)
967、 清华大学&火山引擎:2025年算力电力协同:思考与探索白皮书
968、 数世咨询:2025年数字安全需求洞察报告-威胁情报
969、 中国能建:2025低空经济产业发展报告
970、 2025年具身智能行业发展研究报告:具身智能技术发展与行业应用简析
971、 2024-2025年汽车市场分析与预测-乘联会
972、 2025年DeepSeek行业级应用白皮书:精准数据洞察与自动化效能提升方法论
973、 2025年DeepSeek行业应用案例集:解锁智能变革密码
974、 DeepSeek实操方案
975、 B2B市场人DeepSeekAI提示词手册
976、 电子信息研究2025年第1期(总第97期):先进计算产业发展研究报告
977、 破局重塑—生产力释放智能制造全新生产力
978、 2024年NMPA批准上市的新药分析报告
979、 2024年中国生物科技行业调研报告-资本寒冬中生物科技企业的生存之道
980、 智能汽车亮点功能全景图(2025版)
981、 智能汽车亮点功能解析表(2025版)
982、 重庆市江津区惠企政策汇编
983、 电信行业AI现状:2024年中国趋势调查报告
984、 赛迪译丛2025年第3期(总第678期):全球人工智能活力工具
985、 详解DeepSeek: 模型训练、优化及数据处理的技术精髓
986、 2025年从DeepSeek探讨大语言模型在建筑及能源行业的应用趋势和技术方法报告
987、 2025年我们该如何看待DeepSeek——what, how, why, and next
988、 DeepSeek搞钱指令库:开启AI创富新时代
989、 北京大学:2025年DeepSeek系列报告-提示词工程和落地场景
990、 零基础使用DeepSeek高效提问技巧
991、 2025年药物化学期刊JMC Annotation专栏重磅药物分析报告
992、 2025年人工智能技术发展与应用探索报告
993、 2025年数字驱动、智慧引领:迈向未来的新型电力系统研究报告
994、 2025年新型电力系统中人工智能应用与扩展报告
995、 2025新能源汽车全场景智驾用户体验报告
996、 嘉世咨询:2025年数据中心行业简析报告
997、 模块化研发在汽车及复杂离散制造行业的实践之旅
998、 数字信任发展报告(2025)-中国信通院
999、 2024年医药交易报告-中国药企开启医药交易新纪元
1000、 中国消防协会:2025年数据中心锂离子电池消防安全白皮书
1001、 储能行业剖析:新型储能技术百花齐放,液流电池商业化正在加速
1002、 低空经济发展研究报告(2024年)
1003、 国内机器人行业梳理:量产元年,百家争鸣
1004、 2024-2025年中国光伏产业发展路线图
1005、 自主整车向上,产业升级加速——汽车行业2025年投资策略
1006、 小米汽车专题系列之三:小米Su7 Ultra 发布,2小时大定过1万辆
1007、 20250214-慧博智能投研-DeepSeek深度:市场表现、发展展望、产业机遇及相关公司深度梳理
1008、 DeepSeek1小时快速入门
1009、 2025年DeepSeek赋能自智网络高阶演进评测报告
1010、 DeepSeek 实用万能提问模板
1011、 2025年DeepSeek-R1Kimi 1.5及类强推理模型开发解读报告
1012、 2025年DeepSeek手册:DeepSeek给我们带来的创业机会
1013、 AI跃迁派:2025年DeepSeek零基础完全指南
1014、 2025年DeepSeek-回望AI三大主义与加强通识教育报告
1015、 2025年DeepSeek模型优势:算力、成本角度解读报告
1016、 2025年DeepSeek完全实用手册V1.0-从技术原理到使用技巧
1017、 2025年DeepSeek:智能时代的全面到来和人机协作的新常态报告-浙江大学
1018、 北京大学:2025年DeepSeek系列报告-DeepSeek与AIGC应用
1019、 厦大团队:DeepSeek大模型赋能高校教学和科研(120页)
1021、 嘉世咨询:2025年乘用车轮胎行业简析报告
1022、 中邮证券-国防军工深度报告:低空经济专题之三:eVTOL详细拆解
1023、 低空经济系列研究:基础设施篇
1024、 低空经济发展报告(2024-2025)
1025、 62页PPT了解国内外40家固态电池典型企业技术路线
1026、 2024年中国汽车产业出海回顾分析
1027、 2025政府工作报告
1028、 2024年中国新经济企业top500发展报告
1029、 2025DeepSeeK技术全景解析
1004、 2024 年中国区块链行业投融资报告
1005、 上海市智能网联汽车发展报告 (2024年度)
1006、 低空经济专题策略报告:改革推进,上下游迈向高质量发展
1007、 中国“专精特新”企业科创力报告
1008、 动力电池行业深度:驱动因素、行业现状、产业链及相关公司深度梳理
1009、 资本市场赋能“专精特新”,加快发展新质生产力
1010、 一图读懂动力电池产业链
1011、 省级开发区高质量发展500强
1012、 2024省级开发区升级潜力百强
1013、 高工咨询&优必选:2024中国人形机器人产业发展蓝皮书
1014、 中国低空经济产业链全面解析
1015、 中美机器人发展深度分析报告
1016、 中国A股上市公司股权激励年度实践报告 (2025)
1017、 2024年海上风力发电关键技术的探索与实践报告
1018、 AI产业全景洞察报告2025
1019、 2024年中国人工智能产业研究报告-艾瑞咨询
1020、 2024新能源汽车行业年报
1021、 2025年中国新型储能行业发展白皮书-机遇与挑战
1022、 eVTOL 商业进程提速,多元场景驱动开拓千亿市场 ——低空经济专题之 eVTOL 研究
1023、 中国智能驾驶商业化发展白皮书(2025)-汽车之家
1024、 宇树科技机器人产业深度:产品矩阵、竞争优势、商业化前景及相关公司深度梳理
1025、 数字经济与网安智库:中国数字经济高质量发展现状与前瞻报告(2024年)
1026、 2025年光伏行业分析
1027、 2025年低空经济相关法律法规政策汇编
1028、 特斯拉及新势力车企2024年报总结专题
1029、 2025中国新型储能应用蓝皮书
1030、 赛迪研究院:制造业创新指数报告(2024)
1031、 2025中国低空经济城市发展指数报告
1032、 智能制造与数字孪生技术:面向可持续制造方向发展-天津大学
1033、 2025核心储能供应链手册
1034、 2024年智能制造现状报告(第九版)
1035、 芯片行业深度:发展现状、驱动因素、国产替代、产业链及相关公司深度梳理
1036、 2025年3月份全国乘用车市场分析报告
1037、 2025大飞机产业链研究
1038、 电动化与智能化重塑价值体系:我国新能源汽车产业链信用质量及其变化趋势浅析
1039、 2024氢能“专精特新”投融资报告
1040、 2025中国储能行业全球化市场布局与高价值商业模式研究
1041、 我国光伏行业发展形势分析
1042、 底部夯实,拐点已至,静待春暖花开——2025年光伏年度策略报告
1043、 2023H2-2024H1中国药品市场分析报告
1044、 板块周期底部,创新引领未来,锂电池行业研究框架专题报告
1045、 锂电池产业链 2025 年上半年投资策略
1046、 2025年人形机器人应用场景洞察白皮书-工业场景篇
1047、 2025年人形机器人投资策略:量产元年,全球共振,百家争鸣
1048、 2024年中国汽车行业并购活动回顾及未来展望
1049、 半导体设备、材料、零部件产业链蓄势乘风起
1050、 高性能医疗器械 2024 年度创新发展报告
1051、 2025年云宇宙领域深度解析与展望报告
1052、 中国充电桩及储能设备出口分析及各国进口政策影响
1053、 中国风能太阳能资源年景公报(2024 年)
1054、 光刻:自主可控核心环节,国产替代迫在眉睫
1055、 2025中国机床行业市场白皮书
1056、 2025年充电桩行业简析报告
1057、 机器人行业深度报告:机器人应用场景丰富,有望助力物管企业降本增效
1058、 汽车行业深度报告:新品迭出,日渐规范,智驾行业行稳致远
1059、 2025年具身机器人行业现状及未来趋势分析报告
1060、 2025中国汽车行业趋势报告
1061、 未来产业新赛道研究报告
1062、 深圳423家A股上市公司完整名单
1063、 新型人工智能存储研究报告(2025年)
1064、 2025年上海车展分析报告
1065、 2025中国车企全球化竞争新模式
1066、 2025年光量子计算技术产业研究报告
1067、 2025低空经济市场前景、产业链布局及商业化阻碍分析报告
1068、 2024人形机器人核心硬件市场发展白皮书
1069、 2025年上海车展展后深度洞察报告
1070、 机器人专题报告:新材料推动具身智能突破能力边界
1071、 2025年有色金属行业分析
1072、 2024无人机产业链发展现状、支持政策及未来趋势分析报告
1073、 国家发展改革委:中国营商环境发展报告(2025)
1074、 科智咨询:2025年DeepSeek对国产芯片的影响报告
1075、 生物制造产业蓝皮书
1076、 半导体设备行业深度:驱动因素、发展趋势、产业链及相关公司深度梳理
1077、 中国氢能发展报告(2025)
1078、 智能硬件行业2025年一季度投融市场报告
1079、 2024 年中国新材料行业投融资分析报告
1080、 2025“人工智能+”行业发展蓝皮书-上海交大
1081、 智研咨询:2025年中国首发经济产业发展报告——政策红利加速释放,行业加快扩容提质
1082、 北京辖区上市公司名录
1083、 上海辖区上市公司名录(截至2025.03.31)
1084、 沙利文:2025年中国汽车零部件市场研究报告
1085、 2025中国储能行业全球化市场布局与高价值商业模式研究报告
1086、 2025年锂电行业分析
1087、 半导体材料专题报告:先进制程驱动市场扩容,细分环节国产替代加速
1088、 新世纪资信评估-医药制造与流通行业2024年信用回顾与2025年展望
1089、 整车行业深度报告:市场竞争以产品为核心,产品策略下低成本路线为王
1090、 2060年世界和中国能源展望报告(2024版)
1091、 2025年中国汽车全球化战略白皮书
1092、 2025年氢燃料重卡的应用进展和推广建议研究报告
1093、 2024经济观察系列:我国战略性金属和关键矿产发展白皮书
1094、 赛迪译丛2025年第6期(总第681期):欧洲电动汽车的未来
1095、 中项网行业研究院:2024年中国水处理膜市场研究简报
1096、 2025年工程机械行业分析-联合资信
1097、 我国300个中小企业特色产业集群详细名单
1098、 北京市专精特新企业出口产品参考目录
1099、 2025年度中国品牌价值500强报告
1100、 2025稀土产业链研究-中美欧供应链博弈与地缘竞争杠杆
1101、 2025传感器产业研究-全球传感器细分市场格局与国产替代突围
1102、 嘉世咨询:2025年飞行汽车行业报告
1103、 2025年4月份全国乘用车市场分析
1104、 来觅研究院:人工智能行业:2025年一季度投融市场报告
1105、 2025年4月份全国乘用车市场分析
1106、 嘉世咨询:2025年飞行汽车行业报告
…… ……
每日持续更新
随时随地查看
付费须知:
1.付费后,你可以使用当前付款的微信帐号在有效期内通过「知识星球」公众号、小程序端、App 端、Web 端查看内容。有效期:1 年
2.加入星球后,72 小时内可申请退款。超过 72 小时后如果产生退款,手续费不予退还。如有争议,参见《知识星球用户协议》和《付款及退款规则》。
3.1星钻 = 1 元人民币
4.如有疑问可咨询小编19230831816(同微信)
免责声明:本文内容来源于头豹,整理和转载此文出于传播更多资讯的目的,仅供参考学习。以上报告均系本平台通过公开、合法渠道获得,报告版权归原作者或发布机构所有。本文所用的视频、图片、文字及作品等涉及版权问题,请第一时间联系小编19230831816(同微信),我们将立马删除,无任何商业用途!

