近日,EK项目前线传来捷报,四川某固态电池车间项目快速交付成功,现场除湿机和云智慧高效集成冷站均已达标。
项目概况
项目地点:四川
客户类型:电池企业
使用地点:固态电池车间
使用设备:EKDR一体式复合型转轮除湿机、EKWR云智慧高效集成冷站
项目周期
在确认设计方案和选型设备后,该项目于5月29日接到订单,6月16日上线组装,6月19日从东莞开始发货,7月5日完成调试。除湿机设备从下单到发货22天,现场安装调试时间13天,其中集成冷站仅用2天时间便完成了安装调试,整个项目交付周期仅38天!
项目现场
项目方案
在该项目中,EK工程师参与了前期设计,对客户需求有深刻理解。中标之后,便派遣设计人员至项目现场进行深化设计,为客户提供了专业技术咨询、方案比选、能效深化设计服务,明确能效标准,并提供了基于能效的设备成套咨询及全工况选型分析服务。
一、转轮除湿机:本项目采用EKDR一体式复合型转轮除湿机。考虑项目施工周期紧张,机组极速备料生产,出厂前转轮模组与机组功能段之间已完成联机安装,控制柜在工厂预调试后与机组一起整机出厂,减少现场安装调试工作。
EK转轮除湿机除湿效果明显,以其中一台低露点除湿机为例,室内湿度要求为-55℃露点,现场调试成功后,EK转轮除湿机送风露点低至-70℃以下。
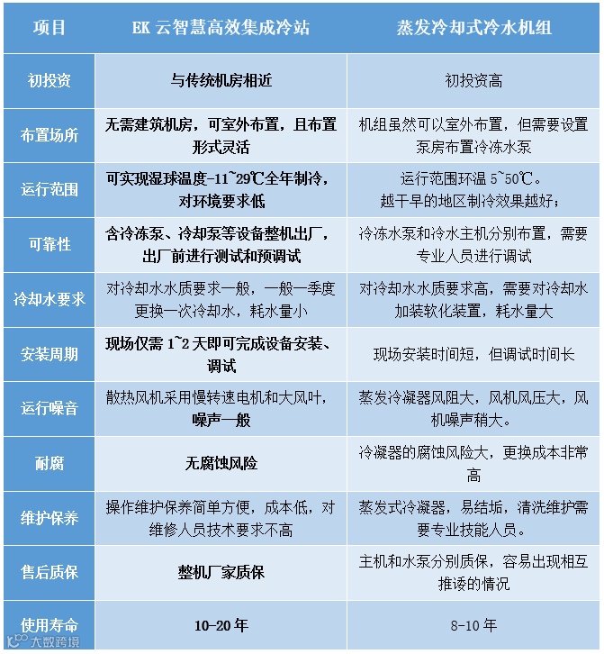
二、冷源选择方面:原设计方案冷源采用的蒸发冷却式冷水机组。经与业主沟通,了解到业主诉求主要有一下三点:1.可实现全年稳定制冷,且高效节能;2.施工周期短,能够快速交付;3.无需人员值守,智能运行。经过优化设计选型,最终确定冷源采用EKWR440A3MST云智慧高效集成冷站。
EK集成冷站与蒸发冷却式冷水机组对比
机组介绍
# EK转轮除湿机家族 #
EK低温直膨型转轮除湿机实现转轮进风温度从传统13℃降至5℃,显著降低转轮除湿负荷和再生加热能耗,节能率最高可达60%,有效解决锂电车间各环节生产工艺环境的湿度要求,以及除湿系统高能耗痛点问题。
ADR-DRY C系列,适用于40%相对湿度的生产环境,可应用于极片清洗等车间。
ADR-DRY X系列,适用于低露点的工艺要求,最低露点可达-80℃,可应用于电芯烘烤、注液、封口等工艺车间。
ADR-DRY D系列,适用于无冷冻水主机的小型生产环境,采用风冷低温直膨系统和转轮除湿系统,可应用于辑压、制片、烘烤、叠片、卷绕、装配等工艺车间。
ADR-DRY W系列,同样适用于低露点的工艺要求,最低露点可达-80℃,可应用于电芯烘烤、注液、封口等工艺车间。
# EK云智慧高效集成冷站 #
EK云智慧高效集成冷站是一款系统级、集成一体化高效节能产品,可在湿球温度-11℃以上全年稳定高效制冷,机房系统能效EERao最高可达6.0,全年综合运行费用较传统机房节能可高达49.55%,具有安装、调试时间短、节省机房空间以及能效突出等优势,可帮助电池企业缩减50~60天的机房建设周期。
EK作为拥有60年工业环境控制历史的欧洲品牌,一直专注于中国新能源产业的发展,通过产品方案的不断创新迭代,积极为绿色锂电工厂环境控制提供更有价值的节能产品和系统。此次快速完成四川某电芯生产车间项目,充分体现了EK在设计、交付、调试等方面的的强大实力,以及EK转轮除湿机在新能源电池领域的应用价值。
往期推荐
# 低碳中国·EK先行——2023 EK&谷轮超低温产品发布会圆满举行
# 助力锂电企业出海,EK「全寿命高效集成式转轮除湿站」重磅发布!
# EK出席2023年山东省暖通空调制冷热动学术年会,获“突出贡献奖”!
注:部分图文来源于网络,如有侵权请联系删除

