天士力近日公告称于2019年6月24日收到天士力生物医药股份有限公司(以下简称“天士力生物”)的通知,天士力生物于2019年6月21日向香港联交所递交了本次发行并上市的申请,并于2019年6月24日在香港联交所网站刊登本次发行并上市的申请资料。

1
Pre-IPO估值125亿元
天士力生物创立于2001年,前身为上海天士力药业有限公司。2018年4月,天士力对上海天士力药业进行改制重组,将其更名为天士力生物,并将公司的生物药相关资产划转给天士力生物,从而形成了生物药板块的独立平台。

独立出来以后,天士力生物立马迎来了Pre-IPO轮融资。2018年7月,天士力生物宣布完成Pre-IPO轮融资,由香港汇桥资本领投,法国梅里埃集团等跟投,融资额度约为10亿元。Pre-IPO融资后,天士力生物的估值达到125亿元,合计约18.95亿美元,比扩股前增加了1.33亿美元。

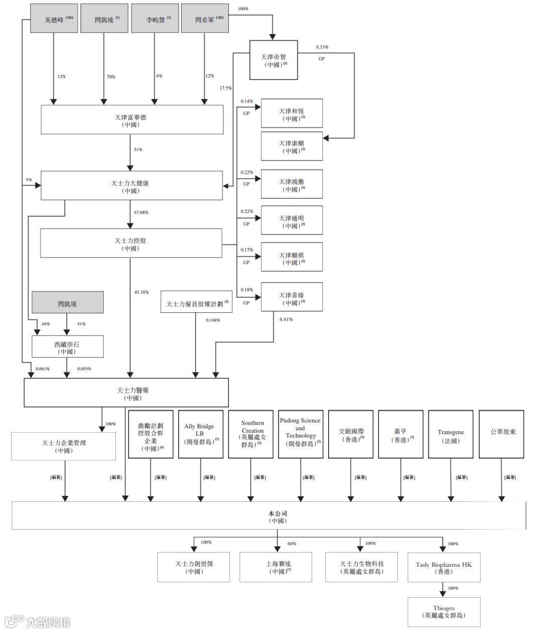
天士力生物股权架构
2
管线上有销售过亿的独家品种
招股书披露,天士力主要聚焦心血管、肿瘤自身免疫、消化代谢这三个领域。其拥有14个生物药项目的产品组合,包括3个核心产品,即B1140、B1448及SY101(一种靶向治疗晚期结直肠癌的全人源EGFR靶向单克隆抗体)。

天士力生物产品管线
该公司的独家品种普佑克(注射用重组人尿激酶原)是国家“十一五”期间唯一获批生物1类新药,用于治疗急性ST段抬高性心肌梗死的溶栓治疗,属于第三代溶栓制剂。于2017年被纳入全国医保,价格降低了约10%,同年销售额达1.167亿元,2018年销售额为2.405亿元。

财务数据显示,天士力生物2018年营业收入2.40亿元,研发投入1.15亿元。
招股书还披露,与其他药企相比,天士力生物的独特之处还在于其生物药平台优势,即通过少数股权投资以资本助力产业布局创新药。
公开资料显示,该公司通过多举措建立天士力生物药平台,包括合作组建天士力创世杰(天津)生物制药公司,并购上海赛远科技的领先产品,投资天境生物、健亚生物等公司从而形成研发型平台等等。天境生物未来也将为天士力生物带来资本性收益。


