10月22日,浙江医保局发布《浙江省落实国家组织药品集中采购和使用试点扩大区域范围工作实施方案(征求意见稿)》。
意见稿明确指出:与中选药品同品种药品通过一致性评价的生产企业达到3家以上的,在确保供应的情况下,暂停未通过一致性评价药品的在线交易资格。要求医保部门制定2020年年度医保基金总额控制指标时,对合理使用中选品种、履行购销协议、完成约定采购用量的医疗机构,不因中选药品费用下降而降低当年度总额控制指标。
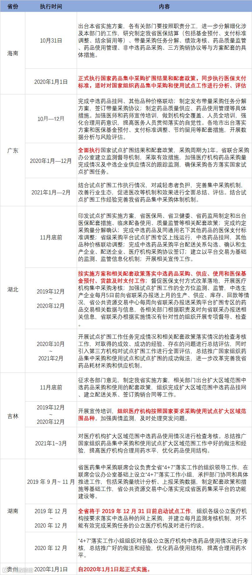
10月22日,贵州省医保局发布关于征求《贵州省落实国家组织药品集中采购和使用试点扩大区域范围工作的实施方案》)公开征求意见的通知,明确本方案自2020年1月1日起正式实施。公开征求意见时间:2019年10月21日至10月27日。
《方案》明确定点医疗机构中选药品的采购任务量设置季度采购及使用量,对完成比例低于90%的定点医疗机构提出预警;对完成比例低于80%的定点医疗机构,自次月起暂停医保月结算。
目前海南、甘肃、安徽、广东、湖北、吉林、湖南、浙江、贵州等多个省份已公布将落实国家组织药品集中采购和使用试点扩大区域范围工作实施方案,其中已明确执行步骤和时间的省份如下:

点亮“在看”,好文相伴