
如今的时代是一个变化的时代,全球化既提供了大量的机会,也带来了巨大的风险。
“领导变革之父”约翰·P.科特指出,在这个时代,要成为一个职业上的成功者,一条重要的准则就是:不要依靠惯性,因为旧的模式、道路和经验在新的环境下是无效的。
那么,对于企业来说,变革的方向和目标在哪里呢?
对于变革中的企业来说,领导力至关重要,有更多的变革,就会要求更强有力的领导。
科特教授在《变革的力量》一书中,通过一项历时三年多的研究,进一步探讨了管理与领导的差异、领导力的本质和形成,对于如何打造变革时代的新型领导者有重要的借鉴和参考价值。
1
管理与领导的差异
要想理清管理与领导的差异,首先要明确这两个概念的定义。
本书出现的领导,指的是引领思想、带领大众行动的过程;本书所说的管理,是伴随着20世纪大量复杂机构的出现而出现的,良好的管理则能在产品质量和收益等核心层面为机构带来稳定的秩序和表现。
管理和领导虽然定义不同,但显然有一些相似之处。
比如管理者和领导者都会根据需要做出决策,两者都会构建能完成特定项目的人际网络,并努力保证这些人能做好工作。然而,两者之间也存在着极为明显的差异:
1、从制定议程上看
管理的计划和预算过程会关注从数月到数年不等的时间跨度,强调细节,重视风险消除以及手段的合理性;领导的定向过程通常会关注更长的时间跨度,强调全局,重视风险计算以及人的价值观。
2、从发展人际网络上看
管理范畴下的组织和人事注重专业化,挑选或培训对的人做对的事,并且强调遵循和服从;而领导范畴下的联盟则注重整合,使一群人团结起来向正确的方向前进,并且强调责任担当。

3、从执行计划上看
管理范畴下的控制和问题解决通常侧重于约束、控制和预见性;而领导范畴下的激励和鼓舞侧重于授权、扩张,并不时制造惊喜来振奋人心。
4、从完成结果上看
管理能创造出一定程度的预见性和秩序,并具有能持续满足各利益相关方期望的潜力;而领导可以创造变革,通常是剧烈变革,并形成非常积极有效的变革潜力。
虽然管理与领导大相径庭,但在现实中,只有强管理和强领导相结合,企业才能繁荣兴盛。
没有与强管理相结合的强领导会使领导者以救世主自居,形成狂热崇拜之风,为了变革而变革。
那么,什么样的领导才算是强领导?复杂机构中的领导过程的本质是什么?
2
领导力过程的本质
要想实现领导职能,即创造建设性或适应性的变革,复杂机构中的领导行为要经历三个分阶段:定向、联盟、激励。
1、定向
定向指确定未来的愿景,并为实现这一愿景制定变革战略,拟定经营活动的变革方向。
拟定变革方向这一过程正是领导力的核心所在。要理解定向这一过程,需弄清楚这一活动的范畴、方法及影响。
① 定向所包括的活动范畴
领导力的定向环节包括确定愿景和制定战略。
愿景指对事物(一家企业、一种企业文化、一个行业、一项技术和一类活动)未来(经常是遥远未来)本质的描述。好的愿景需要能够同时经得起需求和可行性的检验。
需求意味着企业主要利益相关方(如客户、股东、雇员等)的需要能获得满足。
可行性指达到愿景的合理战略,考虑到了竞争因素、企业的优势和劣势,以及技术发展的趋势等。
② 如何确定发展方向
确定此类发展方向通常是一个分析归纳的过程,即广泛搜集相关数据并设法找出具有说服力的模式、关系和关联。
而推动这一过程依赖于对一连串问题的思考,例如,商业成功需要什么?客户对我们的产品和服务有何看法?
再根据对问题的理解得出多种方案并进行验证,甚至可以试用其中一些选项,最后选定一个好的方向(同时具备需求和可行性)。
确定方向是一个不断变化的动态过程,过程中会经历重大活动频繁的旺季,也会经历几乎没有什么活动的淡季,没有真正意义上的终止。
在成功案例中,确立清晰的发展方向,可以促成一整套切实可行的战略的制定,指出团队的目标、达成目标的方式以及提供鼓舞人心的信息,因此有助于产生有利的变革。
2、联盟
现代企业的一个核心特征就是相互联系,其中任何人都不是完全独立的,大多数员工都因为工作、技术、管理体系和职级与他人联系在一起。
一旦企业试图变革,这些联系就对实施领导力形成了特殊挑战。如果大多数人不能联合起来朝着同一个方向努力,那么势必造成相互掣肘。
① 联盟并非组织
对拥有很多管理知识但欠缺领导力知识的读者来说,促使人们朝着同一个方向努力是一个组织问题。但事实并非如此,联盟与组织有着本质区别。
从主要活动上看,组织是一个包含合适性判断的设计过程,包括何样的结构最适合此项计划;结构中的每一项工作最适合什么人去做;计划中的哪一部分适合哪个人,因此交给他或她来做;什么样的薪酬体系最适合该计划和有关人员等。
而联盟是一项重大的沟通挑战:通过与所有能对愿景实现提供帮助和合作的人员进行大量的沟通,帮助他们理解并相信这一愿景及其战略。
② 如何达成联盟
要想达成联盟,要尽可能地向能够提供帮助的人或合作方(包括直接下属、下属、老板和供应商等)反复传达发展方向;传达过程中尽可能使用简单的图像、符号或隐喻加强沟通的有效性,这不需要侵占已经过度使用的沟通渠道,也不需要大量宝贵的管理时间。
多措并举增加信息的可信度,包括发动具有良好业绩记录和工作关系的传达者,以尽可能合理的方式传达信息,确保传达者言行一致,证明对既定愿景和战略全情投入(所谓身体力行的领导力)。
3、激励
在努力创造重大变革的过程中,定向指出了一条适合企业发展的道路,有效的联盟使人们沿着这条道路前进,然而,在前进的过程中可能会遇到路障——经济方面、官僚主义或者政治方面。
这时,便需要成功的激励来确保人们有足够的能量来克服沿途的路障。
成功的激励过程通过满足人最基本的需求,比如成就感、归属感、自尊心被认可和掌握命运带给人能量,而不是通过控制机制迫使人们不偏离正轨。
这些过程强烈而深刻地感染着我们并激发我们做出最强有力的回应。领导范畴下的激励手段包括:
① 阐述愿景时充分强调听众的价值,使他们获得尊重感;
② 让员工充分参与决策过程,决定如何实现与他们密切相关的愿景或部分愿景,使他们获得掌控感;
③ 积极支持员工为实现愿景而做出的努力,为员工提供指导、反馈以及树立榜样,帮助他们提升专业水平,增强他们的自尊心;
④ 对他们取得的一切成功公开表彰嘉奖,给予员工认可和关爱,培养出员工的归属感和成就感。
一位好领导可以通过定向、联盟、激励这几个阶段来创造建设性或者适应性的变革,切实地改善领袖本人及其追随者的处境。
那么,好领导的卓越领导力是如何形成的呢?
关于领导力的起源,很难给出准确的答案。科特教授结合对来自各个行业的成功高管们的深入研究,对领导力是如何形成的做了全面的分析。
3
领导力的形成
1、遗传因素和童年经历
科特在研究中总结了高管们的共同个性,发现约有1/3可追溯到遗传因素或早期生活经历,并总结出了因遗传或童年经历而形成的四项主要品质。
① 内驱力
扮演领导者角色的人往往乐意身先士卒地完成重大任务,总是能影响和带动身边的人。
这种内驱力往往源于较高的对自身的要求,他们不满足于现状,力求继续取得更大提升。渴望干出一番成就的旺盛内驱力对大领导角色来说至关重要。
工作时间长、问题多,需要付出多年的持续努力才能实现与领导相关的种种变革,这绝对令人精疲力竭。

很难想象,如果领导者不具备强大的内驱力,如何能够长期做到长时间工作,而且还要处理各种棘手问题。
② 智商
在重要职位上显示出卓越领导力的人虽然很少是天才,但他们的某种智商的确超乎常人。智商在定向过程中尤其重要。
众所周知,在这一过程中要接触大量不同信息,筛选出相关内容,这无疑是一项考验认知水平的复杂任务。
③ 心理/情绪健康
健康的心理或情绪使人们在和世界联系,尤其是和他人交往的过程中,尽可能地避免了曲解和麻烦。情绪健康可能是人际交往能力提升的基础。一旦失去了这种基础或者基础太薄弱,圆滑的社交能力就很难在后期形成。
④ 正直
如果一个人的品性被人质疑,那么他将很难与他人达成联盟。
因为别人不会相信这个人说的话,并且不愿服从他的领导。
正直品质还有助于确定良好的发展方向,对于有强大内驱力的人来说尤其如此。强大内驱力有其阴暗面,缺少正直品质会将领导过程引向邪路。
但在复杂企业的有效领导过程中,即使是那些被认为具有非凡个人魅力的领导者,他们的个人魅力也经常可以归功于成年后的经历。
2、职业经历
要做好成功领导者的工作,仅有智力、内驱力、正直的品质和健康的情绪是远远不够的。
要达成联盟,需具备多种沟通技巧,了解不同的沟通对象,具有良好的人际关系和业绩记录,从而树立起个人威信;
要激励员工,需理解基本的人性,洞察具体工作的核心价值观,并有一定的同理心。
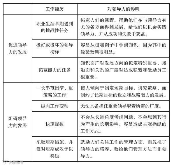
所有这些特质,至少从某种程度上讲,是在工作经历中形成的。合理安排的工作任务、优秀的领导榜样可以培养一个人广泛的领导技能、开阔视野;而失败的管理模式则不利于领导力的形成。
科特的研究中发现的工作经历对领导力的影响见下图

3、企业文化
企业文化在领导力的形成过程中也发挥着重要作用。
第一,它会影响高管们是否寻找并培养有领导潜力的人才;
第二,它决定了公司是否鼓励具备条件的员工发挥领导力;
第三,它甚至有助于确定一家公司是否具备非正式网络,以协调多重领导措施,产生凝聚力。
(1)首先要提出这种文化所需的愿景;
(2)其次要树立别人所期望的明显示范作用,帮助人们理解什么是领导、领导为什么重要、领导和管理如何不同,以及如何实施正确的领导;
(3)最后向人们提供与所需文化一致的资源和热情,并对成功加以认可和奖励。
领导与文化正如管理和结构一样密切相关。建立有用的企业文化需要强有力的领导。同时只有通过一定的文化,企业才能找出富有竞争力的领导者。
4
结语
科特在《变革的力量》一书中,通过真实商业环境中的案例研究,指出变革是企业和组织可持续的根本选择,成功的变革离不开强有力的领导。
要打造有效的领导力,首先要明确管理与领导的定义、理清二者之间的差异,才能将强管理与强领导相结合,实现长远发展。
进一步探究领导力的本质,可以从定向、联盟、激励三方面来理解。
在努力创造重大变革的过程中,定向指出了一条适合企业发展的道路,有效的联盟使人们沿着这条道路前进,成功的激励为人们提供足够的能量来清除沿途的路障。
要想培养强大领导力,不仅受遗传因素的影响,更要靠后天的努力——正向的工作经历和企业文化对领导力的形成有促进作用。
来源:本文为中信出版集团出版书籍《变革的力量》读书笔记

