
美媒:拜登赢!
美国媒体测算拜登已获逾270张选举人票
据美国媒体7日测算,民主党总统候选人、前副总统拜登在2020年美国总统选举中已获得超过270张选举人票。共和党总统候选人、现任总统特朗普随后表示,此次选举远未结束。
多家美国媒体根据计票结果测算,拜登已赢得关键“摇摆州”宾夕法尼亚州和内华达州,他目前已获得279张选举人票。特朗普目前获得214张选举人票。美国总统选举共有538张选举人票,最终胜出的候选人必须确保所获选举人票超过半数。
拜登已在社交媒体上呼吁民众搁置分歧,走向团结。据报道,拜登计划在美国东部时间7日20时(北京时间8日9时)对美国民众发表讲话。
特朗普则发表声明说,这次选举还远没有结束,从周一开始,其竞选团队将开启诉讼程序。此前,特朗普竞选团队已在多个州就计票问题提起诉讼,指称选举存在舞弊行为。
针对选情最新变化,美国多地有拜登的支持者上街庆祝,也有特朗普的支持者上街抗议。
推特更新拜登账号认证信息:当选总统
拜登发布推特说,“美国人民,我很荣幸你们选择我来领导我们伟大的国家。”他还保证,自己将成为所有美国人的总统。

此外,推特也将拜登的认证信息修改为了“当选总统”。
哈里斯第一时间祝贺:我们做到了!
美东时间11月7日12时23分,卡玛拉·哈里斯在推特发布一条致电乔·拜登的视频,恭贺对方成为下一任美国总统。据悉,哈里斯当时正在室外散步,突然得知拜登胜选的消息。
拜登赢了!全美各大媒体官宣!四年噩梦终结!
北京时间2020年11月8日凌晨12点47分,美联社率先官宣拜登获得2020年总统大选胜利,随后全美各大媒体跟进,拜登正式当选新一任美国总统。
美联社


纽约时报



华盛顿邮报

CNN


英国卫报

美国全国公共广播电台(NPR)

TIME时代周刊

纽约客New Yorker: 拜登时代开启

洛杉矶时报

Fox

来源:假装在纽约
拜登与特朗普政策主张都有哪些区别?
两党候选人简介及其政策主张


拜登&哈里斯 vs 特朗普&彭斯

拜登和特朗普政策主张对比

ITIF:特朗普VS拜登
——技术创新竞选政策上的立场比较
【编者按】技术创新对国家经济发展和国家竞争力提升愈发关键,国家科技创新政策性规划是国家发展战略的重要组成部分。近年来,在中美科技竞争愈演愈烈的背景下,对美国总统大选两党候选人在技术创新的竞选政策立场比较分析,将有利于对新一届政府的政策预判。信息技术和创新基金会(ITIF)自2008年以来,该机构对每届总统选举进行追踪,分析两位主要候选人在一系列技术和创新政策问题上的立场,本文是2020年ITIF对特朗普和拜登在10个技术创新细分领域的政策立场比较,主要包括创新研发、互联网和数字经济、宽带和电信、教育和技能、税务、监管、贸易、先进制造、生命科学和生物技术、清洁能源创新。技术创新涉及一国科技、军事、教育、经济、福利等多方面,通过对两党竞选人的政策立场比较,洞察美国下一届政府的治国方针。

技术创新政策上候选人的总体立场
|
特朗普 |
拜登 |
|
重点减少政府在经济中的阻碍,如减少限制创新的税收和法规。 |
制定政策,使政府既作为行业制定技术议程的伙伴,也是技术行业的监管者。 |
|
预算提议增加一些技术领域的研究资金,特别是人工智能等新兴技术,但也支持削减总体研究资金。 |
大力支持大幅增加研发和先进生产方面的公共投资。 |
|
反对华盛顿共识下的贸易政策,主张单边主义对中国采取强硬态度。 |
质疑华盛顿共识下的贸易政策,对中国采取强硬态度,但与特朗普相比,拜登支持更多边的方式。 |
|
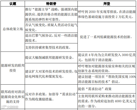
预算提案削减了清洁能源研发资金。 |
支持大幅增加清洁能源研发资金。 |
|
抵制包括H1-B和L1工种类型在内的更多移民。 |
支持民主党传统立场,支持高技能和低技能移民的增加。 |
|
教育和培训方面,加大减少一般性资助,增加对学徒计划的支持。签署了一项行政命令,要求联邦政府根据能力而不是学位来招聘。 |
提出大幅增加教育和技能方面的公共投资。 |
|
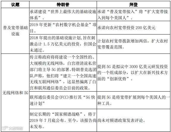
支持增加对农村宽带基础设施的投资。 |
比特朗普更支持加大对农村宽带基础设施的联邦投资。 |
|
放松监管,降低营业税,采用传统的消费者福利方式反垄断(互联网平台除外)。 |
支持对企业,特别是大型企业提高税收;加强监管,包括对隐私和宽带提供商的监管;加强反垄断执法,特别是对大型互联网公司。 |
|
支持230条款保护事项,管制主要互联网平台的潜在反垄断。 |
支持230条款保护事项,管制主要互联网平台的潜在反垄断。 |

技术创新与研发

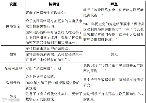
互联网发展和数字经济

宽带及电信基础设施联网

教育与技能培养

税收


监管

贸易

先进制造业

生命科学

清洁能源创新

结论
技术创新是改善公共健康、加强国家安全、提高竞争力、确保生活水平大幅提高以及应对气候变化等美国关键发展目标的重要因素。共和党长期关注的焦点是限制政府增强美国创新和竞争力,但过去这四年中,其态度有了明显的转变,认识到政府在这一领域发挥的重要作用。民主党则一直更愿意政府积极支持创新和竞争力,但也可能会改变,许多进步人士更想限制大公司对资本的豪夺,强调重新分配而不是极速增长。在未来的10年或20年,美国在全球创新上将面临输给中国的风险,若两党认识到这一威胁并愿意优先应对,则将开启一个如冷战时期一样两党合作的新时代。
来源:赛博研究院
编译:杨乐


来源:互联网思想

