
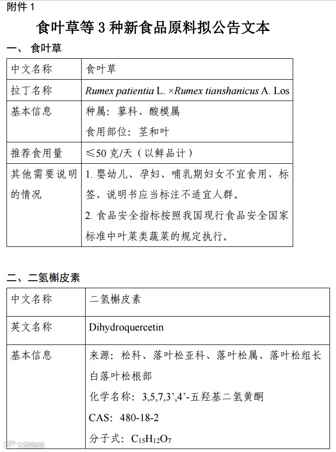
受国家卫生健康委员会委托,根据《食品安全法》和《新食品原料安全性审查管理办法》的规定,近期食叶草等3种新食品原料已通过专家评审委员会技术审查,现公开征求意见,请于2020年12月12日前将意见反馈至我中心,逾期将不予处理。
附件为食叶草等3种新食品原料征求意见内容及相关解读材料,请自行下载阅读。如有意见或建议,请反馈至xspyl@cfsa.net.cn,并在邮件主题中注明“新食品原料意见反馈”。







宝德润生健康
受国家卫生健康委员会委托,根据《食品安全法》和《新食品原料安全性审查管理办法》的规定,近期食叶草等3种新食品原料已通过专家评审委员会技术审查,现公开征求意见,请于2020年12月12日前将意见反馈至我中心,逾期将不予处理。
附件为食叶草等3种新食品原料征求意见内容及相关解读材料,请自行下载阅读。如有意见或建议,请反馈至xspyl@cfsa.net.cn,并在邮件主题中注明“新食品原料意见反馈”。






