搜索
首页
大数快讯
大数活动
服务超市
文章专题
出海平台
流量密码
出海蓝图
产业赛道
物流仓储
跨境支付
选品策略
实操手册
报告
跨企查
百科
导航
知识体系
工具箱
更多
找货源
跨境招聘
DeepSeek
首页
>
一目了然!《化妆品监督管理条例》与《化妆品卫生监督条例》内容对比
>
0
0
一目了然!《化妆品监督管理条例》与《化妆品卫生监督条例》内容对比
宝德润生健康
2020-07-06
0
导读:《化妆品监督管理条例》与《化妆品卫生监督条例》内容对比:
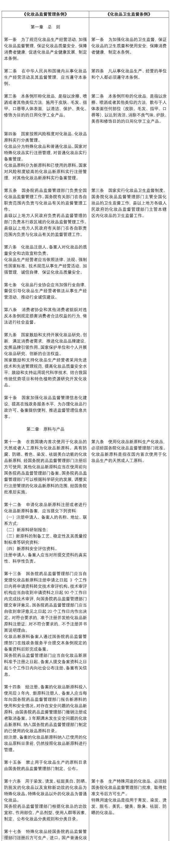
《化妆品监督管理条例》与《化妆品卫生监督条例》内容对比:
【声明】内容源于网络
0
0
宝德润生健康
保健食品、功能性食品、新食品原料、化妆品等健康产品研发申报讯息分享,咨询服务。
内容
413
粉丝
0
关注
在线咨询
宝德润生健康
保健食品、功能性食品、新食品原料、化妆品等健康产品研发申报讯息分享,咨询服务。
总阅读
63
粉丝
0
内容
413
在线咨询
关注