

受国家卫生计生委委托,根据《食品安全法》和《新食品原料安全性审查管理办法》的规定,近期球状念珠藻(葛仙米)已通过专家评审委员会技术审查,现公开征求意见,请于2018年6月25日前将意见反馈至我中心,逾期将不予处理。
附件为新食品原料球状念珠藻(葛仙米)征求意见内容及有关情况的说明,请自行下载阅读。如有意见或建议,请反馈至xspyl@cfsa.net.cn,并在邮件主题中注明“新食品原料意见反馈”。

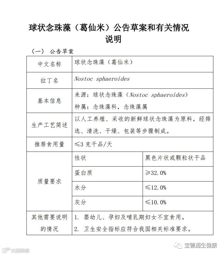
有关情况说明
球状念珠藻(葛仙米)(Nostoc sphaeroides),以人工养殖、采收的新鲜球状念珠藻为原料,经筛选、清洗、干燥、包装等步骤制成。其与地木耳(N. commune)、发菜(N. flagelliforme)同属念珠藻科(Nostocaceae),均在原产地作为一种传统食品食用。根据《食品安全法》和《新食品原料安全性审查管理办法》规定,国家卫生计生委委托审评机构依照法定程序,组织专家对球状念珠藻(葛仙米)的安全性评估材料进行审查并通过。新食品原料生产单位应当按照公告要求进行生产,保证该原料的安全。
据小编统计,自2016年至今,国家食品安全风险评估中心对新食品原料发布公开征求意见但尚未批准的还有:
新食品原料铁皮石斛叶公开征求意见

有关情况说明
铁皮石斛叶(Dendrobii officinalis Folium)为兰科铁皮石斛的叶,铁皮石斛主要在我国长江以南的浙江、云南、广东、福建、广西等地分布。根据《食品安全法》规定,审评机构组织专家对铁皮石斛叶的安全性评估材料审查并通过。新食品原料生产单位应当按照公告要求进行生产,保证该原料的安全。由于未提供婴幼儿、孕妇和乳母食用的安全性评估材料,因此婴幼儿、孕妇和乳母不宜食用,标签及说明书中应当标注不适宜人群。
铁皮石斛花等3种新食品原料公开征求意见
有关情况说明
一、背景资料
铁皮石斛是《中国药典》收录品种,其药用部位为干燥茎。铁皮石斛花(Dendrobii Officinalis Flos)为兰科石斛属铁皮石斛(Dendrobium officinale Kimura et Migo)的干燥花。铁皮石斛主要分布于我国浙江、云南等地,其花在浙江作为茶饮、鲜榨汁、特色烹饪具有较长期的食用历史,含有粗多糖、膳食纤维、蛋白质等营养成分。
二、安全性审查情况
根据《食品安全法》和《新食品原料安全性审查管理办法》,国家卫生计生委依照法定程序,组织专家对申请人提供的来源、生产工艺、质量标准、主要成分及含量、卫生学和毒理学试验以及国内外相关文献等安全性评估材料进行了审查,认为铁皮石斛花作为新食品原料,按照公告内容生产和使用,符合食品安要
求。
三、其他需要说明的情况
依据安全性评价资料及人群食用情况等,铁皮石斛花推荐食用量每天不超过 3 克(以干品计)。该原料作为一种新的食品原料,尚未对婴幼儿的食用安全进行评估,因此,婴幼儿不宜食用。根据检测结果,该原料的卫生安全指标应当按照《食品安全国家标准 食品中污染物限量》(GB2762)、《食品安全国家标准 食品中农药最大残留限量》(GB2763)、《食品安全国家标准 食品中3致病菌限量》(GB29921)等相关基础标准执行。
新食品原料玉米黄质公开征求意见

玉米黄质有关情况的说明
一、背景资料
该原料是以万寿菊花来源的万寿菊油树脂为原料,经皂化、离心、过滤、干燥等工艺制成,其主要成分是玉米黄质。万寿菊来源的玉米黄质作为食品原料通过企业自我 GRAS 认定,并在加拿大、欧盟、日本、台湾地区等作为食品原料或食品添加剂应用于普通食品和膳食补充剂。JECFA 对万寿菊来源的叶黄素和玉米黄质的安全性进行了评估,设定了 ADI值为 0-2mg 叶黄素和玉米黄质/kg bw/d。
二、安全性审查情况
根据《食品安全法》和《新食品原料安全性审查管理办法》,申请人委托风险评估技术机构对玉米黄质进行了安全性评估,评估结论为按照推荐食用量使用,该原料对健康风险较低。国家卫生计生委依照法定程序,组织专家对申请人提供的原料来源、食用历史、生产工艺、质量标准、主要成分及含量、卫生学和毒理学试验以及国内外相关文献等安全性评估材料进行了审查,认为玉米黄质可作为新食品原料,按照公告内容生产和使用,符合食品安全要求。
三、其他需要说明的情况
依据安全性评价资料及人群食用情况等,玉米黄质食用量为每天不超过 4 毫克(以玉米黄质计)。从风险预防原则使用范围不包括婴幼儿食品。该原料的卫生安全指标应当按照《食品安全国家标准 食品中污染物限量》(GB 2762)、《食品安全国家标准 食品中农药最大残留限量》(GB 2763)、等相关基础标准执行。
乳木果油、荒漠肉苁蓉、桑叶提取物3种新食品原料公开征求意见

乳木果油有关情况的说明
一、背景资料
乳木果油是从乳油木树果仁中提取的一种植物油,在非洲有着悠久而广泛的食用历史,是西非地区居民常用的烹调食用植物油之一。目前,乳木果油作为食品原料已在欧盟和美国等多个国家和地区批准使用,并广泛应用于食品加工。乳木果油与棕榈油和可可脂较为相似,是可可脂理想的替代物之一,主要用于巧克力、糖果、冰激淋、烘培产品及煎炸油,国际市场上已有1000多种含有乳木果油的食品。
二、安全性审查情况
根据《食品安全法》和《新食品原料安全性审查管理办法》,国家卫生计生委依照法定程序,对申请人提供的乳木果油来源、食用历史、生产工艺、质量标准、主要成分及含量、卫生学和毒理学试验以及国内外相关文献等安全性评估材料进行了审查,认为乳木果油作为食品原料在其他国家具有一定的食用历史,其卫生学和毒理学试验及相关安全性资料表明,按照公告内容生产和使用,符合食品安全要求。
三、其他需要说明的情况
该原料作为一种新的食品原料,从风险预防原则使用范围不包括婴幼儿食品。根据检测结果,该原料的卫生安全指标(理化指标、污染物)符合GB2762、GB29921等相关基础标准要求。

荒漠肉苁蓉有关情况的说明
一、背景资料
荒漠肉苁蓉(Cistanche deserticola Y. C. Ma)收录于《中国药典》,为列当科肉苁蓉属植物,是以合适树龄(≥3年)的人工造林梭梭、白梭梭作为寄主,经种子接种、自然生长、合理采挖、干燥等制成,食用部位为肉质茎,食用时除去鳞状叶片,鲜品或干品直接食用,也可煮粥、泡茶、泡酒或与其他食材炖煮,其含有碳水化合物、蛋白质等营养成分。
荒漠肉苁蓉主要分布于我国内蒙古、宁夏、甘肃和新疆等地,是古代游牧民族的天然食品和食材,在民间食用历史悠久,《神农本草经》、《本草图经》、《宋史•夏国传》、《本草纲目》等著作中均有其食用记载。近年来,为保护生态环境,种植梭梭林面积逐渐增多,人工接种荒漠肉苁蓉的产量已经达到供应食用的规模。
二、安全性审查情况
根据《食品安全法》和《新食品原料安全性审查管理办法》,国家卫生计生委依照法定程序,对申请人提供的荒漠肉苁蓉物种鉴定、食用历史、生产工艺、质量标准、主要成分及含量、卫生学和毒理学试验以及国内外相关文献等安全性评估材料进行了审查,认为荒漠肉苁蓉在民间具有一定的食用历史,其卫生学和毒理学试验及相关安全性资料表明,按照公告内容生产和使用,符合食品安全要求。
三、其他需要说明的情况
依据安全性评价资料及人群食用情况等,推荐食用量每天不超过5克(以干品计)。由于未对婴幼儿、孕妇及哺乳期妇女的食用安全性进行评估,因此,上述人群不宜食用。根据检测结果,该原料的卫生安全指标(微生物、理化指标)符合GB2762、GB2763、GB29921等相关基础标准要求。

桑叶提取物有关情况的说明
一、背景资料
桑叶提取物是以桑科植物桑(Morus alba L.)的干燥叶为原料,经过水提取、微滤、超滤、浓缩、喷雾干燥等工艺制成,其含有蛋白质、碳水化合物等营养成分。桑叶列入《既是食品又是药品的物品名单》中,干品中的1-脱氧野尻霉素(DNJ)含量约为0.1%。本品是桑叶的水提浓缩物,1-脱氧野尻霉素(DNJ)含量约为1%。含有该原料的食品在日本、美国、加拿大、欧洲等国有销售。
二、安全性审查情况
根据《食品安全法》和《新食品原料安全性审查管理办法》,国家卫生计生委依照法定程序,组织专家对申请人提供的桑叶提取物的来源、生产工艺、质量标准、主要成分及含量、卫生学和毒理学试验以及国内外相关文献等安全性评估材料进行了审查,认为桑叶在民间具有广泛的食用历史,桑叶提取物作为食品原料在其他国家具有一定的使用历史,其卫生学和毒理学试验及相关安全性资料表明,按照公告内容生产和使用,符合食品安全要求。
三、其他需要说明的情况
依据安全性评价资料及人群食用情况等,桑叶提取物推荐食用量每天不超过1.5克。该原料作为一种新的食品原料,由于未对婴幼儿及孕妇的食用安全性进行评估,因此,婴幼儿、孕妇不宜食用。根据检测结果,该原料的卫生安全指标(微生物、理化指标)符合GB 2762、GB 2763、GB 29921等相关基础标准要求。


北京宝德润生医药科技发展有限公司是集保健食品、功能食品、新食品原料、特殊医学用途配方食品、化妆品等大健康产品研发设计、成果转化、技术服务为一体的高新技术企业。子公司珠海宝德润生拥有配备齐全的一流现代化实验室,满足不同剂型研究用试验设备及质量检测设备。2015年公司发起成立世界中医药学会联合会中药保健食品专业委员会,并承担专委会日常管理工作。
业务咨询请致电:010-81766817 18801128175

