
中国营养学会发布2022年团体标准立项公告

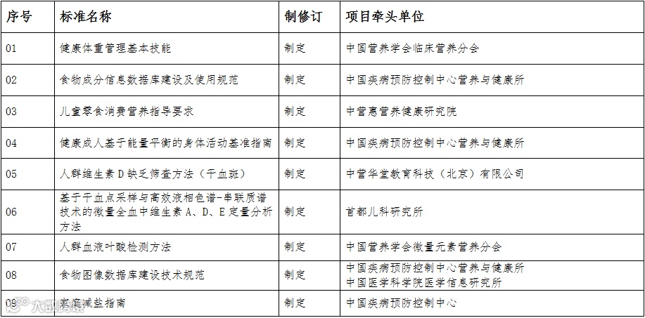
根据《中国营养学会团体标准管理办法》(中营学发【2021】30号)的文件,经中国营养学会法规标准工作委员会团标立项评审会审议,决定批准《健康体重管理基本技能》、《食物成分信息数据库建设及使用规范》、《儿童零食消费营养指导要求》等9项标准项目立项,具体见附件。
请各承担单位严格按照中国营养学会团体标准工作要求及标委会专家意见,按立项与工作进度要求抓紧实施。工作过程中,严格标准制定程序、广泛征求意见、保证标准质量。
附件:
2022年立项项目.docx
关于2022年团体标准立项的公告-盖章版.pdf
中国营养学会
法规标准工作委员会
2022年6月24日
哈尔滨市查处3起保健食品非法添加药物“行刑衔接”案件
哈市推进保健食品行政执法案件“行刑衔接”。以查办保健食品非法生产、非法经营、非法添加、非法宣传等“四非”案件为重点,采取上下联动方式,开展市、区(县)联合监督检查。日前,该局在与香坊区市场监管局开展联合检查中,通过反复排查、蹲点守候、涉案产品检验,确定了一家保健食品经营企业经营添加药品西地那非的保健食品的违法行为。
年初以来,哈尔滨市共办理3起保健食品非法添加药物“行刑衔接”案件,涉案产品货值10余万元,刑事拘留5人。
哈市市场监管局在打击保健食品生产经营环节违法违规行为过程中,推进行政执法案件“行刑衔接”,与公安部门建立良好沟通机制,信息共享、职能互补,通过早期介入、联合执法实现线索衔接、过程衔接、结果衔接。在案件查办过程中遇到涉嫌犯罪标准、证据固定和保全等问题,发挥公安机关作用,在产品检验、鉴定等方面体现市场监管部门优势。一系列举措有效提升了“行刑衔接”效率,改变行政执法“一罚了之、以罚代刑、有罪不究”现象,有力保障了我市保健食品经营行为规范和产品质量安全。
天猫618销售榜单公布,营养&保健品类斯维诗登顶

京东2022年618保健品类榜单公布,进口保健品类FMUKE登顶

从大促预售期5月24日至活动结束(6月20日24点),中国膳食营养补充剂领导品牌汤臣倍健旗下全品牌全网销售额破6亿元,位列营养保健品牌TOP1。

安徽全面排查特殊食品生产企业风险隐患
近日,安徽省市场监管局印发《关于开展特殊食品生产企业风险隐患排查防控工作的通知》(以下简称《通知》),全面排查全省特殊食品生产企业质量安全问题隐患。
《通知》指出,常态化开展特殊食品安全风险隐患排查防控,对于提升特殊食品安全监管工作靶向性、精准性、有效性,加快推动特殊食品安全监管由传统模式向风险治理模式转型,具有十分重要的意义,也是“守底线、查隐患、保安全”专项行动的明确要求。各有关市市场监管部门,要坚持问题导向和底线思维,进一步树牢风险防控意识,完善风险防控机制,强化风险防控措施,落实风险防控责任,做到抓早抓小、抓细抓实,科学防范系统性区域性食品安全风险,切实提升特殊食品风险排查防控水平。
《通知》要求,各有关市市场监管部门要坚持“谁监管、谁负责,谁排查、谁防控”的原则,按照特殊食品生产监管事权,由负责监管企业的市场监管部门组织食品安全监管人员、专家和企业食品安全管理人员,在企业食品安全自查的基础上对其开展基础风险和动态风险排查,列出风险隐患清单。为规范统一安徽特殊食品生产企业清单的格式和内容,安徽省市场监管局制作了《安徽省特殊食品生产企业风险隐患排查及防控措施清单(示例)》,要求各有关市市场监管部门指导辖区内所有特殊食品生产企业按示例要求规范填写,并予以动态更新。要按照“一企一单、一品一策”的原则,分级分类施策监管,督促辖区内特殊食品生产企业严格落实主体责任,对照前期排查出的风险隐患清单内容,通过建立健全管理制度、加强人员培训、强化食品安全管理等手段及时逐一消除食品安全风险隐患。要进一步落实属地食品生产安全监管责任,对企业风险隐患防控工作进行检查,确认清单列出隐患全部消除,确保风险隐患清零。
《通知》要求,在监督检查中,要检查企业对问题隐患的整改落实情况,并举一反三,确保类似问题隐患不再重复出现。安徽省市场监管局将适时召开全省特殊食品生产经营落实主体责任宣贯会,进一步促进特殊食品生产经营企业落实主体责任。

「更多资讯」
文章转载或商业合作等相关事宜,欢迎联系我们。
公众号注明原创内容未经授权不得擅自使用。
资料部分来自网络,内容仅供学习参考。



