搜索
首页
大数快讯
大数活动
服务超市
文章专题
出海平台
流量密码
出海蓝图
产业赛道
物流仓储
跨境支付
选品策略
实操手册
报告
跨企查
百科
导航
知识体系
工具箱
更多
找货源
跨境招聘
DeepSeek
首页
>
行程单申请流程
>
0
0
行程单申请流程
爱飞数智
2017-06-25
0
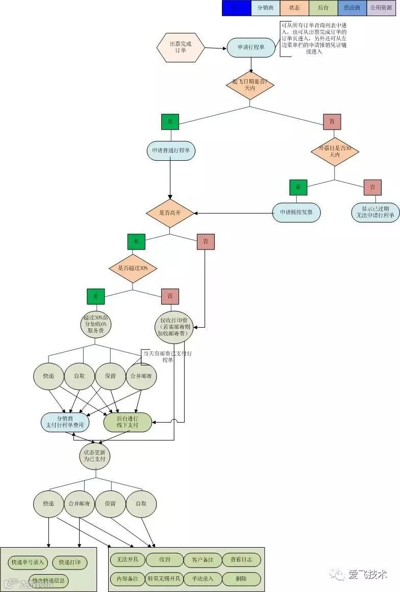
导读:国际行程单申请流程:
国际行程单申请流程:
【声明】内容源于网络
0
0
爱飞数智
我们提供综合数字化服务,包括:技术咨询、软件开发、解决方案及软件产品实施、测试、运维等。业务涵盖金融、制造、互联网、教培、连锁店、旅游、美业、农业、医疗等诸多行业。团队具备雄厚的技术实力和职业精神,坚持“专注痛点,服务实惠”理念同创共赢。
内容
3
粉丝
0
关注
在线咨询
爱飞数智
我们提供综合数字化服务,包括:技术咨询、软件开发、解决方案及软件产品实施、测试、运维等。业务涵盖金融、制造、互联网、教培、连锁店、旅游、美业、农业、医疗等诸多行业。团队具备雄厚的技术实力和职业精神,坚持“专注痛点,服务实惠”理念同创共赢。
总阅读
0
粉丝
0
内容
3
在线咨询
关注