搜索
首页
大数快讯
大数活动
服务超市
文章专题
出海平台
流量密码
出海蓝图
产业赛道
物流仓储
跨境支付
选品策略
实操手册
报告
跨企查
百科
导航
知识体系
工具箱
更多
找货源
跨境招聘
DeepSeek
首页
>
君实生物2022H1:3款商业化产品收入近10亿元,商业化团队超过1100人
>
0
0
君实生物2022H1:3款商业化产品收入近10亿元,商业化团队超过1100人
医药魔方Info
2022-08-31
0
导读:医药魔方
君实生物8月30日晚间发布2022H1财报。
报告
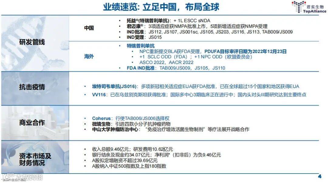
期内,该公司实现营业收入约9.46亿元(-55.26%),上半年研发投入约10.62亿元(+12.14%)。其营业收入较去年同期减少11.68亿元,主要由于2021年同期JS016(新冠中和抗体埃特司韦单抗)产生了基于与礼来制药合作的海外市场大额技术许可收入及特许权收入,并且该合作事项的全部里程碑事件已于2021年度达成并确认收入,导致本报告期内对应的技术许可收入减少所致。
截止6月30日,君实生物银行结余及现金约34.07亿元;扣非后净利润为负9.46亿元,A股拟定增
融资
不超过39.69亿元。
君实2022H1财报ppt下载
财报披露,君实生物的商业化团队已经超过1100人,其营业收入主要来自特瑞普利单抗、埃特司韦单抗以及阿达木单抗这3款进入商业化阶段的产品。特瑞普利单抗是首个获批的国产PD-1,上半年国内市场实现特瑞普利单抗销售收入约2.98亿元。
埃特司韦单抗是首个在欧美等海外国家及地区获得紧急使用授权(EUA)的国产新冠中和抗体,多项新冠相关适应症EUA获FDA批准,已在全球超过15个国家和地区获得EUA。
阿达木单抗为君实生物与迈威生物及其子公司合作的生物类似药,该产品用于治疗类风湿关节炎、强直性脊柱炎及银屑病的上市申请于2022年3月获得NMPA 批准,并于2022年5月开出首张处方。2022年8月,阿达木单抗类似药用于治疗克罗恩病、葡萄膜炎、多关节型幼年特发性关节炎、儿童斑块状银屑病、儿童克罗恩病共5项适应症的补充申请获得NMPA受理。
财报披露,君实生物自2012年12月成立至今,已开发超过50项在研药品。除了上述3款商业化阶段的在研产品(特瑞普利单抗、埃特司韦单抗及阿达木单抗),还有近30项在研产品处于临床试验阶段 (其中昂戈瑞西单抗、VV116、贝伐珠单抗以及 PARP抑制剂处于关键注册III期临床试验阶段), 超过20项在研产品处在临床前开发阶段。
君实2022H1财报ppt下载
君实生物在全球设有四个研发中心,其中旧金山实验室与马里兰实验室主要专注于肿瘤和自身免疫性疾病领域已知与创新靶点的机制研究、药物发现以及药物分子的精准筛选;国内
苏州
和
上海
研发中心则主要进行在研药品的功能学验证与工艺开发。
君实2022H1财报pdf下载
君实生物最早以大分子开发起家,目前已持续扩展至包括小分子药物、多肽类药物、抗体药物偶联物(ADCs)、双特异性或多特异性抗体药物、核酸类药物等更多类型的药物研发,以及针对癌症、自身免疫性疾病等的下一代创新疗法的探索。
截止目前,该公司建立了涵盖蛋白药物从早期研发阶段到产业化阶段的整个过程的完整技术体系,包括多个主要技术平台:
(1)抗体筛选及功能测定的自动化高效筛选平台;
(2)人体膜受体蛋白组库和高通量筛选平台;
(3)抗体人源化及构建平台;
(4)高产稳定表达细胞株筛选构建平台;
(5)CHO细胞发酵工艺开发平台;
(6)抗体纯化工艺及制剂工艺开发与配方优化平台;
(7)抗体质 量研究、控制及保证平台;
(8)抗体偶联药研发平台;
(9)siRNA 药物研发平台。
产能一块,君实生物的苏州吴江生产基地已获 GMP 认证,拥有4,500L(9*500L)发酵能力。上海临港生产基地按照CGMP标准建设,其中一期项目产能30,000L(15*2,000L)。
【声明】内容源于网络
0
0
医药魔方Info
传递医药信息,分享资源数据!医药魔方Info关注全球范围内的重要医药信息情报,包括药品注册审批、药物临床试验数据、公司交易并购动态、公司财报业绩、医药人才流动,热门政策事件等等,为用户的日常决策提供关键信息参考。让你充电5分钟,吹牛2小时!
内容
2698
粉丝
0
关注
在线咨询
医药魔方Info
传递医药信息,分享资源数据!医药魔方Info关注全球范围内的重要医药信息情报,包括药品注册审批、药物临床试验数据、公司交易并购动态、公司财报业绩、医药人才流动,热门政策事件等等,为用户的日常决策提供关键信息参考。让你充电5分钟,吹牛2小时!
总阅读
1.1k
粉丝
0
内容
2.7k
在线咨询
关注