
网安秘字〔2025〕29号
根据《人工智能生成合成内容标识办法》和强制性国家标准《网络安全技术 人工智能生成合成内容标识方法》的要求,为指导人工智能生成合成内容服务提供者和网络信息内容传播服务提供者开展人工智能生成合成内容的文件元数据隐式标识工作,秘书处组织编制了《网络安全标准实践指南——人工智能生成合成内容标识 服务提供者编码规则》。
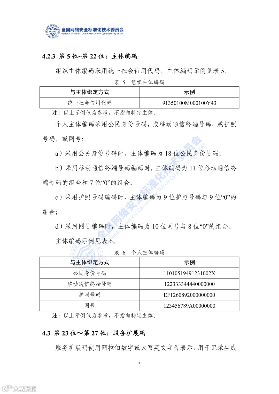
本《实践指南》给出了人工智能生成合成内容服务提供者和网络信息内容传播服务提供者的编码结构和赋码规则,可为人工智能生成合成内容服务提供者和网络信息内容传播服务提供者开展人工智能生成合成内容的文件元数据隐式标识活动提供参考。
附件:网络安全标准实践指南——人工智能生成合成内容标识 服务提供者编码规则
全国网络安全标准化技术委员会秘书处
2025年3月14日












来源:全国网络安全标准化技术委员会秘书处


