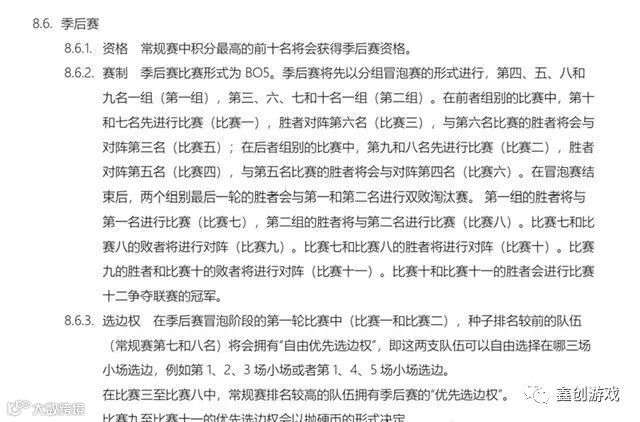
大家好,我是大秦游戏小编!英雄联盟的玩家都知道,S10世界赛已经结束。LPL春季赛已经开赛,近日LPL官方推出了比赛新制度,不少粉丝表示:IG打进世界赛的希望更大了!
玩家们都知道,IG与FPX战队在S10赛季表现出色,他们被粉丝们认为是世界冠军,但是由于两支战队在冒泡比赛中失败,最终无缘世界赛。近日LPL官方推出比赛新制度,新制度采用双败策略,也就是比赛输了之后,他们还有机会打一场比赛。这样一来对于IG和FPX战队来说,都是一件大好事!

众所周知在英雄联盟S8的总决赛上IG的夺冠,终于让LPL完成了8年以来的梦想!“我渴望好久好久这个冠军了”Rookie在冠军奖杯前哽咽着说出的这句话,是多少LPL粉丝们共同的心声。冠军之夜,宿舍楼的高声呼喊,朋友圈里的IG刷屏,夜空中绽放的礼花,IG夺冠能让大家如此激动,不仅因为这是一场寄托了多年青春的电竞赛事,更因为这是LPL乃至中国的骄傲!希望IG能再进一步吧!

再来说一说宁王吧!自IG官宣出"宁王休息一段时间"的消息后,宁王的动向就一直是大家主要关注的点。因为IG的这个消息说不好听点,就是他已经坐上IG的冷板凳了,要不是还有"直播合约"支持着,他随时都有被开除的风险。所以,宁王面对这样的事情,到底是转型做别的行业,还是继续留在IG这样混吃等死,就一直是大家探讨的话题。而在近日,宁王的去向终于是确定了下来

在近日某牙直播平台发布了一段视频,而在这个视频中,宁王也是出现在镜头前表示:最近官方给了我一个新活,那就是让我在LPL春季赛二台中担任陪看的角色。正好最近我也想要休息一阵子,就答应了下来,以此来度过我的春季赛生涯。

对此,网友们在看到这段视频后也是展开了激烈的讨论,其中大部分网友都认为宁王在LPL春季赛中,去二台当陪看的举动多半是为了"以后转型做解说的铺垫"。因为在前几天宁王的直播间中,宁王就说出了"自己已经获得了解说比赛资格"的话,而且也有很多职业选手在退役之后,也会选择转型做解说。所以宁王说不定就是在为之后做打算。

其实宁王转型做解说也是一个不错的选择,因为宁王自从在S10夏季赛发挥不好了之后,节奏就一直没停过,网上真的是骂声不断。所以面对这样的情况,IG真的是不得不宣布"宁王休息一段时间"的消息,不然IG的官博肯定也会被冲烂了。因此,宁王真的不如就转型成一个解说,这样节奏说不定就会立刻停止下来。

总的来说宁王也是S8赛季IG夺冠的功臣但是电竞行业就是这样残酷,对此大家还有什么看法,评论区留言。
往期精彩内容



