搜索
首页
大数快讯
大数活动
服务超市
文章专题
出海平台
流量密码
出海蓝图
产业赛道
物流仓储
跨境支付
选品策略
实操手册
报告
跨企查
百科
导航
知识体系
工具箱
更多
找货源
跨境招聘
DeepSeek
首页
>
《上海市张江科学城专项发展资金》5月31日截止申报啦!
>
0
0
《上海市张江科学城专项发展资金》5月31日截止申报啦!
橙空间iOrangeSpace
2019-05-21
0
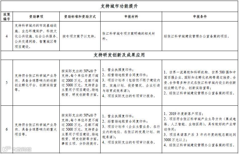
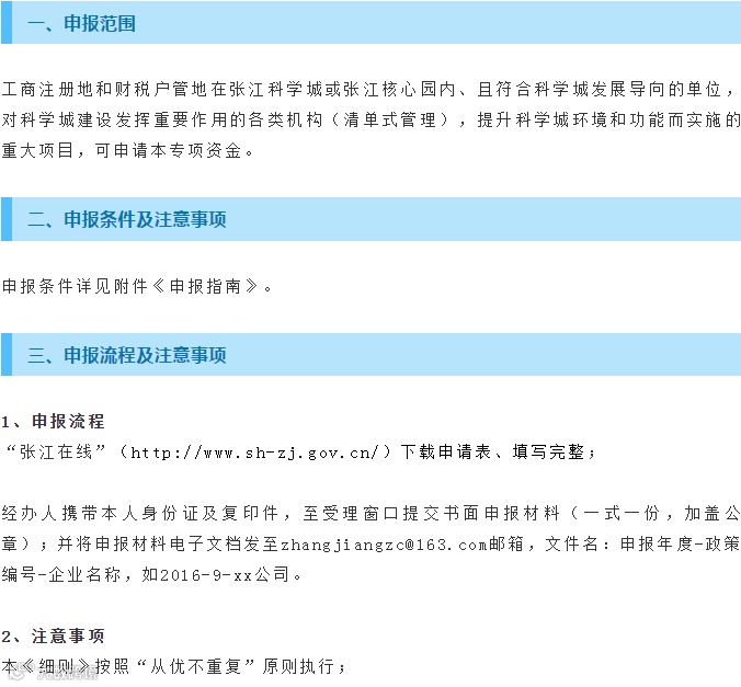
导读:《上海市张江科学城专项发展资金》5月31日截止申报,还没申报的抓紧时间啦!(仅限2018年12月31日前符合条件的项目)
《
上海
市张江科学城专项发展资金支持创新创业环境实施细则》5月31日截止申报,还没申报的抓紧
时间
啦!(仅限2018年12月31日前符合条件的项目)
详情请参考原文:
https://mp.weixin.qq.com/s/mx6V8cnzOrlyv-xQ9yVnvA
【声明】内容源于网络
0
0
橙空间iOrangeSpace
隶属于锐嘉科控股的投资孵化板块,致力于构建绿色、智能、创新的创业生态系统。为创业者提供办公空间、政策咨询、融资对接、技术支持、创业辅导等一站式创新创业服务。孵化“智能+”行业应用创业项目,践行“智能+”的创新生活体验。
内容
296
粉丝
0
关注
在线咨询
橙空间iOrangeSpace
隶属于锐嘉科控股的投资孵化板块,致力于构建绿色、智能、创新的创业生态系统。为创业者提供办公空间、政策咨询、融资对接、技术支持、创业辅导等一站式创新创业服务。孵化“智能+”行业应用创业项目,践行“智能+”的创新生活体验。
总阅读
102
粉丝
0
内容
296
在线咨询
关注