
案
例
点击蓝字 · 关注我们
案例一:工伤玖级曾某通过调解解决争议
事情经过:曾某被我司派遣至某项目工地,工作岗位为钢筋工,曾某因工负伤并被认定为工伤,伤残等级为玖级。曾某与用工单位因工伤待遇产生劳动争议,三方均参加了仲裁调解。
调解结果:1.双方解除劳动关系。2.我方申报为曾某申报的一次性伤残补助金、一次性工伤医疗补助金63000元直接支付到曾某账户。3.用工单位支付给曾某一次性伤残就业补助金、停工留薪期工资、住院伙食补助费、护理费等共计56000元。员工共计获得119000元。
左右滑动,查看更多
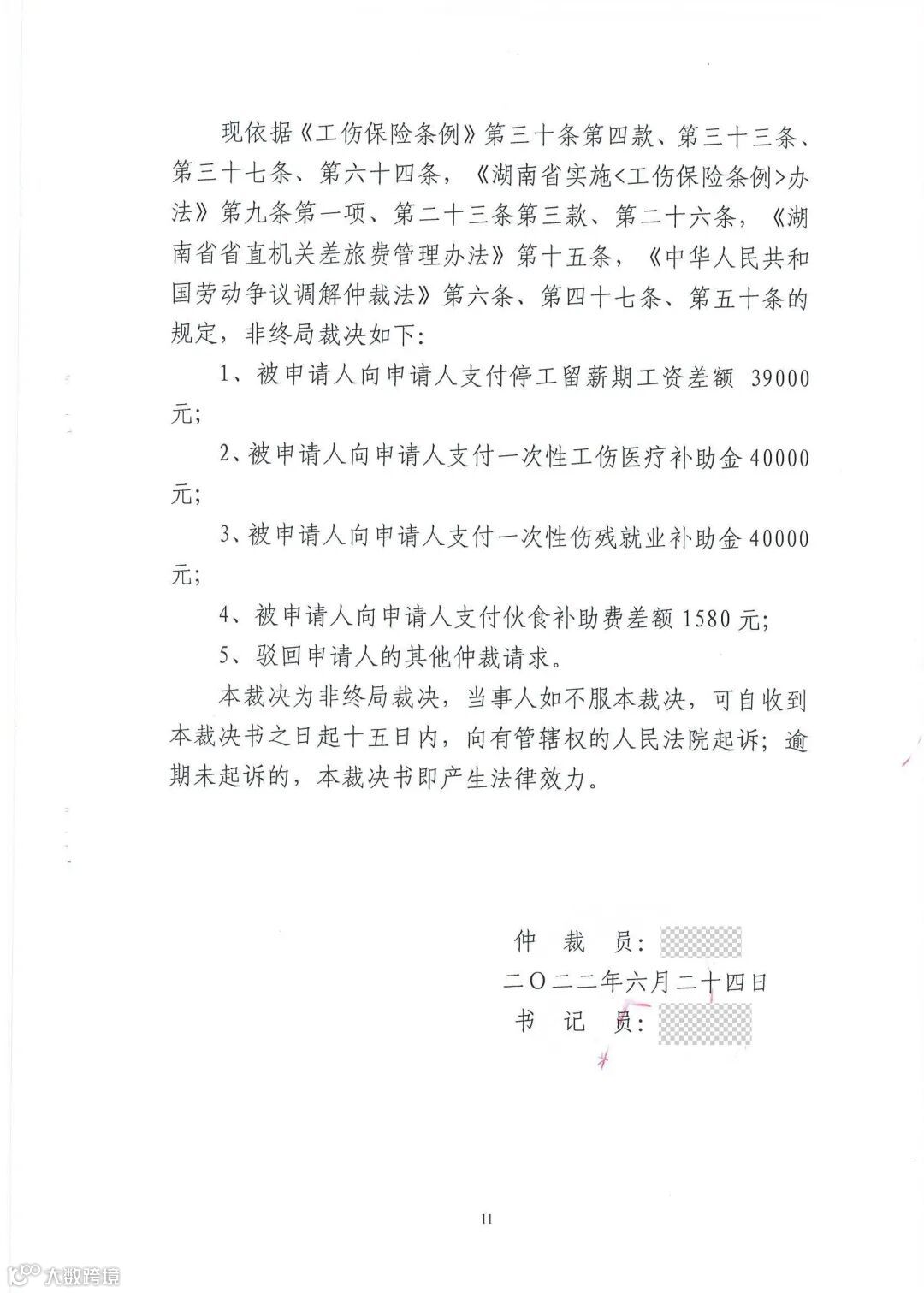
案例二:工伤玖级李某通过仲裁裁决解决争议
事情经过:2021年3月8日李某被我司派遣至娄底某公司工作。李某在脚手架上掉落地面受伤,被认定为工伤,工伤等级为玖级。李某对工伤待遇存在异议申请劳动仲裁,双方就社保缴纳基数与实际工资不符、住院时长认定、停工留薪期时长认定、工伤待遇由哪方支付等问题展开辩论。
裁决结果:1.用工单位向李某支付停工留薪期工资差额 39000元、一次性工伤医疗补助金 40000元、一次性伤残就业补助金 40000元、支付伙食补助费差额 1580元,共计120580元,再加上社保局已支付到员工账上的一次性伤残补助金45000元,工伤员工获取工伤赔偿共计165580元。2.工伤保险基金支付的工伤保险待遇归用工单位所有。
左右滑动,查看更多
1.以上两个案例不难看出,工伤赔偿调解的结果明显少于劳动仲裁裁决的结果。用工单位请一定理性看待工伤事故,积极面对才可以实质性的减少经济损失。
2.工伤案件的发生,需加强对工伤员工的人文关怀,以同理心处理工伤赔偿问题,互相理解,是可以获得工伤员工的信任并达成赔偿协议的。
3.案例中的李某从入职到发生工伤仅仅17天的时间,可见李某安全意识薄弱。用工单位一定要做好岗前培训,可以大大减少工伤发生,也可以报名参加易卓免费岗前安全培训。建筑行业用工灵活,流动性大,有时不能及时给新员工进行培训。易卓线上免费安全培训不仅内容充实,还能随时随地观看,兼顾每一位员工,及时地提高员工安全意识。
END
长按图片关注我们
—— 公司简介 ——
长沙易卓企业管理有限公司,成立于2014年,是一家专注于为企事业单位提供劳务项目外包、社会保险及公积金事务代理、劳动保障事务代理、业务流程外包、人才及劳务派遣、企业管理咨询等服务的公司。公司致力于搭建社会、企业、政府、人才共融的专业服务平台,为客户提供“高效、贴心、专业”的高品质服务,公司拥有一支熟知劳动人事政策法规、专业知识、法律知识的员工队伍,熟悉各项业务的办理流程,善于协调和化解用工单位与员工的各种劳资纠纷,可以第一时间为企业和服务员工提供高效的解决方案。
—— 我们服务过的客户 ——

长沙易卓企业管理有限公司
ADD: 长沙市天心区鑫远鑫悦汇c栋1026室

