|作者:博伟投资 王迎宝
医疗器械行业涉及到医药、机械、电子、塑料等多个行业,是一个多学科交叉、知识密集、资金密集的高技术产业。而高新技术医疗设备的基本特征是数字化和计算机化,是多学科、跨领域的现代高技术的结晶,其产品技术含量高,利润高,因而是各科技大国,国际大型公司相互竞争的制高点,介入门槛较高。即使是在行业整体毛利率较低、投入也不高的子行业也会不断有技术含量较高的产品出现,并从中孕育出一些具有较强盈利能力的企业。因此行业总体趋势是高投入、高收益。
9月4日,国家食品药品监督管理总局举行新闻发布会发布新修订的《医疗器械分类目录》,将现行的分类目录中43个子目录精简为22个子目录,将产品细化,把260个产品类别调整为206个一级产品类别和1157个二级产品类别,形成了三级目录的层级结构。并增加了2000余项产品预期用途和产品描述,将现行分类目录中1008个产品名称举例扩充到6609个。还根据产品风险程度和我国监管实际,对上市时间长、产品成熟度高及风险可控的40种医疗器械产品降低了管理类别。新分类目录自2018年8月1日起实施。针对上市后监督,生产、经营监管均可采用新旧两套分类编码体系并行。
截至2016年11月份,我国实有医疗器械生产企业一共有15343家。医疗器械行业覆盖广泛,医疗器械是指直接或者间接用于人体的仪器、设备、器具、体外诊断试剂、材料以及其他类似或者相关的物品,包括所需要的软件。
根据EvaluateMedTech的基于全球300家顶尖医疗器械生产商的公开数据统计预测,到2022年全球医疗器械市场规模将达5298亿美元,2016-2022年间的年均复合增长率为5.2%。

图1. 2001-2016年我国医疗器械市场销售规模及增速

表1. 全球医疗器械市场15大子行业增速和市场规模预测
而我国医药器械行业规模从2001年的179亿元增长至2016年的3700亿元,15年增长超20倍,年均复合增长率约为23.97%,大幅超过全球医疗器械市场的平均增速。医疗器械与药品是医疗的两大重要手段,在美国等发达国家,医疗器械与药品的销售比约为1:2,而在我国这个比值低于1:4,可见我国的医疗器械市场潜力巨大。
据工业与信息化部发布的数据表明,2016年医药工业的子行业中发展速度最快的依次是医疗仪器设备及器械制造,中药饮片加工,卫生材料及医药用品制造。国产医疗器械“进口替代”进程加快,行业集中度逐步提升。创新型医疗器械的需求逐步增加,国家对于创新型医疗器械给予优先审批政策,如可降解支架等。
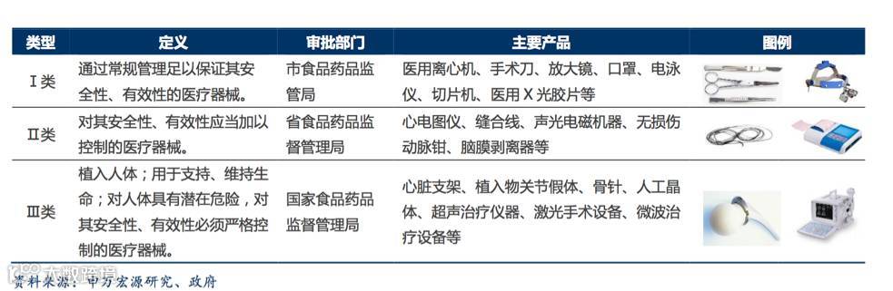
安全性是医疗器械审批注册的主要分类标准,CFDA根据其安全性将医疗器械分成三类。第一类是指通过常规管理足以保证其安全性、有效性的医疗器械;第二类是指对其安全性、有效性应当加以控制的医疗器械;第三类是指,植入人体;用于支持、维持生命;对人体具有潜在危险,对其安全性、有效性必须严格控制的医疗器械。一类医疗器械备案即可,二类医疗器械在省局申报,三类医疗器械在国家局申报。

表2:CFDA按医疗器械安全性分类医疗器
械热门投资领域
![]()
体外诊断(IVD)具备长期潜力,检测市场潜力巨大
体外诊断(IVD)是指将血液、体液、组织等样本从人体取出,使用体外监测试剂、试剂盒、校准物、质控物等对样本进行监测与校验,以便对疾病进行预防、诊断、治疗监测、后期观察、健康评价、遗传疾病预测等过程。
2016年度,体外诊断上市企业实现收入162亿元,同比增长37%,净利润26.4亿元,同比增长21.6%。生化诊断市场份额由27%降低至19%,免疫诊断的市场份额由33%增加至38%,分子诊断由5%增加至15%,新兴领域POCT发展迅速。

表3:生化诊断、免疫诊断、分子诊断对比
![]()
基因测序技术发展迅速,华大基因和贝瑞和康占领市场
精准医疗无疑是医疗技术的未来发展方向,科研以及医疗领域的专家都在积极尝试将最新的技术应用到临床及诊断中去,而测序技术在临床上的广泛应用体现了精准医疗的精髓。基因测序行业作为一项新的体外诊断技术,近些年来发展迅速,目前国内以二代测序为主,一代基因测序技术由于通量较低、测序时间较长,已经不能满足研究应用的需要,以高通量低成本为特征的二代测序技术为目前应用最广泛的测序技术,测序时间相较于一代技术大大降低。
技术快速发展,使得测序成本以偏离摩尔定律方式急速下降。第一代测序仪基因组测序成本大约1000万美元,第二代测序仪基因组测序价格则快速下降,2013年Illumina推出HiSeqXTen则将全基因组测序价格下降到1000美元以下。
目前,基因测序主要应用于以下四个方向。
① 遗传病诊断
② 产前筛查与诊断
③ 植入前胚胎遗传学诊断
④ 肿瘤诊断与治疗
获批试剂盒是制约测序在肿瘤检测等大规模应用的关键,目前多家基因检测公司以医学检验所的平台形式在临床开展基因检测业务。目前存在问题是已进入医院的传统技术试剂盒不能满足临床同时检测多基因的需求,但是二代测序没有获批试剂盒,这就意味着临床肿瘤检测缺少标准化、规范化的产品形式,这制约着其在临床大规模应用。试剂盒模式是公司临床业务稳定盈利的最佳模式。目前,诺禾致源等多家测序公司已着手申请基于二代测序技术的肿瘤检测试剂盒的工作。
![]()
POCT领域刚刚起步,是未来最具成长性的细分领域
国内POCT(point-of-caretesting)的市场份额是11%,远远低于29%的全球水平。POCT作为体外诊断行业(IVD)的一个重要细分领域,它是指在病人旁边进行的快速诊断,可在采样现场即时进行分析,省去了复杂的样本处理程序,是快速得到检验结果的一类检测方法,我们在空间上可理解为“床旁检验”,时间上可理解为“即时检验”。

表4:POCT的应用领域
目前POCT产品已经被广泛应用在医院、ICU、急诊、诊所以及患者家中。
我国POCT市场起步较晚,目前市场规模较小,但是拥有全球最快的增长率,市场潜力巨大。医改的推进加大了常规检测的家庭化和基层化,从而促进了家庭与基层POCT相关产品的使用。
我国POCT技术以免疫层析技术、胶体金技术、荧光检测技术为主,目前我国落后于欧美发达国家,国内厂家未能掌握抗原抗体生产的核心技术,基本靠海外购,从而使得在制造成本上较高,一定程度上抵消了竞争优势。根据Rncos发布的POCT市场报告,2013年我国POCT市场规模达到了4.8亿美元,2018年市场规模将达到14.3亿美元,我国POCT市场预计在近几年将保持20%以上的年复合增长率。目前中国POCT市场尚处于发展初期,相当于欧美国家九十年代水平,医院等终端渗透率相对较低,因而POCT潜在的市场巨大。
医疗器械行业在我国是一个朝阳产业,企业如能从未来的医学发展方向、国际市场环境、国内市场政策及自身发展战略三者联动过程中抢占先机,必将成为行业的佼佼者。


