
第二十二届中国国际科学仪器
及实验室装备展览会
CISILE 2025
与您相约2025年
CISILE2025!再见!
![]()
导读:国家发改委、国家卫健委、国家中医药管理局、国家疾控局四部委联合印发《关于推动医疗卫生领域设备更新实施方案的通知》。
![]()
近日,国家发改委、国家卫健委、国家中医药管理局、国家疾控局四部委联合印发《关于推动医疗卫生领域设备更新实施方案的通知》。


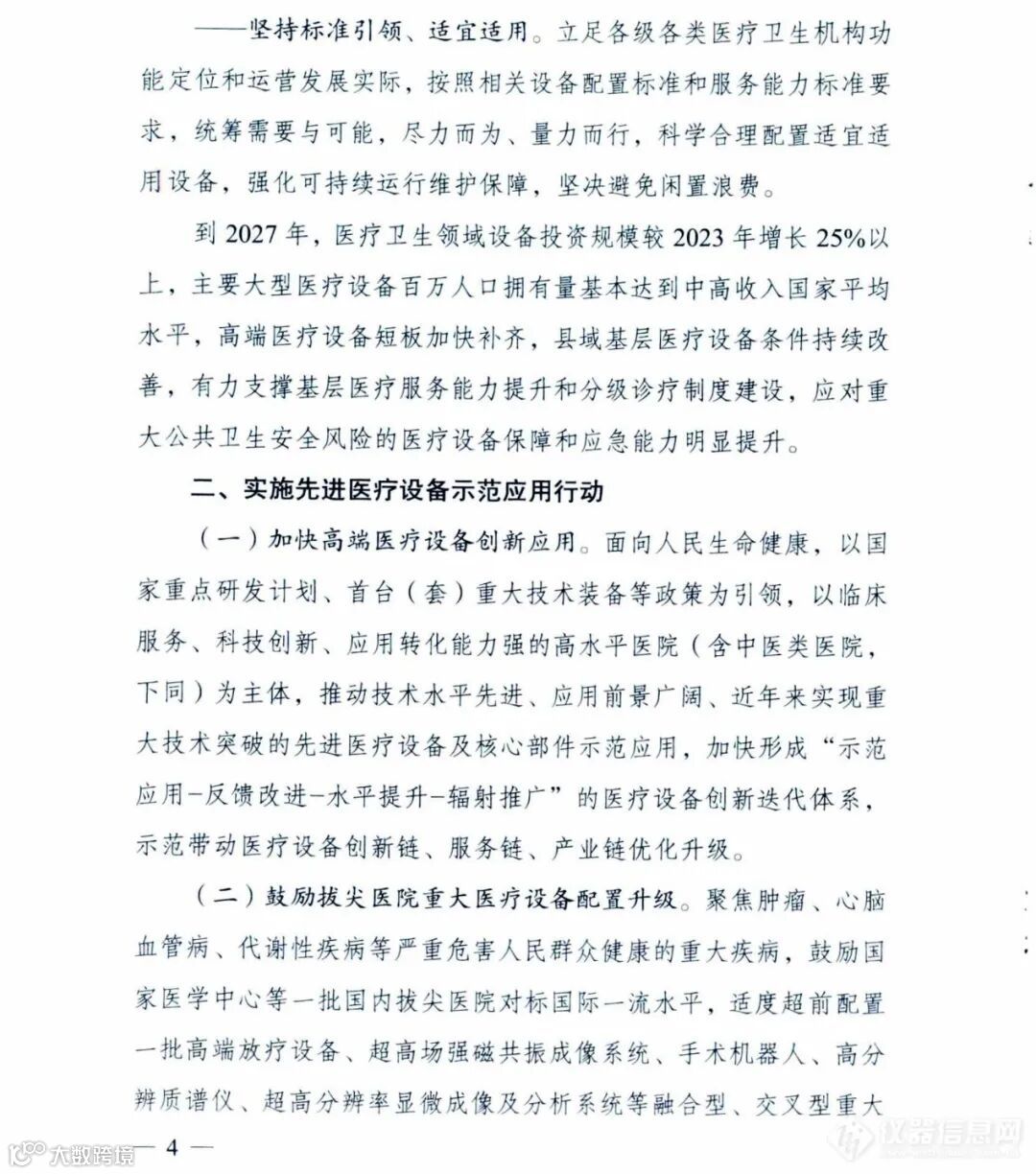
通知明确,到2027年,医疗卫生领域设备投资规模较2023年增长25%以上,主要大型医疗设备百万人口拥有量基本达到中高收入国家平均水平,高端医疗设备短板加快补齐,县域基层医疗设备条件持续改善,有力支撑基层医疗服务能力提升和分级诊疗制度建设,应对重大公共卫生安全风险的医疗设备保障和应急能力明显提升。
其中,鼓励国家医学中心等一批国内拔尖医院对标国际一流水平,适度超前配置一批高端放疗设备、超高场强磁共振成像系统、手术机器人、高分辨质谱仪、超高分辨率显微成像及分析系统等融合型、交叉型重大医疗和科研设备,提升医院疑难危重症诊疗、关键医学技术攻关能力,推动我国临床医学和科研转化走在世界前列。
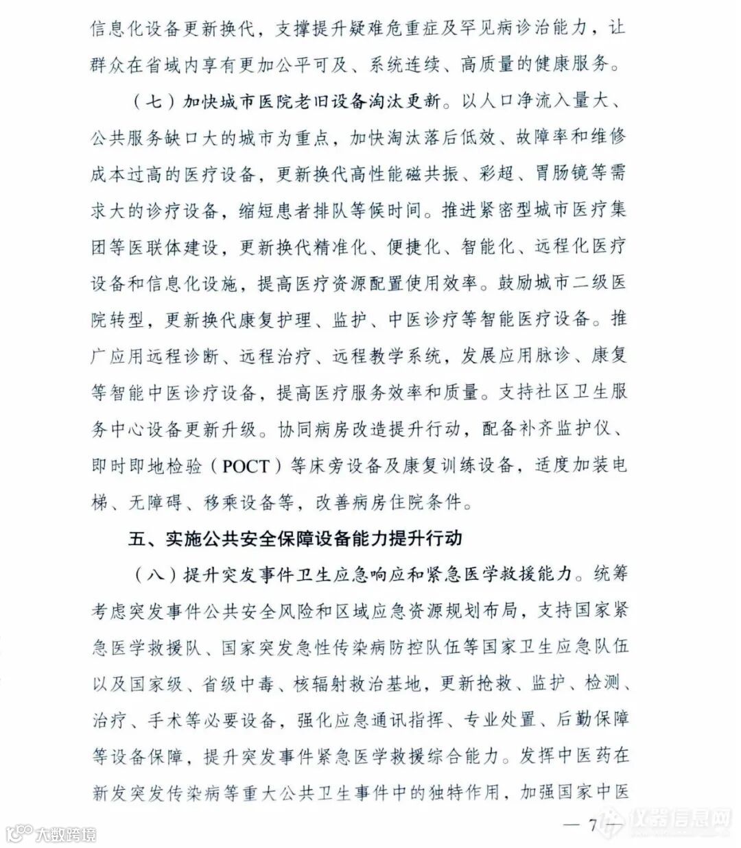
支持服务人口多、基本医疗服务能力强的乡镇卫生院,配置X射线计算机断层扫描系统(CT)、数字射线成像检测(DR)、彩超、全自动生化分析仪等设备,以及呼吸机、肺功能仪等满足基本医疗服务需求的通用和专用设备,加快提升常见病、多发病诊疗以及预防保健、康复护理、健康管理、医养结合、中医药健康服务能力, 提高设施设备适老化水平。
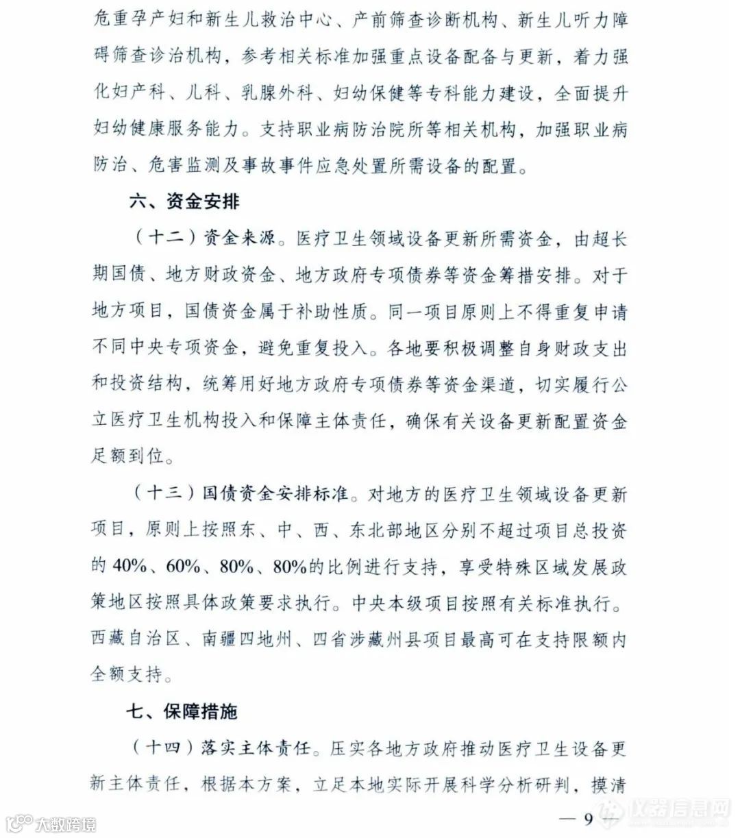
医疗卫生领域设备更新所需资金,由超长期国债、地方财政资金、地方政府专项债券等资金筹措安排。对地方的医疗卫生领域设备更新项目,原则上按照东、中、西、东北部地区分别不超过项目总投资的40%、60%、80%、80%的比例进行支持,享受特殊区域发展政策地区按照具体政策要求执行。
通知全文如下:










2024年5月31日,备受瞩目的科学仪器及实验室装备领域盛会——第二十一届中国国际科学仪器及实验室装备展览会(CISILE 2024)在中国国际展览中心(顺义馆)圆满收官。


CISILE2025中国科仪展
扫一扫下方二维码
关注微信公众号

2025年
不见不散
www.cisile.com.cn

