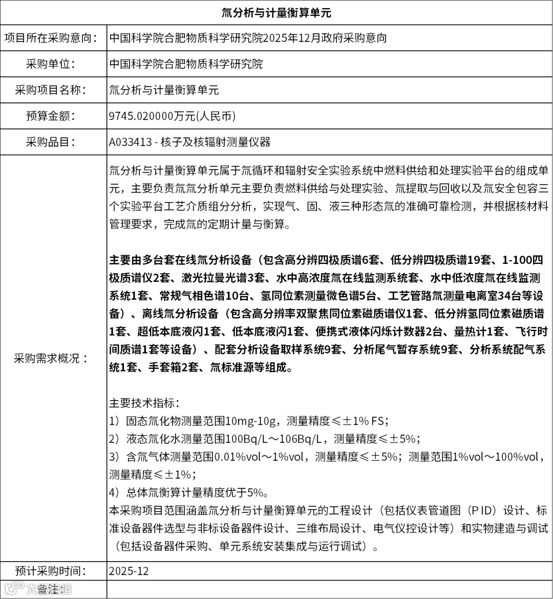
中国科学院合肥物质科学研究院2025年12月政府采购意向-氚分析与计量衡算单元。
详细情况
本次公开的采购意向是本单位政府采购工作的初步安排,具体采购项目情况以相关采购公告和采购文件为准。
来自:分析测试百科网
CISILE2026中国科仪展
扫一扫下方二维码
关注微信公众号
2026年5月29-31日
国家会议中心二期
(北京市朝阳区大屯路甲20号)
www.cisile.com.cn

