大数跨境
0
0

泰免签或延长一整年,澳签要开5年多次,菲律宾电子签终于能用了,申根签电子化?没那么快!|近期签证播报

泰免签或延长一整年,澳签要开5年多次,菲律宾电子签终于能用了,申根签电子化?没那么快!|近期签证播报 穷游网
2023-11-15
0
本期签证播报内容
泰国免签有望延期至明年底
中澳联合声明开放5年多次签证
菲律宾电子签对个人开放
申根签证电子化进程启动
🇹🇭
泰国免签有望延期至明年底
泰国国家旅游局长塔佩妮•佳沛本女士近日称,泰国对中国限时免签的政策并没有吸引到足够多的中国游客到访,自十一黄金周后,每天赴泰旅游的中国游客数维持在10000人上下,而泰旅局希望采取措施将这一数字提升到每天15000。
因此泰旅局表示将根据旅游业的反馈意见做出决定。如果企业经营者有大量需求,旅游局将要求政府将免签政策延长至 2024 年底。

🇦🇺
中澳联合声明:将开放3至5年多次签证
澳大利亚总理安东尼·阿尔巴尼斯于2023年11月4日至7日对中华人民共和国进行正式访问,中澳两国发表联合成果声明,其中第七条中包括:“便利人员往来,包括同意在互惠基础上向旅游、商务人员开放3至5年多次入境签证
目前澳大利亚旅行签证每次停留期限为3个月、6个月或12个月,澳大利亚驻华使馆官网还特别注明“请注意一年有效期每次停留三个月的签证,可以满足大多数赴澳游客的需求。“

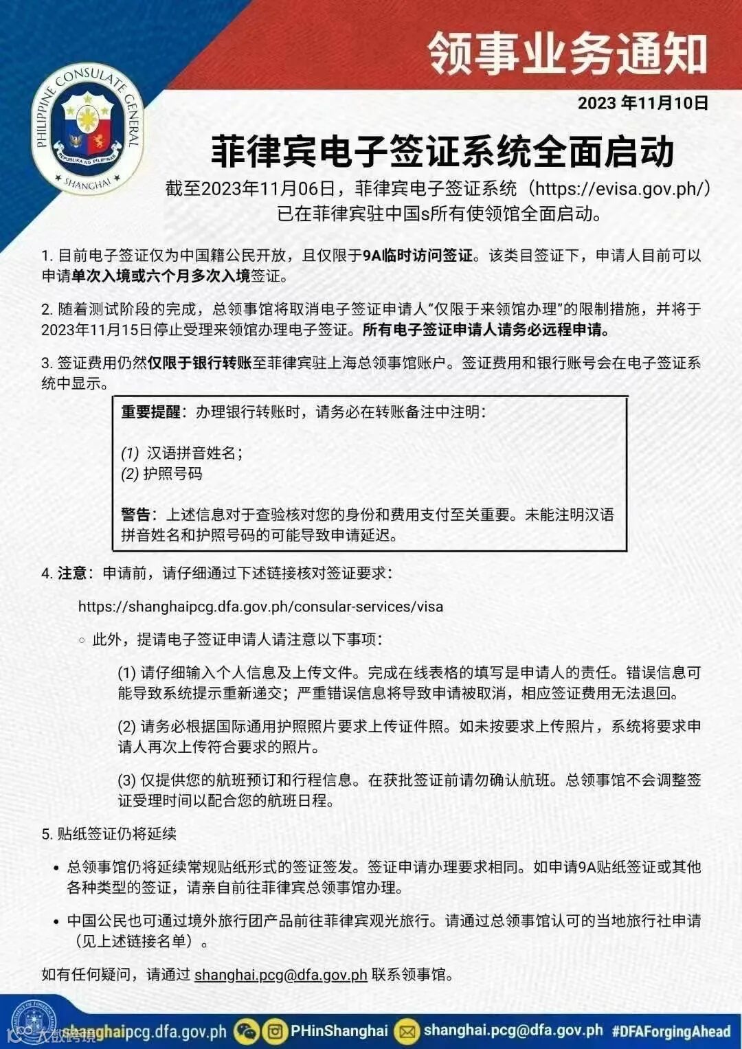
🇵🇭
菲律宾电子签正式上线
8月24日起,菲律宾外交部上线菲律宾电子签,但仅在菲律宾驻上海总领事馆进行试点,且个人不能自行线上申请,需到达上海总领馆并在工作人员的指引下使用电子签系统申请。
11月9日,菲律宾外交部宣布电子签终于正式上线,目前中国各领区的申请人都可申请菲律宾电子签,自行在线申请即可,无须前往使领馆签证处
至此,中国的申请人终于可以随意自行申请菲律宾电子签,通宵排队、高价黄牛等状况将得到极大改善。菲律宾电子签网站也弹窗公告:已在中国全面推行,将不日推广至所有国家。
菲律宾电子签网站弹窗截图,网址如图所示
🇪🇺
欧盟理事会同意申根签证开启电子化进程
11月13日,欧盟理事会通过新规,同意人们通过在线平台申请申根签证。这一新规将允许欧盟创建一个统一的在线签证申请平台,除了少数情况,申请人可在线上纯电子化的提交材料、支付签证费用。当在线申请平台上线后,原则上只有第一次申请申根签证的申请人需线下当面递签以提交生物学信息(录指纹),贴纸签证也最终会被二维码代替。
有中文媒体报道为申根电子签上线,是非常不准确的。欧盟对申根签证的数字化进程有着明确的日程表,计划于2025年内实现申根签证电子化,而这次只是通过新规,为在线平台开绿灯。


【声明】内容源于网络
0
0
穷游网
十年前,穷游诞生在德国汉堡一个中国留学生的宿舍里
内容 5421
粉丝 0
认证用户
穷游网 穷游网 十年前,穷游诞生在德国汉堡一个中国留学生的宿舍里
总阅读3.7k
粉丝0
内容5.4k